Fórum témák

» Több friss téma
Fórum » Négyszögjel generátor
Lapozás: OK   2 / 4
(#) karesz49 válasza proli007 hozzászólására (») Okt 7, 2008 /
 
Szia
Kicsit vitatkozzunk! Nem tudom láttad-e a rajzot amit mex küldött, én hülye vagyok hozzá, de már értem. "(Ez 12V mellett kb. 20A-t jelent, 220V-ról, meg 1A-t.) És 100Hz-től 100kHz-ig. Kicsit túlzottak az átfogásaid" miért lennének túlzóak ez KÍSÉRLET aztán a másik "Ha jól értem, akkor ez egy kisérleti berendezés lenne, ahol fogalmad sincs mit fogsz csinálni. Így erre a széles átfogásra teljesen értelmetlen külön erőkifejtést tenni." Mivel ez 1 kísérleti dolog éppen ezért érdekes a minnél nagyobb átfogás, ha tudnám hol működik rendesen akkor arra az értékre csinálok 1 készüléket, de itt a KÍSÉRLETEN van a hangsúly. "Az 555-nek, (de bármely IC-nek) működési feszültsége nem igen lehet 220V. Akkor ideiglenesen külön segédtápegységgel kellene ellátni." Ha megnézted a rajzot látnod kell, hogy külön van 12V-al táplálva. Nem akarlak tovább idézgetni, de minek a toroid trafó? Na meg ha elolvastad az első írásomat (kérésemet) ott láthattad hogy 1 nagy intervallumok közt állítható kapcsolást szeretnék és nem azt kutatom, hogy mekkora a max előállítható frekvencia. üdv.Karesz
(#) proli007 válasza karesz49 hozzászólására (») Okt 7, 2008 /
 
Hello!

Nem vitatkozuk, csak félre értesz. Próbáltam összefoglalni, hogy tisztázódjon, hogy azonos dolgokra gondolunk-e. (Aztán lehet, hogy nekem itt egy oldal kimaradt az életemből?)
Arról próbáltam írni, hogy felesleges kinlódni egy nagy átfogású készülékkel. Megoldhatod akár három külön készülékkel is a kísérletet. És amikor már körvonalazódtak az igények, akkor gyártasz egy megfelelőt, ahogy írtad is.
A torroid trafót azért javasoltam, hogy ha mégis állítani szeretnéd a feszültséget, akkor kísérlethez azzal a leg célszerűbb. (De bocsesz, sajna nálam a torroid a szabályozható trafót jelenti, nem a gyűrű magot.)

üdv! proli007
(#) karesz49 válasza proli007 hozzászólására (») Okt 7, 2008 /
 
Akkor ebben megegyeztünk, nem vitázunk. Nem értem még mindíg, hogy miért csináljak 3 készüléket mikor 1 is át tudja fogni ezt az intervallumot. 1 sima trafót fogok elé tenni ami elég nagytudású (W) és ehhez kötök be 1 régi remix-es feszszabályzót amivel tudom tuningolni. A 220V feszkót azért írtam, mert már 2 elektronikát sikerült elrepítenem, vagy a nagy fesz, vagy a nagy áram nyírta ki, mivel egyszerre 3 műszert és a bontót is kell néznem, tehát 1 "kinyírhatatlan" cuccot akarok. De ha van még ötleted ezzel kapcsolatban azt szívesen olvasom. üdv.Karesz
(#) proli007 válasza karesz49 hozzászólására (») Okt 7, 2008 /
 
Hello!
Idézet:
„tehát 1 "kinyírhatatlan" cuccot akarok”

Hát azt nem tudom hogy van-e ilyen.

Csak érdekesség képpen!
Ahol dolgoztam, volt hasonszőrű berendezés, csak nem egyennel működött, hanem háromfázisú váltóval.(plazmával akarták bontani a kolloid cuccot a löttyből)
A víz vidám dolgokat művelt, ahogy a hőfok változott. A Ph-val és a vezképpel is gondok voltak. Fogalmam sincs, hogy működik-e már, de minden esetre nem merték az erőműves hálózatról táplálni, hanem külső trafóról, és kezdetben arról vitatkoztak, hogy a megszakító rosszul van programozva, vagy tényleg 1000A zárlati áram folyt-e.

üdv! proli007
(#) karesz49 válasza proli007 hozzászólására (») Okt 8, 2008 /
 
Szia.
"Ahol dolgoztam, volt hasonszőrű berendezés, csak nem egyennel működött, hanem háromfázisú váltóval.(plazmával akarták bontani a kolloid cuccot a löttyből)"

Nem tudom jól értem-e amit írsz, nekem az is jó lenne (kipróbálásra) ha rögtön váltóáramból lehetne négyszögjelet kicsikarni. Tudsz esetleg erre megoldást?
üdv.Karesz
(#) Tomi20 válasza karesz49 hozzászólására (») Okt 8, 2008 /
 
Ugye írtad, hogy nem mindegy a feszültség... De miért nem olvasol mielőtt témát nyitsz? Itt van egy másik topic, ahol ugyanilyen problémákról folyik (folyt) a beszélgetés. Igaz hogy nem olvastam bele, de mivel 24 oldal terjedelmű, így gondolom, hogyha végigolvasod, akkor nem maradnak megválaszolatlan kérdéseid, ha mégis, akkor ott felteszed. És ha így tettél volna egy topiccal kevesebb lenne az oldalon.
(#) karesz49 válasza Tomi20 hozzászólására (») Okt 8, 2008 /
 
Szia Tomi20
"De miért nem olvasol mielőtt témát nyitsz?"

1.) Nem értem miért zavar téged az ha valaki új témát nyit.
2.) Ha te is végig olvastad volna az általad közölt témát rájöttél volna, hogy nem ad megoldást az én kérdésemre.
3.) Ha nem tudsz vagy nem akarsz segíteni az adott probléma megoldásában minek írsz.
üdv.Karesz
(#) proli007 válasza karesz49 hozzászólására (») Okt 8, 2008 /
 
Szia!

Itt nem volt semmi négyszög, egyszerűen a háromfázisú váltóval működött. De nem is a víz gázzá bontása volt a cél, hanem a kolloid, mert azt nem lehet szűrni, cak közben az is történt. Legfőképpen az áramot akarták szabályozni, mert azzal volt a "gáz".

Váltós alkatrészek között nem tudok olyant, ami ilyen frekin elmenne. De van egy olyan oldal, (ha jól emlékszem " ingyen energiia"?) a vízbontásról ahol szerintem egy tirisztoros gyújtást használnak fel erre a célra. És egy tucat mindenféle képlet-magyarázat van hozzá. Szerintem, ha a Google-ba bepöttyinted, hogy vízbontás, akkor megtalálod. (bocs, ha nyitott kapukat döngetnék)

üdv! proli007
(#) karesz49 válasza proli007 hozzászólására (») Okt 8, 2008 /
 
Váltós alkatrészek között nem tudok olyant, ami ilyen frekin elmenne.
Ez nem tudom pontosan mit jelent.
Tehát szerinted a sima hálózati áramot (váltó 50Hz) át lehet-e alakítani szabályozhatóan négyszögjellé direkben?
(#) proli007 válasza karesz49 hozzászólására (») Okt 8, 2008 /
 
Hello!
A tranyó-Fet... csak egyenáramról mennek. Hogy váltóról is működjenek, ahhoz már diódák kellenek. Tehát egyenirányítás. Lehetne egy graetz közepébe is tenni a Fet-et, de akkor meg gyors, nagyfeszültségű és nagyáramú diódák szükségesek. Ebben az esetben a terhelés lehetne a váltó oldalon is. (de elég macerás lenne)
Triac vagy antiparalell tirisztor sebessége, hálózati frekihez van illesztve, plusz nem lehet őket anódáramuk közben kikapcsolni. Azaz változó kitöltési tényezővel, de csak 50(100)Hz-el működnének.

üdv! proli007
(#) karesz49 válasza proli007 hozzászólására (») Okt 9, 2008 /
 
Kösz a felvilágosítást, látod ezért írtam én, hogy csak ugatom az elektronikát, túl sokat nem értek hozzá, de szükségem van rá. Még 1x köszönöm, üdv.Karesz
(#) karesz49 válasza mex hozzászólására (») Nov 1, 2008 /
 
Szia mex
Elkészült a ketyere és még működik is!!! de megint lett 1 őrült ötletem, elő lehetne-e állítani a képen látható jelet 1 hasonló elektronikával mint amit már rajzoltál?
(az alsó jelről van szó)
(#) mex válasza karesz49 hozzászólására (») Nov 1, 2008 /
 
Hello. Ha a négyszögjelre gondolsz az ott van az 555 fetet vezérlő lábán. Tehát a kapcsolás pontosan négyszögjelet ad a celláknak.
Igy viszont nem értem mit is akarsz.
(#) karesz49 válasza mex hozzászólására (») Nov 1, 2008 /
 
Ahogy már korábban is írtam, nem vagyok 1 elektronika guru. A kapcsoláson amit adtál a negatív pólus van 4szög jellé alakítva, arra gondoltam, mi lenne ha mind a 2 pólust alakítanánk (lehet, hogy hülyeség?)
(#) mex válasza karesz49 hozzászólására (») Nov 1, 2008 /
 
Az a rajz tulajdonképp egy sima kapcsolót helyettesit,ami a cellák egyik lemezpárját periodikusan testre kapcsolja. Igy aztán a kapcsoló zárt állásában folyik az áram,nyitva pedig megszűnik,igy áll elő a cellák lemezein a négyszögfeszültség.
Amire te gondolsz vélhetőleg az az lenne,hogy a négyszögfesz polaritást is váltson,bár ennek nem tudom van-e értelme.
Ezt már viszont bonyolultabb lenne kialakitani,elég csak arra gondolni,hogy földszimmetrikus tápot igényelne.
(#) karesz49 válasza mex hozzászólására (») Nov 3, 2008 /
 
Én sem igazán tudom mi az ami kellene, csak agyalgatok.
"Amire te gondolsz vélhetőleg az az lenne,hogy a négyszögfesz polaritást is váltson"
Polaritást nem kellene váltani, hanem hol az egyik, hol a másik pólus lenne megszakítva, de nem felcserélve (de lehet, hogy ez is hülyeség)
(#) proli007 válasza karesz49 hozzászólására (») Nov 3, 2008 /
 
Hello!

Ön nyert, jár a hangszóró!

Rajzold le egy elemmel és egy-két kapcsolóval, mit szeretnél készíteni. Akkor talán mi is és te is meglátod mi a helyzet. (v. mit akarsz készítetni)

üdv! proli007
(#) nagy hoho hozzászólása Márc 18, 2009 /
 
Szép estét Mindenkinek !Egy generátorra lenne szükségem ami az ábrán látható négyszögjelet előtudja állítani. A kitöltési tényező 50 %. Az áram felvétel maximum 200 mA. A frekvencia kb 300 Hz- 2 kHz között szabályozható legyen.
Köszönöm a segítséget
(#) El_Pinyo válasza nagy hoho hozzászólására (») Márc 18, 2009 /
 
Szia !
Azt hiszem, hogy Te egy relaxációs oszcillátorra gondolsz.
Bővebben: Link
Üdv.
(#) Medve válasza nagy hoho hozzászólására (») Márc 19, 2009 /
 
Szép reggelt! Ez a feladat egy műveleti erősítővel megvalósítható...csak elveszett a rajz remélem átfogja a kívánt tartományt...
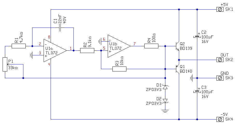
(#) proli007 válasza nagy hoho hozzászólására (») Márc 19, 2009 /
 
Hello!
Ha ez megfelelő, használd egészséggel. Ha nem, akkor modizunk rajta.
üdv! proli007

PM3V-GEN.png
    
(#) nagy hoho válasza El_Pinyo hozzászólására (») Márc 19, 2009 /
 
Szevasz ! Köszönöm átrágom magam rajta !
(#) nagy hoho válasza Medve hozzászólására (») Márc 19, 2009 /
 
Helló ! Köszi az ötletet. Bízom benne ,hogy ez elveszett rajz átfogja a kívánt tartományt.
(#) nagy hoho válasza proli007 hozzászólására (») Márc 19, 2009 /
 
Helló ! Jónak tűnik a hétvégén kipróbálom.
Köszönöm a segítségedet !
nagy hoho
(#) proli007 válasza nagy hoho hozzászólására (») Márc 19, 2009 /
 
Hello!
El felejtettem írni, hogy egy LM358-al próbáltam. De ha gond van a tápfesszel, akkor +-6V-al is járathatod. Majd megmérem a két IC-t, hogy mekkora a maximális kimeneti feszültsége. (Nem akartam egy Rail-to-Rail OPAMP-ot használni)
üdv! proli007
(#) nagy hoho válasza proli007 hozzászólására (») Márc 19, 2009 /
 
Helló ! A + - 6 volt még jobb is mert ahhoz van stab kockám, és 358 is van. A kimeneti feszültséget is szabályozhatóra kell csinálnom de ezt már megoldom.
Köszönöm ,hogy segítettél.
nagy hoho
(#) proli007 válasza nagy hoho hozzászólására (») Márc 20, 2009 /
 
Hello!
Közben megnéztem, a TL072 még jobban is szerepelt mint az LM358. Ha a kimeneti szintet is szabályozni akarod (és szimmetrikusan), akkor tehetsz egy potit is a zénerekre. A kimenti fokozatot megfejeled, egy követő erősítővel, akkor kedvedre változtathatod a jelet, 0..3V-ig.
(Ha nem titok, elárulhatnád hogy mire jó, egy ilyen akármi.)
üdv! proli007
(#) nagy hoho válasza proli007 hozzászólására (») Márc 20, 2009 /
 
Helló ! Szeretem a lézert és szeretek vele kisérletezni . A Youtube-n láttam két db winchesterből kialakított projektort, mert galvónak nem merem hívni mert többen elharapnák a torkomat.
A winyóban lévő író-olvasó kart (lehet ,hogy nem így hívják) kellene mozgásra bírni, miközben vele együtt mozog egy ráragasztott tükör. Az erre irányított lézer fényt a tükör egy másik winyó tükrére vetíti. A kettőnek az eltérő ütemű mozgásából -és ezt kell szabályozni- remélhetőleg valami ábra keletkezik reményeim szerint. Ez augusztus 20.-án lenne a nagy közönség előtt bemutatva egy vize karnevál keretében. Tavaly a két tükrös spirográfnak már sikere volt vörös lézerrel. Idén bevetem a zöldet. Próbáltam 50 Hz-es szinusszal és már egy vízszintes vonalat már sikerült produkálni egy tükörrel de az 50 Hz kevés egy elfogadható ábra rajzolásához. Ha van valami ötleted szívesen fogadom. Különben a lézershow topikban már várják néhányan, hogy elkészüljön. Köszönöm a tanácsaidat.
nagy hoho
(#) csiba27 hozzászólása Márc 22, 2010 /
 
Sziasztok az alábbi kpcsolásra lenne szükségem ami ezt tudja:
Nem szimmetrikus kétfázisú négyszögjel
Intenzitás tartomány: 0 - 1000 mA
Frekvencia tartomány: 1 - 160 Hz 200 hz max
Impulzus szélesség: 50 - 260 ľs
Én az 555 icre gondoltam viszont ki kellene egészíteni még egy kapcsolással ami a kimeneti áramot stabilan tartja a beállytott értékre és lehet szabályozni egy késleltetővel hogy a mondjuk 10 hrz ki be kapcsolgatja a kimeneten 0,5 s tól akár egy percig és közte szünet. előre is köszönöm a segítséget
(#) proli007 válasza csiba27 hozzászólására (») Márc 22, 2010 /
 
Hello!
Csak nem gyógyászatra adtad a fejedet, mert eddig ez egy TENS készülék..
Amúgy ezt a feladatot, ma már mikrokontrollerel oldják meg, és első számú feladat az életvédelem, ami kissé túlmutat az impulzusok előállításának műszaki problémáján.
üdv! proli007
Következő: »»   2 / 4
Bejelentkezés

Belépés

Hirdetés
XDT.hu
Az oldalon sütiket használunk a helyes működéshez. Bővebb információt az adatvédelmi szabályzatban olvashatsz. Megértettem