Fórum témák
» Több friss téma |
Fórum » NYÁK-lap készítés kérdések
A témában nincs helye a nem szakmai indíttatású vitáknak, ezért a szabályszegést elkövetők azonnali figyelmeztetés nélküli kitiltásban, vagy némításban részesülnek. Ugyan így járunk el azokkal szemben, akik "blog"-nak nézik a fórumot. Ezt mindenki tartsa szem előtt!
Nem! A nátrium-szulfid vizes oldatban hidrolizál, és ekkor kén-hidrogén keletkezik, ami mérgező. A maratóanyag neve nátrium-peroxo-diszulfát vagy nátrium-perszulfát.
Mindig utáltam a kémiát. Nátrum-perszulfát van a zacskón. Hogy egy ilyen perbe meg pár betű különbségbe ekkora eltérés legyen az anyagok között arra csak a kémia képes.
Nekem ez fehér izé lesz innentől fogva, amivel tegnap martam egy nyákot, 12*13 centis volt, több nyák rajz van rajta, még a fólia széle is megmaradt egy csomó helyen ahol ugye ferdén érte a fény, nem igazán tudom lemérni talán 0.1mm lehet. 21h körül raktam be a levilágítóba a panelt, 22:20 körülre volt lemarva. Ebből 20 perc volt a levilágítás meg az előhívás, mert találtam egy nyomdát 5 percre a melóhelyemtől, ahol a filmet aránylag olcsón előhívták, és olyan matt fekete lett mint a gyári filmek, merthogy azok is így készülnek, úgyhogy hagytam had világítson a led alaposan. A fehér izé akkor mar jól, ha melegen tartja az ember, lehet hogy a 40 perc marás gyorsabb lett volna ha végig melegítem. Melegvízbe raktam, nekiesett a réznek, pillanatok alatt lekapott belőle egy réteget, azután ahogy kihűlt a víz, úgy belassult. 25 perc után meguntam, bevittem a lakásba, beraktam a mosdóba az edényt, engedtem köré egy kis meleg vizet, onnantól megint felgyorsult. Hihetetlenül szép kék színe lett a lötyinek, ma megpróbálok még ugyan ezzel lemarni egy kisebb nyákot még. Ma megyek a vegyszerboltba, és veszek még egy kiló nátrium-perszulfátot.
Vas-klorid = rozsdamaró?
(Azért kérdezem mert kezdő vagyok.)
Nem. A vas-klorid az vas-klorid, a rozsdamaró az rozsdamaró. (A vas-klorid éppen hogy rozsdásítja a vasból készült tárgyakat, adott esetben.)
Sziasztok
Ma végre élesen is kipróbáltam a maratókádamat, Attila86 által tervezett forrasztóállomás2 paneljait marattam benne. A 2,3 literes edényben kb 500g nátrium-perszulfát volt ( ennyit vettem kipróbálni )kb 30°C-os folyadékban a 2 panel nagyjából 20 perc alatt lett kész. A nyákot vasalással készítettem, nem sikerült 100%-osra pár helyen javítani kellett. A pozíció rajzot csak próba képen vasaltam fel, nem gondoltam volna hogy ennyire jól sikerül. A nátrium-perszulfátos maratót ajánlom mindenkinek, nekem bevált, nem egy gyors marató de nem fog meg semmit, nem büdös, lakásban is nyugodtan lehet használni.
Így néz ki a nemrég készített nyákom majdnem teljesen beültetve.
A pozíciórajzolatot is vasalással csináltad?
Igen, a furatok elkészítse után csiszoló szivaccsal eltüntettem a sorját, aztán felvasaltam a pozíció rajzot, a papír leáztatása és fogkefés súrolás után akrilán lakkal lelakkoztam, néhol még így is kifehéredett a rajzolat, de jobb lett mint amire számítottam.
Maratókádnak megteszi egy akvárium? Vagy inkább próbálkozzak egy lapos edénnyel?És a levegő mivel van belepumpálva?Én is szeretnék egy maratót készíteni.És, ha egy kis szilikonnal összeragasztok egy edényt üveglapokból, az jó lenne, vagy lemarná a szilikont?
"1000" éve ilyen szilikonnal összeragasztott álló formájú üvegedényt használok, a mechanikai sérülésen kivül semmi baja.
1 L maratószer fér bele biztonsággal.
Maratókádnak bármilyen műanyag, vagy üveg edény megteszi amiből nem folyik ki a marató anyag. A nátrium-perszulfátos marató biztos nem marja a szilikont, és tudtommal a vasklorid sem, a sósavas maratót nem próbáltam.
Ha magad ragasztod használj FBS nevű üvegragasztót az a legerősebb és gyorsabban is keményedik ki mint sima szilikonok, a legtöbb festékboltban kapható van kis tubusos verziója is kb 400Ft körül, de ha van otthon sima, az is megteszi, csak több idő míg kikeményedik. Nekem polystyrol lemezből lett összeragasztva, ragasztáshoz a vágáskor és az egyenesre marásból keletkező forgácsot használtam fel, feloldottam észter hígítóban, és injekciós fecskendőből juttattam a ragasztási felületre. A levegő egyszerű akváriumi levegőztetővel van belevezetve, a hozzávaló szilikonos csövet kifurkáltam 1mm-es fúróval A maratókádról itt van fent pár kép.
Hali.
Csináltam egy kapcsolást, most eagle-ben próbálok nyákot tervezni hozzá, de nem megy. Jól érzem, hogy ezt esélytelen egyoldalas nyákra megcsinálni? :/ Mivel lehetne ezt megoldani? Átkötő vezetékekkel esetleg?
Úgy érzem, hogy meg lehet oldani vele, de ha demo verziód van, akkor nem.Küldd el nekem a schematicot, és én is próbálkozom vele.nem árt gyakorolni.Egyébként szabad kérdezni, hogy mi is ez?
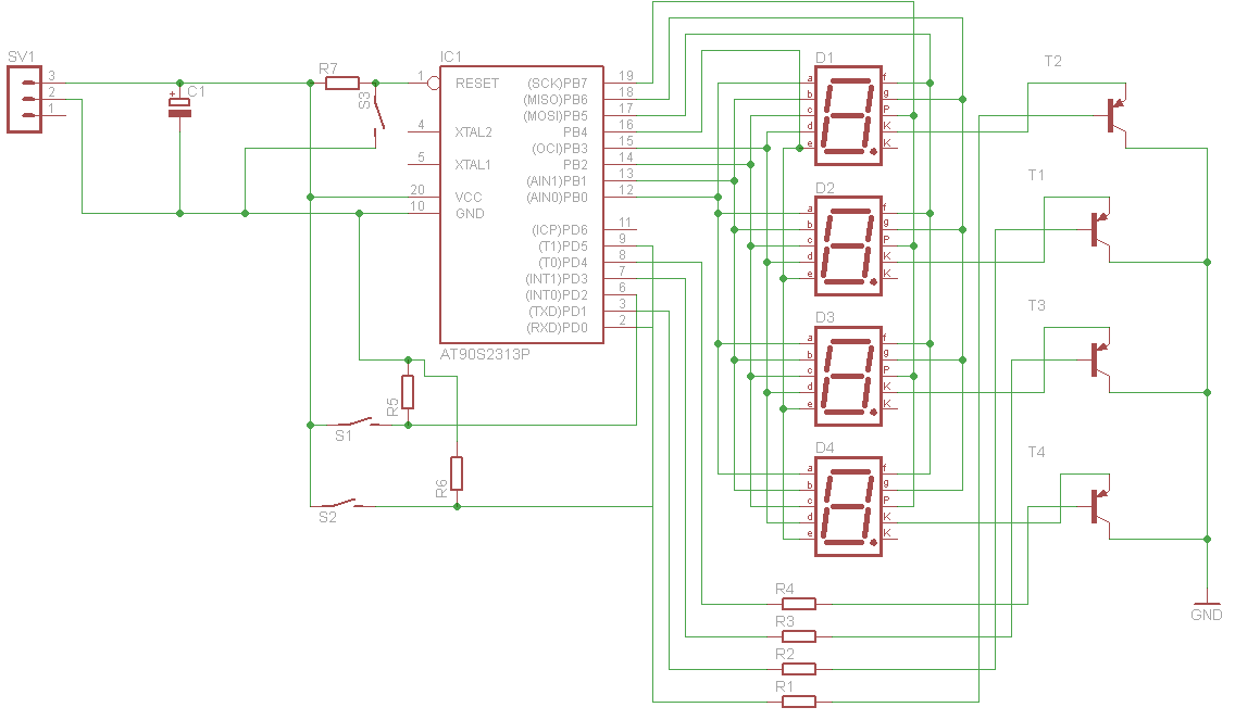
Ok, csatolom. Ez egy pont számláló (2x2 számjegyes eredményjelző) billiárdhoz :} Ez az első AVR-es fejlesztésem. Próbapanelen már megépítettem és jól működik. S1 és S2 lépteti felfele a játékosok pontjait, S3 meg a reset.
Amúgy nekem is jó lenne egy kis gyakorlás, nem gondoltam hogy ilyen nehéz nyákot tervezni. Mindig zsákutcába kerülök :}
Hát ezt lehet még gyakorolni...nagyon nem megy. :no:
Nyomógombokkal, vagy érzékelőkkel van megoldva a beszámlálás?
Sima nyomógombokkal. Megterveztem a nyákot, most vasalom. Végül átkötő vezetékeket használtam, kb. 10db-ot, így nem is olyan vészes.
Sziasztok!
Ti jártatok már úgy hogy forrasztás közben egész forrpont, vagy vezetősáv felválik az üvegszálas részről? Nem rég elkészített NYÁK-omnál, és egy régebben elkészítettnél is tapasztaltam ezt. Az összes esetben amikor ez történt, a közös az volt hogy P20-al készített NYÁK volt. A gyári lakkosnál még nem volt ilyen. Valaki találkozott már hasonlóval? Mi lehet a hiba a technikámban?
Milyen pákával forrasztod?
Lehet hogy túl magas fokon forrasztod.
Csak akkor jön le ha magas a forrasztási hőmérséklet, amúgy még leszedni (lehúzni) is nehéz
240C fok környékén. Van hogy 270, de fölé már nem megyek.
A forrasztó ónom kb 230-nál olvad
Annál a hőmérsékletnél még nem szabadna lejönnie..
Légy szíves használni a "válasz" gombot
Én arra gondoltam először hogy a NYÁK-ot megcsiszolom lakkozás előtt, és talán már annyira vékony lesz a réz réteg (ráadásul nem annyira egyenletes) hogy ettől a hőfoktól is megadná magát.
Azért nem a válasz gombra nyomtam mert kanoc86nak is ugyanezt írtam volna válaszként, mint neked.
az lehet..
Azt ajánlom hogy inkább súrolószerrel és szivaccsal tisztíts ne csiszolj.. Az nem visz el annyit... Bocsi nem tudtam hogy mind a kettőnknek akartad... akkor a felhasználó(k) nevét be szokták(tuk) másolni az első sorba..
Eddig a 2000es csiszolópapír vált be, elméletileg nem visz le túl sokat,
Azt a vastag oxid réteget nem tudom mivel lehetne mással leszedni a NYÁK-ról. Egyébként nem fordult sokszor elő velem, kb mióta fotótechikával csinálok NYÁK-ot háromszor vagy kicsit többször. Most viszont tényleg elfelejtettem a Válaszra nyomni! Megkérek valami kedves moderátort hogy törölje ki az előzőt.
Használj előérzékenyített nyákot nagyságrendekkel jobb, vagy van egy olyan fólia amit 120 fokon fel kell laminálni a nyákra, és 4 perc alatt világítottam tökéletesre azokkal a ledekkel amikkel a fotóérzékenyt 15 perc alatt. Annyi a trükkje, hogy ehhez a fóliához inverz nyákrajz kell, azaz ott marad meg ahol uv éri. Ha kell ilyen akkor írj privátban árat megbeszéljük, sajnos itthon nem lehet kapni, vagy ha igen akkor nem tudom hol.
Gyors, kerdes. Hogy csinalsz inverz nyakrajzot a levilagitashoz ?
Eagleval csinálhatsz gerbert, vagy ha kellenek a forrszemen a lukak akkor inverz ps-t. Gerbert szinte bármi tud, utána tölts le a gerbmagic nevű ingyenes progit, és azzal tudsz inverzet csinálni a gerberből.
Rákerestem a Gerbmagic-re. Nem igazán nevezhető ingyenesnek.
|
Bejelentkezés
Hirdetés |












