Fórum témák
» Több friss téma |
Fórum » NYÁK terv ellenőrzése
Javítva..... meg felesbe csináltam az autorouter-el...
Szia. Nem a kérdésedre válaszolnék, csak érdeklődöm hogy melyik nyák-tervező programot használod? Én leragadtam a Sprint Layout 5-nél, de tetszik a 3D-s terv.
Köszi.
Szia!
Énis csak ismerkedek vele (igaz már fél éve) de ez az EasyEDA nevezetű, van online és offline felülete is! Eleg jó és rendszerezett, valamint tudsz benne saját alkatrészkömyvtárat csinálni... és mivel OS ezért rengeteg mindent fejlesztenek hozzá és rengeteg 3D s alkatrész van benne! Nekem eddig tetszik!
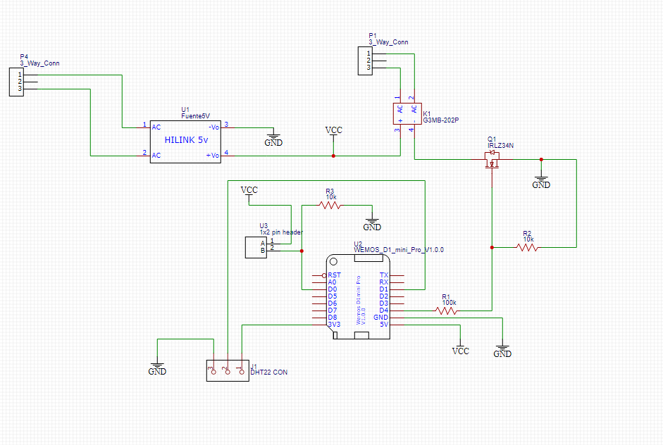
DHT-nek is kell felhúzó ellenálás a relé bemenetére kell dióda!
Ha a relét 180 fokkal elfordítod úgy hogy a 230V -os része a 230V betáp felől legyen akkor sokkal jobban izolálható lenne az egész.
Igy gondoltad valahogy?
Kicsit arréb tettem a csatit is és igy tényleg jobban elkülönül az egész! Lehet hogy még belerakok egy panelmarást is... ugy mint ahogy a 3d-s képen van
A programot Te írod? Mert ha igen miért nem teszed át a lábakat észszerűbben? Nem lenne sokkal egyszerűbb ha csak az egyik oldalon lennének a kimenetek, nem így össze vissza?
Hogyan lesz az USB mini csatlakoztatva? Nem lesz a relé útban?
Szia!
Az sehogy.. helyesebben programozáshoz lessz, de ahhpz van egy tőben 90 fokban eltekert usb-s kábelem Amugy a betápot a lábán keresztűl kapja.
Még jó hogy valaki gondolkozik is!
![]() Erre nem is gondoltam! Amugy igen... én! A hozzászólás módosítva: Jún 25, 2020
szép jóestét mindenkinek az alábbi kérdésem lenne mivel nem vagyok biztos magamban hogy jól rajzoltam-e be a kapcsoálsi rajzról a nyáktervbe az alkatrészeket segtségeteket előre is köszönöm
Sziasztok!
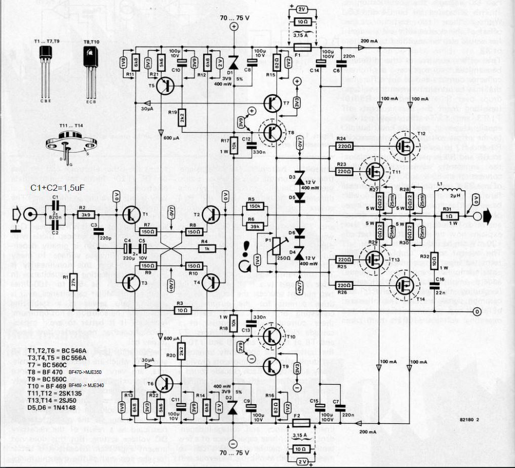
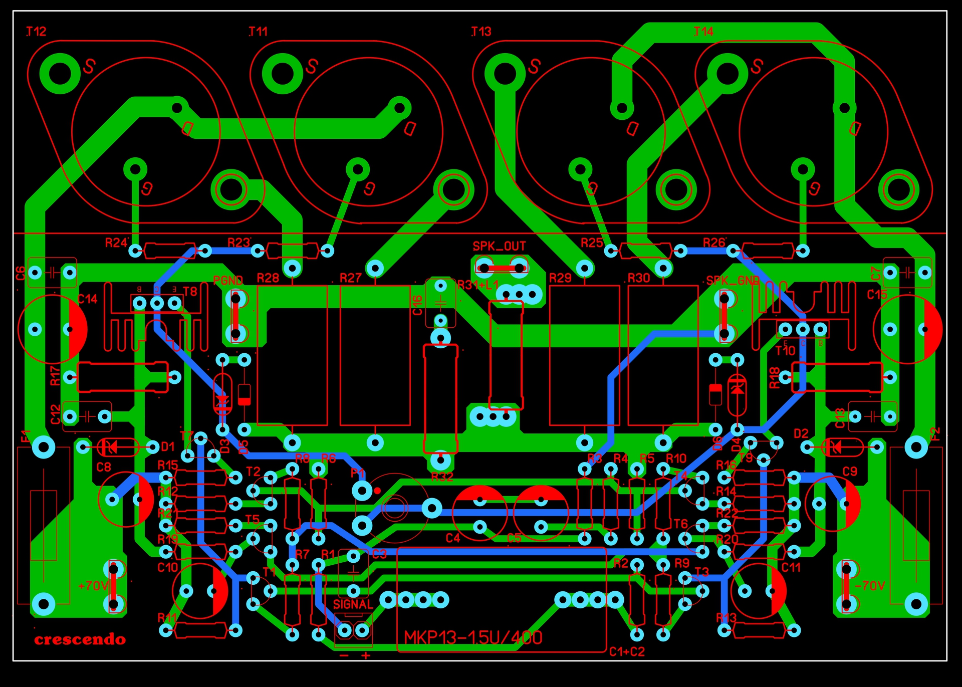
A csatolt terv ellenörzését kérném Tőletek. Az 1982-es Elektoros Crescendo-ról lenne szó. Az eredeti NYÁK-terv nem használható a mérete miatt, így át kellett terveznem. Módosítások az eredeti kapcsolási rajzhoz képest: - T8 és T9 cserélve MJE340 és MJE350-re; - C1+C2 párhuzamos kondenzátorok cserélve 1,5µF Miflex kondira; - T11,T12,T13 és T14 cserélve J56-ra és K176-ra. Ezeket leszámítva nincs módosítás.
Szia! Átbogarásztam, nem találtam hibát.
Sziasztok
Valaki átnézné hogy van e benne valami hiba? Működhet e igy? Köszönöm szépen előre is.
Szia!
Csak a kapcsolási rajzra tudtam ránézni. A PTC mérésével kapcsolatban több aggályom van. Az LM336-tal feltételezem, hogy áramgenerátort szerettél volna készíteni. Szerintem ez így nem jó: Az LM336 stabil működéséhez nagyobb áram kellene, mint amit a 120K ellenállással beállítottál. Az LM336 referenciafeszültséggel nem tudok róla, hogy ilyen módon áramgenerátort lehetne kialakítani. Ha az 1-es lábát nem kötöd be, akkor már szerintem is jó lehet. A neminvertáló körbe nem jó kondenzátort tenni (C1), be fog gerjedni. A műveleti erősítőt nem illik közvetlenül kondenzátorral terhelni (C3).
Hello! Az is mókás, hogy az elvi rajzon nem az van mint a nyákon. Pld. A Fet áramköre teljesen más. De ha így is van, az Opto feletti 10k nem jó helyre megy. Annak nem a Fet Drain-re kell menni, hanem a 24V tápra.
Ezt Szeretném után épiteni, nem magamtól találtam ki, meg valósítható hogy jó legyen vagy inkább hagyam egészet ?Fet áram kört én alakitottam át mert IRF 540 van ithon, annak kapcsolását netről néztem.
Nehéz erre mit mondanom. A felvetett kérdések, hibák kijavíthatok, illetve ezekkel együtt is fog valahogyan működni. És persze lehet, hogy egyik-másik felvetésem nem helyén való. Ha gondolod, akkor valamelyik forrasztó állomásos témába át kellene menni, és ott kérni segítséget. A rajzot módosíts az átalakításaiddal. Szerintem a témában járatos fórumtársak fognak adni ötleteket, vagy más jobb és biztosabb alternatívákat.
Szia,
Nekem először is a biztosíték meg esetleg egy varisztor is hiányzik a 230V-os oldalon, ha nem akarsz égő kapcsolót látni hiba esetén. A modulban nincs semmi ilyen: HLK-PM01 review A kapcsolás egyszerűsége miatt én 1 oldalasra tervezném, vagy legalább mindent amit lehet a bottom (kék) oldalon. Autorouter helyett inkább kézzel, és igény szerint tologasd az alkatrészeket, cserélj fel lábakat a Wemos-on. Ez nem csak esztétika, de ha ezt követed akkor jobban áttekinthető, javítható stb. Később bonyolultabb áramköröknél nagyon kifizetődő szépre is csinálni. És persze ránézni is jobb. Ha a kapcsoló dobozba lesz, akkor a sarkokon a felfogató csavaroknak nem lesz jelentősége. viszont a sarkokat inkább le lehetne törni, akár kicsit stop tábla szerűre is. (jobbra Wemos, balra HLK, középen függőlegesen a relé, alul a két sorkapocs, fent meg az apróság.) A G3MB-202P szilárd test relé, nem kell párhuzamos dióda. kb. 12mA-ert fogyaszt az 5V-ról, az IRLZ erősen ágyúval verébre kategória. Keress valami TO92-es FET-et vagy akár egy sima BC546 megteszi. Szerintem az R1 nagyon nagy. Kapcsolni akarsz a FET-tel, kis ellenállás kell (<1k). A hozzászólás módosítva: Okt 20, 2020
Sziasztok!
Kérhetnék egy kis segítséget ? Letöltöttem ezt a nyáktervet. Bővebben: Link Ha rendes A4-es papírra nyomtatok akkor minden rendben vele, méret arányos. Viszont ha átállítom a papírméretet A5-re akkor kicsinyíti a nyáktervet is. Valahogy meglehet oldani az Adobe Readerbe hogy kisebb papírra is méretarányosan nyomtasson ? Csak mert nekem A5 papírjaim vannak itthon.
Ezzel például biztosan el tudod rontani.
Én is megpróbáltam, és el se lehet rontani.
Szerintem az Adobe Reader már sok éve Adoba Acrobat Reader, de ez a rész jó eséllyel a kezdetektől így működik. Csak annyit kell tenni, hogy átállítod A5-re a kimenetet, és kikapcsolsz minden átméretezést és oldalhoz igazítást, amit úgy érsz el ha 100%-ra állsz. A mellékleten egy pdfcreator a nyomtató, mert akartam egy csatolható állományt, de értelem szerűen az lehet bármi más is. Nem tudom ellenőrizni, mert nem keresgéltem a panel méretét, de jó eséllyel stimmelnie kell a méretnek.
Nekem nem fordul el a rajz, csak megfelezi a papírt. (PDFCreator)
Ha a rajz nem akar forogni, akkor a papírt tájold hozzá. Nálam az automatikus is jól állt be, de ha nem ment volna, akkor ott van mellette direktben az álló/fekvő opció is. Természetesen a papírt is úgy kell a nyomtatóba tenni.
Nálam az A5 nyomtatással az volt a baj, hogy a nyomtatóm nem tudta elég stabilan vezetni a papírt, és a kezdeti jó elindulás után a végére egy kicsit elcsavarodott. A nyomat egyenesnek várt széle íves lett.
Itt a fórumon, egy másik témában láttam ezt a fotót. A kép minősége elég rossz, de az egyértelműen kivehető, hogy kígyóvonalban kanyarognak az összekötő vezetősávok.
Mi indokolhatja ezt? Már más terveken is láttam olyan vonalvezetést, ami teljesen irracionális volt látszólag. Pl. két szomszédos SMD PAD nem egy logikus kis egyenessel volt összekötve, hanem egy "kacskaringóval". Esetleg vannak erre nézve szabályok és ajánlások? Vagy léteznek olyan műszaki megfontolások amik ezt realizálják? Hol tudnék erről olvasni valamit bővebben? És most látok egyet megint amit mellékeltem is. A JP2 bal oldai PAD-ej miért oldalirányba megy? miért nem simán lefelé? A hozzászólás módosítva: Jan 15, 2021
A linkelt fotón csak esztétika / hűtés? indokolja ezt a vonalvezetést.
A csatolt képen szerintem csak az autorouter szerencsétlenkedése látszik. Amit esetleg más NYÁK-okon láthattál kígyóvonal (Például: Link), az a nagy sebességű differenciális jelek átvitelénél használt vezetősáv párok azonos hosszúság hozására van (Differential pair length matching). Ez történhet a vezetékpár egyes vezetői között, vagy több párhuzamosan futó vezetékpár között is. Itt már minden milliméter számít a jel késleltetésben. A differenciális jel esetén azonos kell, hogy legyen a két ellenfázású jel késleltetése, hogy a vevő oldalra azok egyszerre érjenek. Olvasnivaló angolul: ITT A hozzászólás módosítva: Jan 15, 2021
A linkelt fotónál még az is lehet szempont, hogy a hosszú NYÁK hajlítását jobban elviseli ez a vonalvezetés.
A nagy sebességű adatvezetés miatti hurkocskák nagyon jellegzetesek, ott fel sem merül a véletlenség. Hasonlóan felismerhető ha a szándékosan alakítanak ki fésűket, induktivátásokat, egyéb tappancsokat.
Én azt a rész feszegetem, amikor látszólag lenne egy lényegesen racionálisabb kötési vonalvezetés is. Éppen ezt a "látszólag"-ot szeretném leszűkíteni, mert talán csak tájékozatlanságom miatt nem ismerek valami nagyon is fontos vagy praktikus szabályt. Csak a példálódzás kedvéért kitalálok egy szabályt? "Biztonságosabb beforrasztani egy SMD ellenállást ha a hozzá futó kötés egy adott irányban van." (Hangsúlyozom, nincs ilyen szabály, csak kitaláltam!) Mellékeltem még néhány példát, ahol nyomatékosan le kell szögeznem, hogy a terv talán eredeti formájában a tökéletes, de én szeretném tudni mi indokolja az ilyen megoldásokat. |
Bejelentkezés
Hirdetés |

























