Fórum témák
» Több friss téma |
Fórum » NYÁK terv ellenőrzése
Én úgy gondolom, hogy egy 2*40W-os erősítő nem 80W-ot fogyaszt hanem ennél jóval többet, lehet hogy a dupláját is, mivel az energia egy jelentős részét csak elfűti. Egy AB osztályú erősítő hatásfoka átlagosan 60%. Tehát minimum ennyivel kell nagyobb tápot csinálni hozzá. Így már kapásból minimum 130W-al érdemes számolni minimum! Így számolva máris majdnem 2A / dióda lesz az áram. És az se jó, hogy bekapcsoláskor akár többszöröse is lehet ameddig a kondikat tölti. Nem szabad ennyire kicentizni az aktív elemeket szerintem.
Sziasztok!
Sprint layoutban készített nyáktervet akarok legyártatni, de nem sikerül a megfelelő fájlokat elkészítenem a gyártáshoz. Lenne valaki, aki megkeresne privátban, és segítene elkészíteni, a nyomtatáshoz szükséges gerber fájlokat. Előre is köszönöm.
Praktikusabb ha felteszed ide a tervet, és abból legenerálja valaki a gyártáshoz (nem nyomtatáshoz) szükséges fájlokat.
Függetlenül a Te tervedtől, nekem az a tapasztalatom, hogy a kérdezők tervei általában számos hibával rendelkeznek, és csak ezek javítása után érdemes a gyártáson gondolkozni. A hozzászólás módosítva: Ápr 3, 2020
Sziasztok!
Egy kicsit ráértem szerkesztgetni... Le ellenőriznétek, hogy a rajznak megfelel-e? Nyákon a kép vörös vonaltól jobbra eső rész van, a csőfoglalatok azért kerültek tükrözve, mert a réz felőli oldalon lesznek. Köszi a segítséget! A hozzászólás módosítva: Ápr 26, 2020
Nem a vörös vonaltól balra eső rész van a nyákon?
Oooo, de! Rosszul írtam, bocsi!
Hello!
- Hogy lehet ilyen melák alkatrészekhez ilyen vékony vezetősávot tervezni? A forrpontokról nem is beszélve. - Igazából egyik átkötés sem kell. Ha a bemeneti csati 1-2 lábát megfordítod, nem kell a GND-t vezetékezni. Valamint, a GND-sem kell felvinni a két cső között, ha a 470k-t nem felfelé, hanem lefelé viszed el. - A 220nF-ok valóban ilyen elkószerűek?
Szia!
Köszi, így alakítok rajta. A kondik nem elkók természetesen, csak ezek fizikai mérete egyezik meg a TF-3 kondiéval. Köszi!
Kicsit satíroztam rajta...
A sávok meg a pöttyök, mindig vékonyak és kicsik!
Bármelyik oldalon is vannak a csőfoglalatok, azok útban vannak a nagy-méretű kondiknak. Feltételezve, hogy ellentétes oldalon vannak (mert másként nem is lehetnek), a foglalatok lábainak kilógása + valamekkora biztonsági távolsággal meg kell a kondikat emelni, ami jelentősen csökkenti a mechanikai stabilitásukat (nagy alkatrészeknél ez kulcsfontosságú szempont). És akkor még nem is beszéltünk esetleges javításokról vagy mérésekről, amiket ilyen konstrukciónál macerás megcsinálni.
Nagyobb panelon célszerűbb elhelyezést is lehetne találni -gondolom-. Milyen 220 nF-os kondinak vannak ilyen méretei? Mit jelent a TF-3? Szívesen megnéznék egy fotót a kondenzátorról. A hozzászólás módosítva: Ápr 27, 2020
Szia!
És a pontos megnevezés... https://www.google.com/search?q=Ft-3+600v+capacitor&client=tabl...h=1280 A hozzászólás módosítva: Ápr 28, 2020
A képek minősége, a szerkezeti felépítés, a csomagolás, a kivezetés módja és alakja mind egy régi gyártástechnológiát sugallnak nekem. Ettől persze lehet nagyon jó, és ígéretes.
Látszólag fém burkolata van a kondenzátoroknak. E miatt még hangsúlyosabbá válik a kérdés, szabad-e, érdemes-e őket a csőfoglalatok alá tenni. Azt javaslom, inkább a foglalatok mellé tedd őket. Egy csöves panelnek nem kell mindenáron parányinak lennie.
Szia!
Köszönöm a tanácsot, elgondolkodom rajta.
Üdv!
2 oldalas NYÁK tervezésnél ha az alsó réteg GND, akkor hogyan célszerű / kell pl egy SMD ellenállás lábát levinni VIA-val? A képen látható módszerrel csináltam., de annyira nem tetszik. Ha közvetlen az SMD pad közepére teszem, akkor az nem okoz gondot gyártáskor? Köszi!
Vagy nem tudja valaki hogy a JLC-nél csinálnak -e eltemetett VIA-t?
Ilyet biztosan csinálnak.
Én annak ellenére, hogy máshol nem láttam még ilyet, esetenként szoktam az SMD PAD közepére is tenni átkötést a túloldalra. Ez az építést nem zavarja, elektronikailag sincs semmilyen ellenérzésem vele kapcsolatban, de ha ellenőrizni kell a panelt akkor az áttekinthetőséget korlátozza, mert nem látszik hol az átkötés a két oldal között.
Különbséget kell tenni a kézzel és más módon forrasztott panelek között.
A probléma az, hogy a kisméretű furattal rendelkező átvezetés (via) felmelegítve a forraszanyagot magáva szívja. - Kézi forrasztással készült paneleken kis lábszám esetén megengedhető az átvezetés az SMD pad -okon. Forrasztásnál ügyelni, hogy elegendő forraszannyag legyen a pad és a kivezetés között. Nagy lábszámok esetén kerülendő (főleg a közbülső lábaknál ill. a pad tok alatti részén). Sok megbízhatatlan kötéshez vezet. - Pasztás technológia használatánál kerülendő. Az amúgyis kis adag forrasz megbízhatatlan kötéselet eredményez. A tömeges felülvizsgálat költséges. - Hulámforrasztás esetén bizonytalan kötés és összezárt lábak egyaránt előfordulhatnak sokkivezetéses alkatrészek esetén. Ugyanis az átvezetés furata sok forraszt tarthat meg. Ha mégis alkalmazzzuk, feltöltött (plugged) átvezetésel kell rendelni, ami jelentősen megdrágítja a panelt. Hőelvezetésre alkalmazható. Az SMD tok hátoldalán levő hűtőfelület és a panel között így biztosíthatunk jó hőátadást.
Köszi a válaszokat!
Sziasztok!
Egy új projektben vagyok, több szem többet lát... Leellenőriznétek? Csináltam egy sima nyák tervet és abból egy tele földeset is. Köszönöm a segítséget!
Hello! A kapcsolási rajzon (meg a nyákon) a D2 és C1, nagyon nem jól van. Meg a nyákon az alkatrészek forrpontja ilyen kicsi? Hogy fogod beforrasztani?
![]() A vezetősávokat forrpontokat olyan nagyra-szélesre kell tervezni, amilyen csak lehet..
Szia!
Az eagle lbr-ben lévő alkatrészeket használtam. https://audioxpress.com/article/hd-2-a-single-ended-class-a-headphone-amp
Oké, ott is el van rontva. Ugyan úgy kell kinéznie, mint ahogy a T3-nál van a dióda és a kondi bekötve.
Én a Sast nem ismerem (csak az égen), de ilyen kicsi forrpont furatgalvánhoz való. Gondolom nem azzal fog elkészülni a nyák.
Akkor újra tábla, és valahogy megnövelem a forrpontokat.
Köszi!
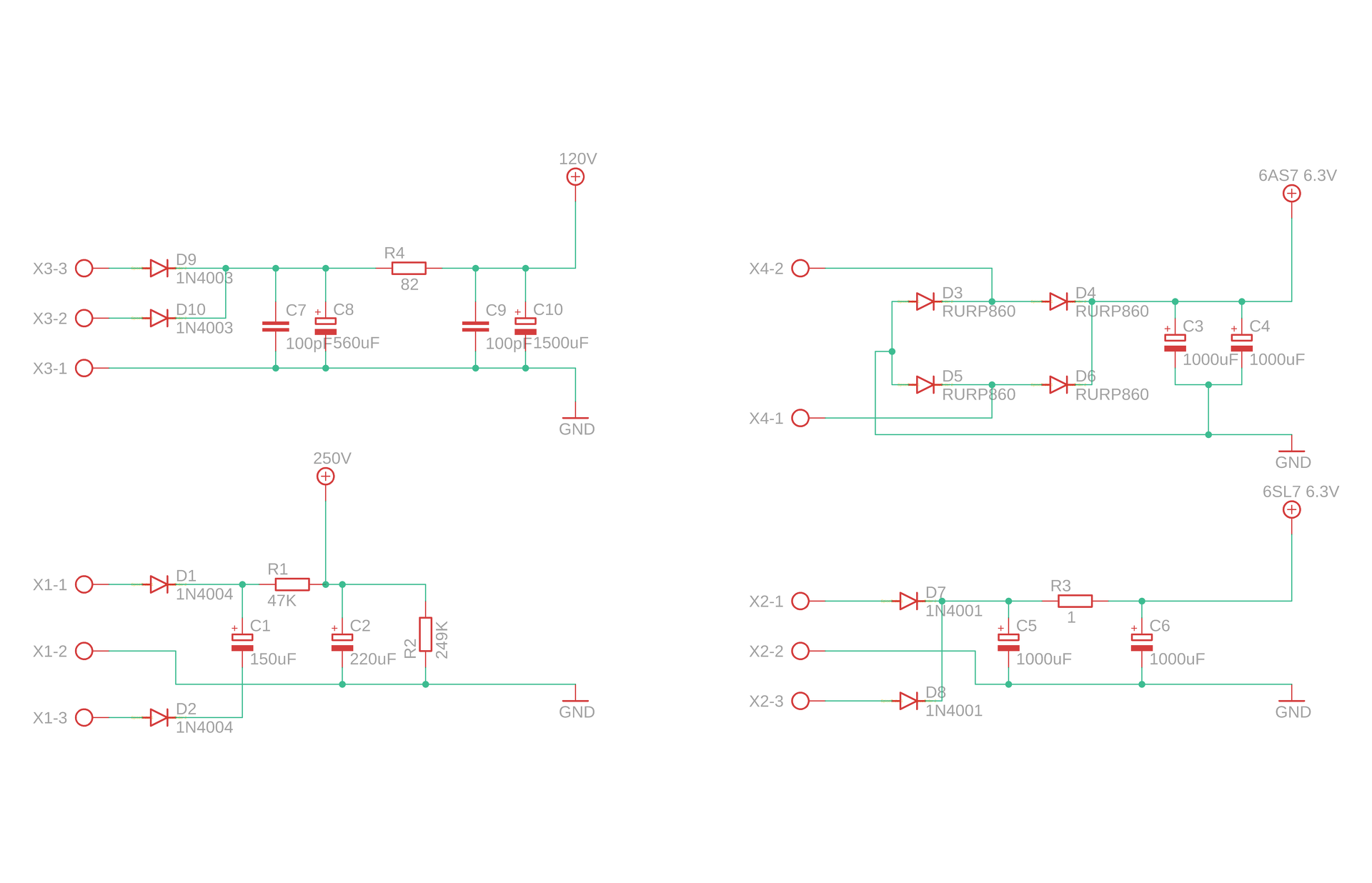
Mondjuk nekem nem tiszta, hogy 500V AC-ból miként lesz 250V DC.
Sziasztok!
Át tudnátok ellenőrizni a kreálmányom? Alkotó Crescendo-ján felbuzdulva meg kerestem a kis tesóját, és elkészítettem a saját panel tervem.
Sziasztok!
Ismételten ellenörzésre bocsájtanék egy tervet, Ami a fenti kapcsolás 2 oldalas kivitele lenne. Rá néznétek hogy jó-e? Az elsö 2 oldalas NYÁK tervem lenne, szóval lehet hogy nem a leg ésszerűbb.
Sziasztok!
Lehet hogy alapjaiban rossz, de remélem hogy nem ! a panel egy konnektoros villanykapcsoló mögé kerül ahol 7*7*3 centi helyem van! A funkciója a Lámpa kapcsolása.. a konektorrol lesz megcsapolva és betáplálva (P4 es csatin) a hi-link ami csinálja az 5 voltot a Wemos D1 nek . P1-en a lámpa lesz bekötve amit egy G3MB-202P kapcsol. J1 en egy DHT22 es szenzor csatlakozik. U3 on pedig az eredeti 230V os villanykapcsoló lesz bekötve, ami jelen esetbe 5 voltot kapcsol, annyi változtatással hogy a kapcsoló le van cserélve "lépcsőházi villanykapcsolóra" tehát pillanatkapcsoló ( ez a része tesztelve van szépen dolgozik a wemos-al) Amibe nem vagyok biztos az a 230V os rész,,, bár ennél jobban nem lehetett volna elszigetelni illetve leegyszerüsíteni! Illetve hogy az Omron G3MB meghajtása jó e a MOSFET-el?
Már látok is egy hibát, mégpedig a 10K s ellenállás ami gnd-re huzza az a csati és a wemos közé kell
|
Bejelentkezés
Hirdetés |

























