Fórum témák
» Több friss téma |
Fórum » NYÁK terv ellenőrzése
Szia! R2 bekötése biztos nem jó mert nem a potihoz megy hanem az ic testjével sorba, ebből adódik hogy az ic 4-es lába se jól van bekötve.
Gyula, nekem ez így nagyon zavaros. Elsőként talán az Ic lábszámait kellene tisztázni. A zöld vonalakat igazából nem lehet látni sem. Elsőként talán a tápokat kellene lekövetni, hogy oda megy-e ahova kell.
Köszönöm a válaszokat. Közben már én is rájöttem hogy nem igazán lett ez jó. Újra tervezem .
Na nem tudom hogy haladsz, én megpróbáltam lerajzolni, (a magam módján) hogy lehetne összehozni. Én a programot nem ismerem, de elég béna ez a "háromlyukas panel".
A hozzászólás módosítva: Nov 16, 2024
Nagyon köszön a segítséget! Rengeteget segítesz nekem. Ilyen panelom van itthon illetvé még a képen látható.
Ezen "kapirgálni" kell, mint a kis kakas! Aztán vagy meg lesz a gyémánt félkrajcár, vagy nem.
Minden ilyen panel, egyfajta gondolkodásmódot kíván. Ez olyan mint a kötés, gyakorolni kell. De ezen ugyan úgy elkészítheted a rajzom alapján. Csak nem kell átkötözgetni, hanem ahol nincs vízszintesen átkötve a feketével, ott átvágod a fóliát.
Megnéznéd? A te rajzodat felszhasználva.
Jónak néz ki, egy kivétellel, az R1 a +5V-ról jön, nem a GMD-ről, mint Nálad.
Nagyon köszönöm a projekthez nyújtott segítségedet!
MCLR Pic16F690-hezSziasztok!Összeállítottam a csatolt képen látható kört. Tudom, hogy már kérdeztem ilyesmit, de a korábbi terv ami megvalósult nem volt jó. A PIC észre sem vette, hogy megnyomtam a reset-elő gombot. Azt a tervet el is veszítettem. ![]() A gondom, hogy az Angolom sem az igazi, de egymásnak ellentmondó infókat találtam. A rajzon: Dióda (BAT42) védi a PICKIT MCLR felől jövő feszültségtől a tápot. (kondenzátort nem, a kondenzátor 100nF Y5V 50V) Bár ez a dióda is eldob valamennyit a VCC -ből, de remélem elegendő marad az MCU MCLR lábának, hogy bekacsolva maradjon. A VCC=3.3V. A 10k és a 100nF körülbelül 1ms időkésést ad a bekapcsolási tranziensek miatt. A kondenzátort 100 Ohm ellenálláson keresztül süti ki a nyomógomb, így az MCU reset-elni fog. (?) Az MCLR flag-re kapcsolódik az ICSP header MCLR-je és az MCU 4. (MCLR) lába. Ez a terv. Jó ez? De még ami teljesen összezavart: Az MCU MCLR lábról egy 100 Ohm ellenállást is javasolnak több helyen, hogy a kondi ki/be kapcsolása miatt óvja a lábat. Ezt még valahol érteném is, de több helyen komoly gondokat is felvetnek! Pickit-4 bizonyos típusainál kellhet, mert az tönkreteheti ezt a fajta PIC-et, ha nincs 100 Ohm a Pickit-4 MCLR és a PIC MCLR kivezetése között. Pickit-3-nál ezt nem javasolják. Legalábbis azt írják. Nekem olyan megoldásra volna szükségem, ami mindkét esetben jó. Az utolsó bejegyzés a fontos: Bővebben: Link A linkben van némi vita, de mintha azt írták volna, hogy a PICKIT-3-nál nem okoz gondot, a 4-nél meg kell. De már VPP-ről beszélnek, kicsit elfáradtam a végére, bocsánat. Mi lenne jó ebben az esetben, hogy minden elsőre működjön? Pickit-4 et nem tudok venni csak tesztelésre, hogy kinyírja-e a PIC16F690-t vagy sem, vagy ha nem, akkor működik vele, vagy sem. Van valaki akinek már működik egy ilyen PICKIT-3 és 4-el is? Tegyem bele a 100 Ohm ellenállást és akkor a PICKIT-4 el is jó lesz, és ezt a PICKIT-3 is el fogja fogadni? Mármint nem okoz a programozáskor gondot? Tudom, kellene újabb PIC, de most erre kellene megoldás. Köszönöm!
A beégetett hex (program) beállításától függ hogy használja e a pic az mclr lábat vagy , kimenetként-bemenetként működik e . Ezt kéne megtudni mielőtt túlgondolod a mellé épített áramkört .
A hozzászólás módosítva: Nov 24, 2024
Túlgondolod, lásd melléklet. Gyári ajánlás (adatlap). Az sem mellékes, amit kaqkk írt előttem.
Hello! Nincs az túlgondolva, csak néha lemásolunk valamit, csak nem tudjuk miért..
Mert ha nem kisfeszültségű programozásra van állítva az égető, akkor oda 12V-ot (vagy mifenét) kapcsol az égető. A dióda azért van, hogy ne sértődjön meg a PIC táp. A 100 ohm meg azért, hogy a töltő ne sértődjön meg, ha közben megnyomnád a Reset gombot. De hogy nem hat a Reset, az arra utal, hogy ki van programozva. De ha még jók az emlékeim, ilyenkor nem lehet kisfeszültséggel programozni. Mert a PIC onnan veszi észre, hogy programozás lesz, hogy megjelenik a "programozó feszültség".
Sziasztok!
Kösz mindenkinek! Ez az új verzió lenne, a másik ami nem működött nincs meg, max a NYÁK-on amit vissza kellene fejten, de már nincs kedvem ahhoz. Ez az új NYÁK-ra menne. Tudom, hogy az MCLR lábat be lehet állítani úgy, hogy normál PIN-ként működjön, de nem szeretném. Ez a funkció megmarad MCLR-nek, hogy a HEX fájlok könnyedén cserélhetőek legyenek. A gyári ajánlás sem rossz, de lehet olyan régi, hogy akkor még PICKIT-4 sem volt. A linkelt fórumban, ami szintén nem mai darab, mintha még arról is beszélnének, hogy a PICKIT-4 en végezzenek változtatást. Na ez nagyon nem járható út. A 100 Ohm a kérdés. Végül is azt könnyen le tudom ellenőrizni PICKIT-3-al, de 4-el már nem. A csatolt képen az R1 helyében és értékében, valamint az ICSP MCLR csatlakozási pontjában van bizonytalanság bennem. Az ICSP MCLR lába szerintem így kell, hogy csatlakozzon. De miért a sok bizonytalanság? Korábban, mikor nem volt PICKIT-3 itthon, akkor Arduino-val és egy kis VBA programmal plusz egy kis +12V-os FET-es áramkörrel is simán fel lehetett tölteni a HEX-fájlt. Ez sem lenne utolsó, hogy ez a funkció is megmaradhasson. A PICKIT-3 vásárlásával könnyebb lett minden, de ott lehet állítani mindent. Low voltage programing, meg ilyesmi, amit nem is értek 100%-ban, bizonytalanság van egy kicsi ezért is kérdezek. A cél az lenne, hogy NE mennyen semmi sem tönkre. Azaz az sem baj, ha bizonyos beállítások mellett nem működne a programozás, de ne lehessen keverni benne úgy, hogy bármelyik eszköz tönkremenne. A PICKIT-4 pedig bizonyos MPLAB verzió és PICKIT sorozatszám mellett meg okozhat gondot, már ha jól értettem a link-ben a dolgokat, ha nincs ez a bizonyos 100 Ohm. PICKIT-5 ről pedig semmit sem tudok... A gondot mintha az okozná, hogy ez a PIC16F család már igen régi, az újabbaknál már lehet nincsenek ilyen gondok. Valaki programozott már PICKIT-4 el ilyen MCUT?
Nálam a 2-es klón után filmszakadás van. Csak eszembe jutottak a dolgok. De emlékeim szerint, akár hogy is van programozva az MCLR, a high voltage programming-et respektálja a PIC.
A 100 ohm csak akkor játszik, ha megnyomod a Reset gombot és azért van ott, nehogy zárlatba vidd a programozó feszültséget. Más oka nemigazán lehet.
Vannak pic- es topikok erre a problémára.
Ez nem az. AM hangmodulátor panelterv ellenőrzésSziasztok!A csatolt kapcsolás szerinti AM modulátort ("műadót") tervezem elkészíteni (régi rádiók korhű műsorral ellátására szobán belül). Már csak az utolsó lépés van hátra a nyákterv készenlétéhez: hogy az összes GND pont bekötésre kerüljön. Ezt igyekeztem úgy kialakítani, hogy részegységenként egy vezetősávon menjen a táp-rész pufferéhez a visszavezetés. A terv szerint elhelyezek a kapcsoláson "net tie"-okat, majd ezután mindent igyekszem a pufferkondi negatív pin-jéhez bekötni, mind utolsó lépés. Egyébként ez az első "RF" tervezésem. Általában véve igyekeztem minél rövidebb bekötési útvonalakat választani, mert úgy tudom, ez egy általános szabály a különféle parazita hatások csökkentése érdekében.. bár ez a KH sávban (500-1600 kHz) működő áramkör mai szemmel szinte már nem is számít nagyfrekvenciásnak.. (A két trimmer kondi indokolatlanul nagy, de másmilyet nem tudok szerezni.. alig létező alkatrészfajta mára.)A "level meter" rész egy pici mutatós műszert fog hajtani, hogy egyszerűen be lehessen állítani a bemenő jelet a még épp torzítatlan szintig. Ehhez nem vagyok benne biztos, hogy kell a külön GND ág, talán az analóg földön is megférne az előerősítéssel együtt. Ha valaki ilyesmiben gyakorlottabb rá tudna nézni, hogy van-e a panelrajzon olyan hiba, ami jelentősen rontaná a kész áramkör használhatóságát, előre is megköszönöm.
Ez lett a véglegesnek gondolt megoldás a földelésekre.
A hozzászólás módosítva: Dec 6, 2024
En telifoldel csinalnam.
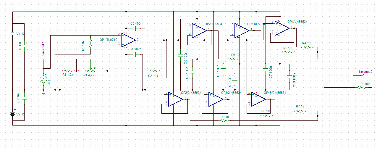
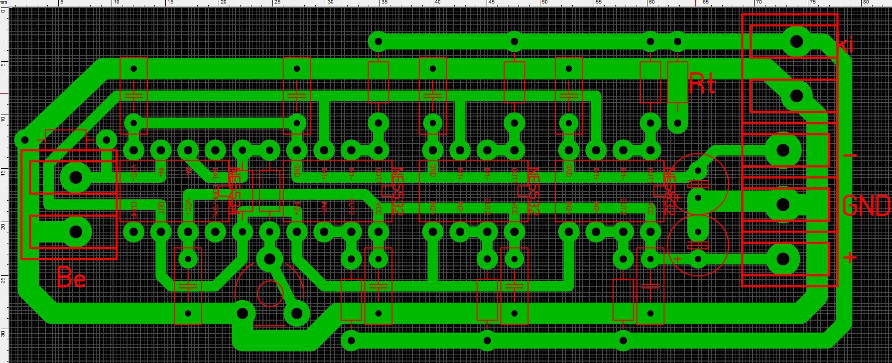
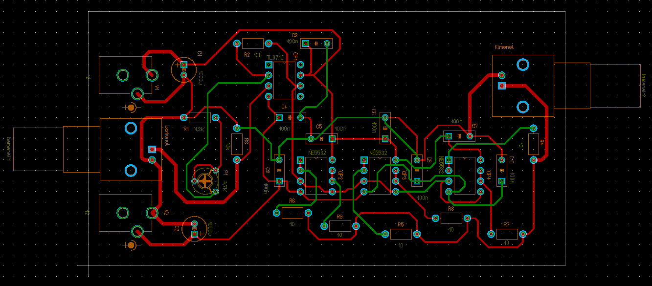
nyák terv ellenőrzéseSziasztok! Elkészítettem első nyák tervemet (Tina PCB-vel). Várom a kritikákat, biztosan van benne hiba, mármint ami a tervezést illeti. A kapcsolás elvileg rajz szerinti. A Tina-ban ugyan nem volt külön NE5532 (csak a szimpla NE5534), de a footprint definíciónál meg lehetett adni hogy az OP2 és OP2/2 op-amp egy IC tokban van, így pl. a /2-esek esetében nem kell a ±tápokat bekötni. A be- és kimenet 2. lábát kellett "manuálisan" a GND-kre kötni. A többi esetben a "connect pin" parancs alkalmazása nélkül az alkatrészek már össze voltak kötveköszönöm,
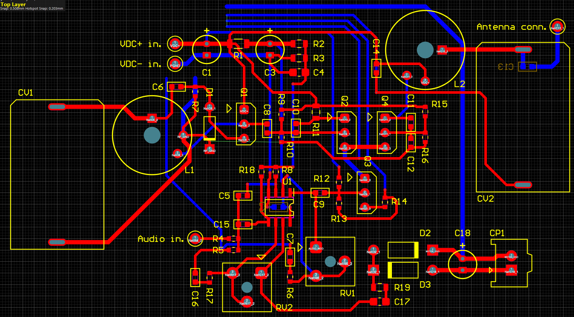
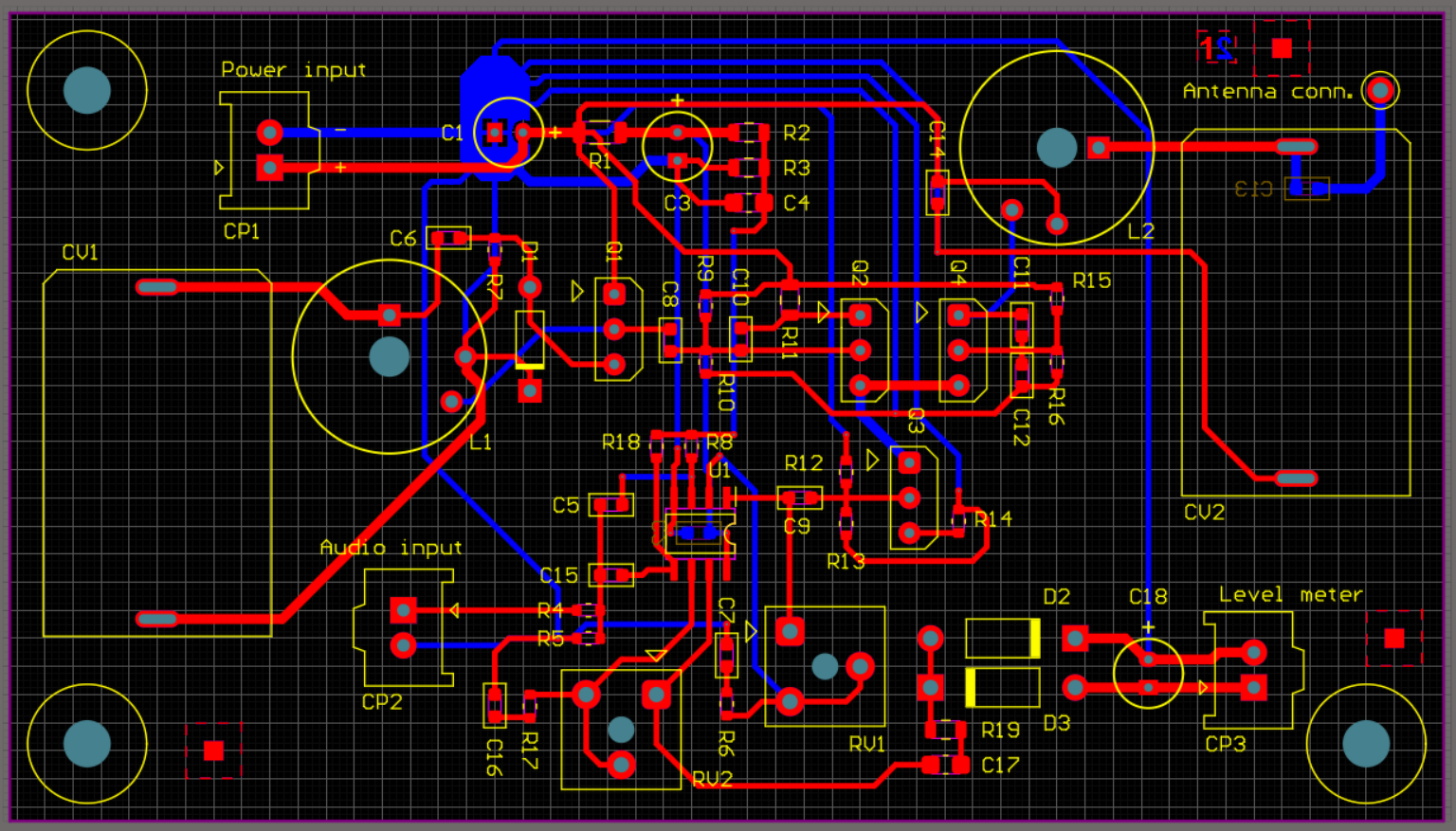
Szia! Nyákot nem így tervezünk.. Ezen ránézésre csak le lettek dobálva az alkatrészek, majd egy autorouttal összekötve. Mutatok egy rendezettem elrendezést, az se szép, de sokkal átláthatóbb..
Szia! Köszi az infót, ezért is kérdeztem meg aki rutinosabb. "Sajnos" az autoplace és az autorouting még az én kísérletemtől is átláthatatlanabb és rondább volt. Így nem is tudom mi értelme van ezeknek a parancsoknak a szoftverben... Írnál néhány gondolatot is a hibákról, amiket észleltél tanulságképpen?
Köszi,
Nézd meg amit küldtem képet és látni fogod mi a különbség. Nálad az alkatrészek lerakásában semmilyen következetesség nincs, a szűrő kondik (100n) a tápláb közvetlen közelében kellene lennie, tele van olyan felesleges keresztezésekkel amit simán 1 oldalra lehetne tervezi, sőt az egész nyák lehetne 1 oldalas. Jobb elhelyezéssel jelentősen csökkenthető a méret ami nem kis költség megtakarítással jár. Vezetősávok vastagságánál a táp vonalak szoktak a legvastagabbak lenni, nem a jel vezetékek. stb..
Szia! Értem és köszönöm. Azt szeretném megkérdezni, hogy jobb oldalt, ahol a két BNC aljzatnak kell lenni, mi lenne az a 3 pin-es aljzat (sárgával)? Illetve az Rt ellenállás az nem szerepel a kapcsolásban, de nálad a két ELKO fölött lévő két ellenállás közül a jobb oldali (lila) nem az? Vagy én nem értek valamit?
köszönöm
Szia! 3 pin a táp - gnd +, Rt a lila ha nem kell nem ülteted be, bal oldalt van a be és kimenet, de ha megnézed, át lehet tenni a tápcsatlakozó fölé is ha oda kell. Ez nem egy végleges verzió, csak egy iránymutatás hogy hogyan lehet sokkal egyszerűbben kivitelezni, jelen verzióban a jobb oldali ic 5-ös lába sincs bekötve, mert elcsúszott a lábához vezető vonal..
Szia!
Akartam is kérdezni, van valakinek tapasztalata erről a kurzusról? Még nem kérdeztem az oktatót a díjakról, megéri az árát? |
Bejelentkezés
Hirdetés |














(A két trimmer kondi indokolatlanul nagy, de másmilyet nem tudok szerezni.. alig létező alkatrészfajta mára.)













