Fórum témák

» Több friss téma
Fórum » NYÁK terv ellenőrzése
 
Témaindító: Paso, idő: Okt 4, 2005
Lapozás: OK   35 / 203
(#) proli007 válasza fantom45 hozzászólására (») Márc 30, 2010 /
 
Hello!
Jó, csak a kapcsolás szörnyű.. Ha maximumra tekered a potit, a ellenállás értékétől és a tranyó bétájától függően beledögölhet a tranyó(k).
Ha fehér a Led, lehet nem lesz gyereke a 3V-tól, de korlátozó ellenállás nélkül illetlenség Led-et hajtani.
üdv! proli007
(#) emmzolee válasza niedziela hozzászólására (») Márc 30, 2010 /
 
(#) fantom45 válasza proli007 hozzászólására (») Márc 31, 2010 /
 
Köszönöm. Akkor majd még belerakok egy ellenállást. (a kapcsolást nem én csináltam)
Amúgy én BC639-cel csinálom
(#) adamisbalint hozzászólása Ápr 2, 2010 /
 
sziasztok
csinálna valaki erről egy nyáktrvet és egy beültetési rajzot?
Köszi
(#) kadarist válasza adamisbalint hozzászólására (») Ápr 2, 2010 /
 
Szia!
Keresd meg ezek között a Neked legmegfelelőbbet.
(#) fantom45 hozzászólása Ápr 5, 2010 /
 
Hali. Valaki esetleg le tudná ellenőrizni ezt a nyáktervet?
(#) fantom45 hozzászólása Ápr 5, 2010 /
 
ŐŐ és ez? Mert ha nem akkor légyszives tákékoztass.

és ez.LAY
    
(#) fantom45 válasza fantom45 hozzászólására (») Ápr 5, 2010 /
 
Bocsánat. Észrevettem. És kijavítom.
(#) brato válasza fantom45 hozzászólására (») Ápr 5, 2010 /
 
Itt egy telefóliás változat.
(#) fantom45 hozzászólása Ápr 5, 2010 /
 
Na így már jó lesz?
(#) _JANI_ válasza fantom45 hozzászólására (») Ápr 5, 2010 /
 
A 2. lábhoz illene egy felhúzó ellenállás.
(#) fantom45 válasza _JANI_ hozzászólására (») Ápr 6, 2010 /
 
És az micsoda? :pirul:
(#) _JANI_ válasza fantom45 hozzászólására (») Ápr 6, 2010 /
 
Egy 10-100K-s ellenállás a 2. láb ( trigger bemenet) és a +UT ( +Tápfeszültség ) közé.
(#) fantom45 válasza _JANI_ hozzászólására (») Ápr 6, 2010 /
 
Tehát akkor így? És amúgy mi az a lehúzó ellenállás mert olvastam wikipédián de nem nagyon értettem
(#) _JANI_ válasza fantom45 hozzászólására (») Ápr 6, 2010 /
 
A fel és lehúzó ellenállás feladata az, hogy bemeneten határozott logikai szint legyen. Ha jól megnézed a az elvi rajzon a 4.-láb ( RESET ) bemenet is fel van húzva a tápfeszültségre a 47K-n keresztül. A nyákterv huzalozása jó! [off]Bár kicsit még talán lehetne finomítani az elrendezésen. De ez csak esztétikai kérdés.
(#) fantom45 válasza _JANI_ hozzászólására (») Ápr 6, 2010 /
 
Köszönöm szépen a válaszokat. Így már értem. (és igen még csak mostanába kezdtem NYÁK-ot tervezni )
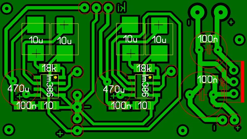
(#) lewi hozzászólása Ápr 10, 2010 /
 
Sziasztok!

szeretném, ha megnézné valaki, hogy az általam készített nyákterv megfelel e a kapcsolási rajznak.
a rajz egy fejhallgató erősítő lm386 tal, ezt rajzoltam meg smd kivitelben sztereo módon. A 3. lábra az a forrszem a bemenő jelet fogja majd kapni a potiról, csak az légszerelve lesz, ha elkészül. A kapcsolás innen érhető el. A saját nyáktervem csatolom.

És még egy kérdésem lenne, nem tudom, remélem nem gond, hogy itt felteszem. Szóval ez az erősítő egy sony MDR-V900 az fejhallhatóhoz lenne. És az igazi kérdésem, hogy ez ugye teljes mértékban ráköthető?? Nem szeretném egyből hazavágni a fülest.
A füles adatai:
Power handling capacity:3000 mW
Impedance: 24 ohms at 1 kHz
Sensitivity: 107dB/mW
Frequency range: 5-80,000 Hz

Köszönöm szépen: lewi
(#) _JANI_ válasza lewi hozzászólására (») Ápr 10, 2010 /
 
Szia! Pár apró hiba volt a kimenetnél s az alkatrészeket is pontosítottam. Én más hibát nem találtam. Szerintem nem lesz vele gondod...
(#) lewi válasza _JANI_ hozzászólására (») Ápr 10, 2010 /
 
Nagyon szépen köszönöm!
üdv: lewi
(#) petemazi hozzászólása Ápr 11, 2010 /
 
Sziasztok!

PCM2704-hez terveztem egy nyákot. Valaki ránézne, hogy minden rendben van-e?
[OFF]Az ic azért nem smd pad, mert iylen kis panelokra forrasztom fel a széttaposott ic-ket, és azt majd nagyon rövid kábelekkel összekötöm a fő panellal.

2704 v2.lay
    
(#) niedziela válasza petemazi hozzászólására (») Ápr 11, 2010 /
 
Nem lett volna baj, ha kapcsolási rajzot is csatolsz.
(#) petemazi válasza niedziela hozzászólására (») Ápr 11, 2010 /
 
Igazad van!
Bővebben: Link
28. oldal.
(#) petemazi válasza petemazi hozzászólására (») Ápr 11, 2010 /
 
Én már észrevettem benne két hibát, a D- és D+ nem volt összekötve az ic-vel.
Akkor ez már a v3.
(#) petemazi válasza petemazi hozzászólására (») Ápr 11, 2010 /
 
Áh, jó sokat bénázok, de végül is az első nyákom. Íme még egy verzió, ez szerintem már egész jó lett.
(#) vicsys válasza petemazi hozzászólására (») Ápr 11, 2010 /
 
Nos, 2 dolog:
A 0,3mm-es vezeték sávok túl keskenyek. 0,6mm alá ne nagyon menjél.
A másik, hogy nem értem azokat a kis szigeteket, hogy mik a funkciójuk..?
(#) petemazi válasza vicsys hozzászólására (») Ápr 11, 2010 /
 
A kis szigetekkel próbáltam egy biztosabb kontaktot létrehozni a földfóliával. Áthúzom vastagabbra. (bár smd-hez martam pár nyákot, azoknál egész jól elvan a 0,35mm-es sáv)
Amúgy a terv rendben van, tehát csak a vonalakat kell vastagabbra venni?
Köszi!
(#) fantom45 hozzászólása Ápr 17, 2010 /
 
Hali. Megcsináltam ezt a kapcsolást, de nem nagyon működik, csak nagyon kicsit érzékeli a fényt. Jó egyáltalán ez a nyákterv? BC182B, kb.2,2KOhmos potival 1 és 4,7K-s ellenállással és ezekkel a fényérzékkelőkkel: BPW17, BPW34, BPW41. Tudtok esetleg segíteni mi nem jó?
(#) proli007 válasza fantom45 hozzászólására (») Ápr 18, 2010 /
 
Hello!
Ez az áramkör ahogy pestiesen mondják, "vagy valami, vagy megy valahová". Szerintem a kukába..

Már nyálaztunk ezen a témán. A képen a TO220-as tranyó tok van, így nem lehet tudni hogyan tetted bele a BC tranyót. Mert ha a TO220 tok vastag vonalánál (hűtőfelület) van a BC levágott része, akkor pont fordítva van.
Nincs előtét ellenállása a Led-enk, és nincs a Led-meghajtó tranyónak bázis ellenállsa, ha a potit maximumra tekered. Így az első tranyó kinyírhatja a hátsót, de önmagát is. Ha nagyobb tápról járatod, mint 3V, akkor ugrik a Led is..
A 4,7kohm-ot cseréld nagyobbra, akkor kevesebb fényre is érzékenyebb lesz.
üdv! proli007
(#) fantom45 válasza proli007 hozzászólására (») Ápr 18, 2010 /
 
Értem. Esetleg kijavítanád a hibát?
(#) fantom45 hozzászólása Ápr 19, 2010 /
 
Hali. Ebben a topicban már szinte törzsvendég leszek lassan , de kezdő vagyok, a NYÁK tervezésben is, és ezért szeretném hogy megnézzétek ezt.
Következő: »»   35 / 203
Bejelentkezés

Belépés

Hirdetés
XDT.hu
Az oldalon sütiket használunk a helyes működéshez. Bővebb információt az adatvédelmi szabályzatban olvashatsz. Megértettem