Fórum témák
» Több friss téma |
Udv mindenkinek,
a kerdesem az lenne, hogy szerintetek ez mukodne-e? Probaltam leszimulalni, de eleg erdekes eredmenyek szuletnek. A feladata az aramkornek az lenne, hogy ha az egyik valtoaramu bemenet (10-20Vac) kiesne akkor jelezzek! Elore is koszonom a segitsegeteket. Persze keresgeltem neten is de semmit sem talaltam!
Koszonom a valaszt.
Ledeket most is hasznalok, fogom latni melyik esett ki, de ez a vezerlo szekrenyemben lesz es egy szallon akarok szolni a PLCnek hogy kiesett egy valtoaram.
Egy 4 bemenetes AND vagy NAND kapu lesz a kulcsa ennek! Az csak akkor ad logikai magasat, ha mind a 4 bemenete 1 (Nand esetén akkor 0). Nézz utána!
Ismerem a logikai kapukat. Ezt a megoldast szeretnem kovetni!
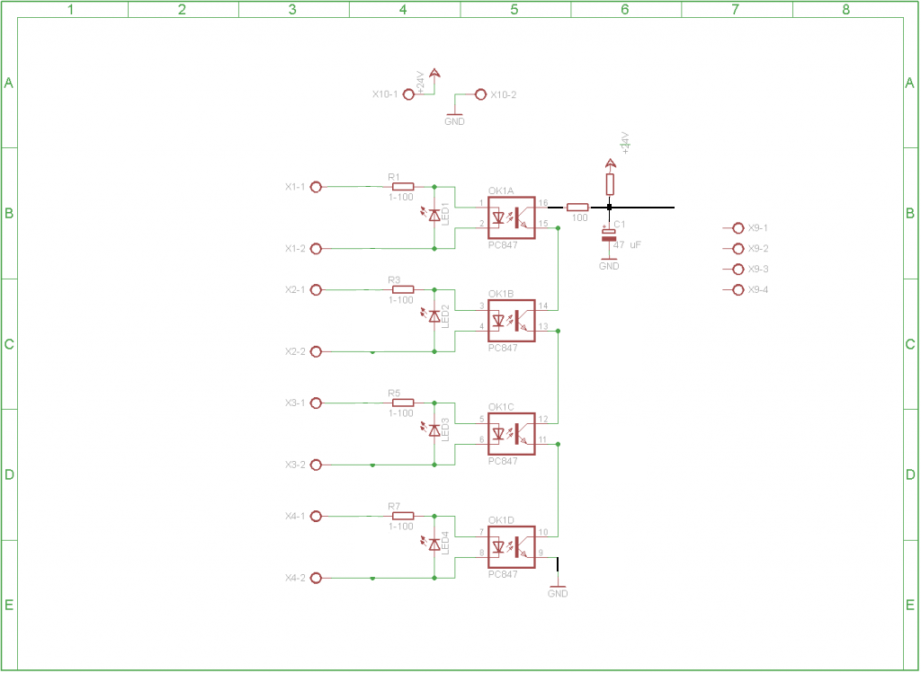
Több hiba is van, egyrészt az optók dióda oldalán a LEDet és az optó diódáját nem kötheted drerkt párhuzamba, mert ekkor a LEDed nem fog világítani (mert nagyobb a nyitófesze, mint az opto infra diódájáé).
Milyen logikai jelet szeretnél előállítani a feszültségek hiányára? Ha azt szeretnéd, hogy akármelyik hiánya esetén történjék logikai jel változás, akkor szükséged lesz egy AND (és) logikai kapura, azzal tudod a legegyszerűbben megcsinálni szerintem.
Koszonom az eszrevetelt. Valoban teves a rajz bal oldala.
A problema az, hogy szet szeretnem valasztani a ket jelet, vagyis a valtot az egyenaramu jeltol es ezert szeretnek optot hasznalni. Erre valami javaslatod?
A LED nem fog vilagitani, mert egy IR LED (opto bemenet) 0,9-1,1 V nyitofeszultsegu, a voros LED 1,6 V. Alkalmasabb lenne sorosan kotni az opto bemenetevel. A kimenetnel nem kellene csak az alsora ellenallas, es azt figyelni.
Szóval akkor az optora érkezhet egyen és váltófesz is és csak a váltókomponens meglétét szeretnéd figyelni? Mert ebben a kapcsolásban a 470u elég szépen simítja a váltófeszt, így ugyanúgy viselkedik, mintha egyenfesz hajtaná.
Ha csak a váltófeszt szeretnéd figyelni, akkor egy soros néhány µF-os kondin keresztül kell bekötnöd az infradiódát ami egyenáram esetén a kondi feltöltődéséig világít, váltóáram esetén pulzálva villog. Aztán a tranzisztor oldalon ezt kell erősíteni-szűrni illetve kapuzni.
Én nem látom ezen a rajzon a soros kapcsolást...
Sorban akkor lennének, ha csak a legalsó tranzisztor emittere lenne ellenállással testre kötve. Üdv Inhouse
Helló! Engem pedig olyan opto csatoló érdekelne, hogy 5Vdc, 6Vdc, vagy 220Vac szabályzott, 220Vac/0,5A tudjon kapcsolni, galvanikusan elválasztva. A neten próbáltam már keresni, de hiába. Tudna-e valaki segíteni?
A megfelelő topikban biztosan...
Szia!
Hagyd el a LED1.. LED4 -et valamint az R2, R3 és R4 ellenállást. A kimenő jel az OK1 9. lába. - Ha mindegyik optocsatoló LED -je világít, akkor minden tranzisztor kinyit, az R8 -ra rákerül a táp. - Ha valamelyik bemeneten nincs feszültség, a hozzá tartozó LED nem világítja meg a kimenő tranzisztort, így az lezár, az R8 -ra nem kerül rá a feszültség. Ha mégis kellenek a LED -ek és a bemenő feszültség nagyobb, mint 3V, akkor a LED -et lehet az optocsatoló LED -jével sorba kötni. Esetleg egy - egy külön ágra kell kötni őket áramkorlátozó ellenállással.
Szai! Esetleg relék is szóba jöhetnének, meglenne a galvanikus leválasztás, a nyitóérintkezőkön keresztül pedig sorosan kötnéd a kimenetet, és különösebb elektronika sem kell. Üdv.: Yoe
Koszonom a valaszt.
Teljes mertekben elfogadom valaszkent. Vegre vaaki megertette mit akarok! Koszonom. U.I. Nem pontrameno volt a kerdes? Idézet: „Vegre vaaki megertette mit akarok!” Ez egy elég kemény beszólás azok után, hogy a rajzod nem az igazi...és nem reagláltál a többi hozzászólásra... Többen írtuk neked ezt a megoldást, ráadásul a neked tetsző válaszban is van elírás, nem az R2,R3,R4-et kell elhagyni, hanem az R2, R4, R6-ot... Üdv Inhouse
Köszönöm a gyors válaszod, remélem segítettem a problémád megoldásában. Üdv.: Yoe
Szia!
Köszönöm a pontosítást, elég homályos a kép, elnéztem... Valóban az R6 helyett R3 -at írtam.
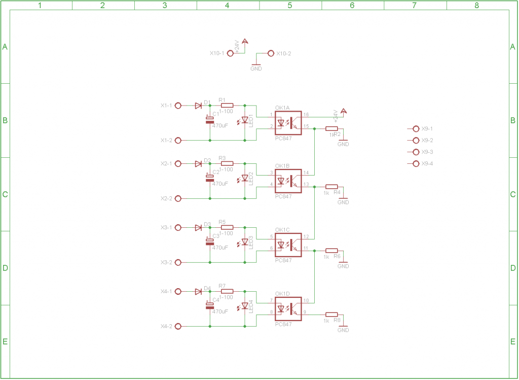
Az antiparalel LED az optóval megengedi a kapacitív előtét használatát is (pl ha 230VAC van ott)
A kimenetnél elegendő simítani. A nulla logikai szint kb 1V körül lesz (a 4db szaturációs fesz összege) Arra ügyelni kell, hogy a 4db váltó bemenet azonos fázisban legyen, tehát 3fázisú alkalmazásnál nem kerülhető el a bemeneti egyenirányítás, de pl 4db trafó ugyanarról a fázisról táplálva működteti.
Pontosítás: természetesen záróérintkező nem, pedig nyitó.
Szívesen. Már csak a kérdező tűnt el mint a kámfor, és sosem tudjuk meg, hogy kijavította-e a rajzot és megépítette-e már?
Üdv Inhouse
Bocs, hogy nem valaszoltam idoben. Teljesen jol ertettem Hp41C kollegank mondandojat. Meg is epitettem es biztonsagosan mukodik. Kerdes, hogy hosszutavon fog-e mukodni, de jelen pillanatban minden OK.
Koszonom mindenki hozzajarulasat, de a konkret valasz az a fent emlitett forumtarse. Udv. mindenkinek |
Bejelentkezés
Hirdetés |






