| Fórum témák 
 
 » Több friss téma | 
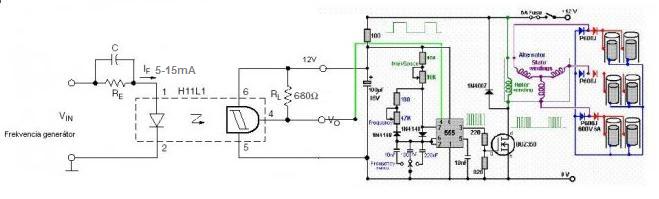
				Szia! Köszi a múltkori gyors választ és bocs hogy csak most válaszolok. Csináltam rajzot mire és hogyan is szeretném használni az optocsatolót. Meyer vízbontójával " játszok" én is és a frekit generátorról szeretném adni neki,úgy hogy a kapuzás megmaradjon,amit az eredeti Meyer kapcsiban a második ic végez. Azért gondoltam erre a megoldásra,mert ha direktbe tettem rá a freki generátort, összegerjedt az egész és szinte csak a freki generátor jelét láttam csak a szkópon. Gondoltam így működne a leválasztás egy nagy sebességű opto csatival. A kérdésem az lenne,hogy így működene-e a kapcsolás,vagy még valami kiegészítő alkatrész kellene-e hozzá. A 12V-os tápfesz ne károsítaná-e az optocsatolót,mert az adatlapon eléggé 5V-ot írogat. Segítséged előre is köszönöm. Üdv. Peti 
				Hello! Alapvetően működhet a kapcsolás. (Bár én nem látom át ki modulál kit, mekkora sebességgel és miért. De ehhez a vízbontáshoz sem értek..) Az adatlap szerint tényleg 5V feszültséget írnak, de legfőképpen a sebességi paraméterek megadásának definiálása miatt. Gyaníthatóan TTL átvitelhez készítették az optót, ott meg 5V a divat. 12V mellett, vélhetően lassúbb a jel hosszabb futása miatt. (De ne ragozzuk, mert nem tudom az igényeket, és az optót sem láttam még közelről..) Az adatlapon viszont működési feszültség tartománynak 3..15V van megadva, így "zokszó nélkül" illene teljesítenie.. üdv! proli007 
				Szia! Köszönöm válaszod. Megpróbálom. Üdv. Peti 
				A 270R-os RL 5V os-tápfeszültségnél javasolta az adatlap.  12V-os tápfeszültség mellet a 270 ohm -os ellenállást már a határadatokhoz közelít. Én 680R-1K-s RL ellenállást tennék 12V-ra. S a moduláló jelnek nagyobbnak kell lennie mint az 555-ös frekvenciája.   
				Szia! Köszi szépen a választ,de sajnos nem működik. Próbáltam,de nem teljes a szabályozás. Szerintem nem viszi át rendesen a frekit. Nem tudom teljesen 0-ra,ill. max áterestésre vinni a fet-et. Merthogy úgy is próbáltam már,hogy a frekigenerátorral csak a fetet nyitásra bírni. Esetleg lenne ötleted,hogy lehetne optocsatoló nélkül illeszteni a frekigenerátort a kapcsoláshoz? Amúgy az optocsatoló ledje is egy kicsit "seggre ülteti" a ferki generátort,mert 10mA körül elég sokat esik a beállított feszültség. 12-ről lemegy 5-6-ra. Előre is köszi! Üdv. Peti 
				A frekvenciagenerátor kimeneti áramát egy tranzisztorral fel kellene erősíteni. Ha a GND-k közösíthetők, akkor akár közvetlen is vezérelhető lenne az 555. Vagy felhúzóellenállásos tranzisztorral. A H11L1 helyett egy 4N25 ( vagy hasonló univerzális ) optocsatoló nem lenne elég? Mekkora az 555-ös frekvenciája? S mennyi a frekvenciagenerátoré? 
				Hali. Az lenne a kérdésem, hogy házilag akarok csinálni egy opto isolatort, nem tudom, hogy ez lehetséges-e. Úgy gondoltam, hogy 1 fototranzisztor mellé rakok egy LED-et, a led-et 1 PIC vezérli, és a foto tranyóval darlingtonba kötök 1 power tranyót, ami a másik oldal +12-voltját kapcsolná be. Ez arra lenne, hogy a kis robot autó motorjának a tápját letudjam kapcsolni a PIC-el, ezzel is minimalizálni az áramfogyasztást. A kérdésem még az lenne. Hogy be kéne-e burkonolnom a LED-et és a foto tranyót vmivel? A válaszokat előre is köszi						 
				Elvileg semmi akadálya, hogy magad készítsd el az optocsatolót.  Csak nem biztos, hogy megéri.  A"normál" optocsatoló ( PL:4N25, 4N33, STB. ) miért nem felel meg? Ha nem akarod, hogy külső fény vezérelje a fototranzisztort akkor érdemes teljesen beburkolni az optikai párost. 
				Hello! Opto elválasztás csak abban az esetben kell, ha a kapcsolt feszültségek között szükségszerűen galvanikus elválasztás van. Különben szükségtelen. üdv! proli007 
				_JANI_ próbáltam beszerezni őket, de Pécsett nem tudtam sehol sem :S proli007 megfogadom a tanácsod, mivel vmiért nem működik rendesen, amit most összebarkácsoltam. Egy 2 lábas foto-tranzisztor-t kötöttem darlingtonba egy BD243c-vel, (csak az volt most itthon) és 6,7 V-ot akartam kapcsoltatni vele, sikerült úgy leburkolnom, hogy amikor a megvilágitó dióda ki volt kapcsolva 0-0,01V ment csak... viszont amikor bekapcsoltam a diódát, 3,5V ment csak. Esetleg van ötlet, hogy ez miért lenne? A foto-tranyóról nem tudok sajna semmi adatot, de netről tudok linkelni képet, hogy hogyan is néz ki. Ráírva sincs semmi. Teljesen így néz ki.: http://rocky.digikey.com/weblib/Honeywell%20Sensing%20&%20Control/W...14.jpg 
				Kapcsoló üzemű telefontöltőkben találhatsz optocsatolót.						 
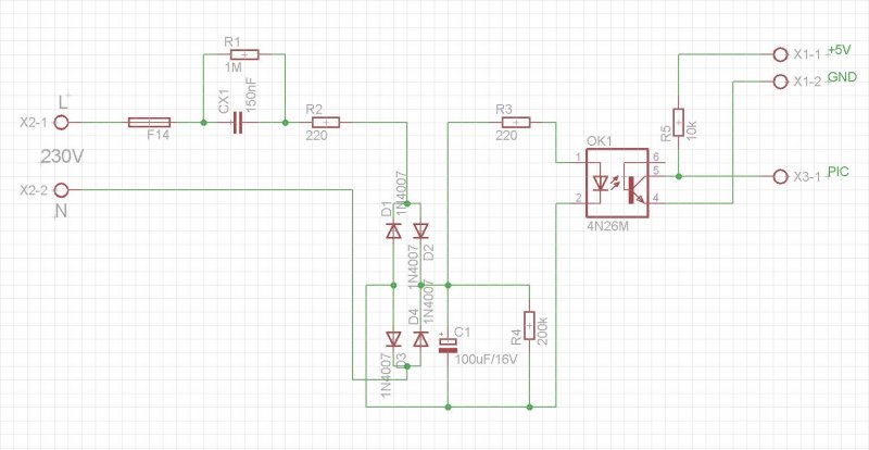
				Sziasztok! LM1876-os ic standby bemenetét kellene vezérlenem méghozzá úgy, hogy egy helyiség villanykapcsolója kapcsolja ki-be. Fölkapcsolt állapotban működik, ha villany leolt, akkor az erősítő is "alszik". Van olyan optocsatoló, ami tud a meghajtó oldalon 230V váltót fogadni? És a túloldala alkalmas lenne erre a célra? 
				A fototranzisztorod lehet, hogy fotodióda. (?) Diódavizsgálóval ki kellene mérned az alkatrészt.						 
				A LED rákötése 230V-ra-ban vannak egyszerű kapcsolások. Olyan kapcsolás válassz ami villogásmentes. ( PL: _Ezen_a_képen_ a  felső kapcsolás. ) Nehogy a hálózati frekvenciával "kapcsolgasd" készenlétbe az erősítőt. A standby bemenet vezérlésére az optocsatoló fototranzisztora alkalmas lesz. ( Lásd az LM1876 adatlapjában a mikroprocesszoros vezérlést. ) 
				Bocsi a noob kérdésért, de hogyan tudnám kimérni didóa vizsgálóval, hogy fototranyó, vagy fotódioda-e?						 
				Hello! A fototranyó, mind két irányban szakadást (sötétben) fog mutatni, a dióda meg egyik irányban vezetni fog. De ha fotótranyó, akkor sem fogsz vele boldogulni, mert általában az is darlington. Ha ezt még darlingtonba kötöd, akkor a legnagyobb jóindulat mellett is 3*0,6V lenne a veszteség rajta. üdv! proli007 
				Szia! Esetleg a frekigenerátor tranzisztoros jelerősítőjéről,ill. a felhúzóellenállásos tranzisztorról egy rajzot kérhetnék? Azért választottam a H11L1-es optocsatolót ,mert az adatlapja szerint képes a nagy freki átvitelére. Szerinted a 4N25 is elég lenne? Az 555 frekije úgy tudom széles tartományba van 100kHz felett. Az én frekigenerátorom 2kHz-200kHz-ig tud. Bár a 20-200-as tartományban nem ad ki feszültséget. Nem tudom miért. 
				Szerintem túl nagy a frekvenciagenerátorod (moduláló) frekvenciája és ezért nem működik rendesen a kapcsolás. A 4-es lábon az 555-ös ki - bekapcsolása történik. Ha ez túl gyors, akkor az időzítő nem tud rendesen "feléledni" és ez is okozhatja a rendellenes frekvenciákat a kimeneten. Mellékelem a sima optocsatolós és a tranzisztoros kapcsolást. Én így próbálnám meg...						 
				Egy kapcsolási rajz sokat segítene a hiba feltárásában. A darlington kapcsolás jellemzője a nagy jelerősítés és a nagy kimeneti áram. A jelerősítésért az első tranzisztor felel. A második tranzisztor viszi a nagy áramot, s nem kell nagy jelerősítésűnek lennie. Lehet, hogy a nem darlingtonként kellene bekötni a fototranzisztort. Hanem biztosítani kellene a megfelelő bázisfeszültséget a BD243-nak. PL mellék. 
				Szia! Köszönöm a kapcsolásokat. Kipróbálom és majd jelentkezem. Üdv. Peti 
				Sziasztok! Egy 230VAC-s jelet szeretnék érzékeltetni PIC-el, mintha nyomógomb lenne. Ezért csináltam egy optocsatolós kapcsolást, aminek az optocsatoló LED-nek áramát 10mA-re terveztem. A kérdésem az lenne, hogy elég-e az a 10mA neki? Szerintem működőképes ez így csak valaki erősítsen meg benne!   És még az lenne a kérdésem, hogy az optocsatolók LED-nek mekkora áram kell általában? Segítséget előre is köszönöm! smrtln 
				Szia! Az adatlap szerint 60 mA a felső határ. 
				Szia! Azt tudom csak azért kérdeztem meg, mert nem voltam benne biztos, hogy elég neki a 10mA, meg hogy a kapcsolás működne-e így? smrtln 
				Elég, hisz a különféle karakterisztikákat 10 mA-es diódaáram mellett vették fel.						 
				Hello! "optocsatolók LED-nek mekkora áram kell általában?" Ez nem igazán jó megközelítés. Az optocsatolónak van egy CTR paramétere, mely megmutatja, hogy adott dióda áramhoz mekkora, a várható minimális kollektoráram. Tehát ismerve a fotótranyó kollektor terhelést, a CTR paraméter segítségével, a szükséges dióda áram kiszámítható. Persze ügyelni kell, hogy az áram nem lehet szabadon X..Y tartományban, mert más paraméterek romlása is előtérbe kerül. A CTR paramétert általában egy átlagos 10mA-es dióda áram mellett adják meg, és szórását is érdemes figyelembe venni. üdv! proli007 
				Szia! Utána nézek ennek a CTR paraméternek és köszi. smrtln 
				Sziasztok! Egy multi adc-t (MCP3208) kötnék egy avr (ATMEGA8) mellé, és kell nekem közéjük a soros kommunikációra egy smd optocsatoló. A TLP281-et választom, ebből 4-csatornásat. Nem tudom, meg lehet-e terhelni egy CMOS ADC-n a soros KImenetet az optocsatoló diódájával, azaz legalább 1..2 mA-rel? nem találtam max terhelési adatot adc adatlapban, csak egy utalást a 3. odalon (mellékelve). És, ha igen, akkor gondolom egy 4k7 ellenállással kéne sorba kötni. köszi előre is... 
				a kérdést átvittem máshová... köszi (Működő USB - RS232 átalakítók)						 | Bejelentkezés Hirdetés | 

















