Fórum témák
» Több friss téma |
Hu ez egy jó leírás grat.
Ha ezt az invertert netán meg tudnám csinálni akkor erre is csak 2 db neont lehetne rákötni ? Vagy ez már elbírna 4-et is ?
Hu végigolvastam és én azt se tom hol vagy hogyan álljak ennek neki.
Egy ilyen megépítése mennyi pénzbe lenne ? Ha nem túlsokba akkor megkérhetnélek hogy építesz nekem egyet én meg a szükséges pénzt elutalom ? Azt meg lehet oldani hogy 4 db neont elbírjon? Nagyon megköszönném ha tudnál segíteni. Előre is kössz. :worship:
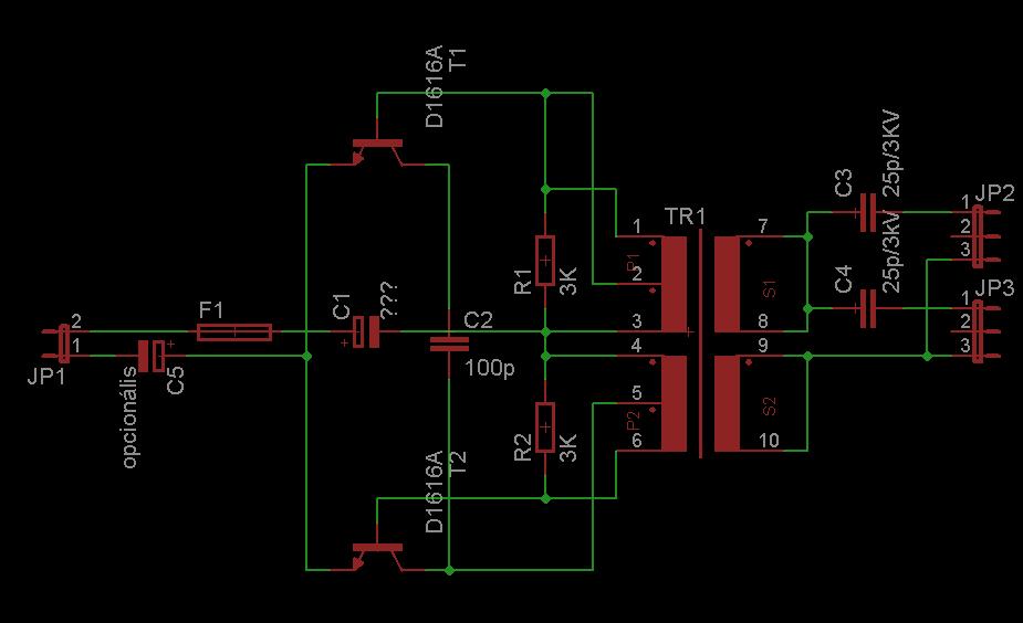
durván annyiba van mint egygyári... a méret az nem....
Az a baj hogy alkatrészekből most nem vagyok a csúcson meg időmsem sok van
Hát igazából én vennék gyárit is, de neonnal együtt nem akarok, külön meg nem találok.
Esetleg nem tudsz ajánlani valami oldalt ahol találok ?
Nemnagyon tudok, meg nekem a gyári 2 napig birta a tempót utánna megpusztult... azért is csináltam sajátot
Hát igen nekem is csinálnom kéne de azt se tudom hogy és minek álljak neki szóval valakit keresnem kell a megcsinállja nekem.
Helló mindenkinek! Az helyzet, hogy egy LCD TFT monitrot bombáztam szét, a fénycsőinevrterét, és a fénycsöveket, szeretném, felhasználni, számítógépbe.
A inverter jó, is bekapcsoláskor 3s -ig világít is majd lekapcsol. A lábakon, lévő feszt kimértem, amit a képen lehet is látni. Kérésem az az lenne, hogy hogyan lehetne azt feléleszteni?
attól még lehet trafó zárlatos, hogy felvillan, mert az elektronika leszabályozhatja (több laptopban és monitorban is találkoztam vele).
hány pólusú a csatija? lehet még olyan vezérlőjel, hogy backlight on (inverter be), és bright (emeli/szabályozza a fényerőt), én mindkettőt 5 V-ra kötöttem. fénycső (terhelés) nélkül nem illik ezeket az invertereket bekapcsolni, mivel megugrik a nagyfesz, és átüt a trafón, könnyen menetzárlatos lehet
Igen ezt tudom, hogy terhelés nélkül bekaopcsoli nem szabad, csak a fényképezés erejére szedtem ki! A csatija 5 pólusu, de ebből kettő őssze van kötve (5V -os rész).
(jobbról balra haladva) 5V 5V bekapcsnál -360mV- kikapcsnál -4,900mV GND 12V
Sziasztok!
Én is neonnal szívok, remélem jó helyen kérdezek. Vettem két CCFL csöves szettet, kicsit babráltam a számítógépházamon. Maradt egy inverter (kicsi fekete doboz) és két fénycső. (elnyomják az UV fényét, ezért nem akarom a sz.gépházba tenni) Hogy ne legyen kidobott pénz, arra gondoltam, hogy betenném a TV alá, az erősítőhöz, háttérfénynek. Tekintettel arra, hogy nincs s.géptáp a TV mögött, valamilyen megoldás kell, ami a 200V-os hálózati feszültséget 12V-os egyenárammá alakítja át... s itt jön a problémám. Van egy isten tudja milyen trafóm, valamihez adták, de már nem tudom, hogy mihez. Amit viszont tudok az az, hogy 15V 900mA van ráírva, illetve 13,5VA a teljesítménye, de ez mondjuk kiderül az előző két értékből is. A 15V-tal kapcsolatban nem vagyok biztos, hogy megoldás, ha ráengedem az inverterre... nem szeretném, ha elszállna. Mikor megmértem a táp feszültségét kicsit beparáztam, mert 21V körüli értéket mértem. Olvastam másik topikban, hogy létezik üresjárati feszültség... de nem tudom, hogy ez hogyan és miként is megy. Tehát a konkrét kérdéseim: - Ha a tápra 15V van írva, és üresben 21V-ot mérek, akkor mit tegyek az áramkörbe (sec) hogy 12V-ot kapjak? - Megoldás-e ez egyáltalán? Ellenállással, leddel, bármilyen fogyasztóval csökkenteni a feszültséget, s ha igen, mely értéket vegyem alapul? A 21V-ot vagy a 15-öt? - Mennyire érzékenyek a feszültségingadozásra ezek az inverterek, illetve maga a hidegkatódcső? köszi ui. Biztos van valami frappáns IC-s, nyákos megoldás, de olyat nem tudok csinálni és igazából nem nagyon értek az elektronikához... eddigi művem egy trafón két áramkörön 4-4 led, aminek a primer 220V-os áramkörét egy mozgásérzékelő szakítja... tudjátok, olyan éjszakai fény pisiléshez, hogy ne pereceljek a sötétben.
Hello egy trafó egy graetz és egy kondi ennyi az egész, viszont nekem az inverter 2 napig hajtotta a neont majd eltávozott. De elvileg működnie kell 15 voltról is kérdés hogy az inverterbe mi van belekókányolva.
Gondolom valami tömeggyártott kínai cucc... ha lefotózom, megmondod?
Revoltec Ettől függetlenül nem két napja megy már... igaz nem hajtom éjjel-nappal (mármint azt, amelyik a sz.gépházban van) Lehet, hogy megpróbálom, max. megsül... vagy az inverter, vagy a fénycső. Csak aggaszt a 21V a 15 helyett...ezt nem vajazom.
Szia
Nekem is külön traforól van meghajtva a neon fényem..12voltos És kb 200mA val van meghajtva... Minden nap este 9-körül bekapcsolom és reggel 10-11-ig megy már 4-5hónapja és semmi baja nincs még ugyanugy megy mint uj korában. Nekem azért kellett így mert ami a számítógép házban van táp az már nembírja el.. szia
Ez oké, csak én nem tudom, hogy hogyan garantáljam részére a 12V-ot, illetve kell-e egyáltalán.
![]() De megpróbálom... max. elhajítom. 2e Ft- volt...
csináétam egyet házilag az tutti jó ha visszalapozol valahol ott virít a kapcsolása is
Helló! Nekem egy aksiról működtethető neon kellene van egy pár kép az ............ újságból.csak az a baj vele hogy ferrit-fazékmagos a trafója és nem tok a környékemen beszerezni ilyet! kellene valami ic-s nyákos csirkés cucc (hehe a régi szép idők)
amit tok hogy kettő fajta kéne! első quad aksiról(5 amperórás) kb 30 cm.(nem tom hirtelen hogy hányas ez a fajta) 2 borházba kellene meg szereléshez. 60cm autó/traktor aksiról. 45 és 150 amperórás mellékelem a képet! elnézést hogy egy 'rivális' újság képét mutatom be!
No igen, köszi a rajzot.
Ha megmutatom Budapest Ferihegy radio facility index-ét... kb. úgy fogod magad érezni, mint én most. Sajna nekem kínai a rajz, nem értek hozzá, de már eltöléltem magam, ráküldöm a 15V-ra az invertert, lesz, ami lesz. Tűz talán nem lesz. Mindenesetre köszönöm.
Üdv!
Egy laptopkijelzőben elhalálozott a háttérvilágítás, pontosabban az inverter. A kérdésem az lenne, hogy Topi fénycsőmeghajtója (Bővebben: Link) jó lenne-e hozzá? Előre is köszi, Matt
Mondjuk nem ertem, hogy ha jan11 az utolso hozzaszolas, akkor hogyan kerult a kiemelt temak koze, de mindegy.
Az elso mondatban benne van, hogy HAGYOMANYOS fenycsorol van szo. Tehat a valasz nem. Es igazabol masfele laptop invertert sem hasznalhatsz, mert a vezerlese altalaban mas. De legalabb a fenycso hosszanak meg kell egyeznie, tehat ELVILEG a 14-esbol szarmazoval meghajthatsz masik 14-eset, ha kicsit barkacsolsz, meg persze a bemeno fesznek is meg kell egyeznie, de az manapsag altalaban 12V...
Én most javítottam meg egyet, nem lehetetlen. Kis szerencsével a tiéd is javítható. Vagy nézz egyet a Vaterán/eBay-en/bontóban.
HY. Már nem kell mert tesóm meglepett 4 db-al
jól működnek.
@phc
nekem is ilyen inverterem van és tönkre is ment ^^ a kapcsolási rajzod nem volt teljesen jó
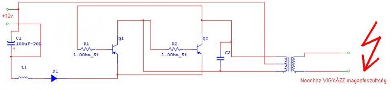
Tudok rajzot küldeni és építettem már 18-36Watt csőhöz is 3tranzisztoros kapcsolást,ez már 8Voltról megy.Astabil multivibrátor vezérel kapcsi tranzisztort és 1trafót,nem kell fazékvasmag bele.27khz en rezeg gyorsan gyújt és nem vibrál.Akit érd.írjon ide.
A trafónak való vasmagot bontásra itélt pc.táp.ból esetleg Tv.táp.ból szedheted.ki.Ujra kell tekerni a menetszámok L1=22menet,2x0,42cu-z,biffilárisan tekerve.L2=400menet 0,18-0,20cu-z,Vasmag mérete 3,5x3cm.x1cm.egymás mellé tekerni ugy hogy ráférjen,alul primer felűl szekunder.Hűtés kb.5x5,5cm.2,5cm.magas bordás.
Tápfesz: 10-12 volt. Áramfelvétel: 2,2-3,4 amper, csőtípustól függően.
Sziasztok!
Szereztem 16Db 65cm hosszú CCFL csövet... Ehhez kéne nekem meghajtó inverter de én nem egyszerre szeretném az egészet hajtani hanem csak 1 csövet.. Valaki tudna nekem segíteni? Valami házilag elkészíthető jó, stabil inverter rajzot szeretnék kérni. (De CCFL csőhöz) Előre is köszönöm! Üdv!
Hello!
Anno feltettem egy BD250es tranyós kapcsolást. Tudom, hogy a minusz megy a középső kivezetésre, és a +t kapcsolgatom, de működik igy is, anno ez a tranzisztorom volt és igy ezt építettem meg , Csak azóta az oldalam átalakult. Szóval a linken most 404 van, de felteszek egy kapcsit, az is jó lessz. |
Bejelentkezés
Hirdetés |




:worship:
Az a baj hogy alkatrészekből most nem vagyok a csúcson meg időmsem sok van 












