Fórum témák
» Több friss téma |
Szia, Köszi!
A trafó milyen áttételű? Mert nekem azt is készíteni kéne, vagy calamiből bontanom Üdv
2*12v, de nekem csengő trafó van benne, az is megfelel
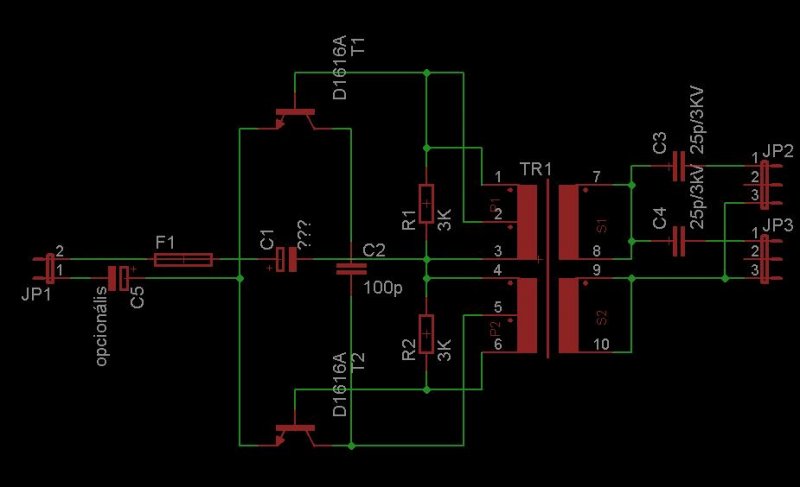
Az értékek nincsenek ott, az alkatrészeket a régi inverteremből bogarásztam ki, de ha lessz időm leirom azt is
ÜDV!
Valaki tudna nekm egy olyan kapcsolási rajzot küldeni amivel egy neont meg lehet hajtani viszont egy nagyon egyszerü "inverter" kellene! 1 tranzisztoros ,IC nélküli , kis méretü , alacsony áramfelvételü! 12 vagy 48V-os. Pár rajzot találtam a neten de azok közül a leg több egyenes ferritre volt tekercselve a trafója , nekem mindenképp kis méretü kellene így megpróbáltam egy kissebb magasfrekvenciás trafót átekercselni és ezt használni fel. De sajnos nekem egyik sem működött! Amikor hallottam a trafó zúgását a kimeneten nem jelent meg egy csepp fesz sem! vagy hasonló gondok voltak. Egy energiatakarékos égő testébe szeretném beletenni ezért is kellene a kis méret és a megfelelő teljesítmény a jó fényerő végett! Fontos lenne , hogy a trafó elkészítéséhez minden adatot adjatok meg! És ne azt a nevettséges "kis sárga" trafót ajánjátok! én szeretném tekerni a trafót! Köszi!
Körülbelül 4hsz lentebb, ott van a kapcsolás!!!
Helló!
Van egy lcd tv, amiben elhalálozott az inverter. Bővebben: Link Itt vannak képek róla. Ebből kellene valamit csinálni, hogy meg tudjam hajtani a csöveket. A gyári trafókat kellene felhasználni és elég kicsi szerkezet kellene. Egy csőhöz két trafó tartozik. valaki látott már ilyet? nem értem a működését.
Nem fogod tudni leutánozni, az egyetlen esélyed ha megpróbálod megjavítani.
A vezérlő ic adatlapjából kiderül, hogy az elfüstölt a SO8 tokozásu cucc egy dupla N-FET. Ezeket kéne először kicserélni. Adatlapban kiderül, hogy max. 13.2V-ról megy, ennek alapján kell hozzá nézni fet-et.
A fetet cseréltem, de semmi eredmény. 8V tápfesz van az IC-n. Kiderült, hogy az az IC, ami hajtotta ezt, elszállt, mert az engedélyező lába és a test között 200 Ohm-ot mértem. AZ IC-t kivettem, de a többi akkor sem indul el. Tápfesz van, az engedélyező lábon szintén tápfesz mérhető így már ,de nem indul a többi cső be. Az egyik csőre rákötöttem egy kis szkennerben lévő cső inverterét és az halványan világított, így már a képből is láttam valamennyit. A kijelző típusa: LC230W01-A2. Az adatlapjában sajnos nem írják, hogy mekkora fesz kell a csöveknek.
Amúgy sem leutánozni akartam, csak felhasználni az alkatrészeit egy másik inverterhez.
A szkennerből termelt inverter elég használható jószág. 3 csövet is rákötöttem és fényerőveszteség nélkül megy. viszont szegény csak max8V-ig megy, mert felette melegszik a két kis tranyó benne. Az eredeti inverter pedig 24V-ot kapott. Erről kellene valahogy megoldani a táplálását. Stab IC nem jó, mert egy nagy bordával is forró lett két perc alatt. :no: Sok neki a bejövő fesz. Ha a fényerőt akarom növelni, akkor ugye a szekunder fesz kellene növelnem? Mi lenne, ha tekernék még a trafó szekunderére valamennyit? Gondolom az segítene, ha van hely a csévén.
Még így 3 csővel is elég jó képe van, csak szeretném nagyjából összerakni, hogy felfordítva messzebbről is lássam, hogy elég-e a mostani fényerő.
Üdv! Van egy pc "neon-szett"-em Kicsit leamortizálva kaptam
! És az lenne a lényeg, hogy ez a inverter 2csöves! Az nem tesz benne kárt ha csak 1 cső van rákötve? (A trafónak 2csöhöz van kivezetése)
Vagy valami ellenálás kell a másik kivezetésre terhelésként?
Helló!
Ami nekem volt inverter (igaz nem direkt pc-neon) annak egy szekunder tekercse volt, és két külön kondival volt szétválasztva a két kimenet, a másik végük pedig közös volt. Esetleg kép a nyák mindkét oldaláról?
hello! Itt vannak a Képek, remélem segít!
Látod, látod. Még látatlanban is megmondtam, hogy milyen.
Ha csak egyet használsz, akkor csak simán rákötsz egyet, a másikat pedig szabadon hagyod. Semmi gond nem lesz.
Helló! kössz a segítséget! Járattam 20percet működik rendesen! :worship:
ha áram alatt van az invertert ne fogd meg a kivezetéséét mert megráz!(tapasztalat)
Még szikrája is van
Sziasztok!
Mellékeltem 1 képet, az én ccfl inverterem is ilyen... Abban szeretném a segítségeteket kérni hogy hogyan lehet a cső fényerejét szabályozhatóvá tenni... Ha azt oldom meg hogy kevesebb feszültség jusson a primerre és szekunderre akkor csak az változik hogy milyen hosszan gyújt be a cső, gondolom a kitöltési tényezőt vagy frekvenciát kéne változtatni, persze lehet tévedek, szóval hogyan tudom legegyszerűbben változtathatóvá tenni a fényerőt a cső teljes hosszában?? Nagyon köszönöm előre is a segítséget... Pisti
Aloha!
Van 2 inverterem de egyikse műkxik... Nemtudom milehet a bajuk, a 2.ban kicseréltem a kondit(jelőlés a képen) mert az szétpukkant azthittem csak az de ígyse megy,1.be meg nincs kondi az hogylehet,de mind2 működött előtte,de raátettük egytrafóra és azóta nemmegy egyikse....
A tranzisztorok megsültek. A kondi meg zavarszűrésnek van benne.
az(ok) melyikek a képen,betudnád jelölni nekem?
Ők lennének azok, általában ők adják meg magukat.
Idézet: kicsit pontosabban milyen trafó? Hány voltos? A kondi azért durrant el, mert valószínüleg fordítva kötöttétek be. „,de raátettük egytrafóra és azóta nemmegy egyikse....”
normál trafó 12V-os,azthiszem,régen egy autórádió ment róla egy zenedobozba
![]() majd kicserélem ezeket is...rem jólessz ![]() lehet azvolt a baj hogy a neonnak a kábeljét meghosszabítottam?mert azt írták hogy azt nemszabad... más nemlehet...
Szia!
Szerintem a rajzod hibás! A bemenettel sorba van kötve egy elektrolit- kondenzátor! Így nem fog működni, annak párhuzamosnak kell lennie a táppal! :yes: De a többi rajzot elnézve, a tied másban is különbözik!
Az enyém megvan hosszabbítva, kivállóan dolgozik így is
![]() ha1rri a rajz több ponton vérzik! Amugy van itt egy pár inverter rajz, nézz szét
Sziasztok.Tudnatok adni nekem egy olyan rajzot amin minden alkatresz erteke le van irva? Koszi;Sziasztok
hali!
miért vanaz hogy a neonoknak csak a fele világít?vmi kiment az inverterbe? elrőeis köszi a választ... neon tuti jó mer az kilett próbálva máshol..
keves feszultseget kap az inverter vagy az inverter rossz es nem bir eleg feszultseget adni a neonnak
hát valahogy ezt énis gondoltam
de milehet a rossz, vagy mitkéne kicserélni az inverterbe?
Ki kell mérni, mert igy hogy senki se látja az invertert, akármit lehet mondani, mi az amit ki kell cserélni. :yes:
jó én nemnagyon értek hozzá,hogy mérjem ki?
|
Bejelentkezés
Hirdetés |




Az értékek nincsenek ott, az alkatrészeket a régi inverteremből bogarásztam ki, de ha lessz időm leirom azt is
! És az lenne a lényeg, hogy ez a inverter 2csöves! Az nem tesz benne kárt ha csak 1 cső van rákötve? (A trafónak 2csöhöz van kivezetése) 










