Fórum témák
» Több friss téma |
Fórum » PC táp átalakítás
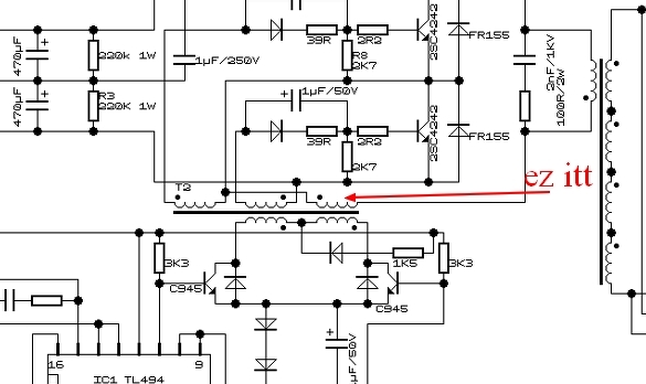
Értem. Akkor mondjuk, hogy normális a nyöszörgés adott tartományban, de valami szerintem akkor sem klappol, mert nem jön ki elegendő teljesítmény sehogyansem. Próbáltam cserélni meghajtó trafót, másik 494-est, ugyanaz maradt, próbálkoztam a primernél a soros kondi értékének csökkentésével, ez némiképp csendesítette a nyöszörgést, akkor próbáltam játszani a 1n5-kondival, tettem kisebbet, nagyobbat, 680pF től egészen 3n9 ig végigpróbáltam minden értéket, ugyanazon a terhelésen a 2n2 nél volt a legmagasabb a kimenő feszültség. Próbáltam nézni mi történik a 494-es kimenetén ott ahol a kis 945-ös tranyók bázisára megy, majd annak kimenetét, ami megy a meghajtó trafóra, majd az dupla dióda kimenetét is néztem, erről csináltam egy kis videót. A videón annyi történik, hogy lassan feltekerem a feszt majd letekerem, közben látszik mekkora feszültség megy ki 10 ohmmal terhelem, lehet hallani is amikor elkezd nyöszörögni, hátha eszedbe jut valami róla.
Ez teljesen olyan mint amikor az áramváltó miatt korlátoz, ami elég érdekes, mert annak csak nagyon nagy áram esetén kellene. Ez a meghajtótrafóban lévő ötödik tekercs, ami sorba van kötve a főtrafóval. Ez a vezérléssel ellenkező fázisban van bekötve, és átfolyik rajta a főtrafó primerjének árama. Minél nagyobb az áram, annál nagyobb feszültség lesz ezen a tekercsen, de a vezérléssel ellentétes fázisban, azaz kioltja azt. Ilyenkor omlik így össze a vezérlés, és fütyül meg cincog minden. A feladata a rövidzár védelem. Tehát ha a PC táp rövidzárat kap a kimenetén, akkor ez (általában) megvédi.
De hangsúlyozom, ez nem működhetne most, hacsak nem folyik valóban nagyon nagy áram a trafódon. Az áramszabályozással mi a helyzet az jó?
Gyári trafóval is ezt produkálta.
Értem a felvetésed. De ha nem folyik nagy áram, a videón láthatod, akkor is produkálja, amikor tekerem felfelé, olyan 2-5v között is csinálja, majd ahogy emelkedik a fesz szépen megy a kitöltés is, és amikor eléri a kritikus pontot akkor összeomlik, ez fenn áll 20-40 ohmon is, csak éppen másik feszültségnél. Az áram szabályzásom egyébként teljesen jól működik, tekerem lefelé az áramkorlát potit, szépen csökken a kimenő fesz is, ahogy kell neki, korlátoz rendesen. Próbáltam másik illesztő trafót is, de nem változott semmi. Ki tudom iktatni átkötéssel ezt a tekercset?
A hozzászólás módosítva: Szept 13, 2013
Potik milyen hosszú vezetékkel csatlakoznak a nyákhoz? Lehet begerjed a visszacsatolás. A kimeneti pufferelkók jók?
A szkópábrákon nem látszik, ezért kérdezem.
Mennyi a kapcsolófrekvencia ? 100 kHz környékén kell lenni ha helyesen működik.
A potik kb 10-13cm vezetékkel kapcsolódnak. A kondik elvileg jók, bár most hogy mondod....bakker....ez megmagyarázná.....lehet, hogy megoldottad...
A hozzászólás módosítva: Szept 13, 2013
Nem tudom, ezt holnap megnézem, de van, hogy hallható frekvenciába esik, ez arra utal, hogy jóval 100kHz alatt, de lehet, hogy csak a nyöszörgést hallom, holnap jobban megnézem.
Építettem egy 12V 20A-es tápot autós cucok teszteléséhez. A nyákot feltettem kérésre. EI33 táptrafót használtam. Át kellett tekernem a 20A miatt. Aki nem akar tekerni megépítheti eredeti PC tápból kiszedett trafóval. Így max 10A-ig terhelhető. Tekerni csak nagyon gyakorlottaknak ajánlott mivel itt történik a hálózatról való galvanikus leválasztás. Én az áttakert trafót 3kV-os átütés viszgálóval teszteltem. Az egész áramkör megépítése fokozott figyelem mellett ajánlott mivel 230V-os hálózati feszültségről beszélünk. Mindkét változat nyákját felteszem. Néhány alkatrész érték is eltér. Mindenki saját felelősségre építse meg. A meghajtó trafónak (TR2) több fajtája található a PC tápokban. A nyák olyanhoz van tervezve ahol az 5 lábas résznél a két szélső lábra jön a 3 párhuzamos szállal tekert rész. Illetve a primer oldalon a szélső láb a középmegcsapolás.
Szerk: A lay fájlokat lásd később! A hozzászólás módosítva: Szept 19, 2013
Dobj össze egyet szegény Doncso-nak is, hogy ne szenvedjen tovább vele.
Én tényleg nem értem miért nem működik neki. Majd áthozza és én is ránézek.
Szerintem tuti valami apróság lesz ami miatt nem megy.
Szuper, és az L1 tekercs az milyen, mit keressek?
Ezek a jó rajzok, az előzőben fordítva volt 2 dióda.
Szerinted 500W-os PC táptrafóval ha áttekerném lehetne-e 12V 40A-es tápot csinálni? 2x1000µF 200V puffer a primer oldalon, 6x2200u 25V a szekunder oldalon. Szekunder oldal 2x(3 szál párhuzamosan tekerve). 3db SBL2040 kettősdióda egyenirányító a 6 tekercsvégre. SOT93 tokos kapcsolótranyók. 12cm-es ventilátor, a félvezetők nagyobb bordán.
Sziasztok!
Egy analóg táphoz lenne szükségem hőmérséklet szabályozásra. Egy modernebb PC-tápból tenném át az eszközöket, ellenben NTC-t sehol sem találok benne, pedig anno a táp ha melegebb volt, jobban ment a ventije. Ezt hogy oldják meg bennük? LC-Power LC420 illetve FSP500 típusokról van szó. Esetleg áramgenerátor figyel, és az nyomja fel a ventit? Köszönöm!
Egy olyan alkatrészt keress, ami úgy néz ki mint egy tantál-kondenzátor, fekete a színe és kb az van ráírva, hogy: MF72 5D9
Itt van a kezemben, szivesen odaadnám, de nagyon messzire vagy. A hozzászólás módosítva: Szept 19, 2013
Az egyszerűbb NTC-s ventillátor vezérlést inkább a régebbi típusokban alkalmazták. Csak sorba van kötve a ventillátorral az NTC, és a diódák bordájára van csavarozva. Ennyi.
hello
van 1 atx 300W tápom aminek a 12 V os kimenetét szeretném használni fentebb olvastam h az 5 V os ágát le kell terhelni, de nem tudok beszerezni nagy teljesitményü ellenállást, a sima ellenállások meg tudtommal csak max 0,5 W osak v még kevesebbek Mi mással tudnám leterhelni az 5 V os ágat? Pl. villanykörtével van itthon 12 V 21 W és 12V 40 W os ezek jók lennének v. hülyeség ?
Szia !
Azt írod, hogy: Idézet: „Aki nem akar tekerni megépítheti eredeti PC tápból kiszedett trafóval. Így max 10A-ig terhelhető.” Akkor az olasz oldalon közzétett átalakítással sem lehet 10 A-nél többet kihozni ? (nekem 18 V 10 A kellene, de úgy hogy ezt akár folyamatos - pár órás terhelés mellet is birja...)
18V-ra még fel lehet húzni. Csak akkor olyan donor kell aminek a 12V-os része is tudott legalább 14A-t.
A hozzászólás módosítva: Szept 20, 2013
|
Bejelentkezés
Hirdetés |







