Fórum témák

» Több friss téma
Fórum » PC táp átalakítás
 
Témaindító: kand, idő: Nov 13, 2005
Lapozás: OK   37 / 200
(#) abcdabcd válasza alex077 hozzászólására (») Júl 26, 2010 /
 
Idézet:
„illetve áramgenerátoros üzemben is tudjuk használni 0-4 A-ig.”
ez elvileg már benne van a kapcsolásban, hogy tudja engem is érdekel ez az átalakítás a többi kérdésedre nem tudom a választ amúgy
(#) PetAd hozzászólása Júl 30, 2010 /
 
Üdv
Még mindig záraltos valahol a tápom. Kiszedtem a 3 primer tranyót és a 3 trafót, átnéztem az összes félvezetőt ott és egyik se zárlatos, de a biztosíték helyére bekötött 40W-os izzó folyamatosan világít. Egy csomó biztosítékot kiégettem már benne, többet nem akarok, de nincs meg a hiba. Átnéztem a másik oldalát és sehol sincs zárlat, megnéztem a Graetz hidat, az is jó. Mi lehet még zárlatos?
(#) szucsip válasza PetAd hozzászólására (») Júl 30, 2010 /
 
Esetleg a primer oldali tranzisztorok anti-paralell diódái lehetnek még, bár erre kicsi az esély. Vagy nézd meg még PFC részét, hátha ott valamelyik kondenzátor. (nagyobb, sárga téglatest alakú)

Meg ha van benne stabilizátor IC, akkor azt is nézd meg. + minden diódát, még a kicsiket is.
(#) PetAd válasza szucsip hozzászólására (») Júl 30, 2010 /
 
Az antiparallel diódákat néztem először, azok jók, PFC nincs, a kicsi üvegtokos diódákat is megnéztem, az egyetlen bent maradt tranyót is. Szerintem rákötöm egy másik PC táp 5 V-os kimenetére és megnézem hol melegszik, más ötletem már nincs.
(#) ptesza válasza PetAd hozzászólására (») Aug 2, 2010 /
 
A primer oldali pufferkondikat nézted? Utoljára nekem a graetz volt hibás.
(#) wins hozzászólása Aug 2, 2010 /
 
Üdv!

Nekem olyan problémám lenne, hogy van egy AT tápom, amit egyszer rövidre zártam váletlenül.(+12 és föld ) Azóta nem működik. Semmi elváltozás nincs a tápon. Szerintetek mi mehetett tönkre? Primer vagy secunder oldal? Jó lenne, ha megtudnám csinálni, mert szeretném átalakítani utána.
(#) hadnagyakos válasza wins hozzászólására (») Aug 2, 2010 /
 
Én is ugyan így jártam egyszer. Nekem a primer oldali tranzisztorok mentek tönkre. A csere után újra tökéletesen működött a tápegység.
(#) wins válasza hadnagyakos hozzászólására (») Aug 2, 2010 /
 
NT407f-et mivel tudnám helyettesíteni?
(#) PetAd válasza ptesza hozzászólására (») Aug 2, 2010 /
 
A puffereket hogy tudnám ellenőrizni? Multival nem mértem ellenállást a két kivezetése közt, bár attól még lehet hogy rossz. Kössem rá egy Graetz kimenetére és sorosan menjen az égő a graetz előtt vagy után? A Greatz-et kimértem, nem zárlatos.
(#) hadnagyakos válasza wins hozzászólására (») Aug 2, 2010 /
 
Nem tudom azt mivel tudnád helyettesíteni. Az enyémbe én BUL310-es tranyókat vettem. Ha ugyan az a kettő bekötése, minden bizonnyal használható.
(#) ptesza válasza PetAd hozzászólására (») Aug 3, 2010 /
 
Kiforrasztva . Vagy legalább azt megnézni , hogy van -e zárlat.
(#) szucsip válasza PetAd hozzászólására (») Aug 3, 2010 /
 
Legbiztosabb mód rá, ha kiszeded, meg a greatzet is, és bekötöd ugyan úgy. (persze a kondenzátorokat polaritáshelyesen sorba kötni)

Ha nem vágja le az automatát, és nem robban fel, akkor már jó. De ha egészen biztosra akarsz menni, akkor megméred közben a kondenzátorok feszültségét, és ha nagyon eltérnek, akkor bizony az egyik rossz (feltételezve hogy 2 ugyan olyan kondiról van szó).
(#) zoli01 válasza wins hozzászólására (») Aug 3, 2010 /
 
egy ketet tudnal tenni a taprol
(#) proli007 válasza zoli01 hozzászólására (») Aug 3, 2010 /
 
Esetleg ékezetes és nagybetűket, írásjeleket, ne adj ég érthető szöveget tudnál írni?
üdv! proli007
(#) PetAd válasza ptesza hozzászólására (») Aug 3, 2010 /
 
Kivettem a Graetz és kimértem minden diódát benne és az egyikük zárlatos volt, többször mértem már ki, de soha nem az összeset mert úgy gondoltam, hogy ha elromlik akkor az összes romlik el, de mégse.
Akkor halt meg mikor a negatív kimenetén a réz hozzáért a házhoz ami egy kis szikraeső után levágta a biztosítékot. Na most lapátolhatom bele vissza a cuccokat.
(#) szucsip válasza PetAd hozzászólására (») Aug 3, 2010 /
 
Nagyon jó vagy!

Mi sejtettük, hogy a diódahíd halt meg, de azt mondtad kimérted, és mi bíztunk benned

További sok sikert! Csak semmi kapkodás
(#) ptesza válasza PetAd hozzászólására (») Aug 4, 2010 /
 
Örülök , hogy végül meglett a hiba.
(#) zsa hozzászólása Aug 4, 2010 /
 
Érdeklődnék hogy agy gyári PC tápot hogyan tudnék elindítani alaplap nélkül.
köszönöm.
(#) Ted válasza zsa hozzászólására (») Aug 4, 2010 /
 
Üdv Mindenkinek!

Zsa: bekapcs (ha visszalapozol sokan már leírták)
ATX-es tápnál a PS_ON# vezetéket zárod a GND-vel.
AT-s esetén meg van elvileg Power-gomb, de terhelés nélkül az sem hajlandó menni.

(Amúgy van ahol közvetlenül a PWM IC-hez csatlakozik ez a kivezetés.)

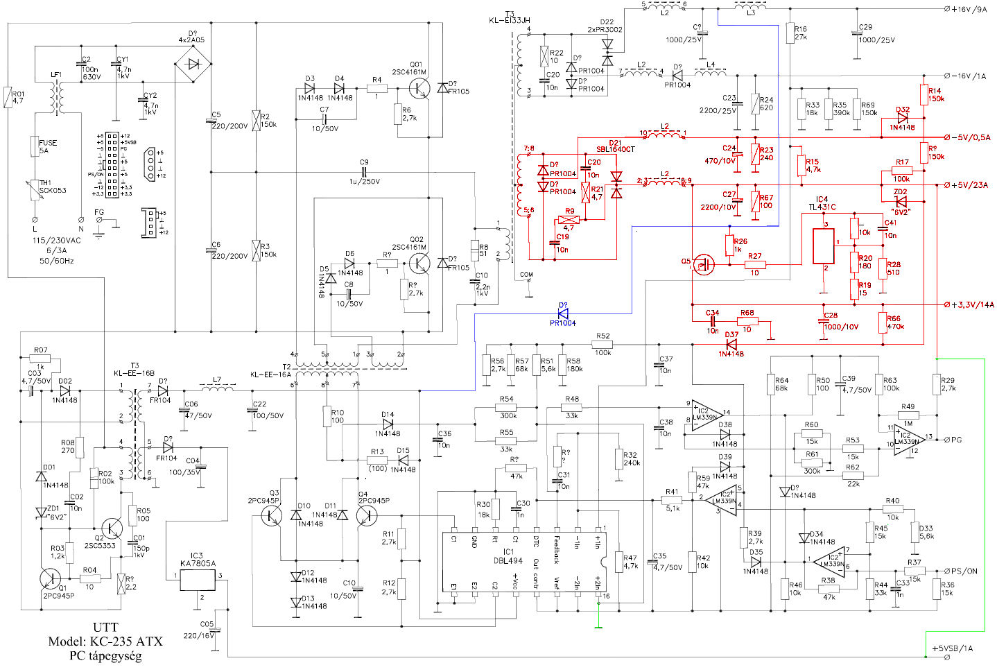
Kérdés: Kifogtam egy negatív ágat is figyelő UTT KC-235 -öt tápot.
(Rajz elvileg csatolva, bár a saját visszakeresés mindenképpen szükséges lesz.)
Nem teljesen értem, hogy a feedback-miként viselkedik, és inkább arra gondoltam, hogy egy feszültségkétszerező kapcsolással szimmetrikussá tehetem a +16-ra megemelt +12-es ágat a végfok számára.
Igaz, hogy akkor az új +12-es ágon a kondik jobban szenvednek... de idejük így is relatíve elég sok van töltődni.

Vagy más helyen is van valami buktató?

Esetleg, ha tud valaki egy szép megoldást, hogy miként tudnám lebontani a negatív-ági figyelést, megköszönném.
(#) szucsip válasza Ted hozzászólására (») Aug 4, 2010 / 1
 
Üdv!

A kapcsolási rajz alapján én úgy vélem, hogy nem figyeli a negatív tápágat.

R15 -re biztosan nincs szükség. R33 R35 és R69 helyett viszont betehetnél mondjuk egy 10k potenciométert, és már is tudod szabályozni a kimeneti feszültséget.

És izlés szerint a PWM IC 16 -os bemenetét is le lehet tenni földre.
(#) ha1drp válasza Ted hozzászólására (») Aug 4, 2010 / 1
 
Nekem úgy tűnik, hogy a negatív ágak feszültsége ugyan nincs a feszültségszabályzó körben, viszont azok hiánya tilthatja a szabályozást a TL494 4-es, ill. 16-os lábán. (Ilyet a legtöbb ATX tápegységben lehet látni)

Szerintem a D37 kiiktatása segíthet. Jó megoldás lehet, még a 16-os láb földelése, ha másként nem megy, de akkor nem lesz rövidzárvédelmed!
(#) Ted válasza ha1drp hozzászólására (») Aug 5, 2010 /
 
Köszönöm, Ha1drp és Szucsip a segítséget!

Arra gondoltam, hogy lebontom az egész szekunder ágat.
Úgyis a szimmetrikus terhelés miatt újra akarom tekercselni sima középleágazásosnak.
Kb 150W-ot vennék ki 2x16V-on ez cirka 5A.
(A trafó biztos nem telítődik fel.)

Az LM339 kiiktatása:
Az R29-est a +5VSB-re kötöm.
A D37-est meg kiveszem.

A következő ami érdekelne:
A képen a szekunder tekercs földjétől lentebb található D? PR1004-es a TL494 tápvezetéke?
(És a tekercsek miatt kell ide a dióda.)

Az adatlap szerint (KIA494) max 40V-ot bír.
1. Tegyek ide egy ellenállást, hogy az eredeti fesz. legyen, vagy felesleges?

Mintha a segédtáp felől is kapna.
2. Szükséges ez az átkötés egyáltalán?
(#) szilva válasza Ted hozzászólására (») Aug 5, 2010 / 1
 
Szerintem felesleges a trafót szétszedni, 16V-hoz elég szokott lenni eredeti állapotában is. Egyébként a trafó eleve középleágazásos, ráadásul ezen a rajzon a negatív ág is normálisan van kialakítva, kétutas egyenirányítással.

Szerintem azt kellene tenned, hogy a trafónál a negatív ágban lévő, kérdőjeles PR1004-eket kellene kicserélned nagyobbra (pl. a pozitív ágban lévő PR3002-re), valamint az L2-L4 közötti, ugyanilyen diódát rövidzárral kellene helyettesítened. Továbbá - természetesen - a negatív ágat a pozitív mintájára kellene kicsit átalakítani: L2-L4 közös pontjára 1000µF puffer; C23-at is 1000µF-ra kicserélni; L4 helyére L3-mal megegyező tekercset beépíteni; ha szükséges, L2-n a negatív ág tekercsét ugyanolyan vastagságú vezetékkel újratekercselni, mint amilyen a pozitív ágban van. Nyilvánvalóan a puffereket a tervezett kimenetnek megfelelő feszültségtűrésűre kell kicserélni.

A leírt átalakítások után kell kapnod a +12V-tal megegyezően jól terhelhető -12V-os ágat. Ha ez megvan, akkor kellene elkezdeni játszani a feszültségemeléssel, méghozzá az R33-R35-R69 komplexum változtatásával. Ha a komplexum eredőjét csökkentjük, akkor a feszültség növekedni fog, minden ágon, kivéve a 3.3V-os kimenetet. Ha a feszültség növelésekor valahol letiltana a feszültségvédelem, akkor majd el lehet kezdeni játszani a feszültségfigyelés ellenállásaival: R14-R?-R17-R67.
(#) Ted válasza Ted hozzászólására (») Aug 5, 2010 /
 
Bejelöltem a változtatásokat a kapcsirajzban.
(csatolva)

Magyarázat:
Törölésre
Módosítás
??Törölhető??

KC-235.jpg
    
(#) Ted válasza szilva hozzászólására (») Aug 5, 2010 /
 
Kösz Szilva!

A trafó szétszedését azért gondoltam, mert akkor alapból felszoroztam volna a menetszámokat a 12->16V értelmében, meg hogy leellenőrizzem a huzalvastagságot a mínuszos ágban.
De ahogy Te írtad úgy jóval kevesebb meló lenne és így kevesebb az esetleges hiba lehetősége is.

Természetesen 25V-os 1000µF-es puffereket tennék bele.

Idézet:
„...akkor majd el lehet kezdeni játszani a feszültségfigyelés ellenállásaival: R14-R?-R17-R67.”

vagyis dobjak az R14 alatt lévő R?-150k helyére egy potit?
(Az tűnik a legjobb jelöltnek...)
(#) szilva válasza Ted hozzászólására (») Aug 5, 2010 / 1
 
A trafó szétszedés után már sosem lesz olyan, mint az eredeti. Egyébként nincs "negatív" és "pozitív" ág a trafón, ugyanabból a középleágazásos tekercsből áll elő mindkét feszültség, ergo ugyanaz a vezetéke a tekercsnek.

A potis megoldás jó, de a biztonság kedvéért tegyél sorba valamilyen fix ellenállást is a potival, hogy a szabályozási tartomány ne legyen túl tág.

Az előbbi, kiszinezett rajzod kivitelezhetőnek tűnik, ha nincs szükséged az 5 és 3.3V-os ágakra. Én úgy látom, hogy feszültségfigyelés nincs is a pozitív ágakon, azokról csak a szabályozás visszacsatolása felé megy jel. A negatív 12V-os ágban lévő átalakításokat nem látom belerajzolva. A kék ágat ne szedd ki, az kell normál üzemi működés közben a vezérlés tápellátásához.
(#) L2773 hozzászólása Aug 9, 2010 /
 
Hát remélem én is, hogy nincs negatív meg pozitív ág, mert
Ma vásároltam egy ATX 450-es (kínai ) tápot, itt a cikkek közt bemutatott átalakításon felbuzdulva, hogy készítsek egy szabályozható tápot. Képzeletben már át is alakítottam egy 494 elven alapulót.
A kellemetlen meglepetés után, hogy nem a megszokott TL494 vagy KA7500 van benne, "kellemes" meglepetés számomra, hogy viszonylag egyszerű, hogy úgy mondjam, lecsupaszított. Ugyanazok az alapelemek (MOSFETek, diódák, Trafók) A kimenő részen csupán egy-egy kondi gondoskodik a simításokról. Meg általában atláthatóbb, mint az általam eddig szétszedettek (egy jó párba belenéztem). Itt mellékelek egy linket is, egy PC-s tápból átalakított akkumulátortöltőről, mivel a nézelődésem alatt nem találtam utalást rá, talán valakinek segítségére lehet ( Link) S ha másképp nem boldogulok, akkor a darabjait használom fel.

Az enyémben az alapIC egy CG8010 ami lábkiosztás szerint is hasonló az újabb tápokban található AT2005B típussal. Az adatlapjából máris megtudni néhány érdekességet. De tapasztalat hiányában kérdezem tőletek, reménykedjek-e az átalakítás lehetőségében ?

A 16-os POS lábra kötött ellenállásokból állítható a kimenet feszültsége? (Az adatlapjában a potenciométer jele is ott van...) Milyen szerepe van az 1, 2 ill 3 Lábnak (V33-V5-V12) ? Csak tippelek, hogy Referencia, a nyákon is ugyanúgy van bekötve egy-egy ellenálláson keresztül csatlakozik a 3,3 - 5 - 12 V-os kimenetekre.

Segítő szándékokat várok, vagy ha valakinek több tapasztalata van, s segítene!
Kösz!
(#) ha1drp válasza L2773 hozzászólására (») Aug 9, 2010 / 1
 
Sajnos szabályozós táppá alakítani nem lesz egyszerű, ezek a lábak (1,2,3) ugyanis a feszültségeket ellenőrzik, ha kisebb, vagy nagyobb feszültséget kapcsolsz rá egyszerűen letiltja az IC a tápot. Kisebb-nagyobb eltérés lehet, ez az adatlapból kiolvasható. Az 5, illetve a 3.3 voltos lábat még becsaphatod a "stand by" 5 voltjából illetve leosztással a 3.3 voltot, de a 12v-os ág megoldása erősen tápegység és felhasználásfüggő - Elő tudsz-e állítani állandó 12 voltot valahonnan?
(#) L2773 válasza ha1drp hozzászólására (») Aug 9, 2010 /
 
Egy 7812-ssel elő. Én is gondoltam rá, egy segédtrafóval, meg is van. 16,9V egyenből.
Feszültségosztóval elő tudom állítani a három feszt.
Kezd felcsillanni bennem a remény...

S tovább ?
(#) L2773 válasza ha1drp hozzászólására (») Aug 10, 2010 /
 
Még ennyit találtam, ekvivalens az ATE7520-szal, aminek az adatlapja it a HE-n is megvan és részletesebb a leírása, csatoltam.
Igazából látom, a v33, v5, v12 és PT lábak, valamint a PG milyen feszültségeket kell kapjanak. De vajon elég-e az, ha feszültségosztókkal stabilizálom őket, és a 16-os POS lábon csökkentem a feszt (mintha túlterhelés lenne)
Következő: »»   37 / 200
Bejelentkezés

Belépés

Hirdetés
XDT.hu
Az oldalon sütiket használunk a helyes működéshez. Bővebb információt az adatvédelmi szabályzatban olvashatsz. Megértettem