Fórum témák
» Több friss téma |
Fórum » PC táp átalakítás
Kösz a rajzot! Nekiesek aztán majd kialakul! Bízom benne, hogy nem füstel megy és nem fog kijönni belőle!
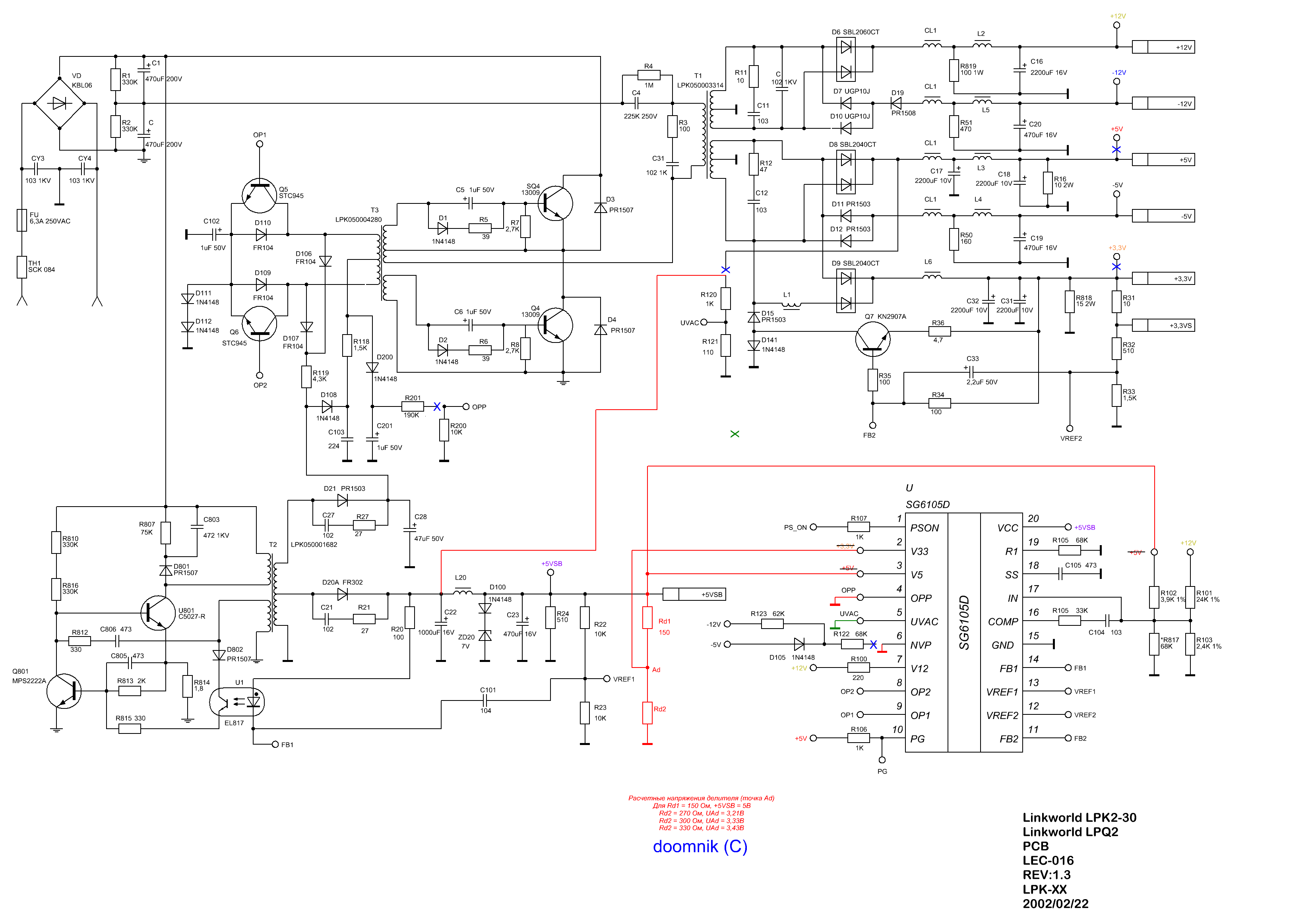
Szia, teljesen igazad van: mivel a 12V és az 5V is ugyanarról a traforól jön sőt az 5V az a 12V tekercsről egy megcsapolás ezért, ha a 12V változik az 5V is el fog menni, természetesen csak az arányaiban.
Ha csak egy kimenő feszültséget használsz, tehát egy szabályozható tápegységet akarsz, akkor az 5V figyelő részt ki kell épitened. Am komparátor bemenetén egy összegző kapcsolás van ahol az eredeti: +5V, +12V, -12V, +3,3V mindent figyel. A feladat, hogy a komparátort "át kell verni" és ugy kell visszacsatolni a kimenő feszt, hogy az eredeti egyensúly helyreálljon. Az 5V egyenirányitóját és szürőtagokat bennt hagyhatod, de ne legyen onnan visszacsatolás a komparátor felé.
Kisebb akadályba futottam... több 16V -s kondi van, az összeset cserélni kell vagy hagyjak meg egyet(cseréljek ki egyet) a 12V -s sárka kijöveteleknél a többi kivehető?
Valamit tudnak ezek az Oroszok!
a +12V -s ágba betoltam 2 x 50V 1000uf -os kondit, a +5V -os ágba mentek be a kivett 16V-s kondik, a -12V -s ágból kiszedtem a kondit, szerintem rosszul is volt bekötve, a fekete jelzés a földet kéne jelölje ehelyett a + ot jelöli, így abba nem raktam semmit, viszont kaptam egy másik 16V -s kondit azzal mi legyen? szedjem ki? cserélhetném 35V 2200uf -ra, de akkor nem férek el benne mivel qrva szar helyre rakták a hűtőbordák mellé pont...
A +12V ág kivételével mindent kiherélni!
12 V-ra 35V-os Low ESR kondik. Esetleg a -12 V-ra is felkészíteni a tápot, de szerintem ez egy későbbi projekt. Ha egyszerűen szeretnéd, és nem akarsz sok alkatrészt cserélni, tekerni trafót, akkor az eredeti specifikációnak (a táp oldalán levő áramértéknek) megfelelően beállítani az áramhatárolást. Diódákat megnézni, az áramot fogják-e bírni.
Értelek de ha onnan kiszedem azt a 16V -os kondit, nem tudom mennyi van benne és melyik ágon van, akkor lehet gáz belőle? ha nagyobbat rakok be nem férek majd hozzá az ellenállásokhoz, na meg úgy is van 2 x 50V 1000uf a +12V -os kimeneten(csak ezek fértek el, a 35V vastagabb és alacsonyabb), azt szeretném elkerülni hogy azzal a belső kondival hely terén kompromisszumokat kelljen kössek, de nem lenne jó ha 20V nél fölszállna, ezért kérdem, hogy kivehetőe? Ezután jutok el oda hogy elkezdem rámolni a feszültségszabályozást...
A kimenetből indulj el, amelyik ág nem kell, annak az alkatrészeit vedd ki, rögtön átláthatóbb lesz a panel. A nyákon vezesd végig az alkatrészeket. Kezdeném bátran a 3,3V-al, majd az az 5 V-tal, a visszacsatolásnál a figyelő ellenállásra figyelj oda, ott érdemes körültekintőnek lenni.
A kapcsolási rajzon rágd át magad. 1000µF -os kondi nem a -12V-on van? Ilyen tápom nincs, nem tudtam megnézni. 12 db szétszedett tápot néztem át, persze mindnek más a nyákja. Jobbra tőle az álló ellenállás a kimenetet terhelő ellenállás lehet. Ha így van (-12V), akkor nem kell, és a sallang se.
A lilához megy a kérdéses kondi 16V -s + ága! A másik természetesen föld!
Ha az, akkor a +5V standby lesz, azt nem érinti az átalakítás, feszültsége se fog változni.
Tehát +5V, az maradhat benne, nem hinném hogy az ott 16V fölé menne, az ellenálláskonál mire kell vigyázni? elvileg ha túl nagy akkor áthágja a 30V -s határt és levágja az védelem a feszültséget így a táp leáll, ha túl alacsony akkor közeliít a 0 hoz
...
Idézet: Azt az 5V-os visszacsatolást kell megváltoztatni, átkötni a 12V-ra, természetesen az ellenállás (potméter) értékét megváltoztatva. Az az 1-es lábára megy az IC-nek, és oda kell majd a potit bekötnöd. Lásd kapcsolási rajz. „az ellenálláskonál mire kell vigyázni?”
Kondikat elbonyolítod. Amit beraksz, az csak és kizárólag alacsony ESR-ű típus legyen. 50V felesleges, de még a 35V is (noha ezek ESR-e alacsonyabb). 25V fölé értelmetlen menni. Vegyél újakat, a tápból kiszedettek használatát mellőzd inkább, ki tudja, miféle selejt vacakok, és mennyit futottak.
Én ezen a gyökér nyákon nem tudok eligazodni, az egyes lábról két elágazás van, az egyik a földbe érintve még pár lábat, a másik ellenállásokon keresztül:
3 ellenállás: +3.3V +5V és +12V Ez mindhármat figyeli vazz xD! A gyökér GND bezavart, akkor azt csinálom, hogy kiszedem a három ellenállást és a +12V -hez berakok egy potit... Mekkora legyen? Választási lehetőségek: 20k, 500k, amúgy az IC 1. lábán 4,74V van gyárilag!
Ezek a gyökerek berakták az ellenállásokat egy tekercs alá xD =)), aztaqrva, mekkora már
egy műszerész nem operálja ki onnan, de a három ellenállás találkozási csomopóntját egy áthidalás köti össze az IC 1. lábával erre nem gondoltak , grafikai hiba, kikapom onnan az áthidalást majd a 12V -ről egy botival rátolom a feszültséget az IC -re...
Az 1-es lábról 2 ág megy egy feszültség osztó részeit képezik:
1./ 1-láb -ellenállás1 -föld 2./ 1-láb -ellenállás2- megfigyelt feszültség A 2 ellenállás aránya, a rajtuk eső feszültség határozza meg a kimeneti feszültségedet. Mivel az ellenállás2 helyébe egy potit teszel, az arányt/kimeneti feszültséget ezzel kedvedre változtathatod.
Mivel hamarabb kikaptam, a megfigyelt feszültséghez kötöttem be, de csak 12-14,5 ig megy föl, gondolom ha a 12 és 5V között a feszültségkülömbség eléri a 7V határait azaz a 6 vagy 8 at akkor lekapcsol... Másik gond én 0 -tól szeretném fölfele tolni így elvileg csak a 12V - poti - IC 1es láb kompinációval tudom megoldani... Mert ugye ha a igy poti ellenálása kicsi akkor stabil 12V -t ad, külömben annál többet... mivel észleli hogy nő az igény a feszültség iránt...
lekaptam az 5V -os ágról a komparátort de még mindíg lapul valahol valami, mert 14,5 -nél lekapcsol...
Rájöttem, ez nem a feszülstségek külömbségét hanem egyenként figyelni és ha valamelyiknél gáz van letiltja az IC-t... Tudja esetleg valaki, hogy az LM339 -nek mely ágán figyeli a 12V ot? Az 5V kiszedve
... Arra gondoltam ha már van potim, és az stereo akkor annak van egy nagyon jó tulajdonsága, két ágat tudok vele egyszerre szabályozni, mondjuk a feszültségszabályozást ráhányom a 1,2 lábra, az ellenőrzést a mögötte levő 2,3 lábra, magyarul ha tekerem a cuccot, akkor az első ágon növelem az ellenállást ergó több V -t kapok, közben a másik felén ugyanennyivel csökkentem így ott stabil 12V kellene kijöjjön...Vélemények?
A 339-et és az alkatrészeket a környékről vedd ki. Nincs rá szükség mert 1 kimenet lesz, nincs mit mivel hasonlítani.
Akkor oda a rövidzárvédelem...
Nem is beszélve arról ha túl leterhelném a tranzisztorok szétégnek benne, sajnos ez nem egy masszív trafó - diódahalmaz kompináció, a tranzik meg nem lálykolják ha túlhajtják őket... Ezért ragaszkodnék a védelemhez ha lehet, csak tudnám honnan kapja a 12V ot a komparátor... Még ha lenne egy 7500B -nek saját aktív védelme, nyugodt lelkiismerettel húznám le a 4 -es lábát a GND -re.
A korábban linkelt átalakítási rajzra hivatkozva (#1045373).
A kimeneten a földre egy kis értékű ellenálláson (0,0XX ohm) keresztül csatlakozol, melyen eső feszültséget a TL494-ben levő komparátor (15-16 láb) figyeli, és szükség esetén lekapcsol. A kimeneti áram határolást potméterrel állíthatod. Ettől függetlenül lehet rövidzár, de a tápon beállított értéknél nagyobb nem megy át a fogyasztón. Ha rosszul lett beállítva, akkor nincs szerencséd.
Helló!
Egy pc táp dobozába megépíteném ezt:Bővebben: Link A pc táp csatlakozót használnám hozzá.Ahogy rákötöm a kék és a barna vezetéket a trafóra a földet csak simán kössem le a dobozra?
Először is mit szeretnél, mire kell, kifejtenéd bővebben?
Disszipatív tápra gondoltál? Milyen feszültségtartományban, milyen áramerősséggel? PC táp szétszedésével csak óvatosan, áramütésveszély, még kikapcsolt állapotban is (kondik a 230V-os oldalon)!
Ez csak egy csupasz doboz.Amelyik tápegység kapcsolást mutattam azt készíteném el a dobozba.A trafó primer oldalára jön a 230-voltos vezetéknek a kék és a barna kábelje.És csak azt kérdeztem hogy a földet kössem le szimplán a dobozra?
A trafó 18v 20 watt-os úgyhogy szerintem nem túl nagy.
Nem 20 watt hanem csak 16.Bocsi
|
Bejelentkezés
Hirdetés |






...
egy műszerész nem operálja ki onnan, de a három ellenállás találkozási csomopóntját egy áthidalás köti össze az IC 1. lábával erre nem gondoltak





