Fórum témák
» Több friss téma |
Fórum » PC táp átalakítás
Ez gyors volt, köszi... Esetleg egy linket tudnál dobni róla, hol kaptad meg?
Nos, köszönöm a válaszokat mindenkinek a Mercury táppal kapcsolatban. Most kukáztam egy régebbi, 200 Wattos AT-s tápot. Ebbe a Samsung által gyártott KA7500 van. Szerintem nem oké itt valami, mert végigmértem a lábait és ezeket az értékeket kaptam:
1 - 2,5 V 2 - 2,5 V 3 - 2,5 V 4 - 0,5 V 5 - 1,5 V 6 - 3,5 V 7 - 0 V 8 - 2,5 V 9 - 0 V 10 - 5 V 11 - 5 V 12 - 5 V 13 - 27 V 14 - 2,5 V 15 - 0 V 16 - 0V Ha jól sejtem akkor a 14-es láb lenne a referencia fesz. ami alapján stabilizálja a feszültségeket a táp. Ezt kellene lecserélnem a 12 Voltos ágra. De... itt a fórumban, pár oldalla korábban valaki írt egy bejegyzést amiben leírta az általa mért feszültségeket a KA7500-on. Az ő és az én méréseim közt elég nagy difi van... Másrészt, ha jól olvastam, ez az IC csak 5 Voltos referencia fesz.-el hajlandó dolgozni? Lehet hülyeségeket írok, de javítsatok ki ha nem így van. Köszi
Az IC nem a referencia feszültséggel dolgozik hanem a készenléti 5V -al... Amúgy én is elvagyok vele, csak én az ln339n -es kompatárot tanulmányozom, hogy az egyes ágain hogyan tudnak kijönni azok az értékek... Próbálok kialakítani egy biztonságos védelmet, de nem könnyű elbánni egyszerre a két IC -vel...
A vezérlő IC lábain levő értékek nem statiikus értékek, dinamikusan változnak, más a komparátor, másak az összeköttetések és a logika. Csak két azonos modellel tudnád összevetni a közös IC aktuális értékeit... Én jelesre vizsgáztam Digitechből de ez a logikátlan logika amit a tápokba építenek nekem is sok... Talán föl kéne vennem jövő félévre a digitech 2 -őt...
A 14-es lábon 5V-nak kell lennie, ez a referencia feszültség, ezt elmérted, de több másikat is...
A 2,5V-ok az 1-2 lábakon jók, felezni szokták ellenállásosztóval, és ezeket figyelik a komparátorok. Balról fentről le, majd jobbról alulról felfelé számoztad a lábakat? Testhez képest mértél minden lábat? A 14-es lábet nem kell a 12V-os ágra kötnöd! A 14-es lábról megy két egyforma ellenállás a testre, és a közepük az egyik komparátor egyik bemenetére. A figyelt feszültségről (neked ezt kell a 12V-os ágra tenni) megy szintén 2 ellenállás a testre és a közepük az adott komparátor másik bemenetére. Az ellánállos értékét ki kell számolni, úgy, hogy a kívánt feszültség esetén legyen 2,5V a közös pontjukon. Üdv Inhouse
Köszi a válaszokat ismét!
1000% hogy nem mértem el a feszültségeket, direkt többször is leellenőriztem, de azért majd még egyszer rámérek. Igen, a testhez képest mértem, és az adatlap szerint néztem a számozásokat. Ok, szóval a 14-es lábon jó irányba indultam, csak nem egészen úgy, ahogy kellett volna. Ha lesz időm, kinyomozom akkor azt a 2-2 ellenállást. Ha jól rémlik, ebben a tápban is LM339-es IC van. Köszönöm a tanácsokat, bogarászom a nyákot még és jelentkezek, amint lesz időm!
A topicban van fenn egy csomó rajz tápokról, lehet, hogy a tied is benne van, de legalábbis nagyon hasonlót biztos találsz.
Nem 2 ellenállás lesz a feszfigyelés oldalon, mivel az 5 és a 12V-ot is nézi, megfelelő arányban, amikor átalakítottad a 12V figyelésére, akkor lesz 2-2. Az 5V-os ágról le kell venni és csak a 12V-os ágra rakni. Erről szól az egész topic. Nem látok más megoldást arra, hogy rosszak az értékek, minthogy elmérted, ilyen érdekesen/részlegesen romlana el az IC? Üdv Inhouse
Idézet: „... jelesre vizsgáztam Digitechből de ez a logikátlan logika amit a tápokba építenek ...” Analóg áramköröktől ne várj digitális logikát!
Üdvözlet Uraim!
Codegen 350X Atx 2.03 (400W) táp kapcsolási rajza kellene! A segítséget előre is köszönöm!
Nemrég tettem fel a (#1036684) hozzászólásban. Bővebben: Link És a nyák.
Szerbusz laszlokunstar!
Köszönöm a rajzot csak az a problémám, hogy azért keresem ennek a tápnak a kapcsolási rajzát, mert a kimenő feszültséget nem tudom lentebb vinni, 20v-nál. Ezt vettem alapul: SG6105 mod (egy korábbi hozzászólásod linkje)
Szia!
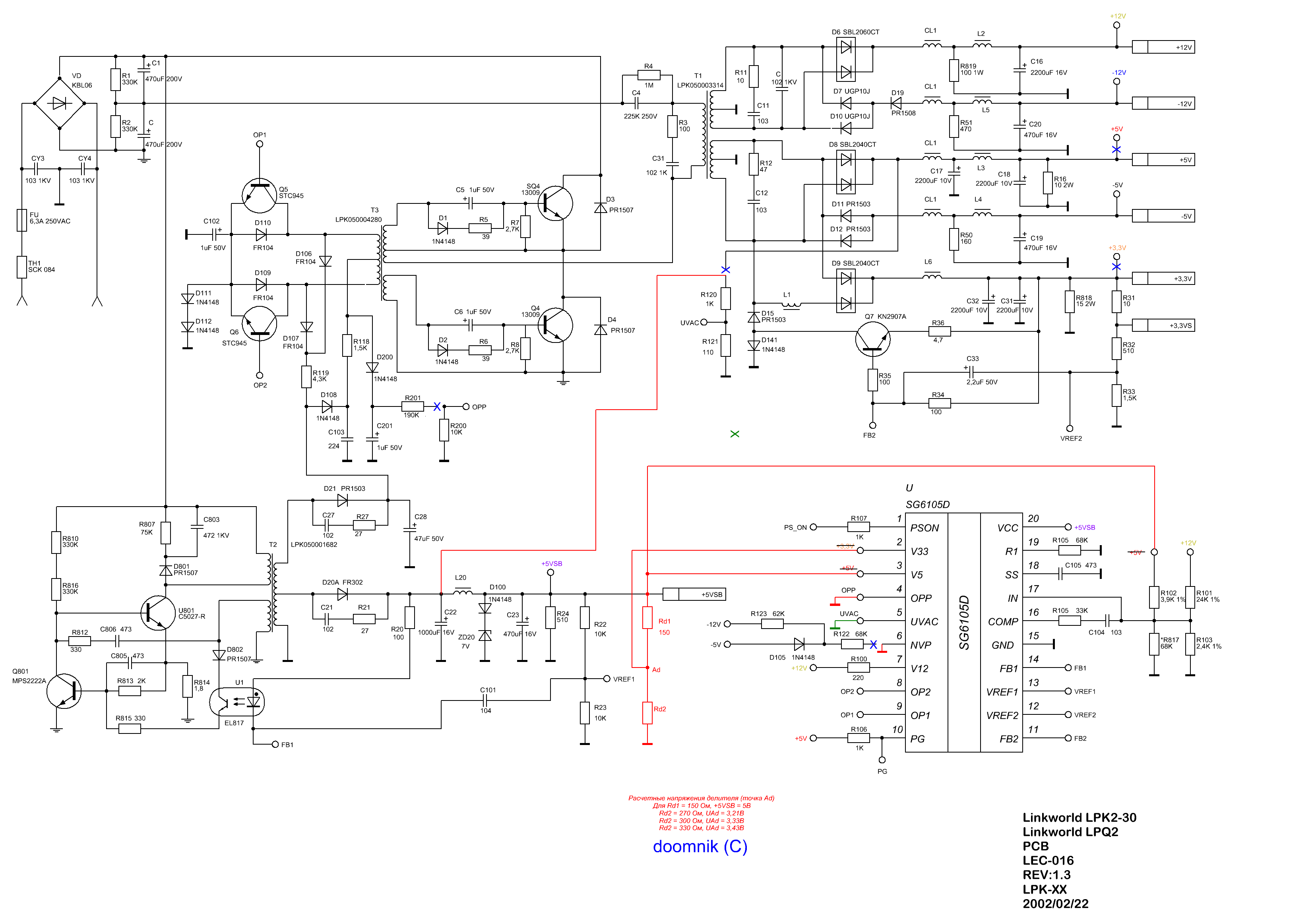
Ezek szerint újabb generációs tápod van. Mit szeretnél? Változtatható feszültségű tápot, vagy fixet? Az SG6105-be agyon intergráltak mindent, emiatt a fix táp megoldható, a változtatható feszültségűt, nem állítom, hogy nem lehet, de nagyon nyűgös. Ha megnézed az SG6105 adatlapját, illetve a vele készült kapcsolásokat, látni fogod, hogy a 2,3,7es lábakon fix feszültséget figyel a 6-on viszont a negatív ágat. Azt megoldani egy változtatható kimeneti feszültségű tápnál, hogy minden láb megkapja a megfelelő feszültséget elég nehéz, illetve ezeket kell meghekkelni. A 4-es láb felel a túlfeszültségvédelemért, ezt le kell földelni, persze előtte leválasztani, hasonlóan a 6-os láb, negatív táp védelmével is ugyanezt, 5-ös lábnál hasonlóan. Ekkor még ott van a 7-es láb problémája, ami a 12V-ot figyeli. A kimeneti feszültséged változása esetén ott 12V-nak kell lenni. Jobban jársz ha keresel egy 494-el készült tápot. Mellékelem egy SG6105-tel készült táp átalakítási rajzát. Ha továbbra is kitartasz, összeszedem a SG6105-ös ATX-es táp rajzaimat és elküldöm -az összméret nagy emiatt- magánban.
Üdv!
Fix tápot akarok építeni, 14V és a lehető legtöbb áram ami kihozható. Működik csak nem tudom, hogy a túróba sikeredett a 20V? Esetleg van valami ötlet?
Szerintem nagy méretű ellenállásokkal ruháztad fel. A javaslatom, hogy az IC 1. lábára menő feszültségosztó felső tagjait(itt rendszerint 2-3 ellenálláson keresztül csatlakoznak a megfigyelt feszültségek), mindenik ellenállást távololítsd el, majd rakj be egy potenciómétert(20-40k) a 12V -s ágba az ellenállás helyett. A feszültségosztó alsó tagjához ne nyúlj amelyik a földre megy! Nem tudom mire kell neked, nekem az akku töltéshez 14,5V szükségeltetik, ezt egy 17k -s ellenállással is elérheted, ebben az esetben a potencióméter helyett kösd be. Minél kisebb ellenállást teszel be, annál kisebb feszültséget kapsz, minél nagyobbat annál magasabb feszültséget kapsz, vigyázz ha akku töltésre használod kerüld a potenciómétert mert nem megbízható! Ha az IC 1.lába az éterbe kerül, a tápod maximumon fog pörögni!
Sok sikert! Írj ha valamit nem értessz... Üdv!
SG6105 van a tápban, nem TL494. Az IC 1-es lába itt a PSON!
Pontosan hogy csináltad?
Küldök pár SG6105-tel készült táp rajzát.
Hello!
Van egy ATX-es tápom. Típusa: ALINE LC-8500BTX Valaki megmondaná lehet belőle kicsikarni 36v -ot ?
Milyen vezérlőic van benne? Mekkora áramra kellene? +-18V-tal tudod megoldani elvileg.
Úgytudom lm339N és SDC chn 7500B 80229. És +- 36v-ot akarok kicsikarni. Úgy hallottam hogy max 40v-ot lehet kiszedni a pc tápokból.
Akkor jó hírem van! A 7500B kompatibilis a TL494-el, itt a fórumon megtalálsz minden infót az átalakítással kapcsolatban. Ha mindent elolvastál, és az után is akadályba ütközöl akkor kérdezz bátran.
Jó pár alkatrészt kell majd kivenni/kicserélni nagyobb feszültségűre. Az áramigényedről még nem írtál! Egy 300W-os tápból kb. 2,5A-t tudsz majd maximum kivenni.
6 DB TDA 7294 ET AKAROK VELE MEGHAJTANI HÍDBAN
A TDA7294 100W-os végfok IC, a disszipációja cca 50W, végfokonként min 150W teljesítményfelvétel, 6 végfoknál 900W. Ezek persze a maximumok, egyébként mennyit akarsz belőle kihozni?
Mindenképp nagyobb teljesítményű tápban gondolkodnék, vagy több táppal megoldani.
Sziasztok,
megtaláltam az SG 6105 adatlapját, szíves felhasználás végett. Ajánlott kapcsolás is van benne. Sok sikert az átalakításokhoz.
Az én tápomra az van irva hogy max 480w leadásra képes. De én erről csak a mély csatornát akarom hajtani, vagyis a többi 4 ic más tápról.
Erről akkor lehet 3 ic-t hajtani? 3 ic-t pedig más tápról ?
Úgy kötném a tda-kat hogy hídba és 3 csatorna lenne: sztereo és mély
A 12V-os ágat nézd meg, azzal a teljesítménnyel kalkulálhatsz.
Az erősítőnél a földekre figyelj oda.
372w a 12v nál de hogy kell átalakítani +-36v ra ?
+/- 36V-ra sehogy, ahhoz át kell tekerni a trafót. A szabályozás miatt 50% körüli kitöltéssel megy a táp, az 5V-os ágon 12V körül, a 12V-os ágon pedig 26V körüli feszültséged lesz teljes kitöltés esetén.
Üdv!
Visszaolvastam a kereső segítségével néhány bejegyzést de elbizonytalanodtam. A KA7500 ugyan az mint a TL494, és lábkiosztásban is egyeznek. Ez igaz akkor? |
Bejelentkezés
Hirdetés |










