Fórum témák
» Több friss téma |
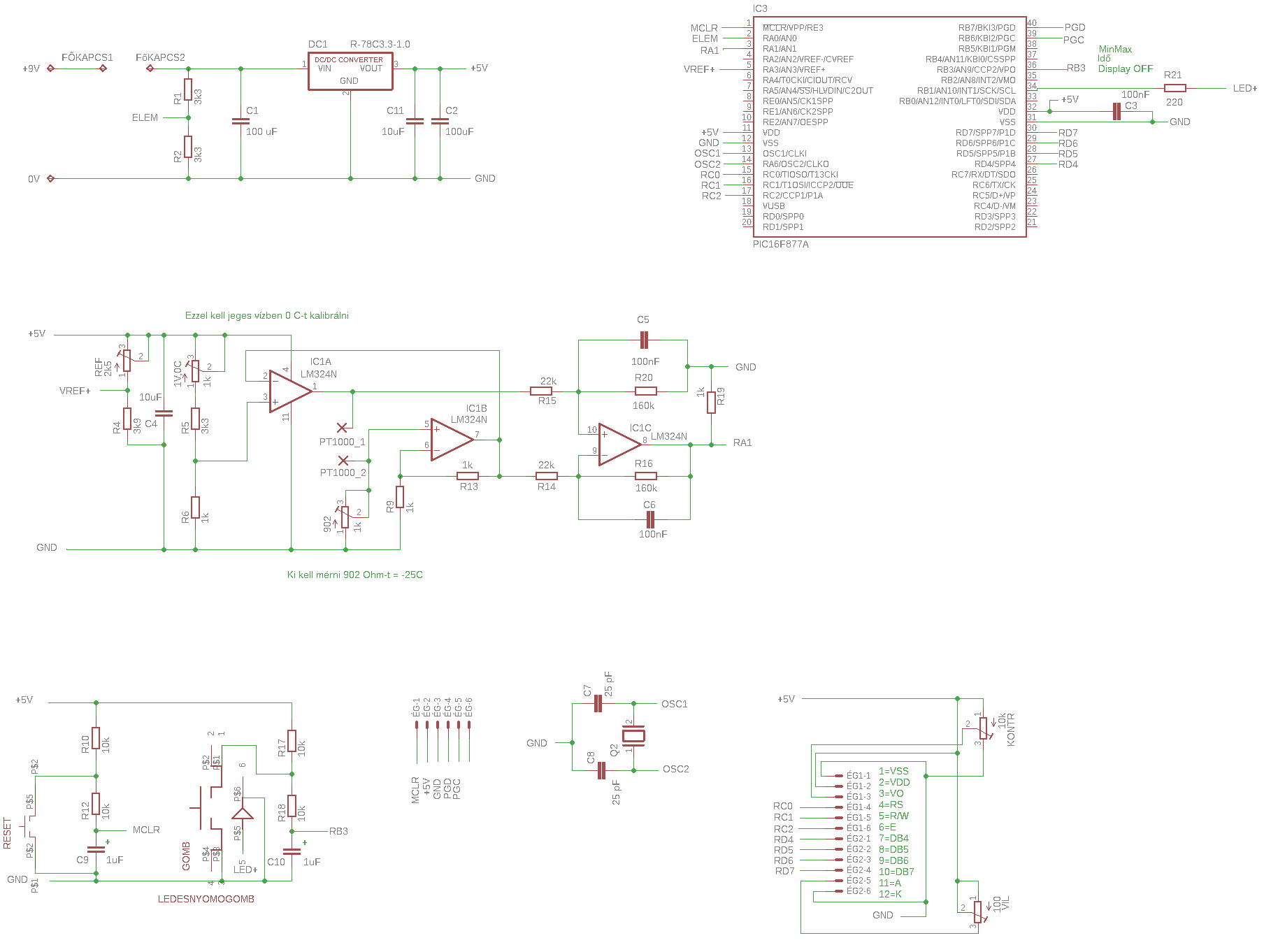
Gondoltam a pontos hőméréshez jó, ha stabil 5 V van és az ne csökkenjen az elem merülésével.
Mi a konkrét hőmérő egység? Pl. DS18B20 elmegy 3 V-ról is.
Ha az ADC pozitív referenciája a tápfeszültség, akkor annak változása nem lesz hatással a mérésre mert a PT1000 is ugyanazt a feszültséget kapja.
Szerintem te a Code Configurator-t keresed: Bővebben: Link.
Az oszcillátor és a perifériák alapbeállításaihoz többnyire pár regisztert kell beállítani. Legyen konkrét kérdés/feladat, segítünk. Jobban jársz ha megtanulod ezeket (rászánod az időt), MCC viszonlyag bugos.
Csak olyan a kapcsolás, hogy mindig állandó áram folyjon át a platinán, hogy a feszültsége csak az ellenállásától függjön. Ha a tápfeszültség csökken, akkor változik az áram is és pontatlan lesz a mérés.
Mellékelem a kapcsolást.
Ezt milyen programmal lehet megnyitni? Esetleg feltehetnéd pdf-ben vagy egyéb népszerű formátumban.
Ha áramgenerátoros meghajtása van, akkor a meghajtásnak van tól-ig tápfeszültség tartománya. Ha feszültségosztóként van használva, akkor a tápfeszültségtől függetlenül az osztási arány a hőmérséklettől függ.
A DC/DC konverter nagyban rontja az elem(ek) élettartamát. Ha mikrokontrollert használsz, egy csomó dolgot meg lehet csinálni szoftverből (kalibrálás, feszültséggörbe a hőmérséklet függvényében stb.). Mekkora hőmérsékleti tartományt akarsz mérni?
Nézz rá a MAX31865-ös IC-re, hátha megtetszik.
Ránéztem, megtetszett. De maradok az én verziómnál, már sokat dolgoztam rajta. Lehet, hogy pontatlanabb lesz, de legalább egyedi. Persze vehetnék is a boltban egy komplett hőmérőt, de akkor hol a kihívás, barkácsolás?
Azt mondod, hogy az nem okoz problémát, hogy az elem feszültsége idővel csökken?
Mivel az ADC-nek a táp a pozitív referenciafeszültsége, ezért pl. a 128 C-nak a konverzió után a 10 bites 1023-nak a 605-öde lesz. (Csak hasszámok.) Ha csökken a feszültség, akkor ugyanaz a hőfok már a 680-ad része. Nem? Így fals lesz a mérés. Nem értem, hogy a táptól miért nem függ a mérés pontossága.
Szerintem nem. Ha csak a feszültség értékeket nézed ha 5V a tápfeszültség akkor az 5V lesz az ADC értéke 1023. Ha a tápfesz csak 4V és az a referencia, akkor a 4V lesz az 1023.
De a programban én az 1023-ra meghatároztam, hogy az pl. 270 C. De az vagy 5V vagy 4V? Akkor a hőmérséklet is más.
Képzelj el egy egyszerű feszültségosztót, legyen két darab 1 kΩ-os ellenállás az egyszerűség kedvéért.
5V tápfeszültség: A feszültségosztó kimenetén 2.5 V van. A kontroller referencia feszültsége 5 V. Felbontása 10 bit, így az ADC a mérés után 511-et fog jelezni, a referenciafeszültség felét. 4V tápfeszültség: A feszültségosztó kimenetén 2 V van, a kontroller referencia feszültsége 4 V. 10 bites ADC esetén a mért eredmény 511 lesz, ez is a referencia feszültség fele. Természetesen ez csak lineáris alkatrészek esetén működik.
Nézzük egy konkrét példán keresztül.
Képezzünk egy feszültségosztót az érzékelőből egy 1 kΩ-os ellenállással. Ha az érzékelő ellenállása 500 Ω, akkor 5V bemenő feszültség esetén az eredő feszültség 1,66666... V lesz. Ha csak 4V a bemenő feszültség, akkor az eredő 1,33333...V lesz. Ezután: 5/1,66666 ~ 3 és 4/1,33333 ~ 3, tehát a konverzió értéke azonos lesz. Szerk: Bakman gyorsabb volt, de egy rugóra járt a agyunk. A hozzászólás módosítva: Máj 18, 2025
Meggyőztetek, köszönöm szépen!!
Akkor áttervezem 3×1,5 V-ra és akkor tovább bírja. Jól gondolom, hogy ekkor az LM324 N erősítő kimeneti feszültsége nem lesz nagyobb, mint 3 V? Tehát a jelet max. 3 V-ig tudom erősíteni.
Még egy utolsó kérdés: most hogyan tudom figyelni az elem állapotát, ha nem lesz fix 5 V-om? PIC16F877A kontrollert használok és ott a komparátornál létezik olyan, hogy referenciafeszültség előállítása. Ehhez tudnám hasonlítani a mindenkori elem állapotát, de ez a referencia feszültség is a VCC-től függ, tehát nem független az elem állapotától. Vagy rosszul gondolom?
Ha csak egy mákszemnyivel újabb kontrollert használnál, nem lenne gond. Nem nagyon látok más opciót, mint a külső referenciafeszültség használatát. PIC16F887 -ben van fix referenciafeszültség (0.6 V), így kis trükkel mérhető a tápfeszültség, külső alkatrész és láb használata nélkül.
Más okból is jobb lenne egy újabb kontroller, PIC16F877A csak 4 V-ig működőképes. Esetleg az LF változat, utóbbi beéri 2 V-tal is ha elég a 2 MHz-es órajel. Lásd mellékletek.
De a kétsoros LCD kijelzőnél meg azt látom, hogy Supply Voltage for Logic 4,5-5,5 V-ig. Ott viszont kellene a min. 4,5 V. Így lehet, hogy visszatérek a fix 5 V előállításához és akkor az elem állapotát is tudom figyelni.
Ha van belső referencia feszültséged, akkor azt mérni ADC-vel a tápfeszültséghez hasonlítással. Így ki tudod számítani az aktuális tápfesz értékét.
Ezt tudom, köszi. De a belső referencia feszültség is tápfüggő. Ez a baj.
Ezt a hülyeséget. Milyen referencia az ami függ a tápfesztől? Valóban nem a legjobb PIC erre az alkalmazásra. Azt hiszem PIC18F14K22-vel csináltam régen elemes alkalmazást, azzal tök jól működik.
Idézet: Alsó hangon 20 éves kontroller. Akkoriban ennyire futotta. „Milyen referencia az ami függ a tápfesztől?”
Ezt még megválaszolnád? Jól gondolom az LCD kijelző adatlapjából, hogy neki kell a min. 4,5 V?
Mellékelem az adatlapját. Köszönöm! |
Bejelentkezés
Hirdetés |













