Fórum témák
» Több friss téma |
Fontos: PICKit2 klón építése tanácsok
Én azt 0,33uH-nek saccolom, ami nagyon nem okés, tönkre is teheti a FET-et.
A PGD-nek 0-nak kéne lennie olyankor, de majd a próbák során kiderül! Végigmérted a forrasztás után a kritikus helyeket, nincs-e zárlat szakadás? Vagy csak bedugtad, lesz ami lesz?
Nagyon profi lett, gratula!
Jó ötlet a belső ICSP csatit anyára cserélni. üdv
Köszönöm, ha meglesz a flux, még szebb lesz. Cserélni a csatit nem érdemes, mert a top oldalon lévő vezetőcsík könnyen leszakadhat, mint nekem is első panelen. A másodikba már anya került. Várom már a PIC-emet a amivel kipróbálhatom...
MOD: A panelt vasalással készítettem, lézernyomtatóval tintasugaras fotópapírra. Meg lehet úszni az áztatást mert kihűlés után egyszerűen csak le kell húzni a nyákról a papírt.
Hátha megmérnéd, hogy tényleg annyinak kell lennie, megköszönném. Ha nálam nem jó akkor a PIC csere lesz, mert akkor nem viselte el a hőséget a kiforrasztásnál. Ráadásul kettő ilyen esetet is volt, mert az első panelen fordítva raktam be, igaz csak negyedig.
Sziasztok!
Probalok feleleszteni egy PICKIT2-t. A problemam az, hogy amikor rarakom a Vpp testet a programozo programban akkor a tekercs az ugy felmelekszik, hogy nem lehet megfogni. Az aramkor szerintem tobb sebbol verzik pl a vdd zold led akkor vilagit, amikor megprobalok vele kiolvastatni valamit. Van valami otletetek, hogy hol induljak el? Elorre is koszonom.
Szia!
Jó lenne egy fénykép az alkatrész oldaról és egy a forrasztásiról.
Nem igazan tudom, meg Attila2 csinaltatott hozza nyakot, minden SMD rajta.
A nyak 2 oldalas SMD beulteteses nem hiszem, hogy sokra mennel vele.
Honnan tudod, hogy nem sokra menne vele?Te kértél segítséget nem Ő!Ha tudsz tegyél fel nagy felbontású éles képet.Több szem többet lát alapon!
Ha nem tudod megmondani mit építettél, akkor nem tudunk segíteni...
Szia!
Akkor valószínűleg a Watt féle klónt éleszted. A zöld lednek tényleg csak a belapcsolt Vdd mellett kell világítania. A 680uH induktivitásnak 100mA -esnek kell lennie. Nézd meg az IRF7317 környékét, keress forrasztási hibákat! Írd meg a Vpp kalibrálásakor mért értéket!
Még mindenek előtt tisztítsd meg a panelt a folyasztószer maradványoktól. (pl alkoholos fogkefe)
Nekem ez volt a problémám. Ha végleg nem akarja az igazat, akkor meg az ecetes kalapács megoldja a dolgot.
Én nem értem miért kell mindenféle folyasztószert használni, ami gondot okozhat. 30 éve használok egy bevált folyamatot.
Maratás után kifúrom a panelt, 1000-es papírral felpolírozom, azután hagyományos akril lakkal vékonyan lefújom. Ha egy héten belül forrasztom be az alkatrészeket (addig nem keményedik nagyon meg a lakk) nagyon könnyen lehet forrasztani. Soha nem volt ilyen gondom amit ti írtok. Az biztos hogy sok gondot okozhat az indokolatlanul keskeny elválasztó sávok a vezetősávok közt. Ezért a legtöbb nyákot áttervezem. Aki maratás után nem nézi át tüzetesebben, az megjárhatja. Kicsit már OFF, de azért leírom. Megakarok csinálni egy 50MHz-s frekimérőt. Mit tapasztalok? A panel majdnem fele az LCD kijelzőnek. Kérdem miért jó ez??? Értelmetlen. Ezért újratervezés, ez dupla munka. Megint értelmetlen dupla munka.
Szia!
Sajnos azok a félvezető gyártők a legtöbb modern alkatrészt egyszerűen elfelejtik nem SMD tokban is gyártani / forgalmazni. Egy 74HC1G00 csak SOT23 tokban van. Az MCP6001 is csak 5 lábú SOT23 tokban vásárolható. Ezekhez a tokothoz nem mehetnek vastag vezetékek. Egy bizonyos kivezetésszám felett kizárólagos az SMD tokozás pl. 0,5 mm lábtávolsággal - esetleg még kevesebbel. Nem is szólnék a BGA tokozásról.
Ebben igazad van, de én most pl. a furat szerelt áramkörre gondoltam. Itt aztán tényleg felesleges.
Az SMD más kategória, itt nincs mit tenni.
PK2 szoftvernél találkozott-e már valaki olyan hibajelenséggel, hogy pl. 12F olvasása után egy 16F pic-t nem ismert föl, csak a program újraindítása után?
(manual device select esetén sem) V2.61 verzió van fent. Esetleg firmware hiba lenne? Üdv
Szia!
Más családban vannak 12F - baseline, 16F - midrange. Próbáld a Device / Device family / Baseline vagy a Device / Device family / Midrange menüpontokkal.
16F-ben is van baseline, pl a 16F54 vagy a 40 labu 16F59. Es nemsokara lesz 10F-ben is midrange, a 10F3xx sorozat (eddig ott csak baseline volt). 18F-nal van csak az, hogy ott (legalabbis eddig) minden 18F az csak es kizarolag high-end core-os. A dolgot meg az is bonyolitja, hogy 16F-bol vannak az un. enhanced-midrange-ek is 16F1937 pl.
Szoval Microchip-eknel nehez a szamozas alapjan megmondani mivel is van dolgunk...
A 12F pedig a 8 lábúak "családját" jelenti, de vegyesen vannak benne baseline és midrange PIC-ek is. Néha tényleg eléggé zavaró a Microchip típusszámjelölése.
SZia!
Csatolva a nagyfelbontasu kep. Remelem nem meretezi at semmi. Koszi, hogy megnezed.
Az Induktivitas azt nem talaltam 680uH-t
, ezert 470uH-t hasznalok.
A Vpp ertek az eleg erdekes mert 10.2V es 12.2V kozott szokta merni a program es a multimeter is hasonlo ertekeket mutat.
Koszonom Idézet: „Akkor valószínűleg a Watt féle klónt éleszted.” Úgy látom nem... Egy rajz is jó lenne, a felhasznált alkatrész listával, mert ez így nem sokat segít. Persze lehet találgatni, ráhúzni általános dolgokat, de csak egy alkatrész legyen benne, ami nem megfelelő, azt megtalálni nagy szerencse lesz. Első körben egyébként a tekercsre szavazok.(Vak tyúk is...)
Szia !Erősen ajánlanám a nyák lemosását mert a képek alapján szinte kizárt,hogy így tökéletesen működjön!
Akkor írtam, amikor még nem volt kép a klónról...
Tudom, nem szemrehányás akart lenni.
Nekem az volt a gyanús, hogy azt írta, hogy Attila86 tervezett hozzá nyákot, azaz nem az én nyákomra készült az áramkör. Ha jól látom ezen van EEPROM hely is. soyo! Van rajz erről a verzióról? Mi alapján építetted meg?
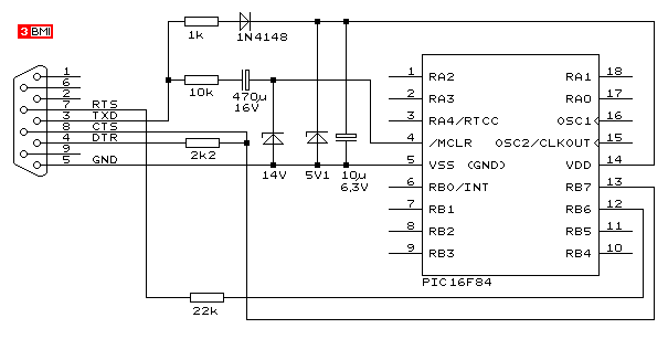
Hy! Azt meg tudnám oldani hogy veszek egy usb-soros port átalakítót és azon keresztül programozom a 16f84 et ezzel a kapcsolással?
Szia! Eszedbe se jusson! Nem fog menni! Látogass el watt fórumtárs oldalára olvass és utána építs! Ha csak néha vagy egyszer kell az WLPT minit készítsd el. Ha nincs LPT nyomtatóportod akkor a klónt kell megépíteni az jó usb-re de azt is fel kell egyszer programozni (ez a 22-es csapdája
) |
Bejelentkezés
Hirdetés |












