Fórum témák

» Több friss téma
Fórum » Ponthegesztő akkumulátorcellákhoz
 
Témaindító: t-david, idő: Jan 19, 2009
Témakörök:
Lapozás: OK   3 / 22
(#) ferci válasza attika hozzászólására (») Dec 4, 2015 /
 
Szia!
Ez inkább egy "hideg"ponthegesztő.. - többszáz amperes tirisztor ( az scr ) kapcsolja rá két fémlapra a kondibankot és összeheged, ha elég az energiája.
(#) attika válasza ferci hozzászólására (») Dec 4, 2015 /
 
Akkor ez pont jó lenne akksi cellákhoz szalagokat ráhegeszteni?
Itt csak több 100 voltosak vannak és max 12Amperesek.
A hozzászólás módosítva: Dec 4, 2015
(#) ferci válasza attika hozzászólására (») Dec 4, 2015 /
 
50 voltos is elég, de 12 amperes sokra nem jó...- max. kipróbálod, hányszor 10.000 µF nyírja ki.
(#) laci19922 válasza attika hozzászólására (») Jan 31, 2016 /
 
Én a KP100A at javasolnám ebay-en van 3-4ezer forintért.
Kondinak meg autó erősítőkhöz javasolt csavaros 16volt 1faradosat javaslok vagy kondi bankot kb árban ugyan ott vagy. Bonyolultabb de könnyebb mint a MOT-os megoldás no meg drágább is.
Ezért meg a több hibalehetőség miatt nem ajánlom egy kezdőnek.
De ha ráérsz és értesz az impulzus technikához akkor csak nyugodtan.
Az nem probléma ha te nem tudod mit jelent SCR rövidítés de hogy a lomex-esek sem az már furcsa (legalábbis nekem)
A hozzászólás módosítva: Jan 31, 2016
(#) attika válasza laci19922 hozzászólására (») Jan 31, 2016 /
 
A lomexba sok eladó nem ért az elektronikához,csak rutinból pakolgatja az alkatrészeket.
Egyik idősebb ember érti a dolgát de sajnos ő pont nem volt bent.
Úgy tudom,hogy sok kicsi kondival jobban járok mint egy naggyal,legalábbis sok helyen ezt írták.Kipróbálni még csak egyszer tudtam,mert se időm se kondim nem volt több.
Kell még szerezni egy jó párat mert eddig így gyenge.
(#) laci19922 válasza attika hozzászólására (») Jan 31, 2016 /
 
Bár a tirisztornál arra figyelni kell hogy ha elindítottad akkor amíg van feszültség a kondiban nyitva marad. (magyarul rásüti az egészet)
Ezért a töltő elektronikának is elég erősnek kell lennie ha sokat hegesztesz rövid idő alatt,
vagy veszel valami bivaly fet-et ami képes kezelni az áramot, ami persze meg is tudja szakítani.
Én is most kezdtem el építeni az én MOT-os változatom a doboz meg a lábkapcsoló már kész no meg a trafó is. (bár két nap kell hogy fojtathassam, mire nem jó egy vasárnapi ügyelet )
A hozzászólás módosítva: Jan 31, 2016
(#) attika válasza laci19922 hozzászólására (») Jan 31, 2016 /
 
Nekem most kicsit off van mert kellene terveznem hozzá rendes nyákot is,két Fettel próbáltam párhuzamosan kötve.
(#) zosza18 hozzászólása Feb 9, 2016 / 7
 
Üdv Mindenkinek!

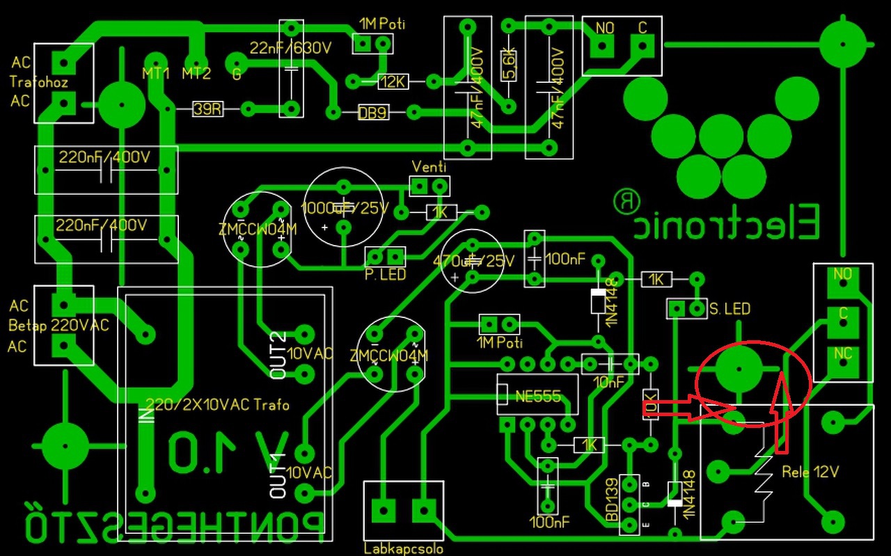
Összeraktam én is a hétvégén egy ponthegesztőt, mert szükség volt rá. Nem nagy teljesítményű, de jól teszi a dolgát. 600W-os mikrótrafó van benne, egy triakos fesz. szabályzó és egy időzítő. Az elektródák kifejezetten ponthegesztő elektródák(réz-berillium ötvözet, vagy micsoda.) A munkakábel 6mm-es, az elektróda is 6mm-es, a sec. tekercs 12mm-es. Nem melegszik a trafó semmit, a munkakábel viszont melegszik helyette is. több mint fél óra folyamatos pontozás után volt nagyon meleg a kábel és az elektróda, de amúgy nem vészes. Most ezzel megcsináltam azt a pár akkupakkot amit kellett, most kedvet kaptam nagyobb készítéséhez is, ha lesz időm akkor csinálom. Néhány kép kedvcsinálónak...
(#) raczg válasza zosza18 hozzászólására (») Feb 17, 2016 /
 
Üdv!
Amennyiben publikus, elküldenéd a nyák kapcsolási rajzát?
Köszi. Amúgy meg pöpec lett.
(#) zosza18 hozzászólása Márc 1, 2016 / 3
 
Elnézést a késésért, de elfelejtettem feltenni. Most pótolom a hiányosságokat.
A relé kimenete ki van vezetve, amit össze kell kötni értelemszerűen a diaknál kialakított kivezetéssel. Azért van kivezetve a diaknál is a két összezárandó pont, hogy ha a "dimmer" meghibásodik, akkor a relével még lehet kapcsolgatni a trafót, hogy működjön. A potik közösítve vannak, azért van csak két pont a bekötésre. (A középkivezetés össze van kötve az egyik oldallal már a potinál) A triak típusát a trafó teljesítménye határozza meg.
A hozzászólás módosítva: Márc 2, 2016
(#) raczg válasza zosza18 hozzászólására (») Márc 1, 2016 /
 
Köszönöm szépen. A te trafód milyen teljesítményű, és ehhez milyen triakot használsz? A relé NC kivezetését nem kell kötnöm sehová?
(#) zosza18 válasza raczg hozzászólására (») Márc 1, 2016 /
 
Szívesen!
Nekem egy 800W-van megtekerve és BT 139-et raktam bele, de jó más is, csak bírja a trafód áramát. Az NC kivezetést nem kell kötni sehova, csak kivezettem ha már volt hely is és így ha valamikor valamire kellene, akkor ott van.
(#) alex0 válasza zosza18 hozzászólására (») Márc 2, 2016 /
 
Két észrevétel.
Az egyik, hogy 600 vagy 800 wattos a trafó? Az egyik írás 600, a másik 800 wattosról beszél.
A másik a szigetelési távolság a nyákon. A 230-as résznél tudomásom szerint 7,5 mm kell. Megvan ez ennyi? Jobb félni, mint meghalni!
(#) zosza18 válasza alex0 hozzászólására (») Márc 2, 2016 /
 
Igazad van, elírtam... 600W-os ami benne van. Csináltam egy 800W-osat is nemrég, de még nem cseréltem ki.
A távolság nálam 2mm a legkisebb a hálózati részen. Igen ott körüli érték a szokványos. Én már sokszor készítettem így és nem volt probléma. A gyári áramköröknél sincs meg sokszor, szóval ezzel nem is foglalkozom. Van egy szint amit tartani kell, de nem ilyen radikálisan.
(#) mex válasza zosza18 hozzászólására (») Márc 2, 2016 /
 
Idézet:
„A gyári áramköröknél sincs meg sokszor, szóval ezzel nem is foglalkozom. Van egy szint amit tartani kell, de nem ilyen radikálisan.”

Azért mechatronikát végzett technikusként erre nem lennék büszke a helyedben. Ez a felfogás szembe megy a józan ésszel, tartani csak az első balesetig fogod... A gyári áramköröknél ilyen esetben a forrszemek közti részt kimarják, nem ördöngős dolog és biztonságot nyújt.
(#) little7 válasza mex hozzászólására (») Márc 2, 2016 /
 
Csak egy elméleti kérdés.
Ha a nyák az alkatrészek beforrasztása után lakkozásra kerül akkor is ekkora távolság kell ("7,5mm")?
(#) zosza18 válasza mex hozzászólására (») Márc 2, 2016 /
 
Igazad van Neked is. Nem állok le vitatkozni ebben a témában, hiszen lehet ezt a végtelenségig tárgyalni. Ez ilyen lett és kész. Nem kértem senkit, hogy így csinálja, mindenkinek saját szíve joga. Én feltettem mert megkértek rá és annyi. Belekötni belelehet mindenbe, így ezt nem is vitatom.
(#) alex0 válasza zosza18 hozzászólására (») Márc 2, 2016 / 1
 
Szia!

Nem belekötni szerettem volna, hanem felhívni a figyelmet arra, hogy nem biztonságos így. Ha Te elég bátor vagy, és 2mm-es távolsággal is használod, az a magánügyed. De ha netalán valaki más fogja használni, és őt éri áramütés, akkor mit mondasz a családjának?
Becsatoltam egy képet, ami az egyik komoly probléma. Itt nagyon kicsi a szigetelési távolság!
Ne érts bennünket félre, csak féltünk!
(#) zosza18 válasza alex0 hozzászólására (») Márc 2, 2016 /
 
Rendben, megértem és Köszönöm is!
Megnyugtatásul mellékelem a módosított tervet, hogy ne aggódjon senki, így már nyugodtan lehet használni.
A hozzászólás módosítva: Márc 2, 2016
(#) little7 válasza alex0 hozzászólására (») Márc 3, 2016 /
 
Szerintem..2,5mm, akartál írni.
(#) little7 válasza alex0 hozzászólására (») Márc 3, 2016 /
 
Köszönjük a feltöltést.
(#) alex0 válasza little7 hozzászólására (») Márc 4, 2016 /
 
Szia!
Nem, én valóban 7,5 mm távolságról tudok, nyák lemezen, ha nincs kimarva a lemez anyaga. Azért van így, mert számolnak a felületen kúszó árammal. Ezen az ominózus nyákon több ilyen hely van, amit bejelöltem az a legkisebb távolság volt. De én nem akarok vitázni senkivel, csak felhívtam a figyelmet. Jobb odafigyelni az ilyen dolgokra.
Ebben a hozzászólásban vannak képek, hogy a gyár miként oldja meg. Itt is látható a nagy távolság és a bemarás is.
(#) fecodat válasza zosza18 hozzászólására (») Márc 4, 2016 /
 
Üdv,
Szeretném megköszönni a leírást, korrekt, igényes kivitel!
(#) Pompecukor hozzászólása Ápr 15, 2016 /
 
Sziasztok,

Szeretnék egy akkupackot készíttetni. 18650 li-ion cellákból lenne egy 4S9P elrendezés.
Nincs ilyen gépen (pedig jó lenne). Érdekelne, hogy valamelyik kolléga tudna e segíteni ennek össze hegesztésében. Természetesen nem ingyen.
Csak egy darab pack lenne, magán célra.
Nagy segítség lenne.
Ha valaki tudna ilyenben segíteni, akkor az kérem jelezze. Azt is, hogy mennyiért érné meg neki. Akár itt akár az adatainál található e-mailemre.
Előre köszönöm.
Alexander

U.I: Az is érdekelne, hogy ilyen használt micros variációból készült házi csodát, készítene e valaki pénzért nekem? Ha igen azt is megfontolnám (vagy a régi megunt darabot eladná.
Csak akkupack-hoz kell. Annak megfelelő teljesítménnyel.
(#) lac144 hozzászólása Ápr 26, 2016 /
 
Helló Mindenkinek. Új vagyok ezen az oldalon. Lehet, hogy a kérdésem már megválaszolásra került korábban. De minden újszülözttnek, minden vicc új.
Az akkumulátoros csavarhúzót évente vásárolom. Az akku felújítása többe kerül, mint az új.
A pont hegesztetőt már készítem, de nem tudom, hol lehet elemeket vásrolni. A készülékeim 18 V-ak.
Köszönöm a segítséget.
Rudi
(#) granpa válasza lac144 hozzászólására (») Ápr 26, 2016 /
 
Elemekről még drágább, és nem is bírnák. Régi akkupakkok bontásából szoktam kinyerni a még jókat. Rendszerint 1-2 döglik meg csak, a többi még bírja.
A hozzászólás módosítva: Ápr 26, 2016
(#) elektrorudi válasza lac144 hozzászólására (») Ápr 27, 2016 /
 
Helló
Itt szoktam venni. Közel van a HEStor-hoz. Bővebben: Link
(#) martin96 válasza granpa hozzászólására (») Ápr 27, 2016 /
 
Laptopakkuknak nem esik le nagyon a feszültsége?
Nekem INR18650 25R típusú akkuim vannak a fúrómba, de ha lefogom, akkor leesik 3V-ra a fesz. (Bár ekkor már a 2,5mm2-es vezeték már füstölög KB 60-70A-t biztos felvehet, csak ekkora áramnál kéne beesnie 3V-ra a celláknak)
A hozzászólás módosítva: Ápr 27, 2016
(#) lac144 válasza granpa hozzászólására (») Ápr 28, 2016 /
 
Kösz a segítséget. Hogyan tudom megállapítani, hogy melyik a még jó. Jó egy éve vásároltam
Hyundai csavarhuzót. Télen nem használtam. Hiába töltöttem, már az 5 mm-es önfúró csavart nem tudtam előfúrás után sem a szögvason átfúrni. Nem volt nyomaték a gépben.
(#) granpa válasza lac144 hozzászólására (») Ápr 28, 2016 /
 
Csak egyenkénti mérés-töltés-méréssel. Nem tudom, milyen akkuk, de formálással helyrehozhatók esetleg (ha olyan fajták).
Következő: »»   3 / 22
Bejelentkezés

Belépés

Hirdetés
XDT.hu
Az oldalon sütiket használunk a helyes működéshez. Bővebb információt az adatvédelmi szabályzatban olvashatsz. Megértettem