Fórum témák
» Több friss téma |
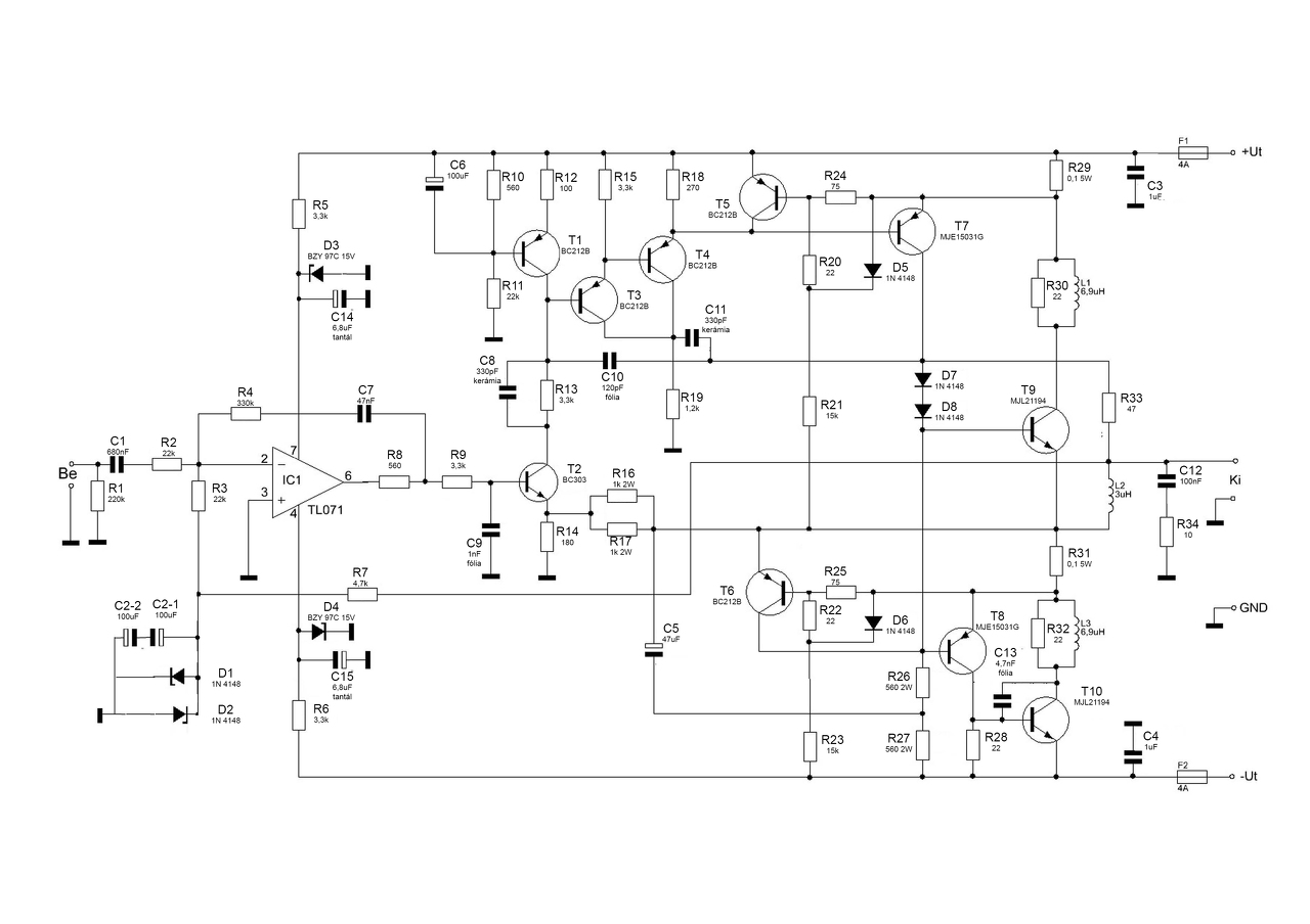
Sziasztok! Egyelőre a szőnyegen raktam össze az új erősítőt, a doboz elkészítése bonyolultabb mint gondoltam. Csak sorjában. Ezúton köszönöm mindenkinek a sok segítséget, kiemelten Alkotó, Reloop és Skori segítségét! Az Alkotó által javasolt, egy közös trafós, duál monó kivitelt építettem meg, a kapcsolás gyakorlatilag a Skori féle, mellékelem. Az oldalankénti koppanásgátlóból (ez csak adódott, tudom, nem kéne), lesz majd rendes hangszóróvédelem...Gyönyörű, dinamikus, áttetsző/részletező és testes hangokat produkál. Nagyon tetszik! BÁR:
1. A kimeneten 20mVDC körüli feszültség van bemenet nélkül a földhöz képest. Ez rendben van? Tudom csökkenteni? Kell csökkenteni? 2. Az R26 és R27, 560 Ohmos ellenállás végül 5W-os lett, de nyugalmi állapotban is forrósodik, nemcsak ha terhelés alatt van. 3. Jelenleg OPA134PA van benne. Ha AD797AN-et teszek bele, a kimeneti DC 12V-ra emelkedik, ami nagyon nem stimmel. Ráadásul a rejtély az (számomra legalábbis ) , hogy az előző panelemben, ami szinte teljesen ez a kapcsolás, az AD-vel "tökéletesen" működik (20mV). Persze marad az OPA, csak a kíváncsiság...Tudtok még kicsit segíteni? A hozzászólás módosítva: Ápr 6, 2015
A kimeneti DC szint OPA függvénye. A 20mV rendben van, de pl. nekem az LF356-al 0,85mV alatt volt minden esetben, és a hangja is talán azzal volt a legjobb, mondjuk méregdrága opákat sosem próbáltam.
A munkaellenállások nyilván fűteni fognak kivezérlés nélkül is, mivel A osztályban megy a fokozat.
Szia! Köszönöm. A hangja engem meggyőz, végülis ez a fontos. A kérdéseket azért tettem fel, nehogy hosszútávon valami károsodjon. Az LF356-ot ki fogom próbálni, direkt ic foglalattal szereltem, hogy lehessen próbálkozni.
Szia! Nagyon szépek a panelek!
Az R26, 27 melegedése természetes, ezek egy A-osztályú erősítő munkaellenállásai. A DC hiba mellett viszont nem mennék el. Ha hibátlanok a passzív alkatrészek, akkor az AD797-nek 30uA bemeneti árammal kéne bírni, az adatlap ennek csak a tizedét jelöli maximumként és ugye másik panelben szépen működött. Ellenállás értékhiba, kondenzátor szivárgás, forrasztási oldali kúszóáram állhat a jelenség hátterében. A kör szűkítése érdekében megmérném R3 értékét és mindkét lábának feszültségét testhez képest (mikor az AD797 van benne).
Na igen, mert amit én néztem az 100V-os volt papíron azért is gondoltam hogy jó lesz, de nem tudom milyet kaptam. Megeshet, hogy nem olyat,
ezen: (fura ábra ami nem hasonlít az ST-re) MALAYSIA 2N3055 M0904 Ötletem sincs hogy milyet tegyek bele, mindegyikre írják hogy hamisítják
Üdv!
Elszenesedett alkatrészeket kicseréltem már, a régi elkók cseréjén gondolkodtam én is, szerintem meglépen és van is egy kapcsolás amiben tl071 van arról elkezdem átnézni az egészet. 0,09Ohmos ellenást alkottam, most ideiglenesen összeraktam és most szól. Egy kérdés még van kettő 330ohmos ellenálláson középütt a negatív táptól jön felfelé feszosztónak látszik, egyszer már leégett és cseréltem 5Wosra (most csak "izzik") és most nézegettem a kapcsolást 560R/1W ot találtam ahol ezek vannak, volt olyan kapcsolás ahol 330 kellett vagy csak nekem van így?
A +-30V-os változatba kellett 2db 330 ohm-os. +-50V-hoz mindenképp 2db 560 ohm-os kell.
Szia! Köszönöm az elismerő szavakat
. R3 értéke 22.0 k (a többit is ellenőriztem beforrasztás előtt, ezt most kiforrasztva megmértem). Az ic felőli lábán -52,8 mV, a másik oldalon 616 mV. Biztonság kedvéért a pozitív ágba kötöttem egy 40 W izzót (kissé világított...). Hogy lehet, hogy az OPA-val 20 mV körüli van a kimeneten (ami Ge Lee szerint nagyjából rendben van)? Ha hibás alkatrészem lenne, akkor ott is lenne gond, nem? Az AD797-ből többet is kipróbáltam, az eredmény ua.
Az OPA134-nek még kisebb a bemenő árama, pA nagyságrendű, 1-2mV DC hiba lenne csak reális. Szivárgó áramot gyanítok az IC foglalat lábak között. A folyatószer rendesen le lett takarítva forrasztás után?
Szia! Megnéztem mindkét panelen. Lámpával a + ágban, az egyiken 4,3V a másikon 5,3V van a kimeneten AD797-tel. Átvizsgáltam a forrasztási oldalt, rendben találtam, ahol esetleg gyanús volt, ott tisztogattam. Visszatettem, ugyanazokat az adatokat produkálja
. Közben az OPA-val tökéletes (mondhatni...). A táp mindkét oldalon rendben van, +-52,2VDC . Az alkatrészek és forrasztások hibája esetén nagyon kicsi az esély azonos hibára a két panelen. Hibás kapcsolás, nyákterv sem tudom, hogy valószínű-e, ha OPA-val rendben van. Ez meg mi lehet? (Lehet, hogy alul van méretezve valamely alkatrész max. fesz. tűrése? Holnap összeírom őket.....) A hozzászólás módosítva: Ápr 7, 2015
El kell fogadni, hogy az AD797-eseidnek ekkora a bemenőárama, írjon bármit is az adatlap. Ehhez maga a kapcsolás nem jó, mert kimondottan jFET bemenetű műveleti erősítővel kalkulál.
Ha más panelben korrektül működött, akkor az valahogy így nézhetett ki. A visszacsatolásban nincs paralel dióda és a neminvertáló bemenetre R4 került.
Elfogadom. Csak bosszant, nem tűnik logikusnak (laikusként...). A panel, amiben működik (nemrégen csináltam), csak a parallel diódákat nem tartalmazza (és C13, C14 és C15 nincs abban benne), R4 (hivatkozott rajzon számozott) nem szerepel. Mindenesetre köszönöm a segítséget a nyomozásban, hagyom benne az OPA-t.
Köszönöm a felvilágosítást, ki is fogom cserélni. Apránként sok kis trükkre meg "miért?"re fényderül. Csak hogy tanuljak reggel átolvastam Skori oldaláról letölthető cikkeket és ott írják le pontosan ugyan ezt. Még el sem készültem vele, de már néztem, hogy hídba lehet kötni a két végfokot, persze szintbeállítás után, ezt próbálta már valaki? Vagy ez csak egy lehetőség, de nem ajánlott?
Hello mindenki!
Építettem egy új Quadot, mert a régi füstgéppé vállt. Az "új" Quadomnak a kimenetén 42 V egyenfeszt mértem, de a 47 ohmos ellenállás füstölése után rájöttem, hogy hiba van, 1-2 óra elteltével és pár méréssel rájöttem, hogy a 47 ohm nincs bekötve a dióda pozitívjára. Ezt a problémát korrigáltam, így van 18 mV üres-járási fesz. a kimeneten. 4A biztit használok, +- 48 egyenfeszről hajtom. Vezérlést még nem adtam rá, mert már arra nem volt időm. A 18 mV üresjárási kimeneti feszültség az reális érték?
Könnyen boldog vagy.
Ettől sokkal többet is elvárhatsz egy erősítőtől. A kimeneti DC minimális értéke az jó dolog, de nem cél, csupán feltétel. Sokkal jobb lenne ha jól is szólna a készülék, és sokáig, megbízhatóan működne. Javaslom, inkább ezt tűzd ki célul.
A "válasz" gombot használd, mert így nem tudni kinek üzensz.
A kimeneti DC hiánya nem azonos a helyes működéssel. Ez csak egy feltétel. Mindenképpen jó előjel, de ez még nem minden.
Például, ha a tápfesz valami okból el sem jut a végtranzisztorokra, meghajtókra, akkor még ennél is ideálisabb egyenkimenet várható.
Most ezt nem értem.
A tápfesz eljut a kimenetre, csak nem a "saját" amplitúdójával, hanem a bemeneti jel amplitúdújával nem? Bocsi ha hülyeséget írok
Nyugalomban, vezérlés nélkül a nyugalmi áram folyik, ennek ideálísan egyenlőnek kellene lennie a két végtranyón, így a kimeneten nulla feszültség mérhető. Mint egy feszültségosztó, aminek a két végén +/- van és a közepe megegyezik a táp közepével, a nulla ponttal.
De majd elmagyarázzák a hozábbértők, én ennyit tudok, szakszerűnek nem biztos, hogy elmegy, elnézést mindenkitől.
De ez csak ideális esetben van nem?Valamennyi "Maradékáram" folyik vezérlés nélkül is, amely feszültséget ejt nem?Mondhatni, hogy az ideális tranzisztor CE ellenállása végtelen, tehát már szakadásként fogható fel, de végtelen nem létezik, így valamennyi áram ott fog folyni ha feszt adunk CE-r nem?
Igen, folyik, épp azt írtam. De a két félen teljesen egyenlő fewzültségnek kéne esnie. Van egy tápod, aminek a közepe a nulla pont. A két végtranyón essen 20-20Volt (ex has), akkor a kimeneten, a két végtranyó találkozásánál a táp nulla pontjával egyezik a feszültség, vagyis nincs feszültségkülönbség.
Meghallgattam ma a quad hangját, hát mit is mondjak?GYÖNYÖRŰ!
Köszönöm szépen mindenkinek a segítségét!De fő ként Ge Lee-nek tartozom hálával, mert ő adott nyák tervhez javaslatot!
Üdv mindenkinek.
Sikerült a Quadom felújítása, 6,8u-os tantál kondit nem kaptan, de azon kívül a nyákon minden megvan. Én is az előző oldalon lévő kapcsolás alapján nyúltam bele, viszont találtam benne egy hibát T2 tranzisztor NPN kell hogy legyen, rajzon is és a nyákon lévő 107-es tranyó is NPN, viszont T2 bc303 van a kapcsoláson ami szerintem PNP. A téma elején olvastam hogy a 107est (neke mis ez volt benne) kicserélték bc301esre (ez is NPN), ezért én is ezt tettem bele és így működik. A másik meg a jobb sarokban a számomra fura C2-2 C2-1 és D1 D2 négyes kapcsolás értelmét nem látom, de amíg működik a dolog, addig nem zavar, beépítettem. Kérdésem annyi, hogy a bc242c-t milyen jobb tranzisztorra lehet cserélni, mellette 2n3442 lesz. Köszönöm a hasznos tanácsokat, tippeket, hozzászólásokat.
Szereztem egy jó kis toroidot, de lehet, hogy haza is vágtam.
Két független tekercse van és összeért véletlenül a szekunder a méricskélés közben. Le is csapta a biztosítékot egyből. Kihúztam, felkapcsoltam a biztit, újra bedugtam és újra leverte. Szerintetek?
Szia! A D1, D2, C2 szerepe az, hogyha egyenfeszültség kerül a kimenetre akkor sem az IC, sem C2 nem károsodik.
Gondolom BD242c-re vonatkozik a másik kérdésed. Alapvetően megfelel ez a típus. MJE15033-mal válthatnád ki, ha valami szofisztikáltabbat szeretnél.
Szia! A biztosíték helyére 60-100W-os izzólámpát köss be, akkor tudsz méricskélni.
|
Bejelentkezés
Hirdetés |




) , hogy az előző panelemben, ami szinte teljesen ez a kapcsolás, az AD-vel "tökéletesen" működik (20mV). Persze marad az OPA, csak a kíváncsiság...

. Közben az OPA-val tökéletes (mondhatni...). A táp mindkét oldalon rendben van, +-52,2VDC . Az alkatrészek és forrasztások hibája esetén nagyon kicsi az esély azonos hibára a két panelen. Hibás kapcsolás, nyákterv sem tudom, hogy valószínű-e, ha OPA-val rendben van. Ez meg mi lehet? (Lehet, hogy alul van méretezve valamely alkatrész max. fesz. tűrése? Holnap összeírom őket.....) 
Két független tekercse van és összeért véletlenül a szekunder a méricskélés közben. Le is csapta a biztosítékot egyből. Kihúztam, felkapcsoltam a biztit, újra bedugtam és újra leverte. Szerintetek? 




