Fórum témák
» Több friss téma |
Úgy tudom hogy jobb egy hangyányit túlfűteni, mint aláfűteni. Bár ha azt nézzük, hogy helyenként a hálózati feszültség is mennyire változó...
Az anód-katód feszültsége, az hány volt?
A hozzászólás módosítva: Márc 9, 2021
A fesz. kétszerező miatt 12 - 15V körül kellene lennie. Szokatlanul alacsony ilyen csőhöz. Még meg sem ráz, ha rossz helyre nyúlsz...
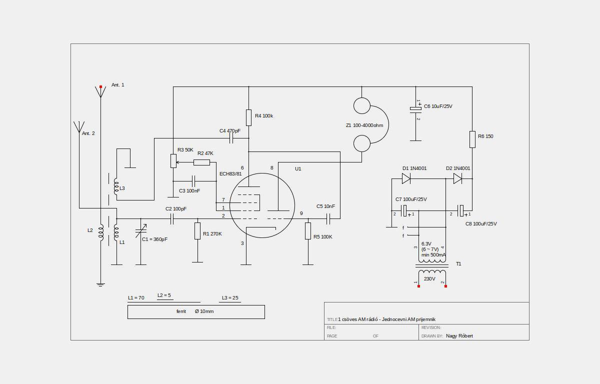
Ez ugyanaz mint az ECH83 csak az 6-12-24V van tervezve ez min 100V-ra de mivel teljesen egyforma a felépítésük gondoltam egy próbát megér és nem csalódtam benne. A németek is foglalkoztak vele Bővebben: Link Szóval gyakorlatban használóhálató, ahogy a videóban is látni , lehet kicsit gyengébb eredménnyel.
Szép napot! Azt szeretném megkérdezni hogy az 1r5t típusú csőhöz valaki tud-e kapcsolást hozzá?
Mire szeretnéd használni?
Az 1R5T heptóda a telepes rádiók keverő csöve. Olyan nagyon másra nemigen lehet használni, de ha mégis, akkor nagyon kéne érteni hozzá, mert nem egyszerű. Ilyesmi kapcsolást nem hiszem, hogy fogsz tudni találni. A kapcsolását az eredeti szerepkörében megtalálhatod pl. az Orion BR 701 telepes rádió kapcsolási rajzában:
Nem ismerem a csövet. Meglehet próbálni mint az ECH8 as első részét felhasználni, Kérdés mekkora feszültségen tud üzemelni a több mint 100V üzemelő ECH81 nálam üzemel 12-18V is. A fűtés az más 1.4V. Nézd meg a rádió első részét.
A hozzászólás módosítva: Ápr 3, 2021
Köszönöm szépen a segítséget!
Köszönöm szépen a segítséget!
De nem válaszoltál, hogy mit szeretnél kezdeni vele.
Sziasztok!
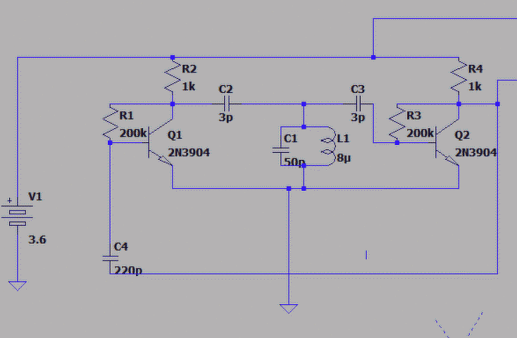
Van nekem egy VFO-m ami egy két tranzisztoros Franklin oszcillátor. (rajzot csatoltam.) 15MHz -felett nem hajlandó oszcillálni, megemelt tápfeszültséggel sem. Valaki régebben itt a fórumon azt írta növelnem kéne az erősítés mértékét. Az erősítő ellenállásainak arányának változtatásával ez már nem nagyon megy. Rakhatnék bele nagyfrekvenciás tranzisztort, (de nincs nekem). Arra gondoltam, mivel ez az osc. egy rezgőkörből + két erősítőfokozatból áll, további erősítőfokozat(okkal) növelhetném az erősítést. A két invertáló erősítőfokozat nem invertáló erősítőt alkot, aminek a gerjedését szabályozza a rezgőkör. Hogy tudnék, építeni egy 3 tranzisztoros nem invertáló erősítőt építeni? 4 tranzisztorral meg tudom oldani(4 inv fokozat) de jobb lenne ha csak 3 tranzisztorból állna.
Szia Pucuka. A kolléga nem mindig van itt fent így írok én egy választ helyette is.
Egy egyszerű elektroncsöves rádiót akar építeni, tetszik neki ez a fajta technika, csak hát szegényes még a csőkészlet és tudod, szegény ember vízzel főz, ami ugye nem lehetetlen. Tartom vele egy közösségi oldalon a kapcsolatot, megkérem írja ide nektek milyen csövei vannak otthon hogy egy kicsit nagyobb látáskörünk legyen, mi az amiből tudna építkezni.
Páratlan számúval sehogy, pont azért invertáló a fokozat!
A 2N3904 azért elég nagyfrekis már ahhoz, hogy 15MHz ne okozzon nagy gondot! Növeld a C2/3-at, úgy csökkented a veszteségeket....
Biztos nem a tranzisztorral van baj, 30 MHz -ig vidáman tudna szaladni. (fT 300 MHz)
Lehet valamivel jobb lenne egy BF240. Szerinem a rezgőkör jósági tényezőjével van baj, egy rezgőkört nem nagyon lehet egy oktávnál nagyobb terjedelemben hangolni. A rezgőköri 50 pF helyett inkább 100 pF, és ehhez számold az induktivitást. A hozzászólás módosítva: Ápr 8, 2021
Bocsi szerintem valamit félre olvastam *
A csőtípusok amivel rendelkezek 2db 6p3s ,ech81,el84, ebf80, ez80. Ezen kívül 1R5T 3V4 1T4 1S5T 1S4 DL101 1T4T. Áram ellátásban egy 6 voltos ,meg egy 15 voltos trafóm van. Kimenőben egy R545 kimenő trafója meg egy rendelt kínai. De általában elemekkel próbálkozok. Foglalatból a 9 pines foglalatom van abból 5 darab. Több dolgom egyelőre nincs. ![]() Ja meg a forrasztó és a multiméter. A hozzászólás módosítva: Ápr 8, 2021
Az 1R5T (keverő) 1T4T (KF erőstő), az1S5T (KF erősítő, AM demodulátor), 1T4T (hangfrekis előerősítő), DLL101 (végerősítő) egy telepes szuper rendszerű rádióvevő tipikus csőkészlete. Fűtés 1,5 V, anód 45 - 90 V. (régen létezett 45 V -os blokk elem, de készíthetsz hozzá hálózati adaptert is.)
Utánépíthetsz egy ilyen készüléket, elég érzékeny is lesz. Az 1T4, és az 1S5 ugyanaz a cső, mint a Tungsram változatok, csak dupla fűtőárammal. Ami problémát okozhat, az a KF trafók beszerzése. Az ECH81, EBF80, EL84, és az EZ80 egy hálózati rádió csövei. Amit tehetsz, szerzel egy csöves rádiót, és tanulmányozod, helyreállítod, tanulgatod rajta, hogy mit, hogyan. A csövekkel építhetsz egyenes vevőt is, kicsit másképp. Az 1T4T DLL101, valamint az EBF80 EL84 kombóval építhetsz hangfrekis erősítőt, (érdemes ezzel kezdeni) és aztán ezekhez építeni különböző funkciójú előtét kapcsolásokat. Hang generátor, impulzus hangkeltőt, valamint különböző műszereket os készíthetsz, ahol csak erősítésre használod a kiválasztott csövet. A rádiómúzeum oldalon sok régi rádió kapcsolását megtalálod. De ha kérdezel, akkor biztos segítünk. A hozzászólás módosítva: Ápr 8, 2021
Nagyon szépen köszönöm! Akkor lehet hogy először az erősítővel próbálkozok. Még annyi kérdésem lenne hogy az ebf80 és el84 kombóhoz valamilyen kapcsolás esetleg fellelhető-e?
A hozzászólás módosítva: Ápr 8, 2021
Itt a fórumon is, de a neten is találhatsz kapcsolásokat előerősítő pentóda, végpentóda stílusban, de találhatsz rádióvevők végfokozatok mintájára is. Ötletadónak jó.
Hanggenerátornak, oszcilloszkópnak találhatsz alkalmazásokat okostelefonra, PC -re is, ezekkel és egy multiméterrel el lehet boldogulni a tanulási fázisban biztosan. Az sem árt, ha a csöveid adatlapját is begyűjtöd, és azokat is szorgalmasan nézegesd.
Ha megkeresem az r545 kapcsolását abba benne lehet a végfoka vagy az más?
(Megvan) A hozzászólás módosítva: Ápr 8, 2021
A 2. EBF és az EL84 alkotja a végerősítő fokozatot. Ha jól sejtem, még sok-mindent lenne érdemes tanulnod. Privátban küldj emailcímet, és jó sok "irodalmat tudok küldeni, ha kívánod. Sok ismeretanyag van a "Muzeális...." topicban is.
A hozzászólás módosítva: Ápr 8, 2021
Igen annak a végfokozatát használhatod. Ahogy gkari írja, a második EBF80 pont a végcső előerősítője. Az egyik diódája testen van, a másodikat is lekötheted testre. A hangerőszabályzó 1 MΩ -s potenciométer másik lábát, amelyik a kimenőtrafóról hozza a visszacsatolást, azt kaőcsolhatóra készítsd, hol a kimenőre, hol földre.
A kapcsolásod bemenete a 10 nF -os csatoló kondi KF tekercsére menő lába lesz.
Nagyon szépen köszönöm mindkettőtök segítségét!
Sziasztok!
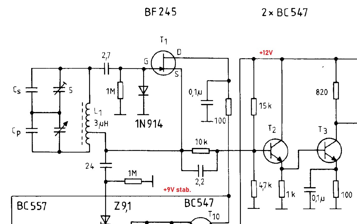
Elkezdtem megépíteni egy kis távíró adó-vevőt, aminek a leírását a '90-es RTÉK-ben találtam. Még csak az oszcillátort raktam össze (Hartley rendszerűt eddig nem építettem), többször átnéztem, de valami miatt nem hajlandó berezegni. T2, T3 puffer fokozat is rajta van, egyenfeszek megvannak. Kevés lenne a 2,7pF visszacsatolás? A Gate-en lévő dióda a FET-et védené a pozitív feszültségtől?
Szerintem hiányzik a föld a rezgőkör alsó végéről! Egy hidegítő kondival próbáld meg leföldelni azt....
Valóban érdekes, hogy testfüggetlen a rezgőkör. Azon gondolkozom, hogy mi lenne, ha simán testre kötném az alját?
A FET source lába egyenáramúlag testre kerül, ami miatt csak a 100ohm és a FET belső ellenállása miatt nagy lenne az áram. Bassz... most nézegetem a FET adatlapokat, ugyan annak a típusnak van két féle bekötése is. Lehet hogy csak ez a baj... BF245 adatlap A hozzászólás módosítva: Ápr 9, 2021
Ezen én is gondolkodtam, akár még úgy is tudna működni, ahogy nézem, egyenáramilag talán nem akasztja ki az utána jövő erősítő fokozatot sem! Fura az egész kapcsolás kicsit, főleg ezzel a DC kicsatolással....
Nem komplett teljesen az a gyártó, aki ilyen tokozásokat is gyárt.... :/
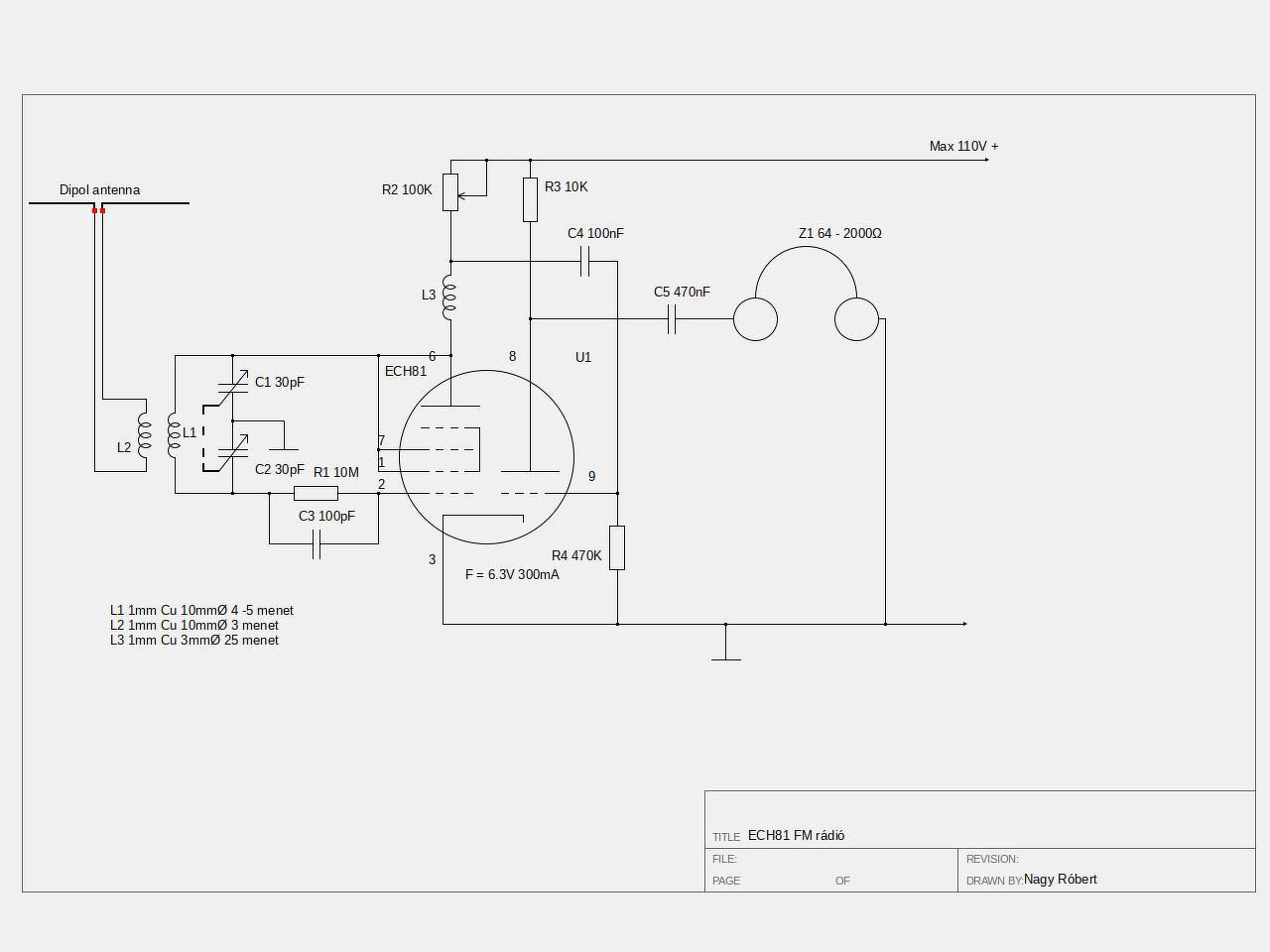
Tegnap szedtem szét, pár napig kísérleteztem ECH81 el a heptóda résszel lehet URH(FM) vételt létesíteni. Nem olyan jo mint a PCF82 de jó. Ha ahhoz jön az EL84 kész a hangszórós FM rádió.
Jó napot.
Esetleg kapcsolási rajzott raknál fel. Előre is kösz.
Összedobtam. 110V fölé ne meny 180V szikrákat dobált a forgókondi 80 és 110V között biztos szólni fog. Egy AA elemre rátekerve bírod elkészíteni a tekercset. Ha direkt a csőhöz tudod raknia tekercset 5 menet ha huzallal hosszabbítod akkor elég a 4 . Abba bele ragod az antenna tekercsét nálam 3 menet bírsz neki karton testet csinálni. Fejhallgató helyett mehet erősítő. Tőlem 20km van vörös falu onnan fogtam adót és bejött eszék is ami 70km. A trióda ellenállása levehető 100K ra én 470-en működtettem. Az antenna TV kártya rajdiójának a szoba dipól antennája. Tedd fém dobozba mert minden mozzanatra érzékeny.
|
Bejelentkezés
Hirdetés |














