Fórum témák
» Több friss téma |
Nagyon szép retro alkatrészek, illenek a projecthez!
Emlékszek arra, amikor ezek még újak voltak
Van, amelyik új.
Csak súgva, sajnos az ellenállások Távol-keletiek. A hozzászólás módosítva: Márc 19, 2022
Hát a jótól még ez is messze van
![]() Át kellene tenni az R1/5 ellenállásokat rendes tápra, mert így nagyon nem jó helyen van!
Most már, nagyon szépen megy az ltspice-ban!
A hozzászólás módosítva: Márc 20, 2022
Amíg ezt (fenti) szimulátorban fejlesztettem,
ezt az egyszerűt addig megépítettem, és elég jól működött. (persze még fejlesztés ráfér) A hozzászólás módosítva: Márc 20, 2022
Végre nem fagy le a HGA22 óra, egy apró kis programozási hiba volt benne, amit nem vettem észre, a rádió része is jó lett annyira érzékeny hogy ferrit antenna nélkül is befogja a jelet 60km-ről PC usb-ről táplálva (ami zajos szokott lenni). A hiba jellege olyan hogy egy kontrolleres változatban is megépíthető, bár a kettő előnye hogy nincs pár 100ms késleltetés mikorra dekódolódik az idő adatfolyama, illetve beleférhet egy multiplexelt kijelző meghajtása is de azt még nem próbáltam.
Bővebben: HGA22 rádiós óra
Van hozzá segítség is ...
![]() Amit meguntam ... erre "gyógyír" lehet N+1 verziójú CAD progit cipelni ide oda ... jaaaj ez egy másik gép , ezen nem lehet telepíteni (szomszédban vagy , céges, stb. ... ) , jaaj ez a file meg pont egy másik winyón van ... stb... Ja igen aki csak 1 asztali saját gépet nyüstöl otthon , annak könnyebb lehet ... Platform függetlenebb így a történet, igaz valami valamiért , net nélküli esetben nehezebb.Igaz van offline verzió is
Csak egy kis bejelentés, megvan minden alkatrész. Jöhet majd az élesztés.
![]() Megérkeztek Bulgáriából a 750 pF-os kondik is, 1964.-ben gyártottak. Gondoltam, hogy ilyen típusú kondenzátoroknak megtervezve a hely a panelen, be is forrasztottam. Már tesztelgettem különben egy kicsit, a HF erősítő és a T3 és a T4 tranzisztorokból felépített áramgenerátor megfelelően működik. Illetve egy tapasztalatom megosztanám. Ilyen HF erősítőt, még soha nem hallottam. A CW jel nagyon szépen tisztán szól rajta, minden elismerés a fokozat tervezőjének.
Mármint a magas hangokra értettem, hogy tisztán szólnak. Még külső, hangforrásból természetesen.
Első lépésként a VFO szeretném majd "berezegtetni".
A képen látható állítható tekercseket csak ritkán, vagy egyszer fogod
beállítani, gondolom az állandó hangolást valamilyen mechanikailag erősebb alkatrész fogja végezni.
Potméter.
Ha sikerül felélesztenem, teszek majd hangolható forgókondenzátort is a körbe, és nagyobb lesz a vételi frekvencia tartomány. Kísérlezés lesz.
A forgókondenzátor az jó, sok előnye van, egy varaktoros hangoláshoz képest!
Erről mi a véleményetek?
https://www.hobbielektronika.hu/forum/getfile.php?id=381944 Megépítettem, és elég jól működik. A kimenetéről egy nagy bemenő impedanciájú fet-es fokozattal veszem le a jelet. A rajzot innen vettem: http://www.vhfcomm.co.uk/Transistor%20multipliers.pdf A hozzászólás módosítva: Ápr 13, 2022
Cseppet se zavarjon az idézett kép felirata, hogy: "Fig 3: Incorrect
collector coupling." A "Gig 6: Typical frequency multiplier stage." feliratú ábrán látható a tipikus megoldás. A szövegben le is van írva, miért is nem korrekt a megoldás, annak ellenére, hogy akár működhet is. Ha már az 3 képen levő megoldást választottad, akkor azt az egyszem rezgőkör helyett csatolt rezgőkörös sávszűrővel megoldva is lehet korrekt eredményt elérni, de annál egyszerűbb a 6 képen levő megoldás. A hozzászólás módosítva: Ápr 14, 2022
Arra gondoltam az hogy a rezgőkörből csatolják ki inkorrekt módon az áramot,
mert az egész rezgőkört terhelik. Hogy ne legyen nagyom megterhelve a rezgőkör, C3 után egy fet-es nagybemeti ellenállású buffert tettem. Működött is. Az az igazság tetszett nekem ez a Hartley oszcillátor szerűség, azt reméltem ez nagyobb amplitúdót csinál.
3.5 MHz-et akarok 7MHz-re szorozni, aztán azt 7-ről 14 re.
Ezután Polyakov mixerrel már tudok venni 10 méteres sávot is stabilan, ft8-at is.
Sokkal jobban jársz, ha inkább készítesz egy kvarc oszcillátort a kívánt frekvencia környékére, majd egy keverőben ehhez hozzákevered az oszcillátorod jelét. Ekkor lényegében bármilyen frekvencián fogsz üzemelni, a stabilitás ugyanaz marad(az eredeti LC oszcillátoré)!
A szorzásokkal viszont a stabilitást is ugyanannyi szorosan rontod, ami egy LC oszcillátornál amúgy sem fényes paraméter... Idézet: „A szorzásokkal viszont a stabilitást is ugyanannyi szorosan rontod, ami egy LC oszcillátornál amúgy sem fényes paraméter” Én most 3.5 MHz-s kerámiarezonátoros oszcillátort szoroznék, ott jobb a stabilitás az LC-hez képest, és jobb a hangolhatóság egy kristályoszcillátornál. A mixelésen sokat gondolkoztam, nem tűnik rossznak, de az se egyszerű ![]() Mindenesetre lehet nem sokkal bonyolultabb a 2x +2x es négyszerezésnél.
Kell egy kristály osc, (talán nem kell buffer neki)
kell egy mixer, és kell egy hangolt erősítő. Igaz ez 3 tranzisztorból kijöhet, de nem tudom, menyire lesz jó.
...Vagy 1 kvarc oszci, ami 1 analóg kapcsolót hajt csak, ami a 3,5MHz-es jelet kapcsolgatja(keveri) egy sávszűrőre... Ennyi...
Végül is ennyi, de én kicsit csalódtam az analóg kapcsolókban, direct
conversion vevőben nagyon jó volt, de superheterodint nem sikerült vele létrehoznom.De ez egy egyszerűbb eset, itt lehet jól működne. Esetleg lehetne egy egy npn tranzisztoros mixer is. A sávszűrő mindenképpen aktív kell legyen nem állhat egyetlen rezgőkörből. Itt nem a kapcsolás lényeges, hanem az el, hogy egy kristály és egy kerámia mixelésével állítja elő a megfelelő frekvenciát. https://www.homepages.ed.ac.uk/jwp/radio/projects/resnote3.html A hozzászólás módosítva: Ápr 15, 2022
Sziasztok!
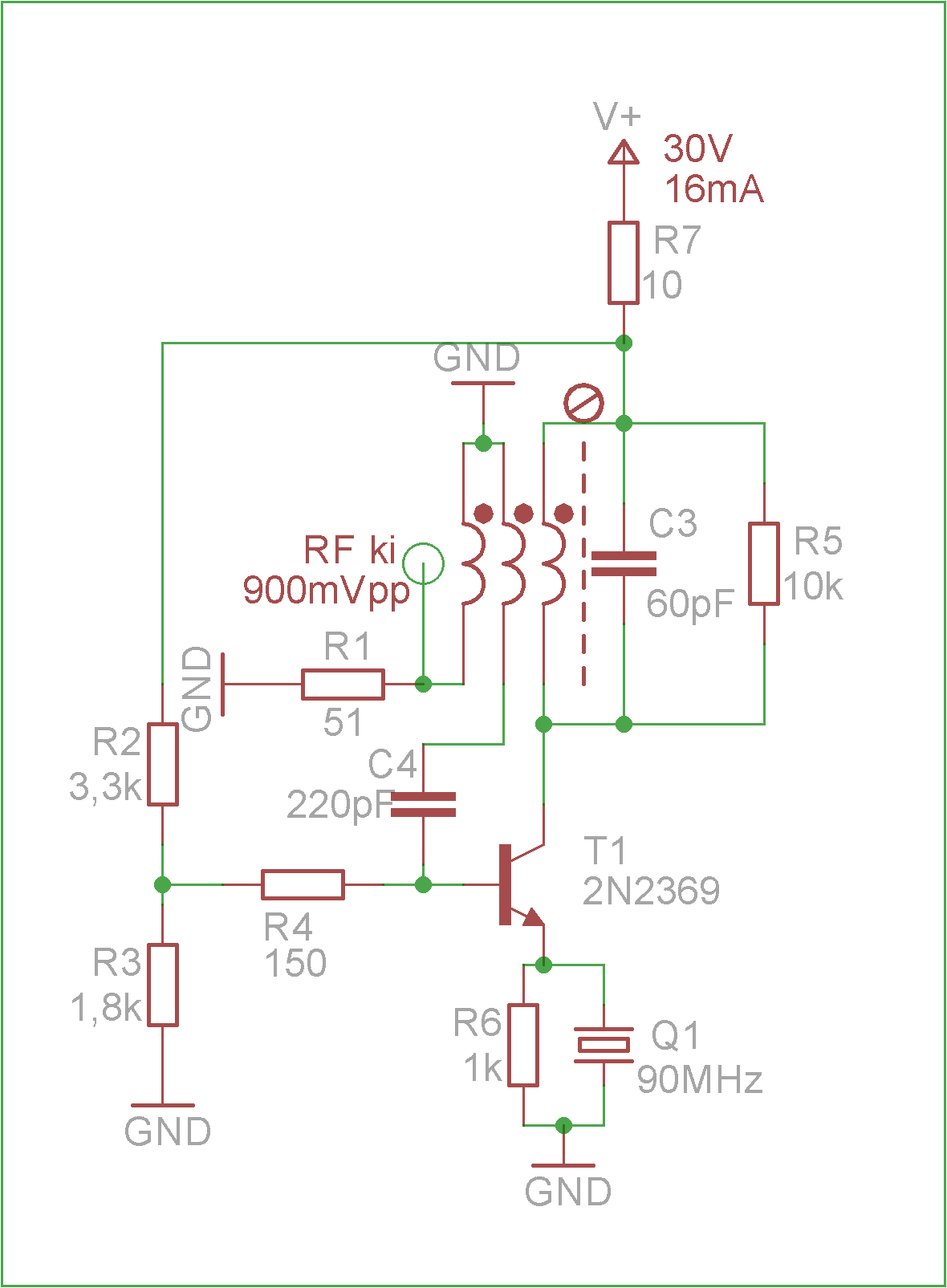
A hétvégén javítottam a szignálomat. Az egyik hibás áramkör, amit visszarajzoltam, kapcsolódik az utóbbi témákhoz. Ez egy keverő 90MHz-es helyi oszcillátora, egyetlen tranzisztorral megvalósítva. Érdekes kapcsolás, kissé módosítottam mert nem mindig akart elindulni. Szerintem belenyúlhattak már előttem. A három tekercs egyetlen hangolható magon található. A hozzászólás módosítva: Máj 1, 2022
Ez tényleg nagyon érdekes kapcsolás. Főleg
, hogy az emitterben van a kristály. Milyen osszcillátort alkot?
Szerintem egy módosított Butler oszcillátor, de nem vagyok biztos benne. Nekem is új volt az elrendezés, háromszor is átnéztem, még a tranzisztort is kiforrasztottam, hogy a lábak nem keresztezik-e egymást.
Nekem ez egy Meissnernek tunik.
A visszacsatolas a bazis collektor kozott transzformatorral tortenik. A 3. tekercs kicsatolja a jelet. A kollektor valtakozo arama akkor maximalis ahol a emmiter impedancia a legkisebb. Az pedig a Q soros rezonancia frekvenciajan fog megvalosulni. Kisontoli , hidegiti az 1k emmiter ellenallast a kvarc a soros rezonancia frekvencian. Igy az Au is ekkor lesz a legnagyobb. A soros aram visszacsatolas igaz stabilabba teszi az foldelt emmiteres erosito erositeset, munkapont hofuggeset (dT/dU BE) is csokkenti, de kisebb lesz az Au is. |
Bejelentkezés
Hirdetés |






Csak súgva, sajnos az ellenállások Távol-keletiek.









