Fórum témák
» Több friss téma |
Miért nekem küldted? Na mindegy. Milyen adatot? Mihez kéne? Vedd fel hangrögzítővel és máris van egy fájlod. Hangfájl.
Azért ez nem így működik. A demoduláció is a vevő szerves része. Csak úgy nem lehet kivenni belőle, és áttenni egy másik rádióba. Egy rádióvevőnek vannak fokozatai (kb. 8 - 10), mindegyikben a bemenet RF jel valamilyen típusú feldolgozása folyik, aminek a végeredménye egy adott felhasználásra alkalmas jel.
Amit említesz, az egy egyszerű NBFM jel adására- vételére alkalmas berendezés, kiegészítő berendezésekkel sokmindenre alkalmassá tehető. Alapból beszéd, és egyszerű jelzésátvitelre készülnek, de alkalmassá tehető adatátvitelre, különböző protokollok szerint. De azért ne gondold azt, hogy ez olyan mint a LEGÓ, amiből egy kisgyerek is meg tudja valósítani az álmát. (többé kevésbé) Szóval ez egy kemény, komoly szakma, amit meg lehet tanulni, de nem 1 nap alatt.
De ha vennék egy olyan egyszerű adó vevőt. Vagy csak vevőt. Akkor a kimeneti hangot már egyszerű lenne dekódolni. Vagy leveszi a dekódolhatatlan jeleket és ki már csak a dekódolt jön?
Mit értesz azon, hogy dekódolt meg dekódolatlan?
Igen vevőt is lehet venni, amiből bármilyen demodulált jelet ki lehet venni. De ezek árai, még horribilisebbek, 150 eFt tól a csillagos ég. egyszer nekem is vágyam volt egy ilyen, számítógépre köthető, 9kHz -től 2.5 GHz ig, minden létező demodulálási lehetőséggel, többfajta szabványos dekóderrel, csakhogy az ára 600 e volt.
Nem tudom mi az egyszerű vevő. De az egyszerű vevőnek nem szokott megfelelő érzékenysége lenni. Az SSB jelek demodulálása már egy elég összetett dolog. (keverés, beat oszcillátor) Ahhoz igen stabil KF frekvencia szükséges.
A jel amit venni szereznél igen kis szintű, kis sebességű adat, amihez igen keskeny KF szűrőt kell alkalmazni, távírószűrőt, aminek a sávszélessége 100 Hz körüli. Összehasonlításul, egy monó FM vevő sávszélessége 180 kHz, de még egy NBFM vevőjé is 12 - 20 kHz. A vevőnek érzékenyebbnek kell lennie 0.1 uV -nál. Egy jóminőségű FM vevőé 30 - 50 uV között van. Úgyhogy fel kell kötni a gatyaszárat egy ilyen vevő építéséhez.
Bocs hogy neked írtam
másképp nem megy. Egy kérdés, Pénteken megyek Pestre, Tud valaki egy olyan boltot, ahol mindenféle kristályt diódát lehet vásárolni rádió építéshez? szeretnék egy pchez kapcsolható am rádió vevőt építeni, aminek előnye lenne az hogy nagy tartományban tudjon keresgélni, legalacsonyabb frekitől a legmagasabbig ez megoldható?
Nem egyszerű egy számítógép vezérelt rádióvevőt építeni. A kapcsolásod, működtető programmjaid már megvannak hozzá? Mert akkor az ahhoz tartozó alkatrész listát kell beszerezned. Budapesten van jónéhány alkatrészbolt, azonban előtte tájékozódj az internetes honlapjukon, hogy mit, hol, mennyiért kaphatsz meg.
Hali! igazából nem fontos hogy össze legyen kapcsolva a géppel, csak szóljon és elég nagy frekvencia tartományt tudjon le keresni am sávban.
Nincs AM sáv. Az AM az az amplitudó moduláció rövidítése, és ez nincs semmilyen frekvenciához, sávhoz kötve.
Ezt a modulációt lehet legkönnyebben demodulálni, de vannak hátrányai bőven.
Akkor a legolcsóbban akkor jössz ki, ha beszerzel egy középhullám vételére alkalmas zsebrádiót, ha lehet valami régebbi fajtát, amiben még nem IC dolgozik.
De ez már nem rádióamatőr téma, folytassuk inkább a Rádióvevő építése a kezdetektől a világvevőig topikban.
Egy ilyen http://cbradio.hu/kg-uvd1p_v2_ext.html rádióval lehet venni a masat jeleit? Tudom hogy nem tudja az usb módot de a kimenetre lehet kötni egy demodulátor kapcsolást?
Azért oldanám meg így mert egy olyan rádióra ami tud demodulálni usb-t még a gatyám is ráfizetném. Lehet egy szkenner olcsóbb lenne de az se olcsóbb ennél.
Nos Csaba!
Ma provizórikusan bedobozoltam, legalább is annyira, hogy fixen álljon a panel és az Amphenol aljzatok is. A kis SWR mérőke bemenetére 0,5W-ot adtam a kimenetet 50 Ohm műterheléssel lezártam. Ez a teljesítmény bőven elég volt egy 100uA-es Deprez műszer teljes kivezérlésére sőt vissza is kellett venni a trimmer potméterrel. A rövid hullámú tartományban nagyjából azonosan mutatott ezt miliVolt állásban műszerrel is végig mértem, már 50MHz-nél kevesebb egyen feszültséget lehetett mérni a műszer felé. Lehet, hogy más féle diódát kell alkalmaznom, mert akkor is mutat SWR-t ha egyáltalán nincs. Ennyi a mai fejlemény.
Szia
Az R-1254-ről tudnál nekem képet és infókat küldeni emailban? ha4023@citromail.hu Weblap: www.ha4023.fw.hu Köszi (HA4ZU) UI.: Nagyon ritkán lépek fel erre az oldalra, de az emailokat naponta többször is olvasom.
Szia Gabi!
Köszi a tájékoztatót,figyelemmel kisérem a projektedet és sok sikert a megvalósításban,lehet én is neki fogok majd de erről majd beszélünk privátban.Üdv!
Sziasztok! A déli pálya udvartól ki indulva hol található a legközelebbi rádiós bolt? Vagy ehhez hasonló?
bár nem is fontos hogy cb rádió legyen, nekem elég lenne egy olyan rádió, ami képes fogni ezeket az adásokat, a morzéét és a beszélgetéseket, tudom hogy van ilyen, csak azt nem hogy miféle típusú rádió ez? " bocs ha hülyeséget írtam"
Valaki nem tud Debrecenben rádiósboltot, ahol kész rádiókat árulnak?
A provizórikus bedobozolás kinézete. A műszer helyére egyelőre 2 db. magnó VU-métert teszek holnap ha idő engedi. Egyet már látok, hogy talán korrektebb ha két külön ferrit gyűrűt alkalmazunk és rövid 4-6cm-es vékony koax darabot vezetünk át mint Primer, a harisnyát meg testeljük.
[OFF]Sziasztok!
Hú, nagyon fel lettem húzva. Ma beszéltem a közös képviselőnkkel, sajnos eredménytelenül. Ő nem engedélyezte antenna telepítését, úgy beszélt a társasházról, mintha a sajátja lenne. De nem állok meg a dologgal, jön a macerásabb, végigkérdezgetős módszer, aláírást fogok gyűjteni, ha pedig meglesz a tulajdoni hányad többsége, azt Ő sem támadhatja meg. Remélem nem túl 'OFF' ebben a témában, de félve megkérdezem, hogyan kellene egy ilyen ívnek kinéznie, mivel tudnám a 'lakósokat' meggyőzni? DE pozitívum, hogy megoldás kínálkozik RH antennára, longwire formájában. 73, Máté.[OFF]
Szia! Akkor úgy jártál, mint én, amikor egy penetrátort akartam a tetőre telepíteni. Ha olyan rafinált a képviselő, mint a miénk, akkor már régen "beoltotta" a többi lakót, kár a gőzért. Sajnos, ez a viselkedés számomra nagyon ismerős: "nem fog maga itt rádiózni, majd belecsap a villám a antennájába, aztán fizethet" Mikor maradt az erkélykorlát, akkor meg "csak rádiózik" és a villám téma megint. Én nem értem, hogy miért zavarja az ilyen embereket az, hogy a tetőre kiteszek egy antennát. (A mindig Tv antennámat megértem, hogy a helyi méregdrága kábelszolgáltató emberei "véletlenül" kábelellenőrzés közben élfordítják az adótoronyról) Talán tudok neked egy "kiskaput"( én csak azért nem "játszottam meg, mert nem vagyok tulaj, csak bérlő, aztán a bizalminak ez csak olaj a tűzre, mert azokat még emberszámba se veszi!) Nálunk ez úgy van, hogy a társasház egy lakásszövetkezethez tarzozik, akinek van elnöke, aztán csak a bizalmit kell megkerülnöd! Ő engedélyezi (némi apróért) aztán, amikor alszik a bizalmi telepíted az antennádat, észre sem veszi, hogy telepítetted az antennát, ha igen, akkor jöhet a" kampány" az aláírásokért. Üdv:Laci!
Hello Máté!
Na akkor nem egyszerű a dolgod, ha egy ilyen "rinyáló" és fontoskodó fadarabba ütköztél. Nálunk a Gondnok bácsival szövetkeztem, a közös képviselő nem foglalkozik a műszaki dolgokkal szerencsére csak a gazdaságiakkal. Aztán az engedélyt maga a Város FM KFt. Műszaki vezetője adta és pecsételte le. A ház villámvédelme amúgy is rendben kell, hogy legyen a villám nem válogat akkor is oda csap ha akar ... Az alásírásos és kampányos felhajtásnak nem látom értelmét eredendően irígyek vagyunk mi emberek és csak azért sem kapsz pozitív aláírást. Még egy kérdés, ki enged fel a tetőre kulcs...? Van-e jelenleg közösségi TV antenna árboc fenn, amire telepíthetnél? Nem tudom mennyire vennék figyelembe ha a Rádiós Készenléti Szolgálatba beneveznél és lenne mire hivatkoznod az Ingatlan kezelő irodánál. Dióhéjban ennyi jutott eszembe.
Köszönöm a válaszokat!
Mindenképp jó lenne valami érvet felhoznom a rádióamatőrségen felül. Miről szól is pontosan ez a Rádiós Készenléti szolgálat? Olyan jól hangzik a neve, a majdani aláírásgyűjtéskor felhozható lenne. Egyébként nekem is eszembe jutott az ellenem való hangolgatás, ezért pihentetem a dolgot 1-2 hónapig. 73, Máté.
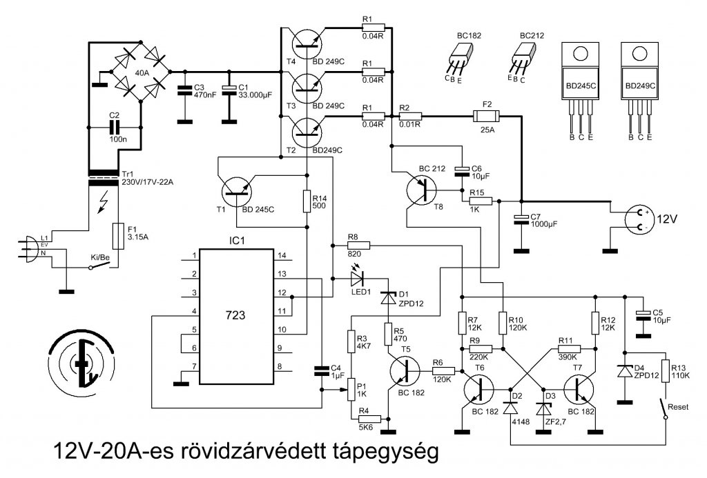
Kicsit késve, ám de törve nem, a tápegység témához hozzászólva én a REKI régi, egyszerű de nagyszerű tápját használom. 20A és rövidzár védett, ami nem elhanyagolható.
Lerajzoltam és csatoltam.
Jó lesz az irány csatolód, kifejezetten tetszik! Én is hasonlót építettem RH-ra csak én egy toroidot használtam de ez egy "klasszikus" megoldás.
Az iránycsatolót egy PIC-kes mérőegységgel egészítettem ki, Sok extrát tud és kis helyigényű. Sőt az analóg műszertől eltérően, bármilyen pozicióban pontos értéket ad. A kapcsolás egyszerű és ITT megnézheted. Sok sikert! VY 73 ES MNI DX ! |
Bejelentkezés
Hirdetés |




másképp nem megy. Egy kérdés, Pénteken megyek Pestre, Tud valaki egy olyan boltot, ahol mindenféle kristályt diódát lehet vásárolni rádió építéshez? szeretnék egy pchez kapcsolható am rádió vevőt építeni, aminek előnye lenne az hogy nagy tartományban tudjon keresgélni, legalacsonyabb frekitől a legmagasabbig ez megoldható? 







