Fórum témák
» Több friss téma |
Na konkretizáljunk
.Szóval ceruzaelemek lesznek illetve van egy 11,1V-os akksim ami a motort tudná meghajtani (bár nem szívesen áldozom fel, szóval lehet, hogy ide is ceruzaelemeket tennék). Akkor a vevőáramkörhöz kéne 3 db (4,5 vagy azok most 1,2V-osok és akkor 4db?) (most néztem meg egy tölthető ceruhaz elemet 1,2V-os papíron és 1,3V -ot mértem .
Most néztem meg, hogy egy BD249-es tranyó 289 Ft-ba kerül.
Nem lehet valamivel helyettesíteni? (ahogy elnéztem 25A-es ez gondolom a max terhelhetőséget jelenti)
Igen sok más tranzisztorral lehet helyettesíteni...nézz szét a "boltban", hogy mi van...jó lesz a bontott is, gondolom.
Helló!
Van nekem egy egyszerű adó-vevő elektronikám egy kisautóból TX-2B/RX-2B párossal szerelve. Ezt az áramkört most egy nagyobb rc hajóban használom némi átalakítással, izmos FET-es H-Híddal, mivel a hajó motorja lazán bekajál 16A-t is. Nagyon jónak és frankónak tűnt az ötlet, ráadásul olcsó is volt, ámde tekintve, hogy versenyhajóról van szó, marha gyorsan tud menni, sőt nemrég könnyebb akkut is kapott, tehát még gyorsabban megy most már. Lényeg a lényeg, ennél a sebességnél nem túl jó manőverezni, mert félős, hogy kanyarban pl pördül egyet a hajó és fejjel lefelé bent marad a tó közepén, illetve nem lehet finom mozdulatokat végrahjtani a ki/be alapú vezérléssel. Ezért jöt az ötlet, hogy szabályzós távirányító kéne, amivel mindjárt a kormányzó szervót is vezérlehetem. ugyanis a szervónak most közvetlenül van a motorja bekötve egy H-hídra és nyomógombokkal lehet tologtani a lapátot... természetesen nagyon pontatlan és szitne lehetlen pontosan egyenesre belőni a hajó irányát... A gyári távirányítók, vevők, szabályzók pedig horribilis árakon kaphatóak, ami pedig arra buzdított fel, hogy saját, házi építésű megoldást találjak a költségkímélés érdekében. Nosza, alaposan körülnéztem a neten, találtam is PPM (pulse position modulation) enkóder és dekóder kapcsolásokat, amik viszonylag könnyen meg is építhetők. Lent mellékelem a rajzukat. No igen ám, de most kell még valami amivel átviszem a jelet a dekóder és enkóder közt. A PPM jelalakját tanulmányozva 1-2 ms hosszúságú négyszögjelről van szó, tehát bármely digitális jelet átjátszó adó/vevő páros megfelelne. Ebből jutottam arra az ötletre, hogy mi lenne ha a kisautó elektronikáját használnám. A következőképpen gondoltam: Mivel úgyis csak gombokat nyomkodunk, így négyszögjelet állítunk elő, ami ugyanúgy megjelenik a vevő ic kiemenetén. Tehát fognám az adó IC-t és mondjuk a forward lábára küldeném rá az enkóder PPM négyszögjelét, ez oylan mintha "gyorsan nyomkodnám a gombot", tehát ugyanez a jel elvileg megjelenne a vevő IC forward kiemenetén, ezt pedig a dekóker feldolgozza és meghajtja a csatornákat.... A kérdés az lenne, hogy képes-e a TX/RX-2B IC páros iylen sebességen jelet átvinni. Ha esetleg az eredeti IC párossal nem menne akkor használnék 433,92 MHz-es adó/vevő modulokat az átvitelre. Másik kérdés az, hogy egyáltalán megvalósítható lenne-e ez a dolog? Szeretném ezen kérdésekben a hozzáértők és a témában érdekeltek véleményeit kritikáit, ötleteit kérni.... bocs, a hosszú hsz-ért üdv. Gábor
Valaki tudja, hogy modell távirányitónál menyi a megengedett maximális teljesítmény, mert már minden hol kerestem.
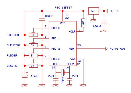
16F877 4 Ad kezelésére ágyúval verébre dolog szvsz.
A PPM jelet nem lehet a tx2-rx2 bemenetein bújtatni, lásd az adatlapban egy küldési periódus hossza változó. Ha a meglévő rádiód hatósugara elegendő, és tudsz bele potikat kókányolni, akkor egyszerűen kihajítod a TX-2 RX-2-t a stuffból és a megfelelő jel ki iletve bemenetekre bekötödd a saját PPM en illetve dekóderedet.
Helló!Laca 13 Van eladó rc repülőm szettben ha érdekel.Ha érdekel több infot adok a:tata94@freemail.hu -n
Hali
Szinte biztos vagyok benne,hogy a következő kérdés már sokszor elhangzott,bocsesz is érte,de még nem sikerült olyan topikot találnom amiben választ találnék a kérdésemre. Van egy RF 40MHZ-s adó-vevőm,aminek kb 50-60méter a hatótávja,na ezt szeretném legalább 100méterre vagy fölé növelni. Kérdés hogyan.
Kell meg egy RF vegfokot tegyel a meglevo utan.
A kepet rajzat szurd be , hogy lassauk mirol van szo. De nem telefonos felvetelt. Vagy vedd fel az RF vegfok rajzat es szurd be.
Ezer kösz a rajzért!
Viszont lenne itt még valami,a C8-as kondit szándékosan hagyhatták ki? itt SzerK: A rajzon az a 4.5V mit akar ábrázolni,mert nem sikerül rájönnöm. Tápfesz az nem lehet.
A ~4.5 (korulbelul 4.5V) a kollektor egyenfeszultseget jelenti, azt amit be kell alitani az R2-vel bemeneti jel nelkul. A meromuszert a kollektor es a test koze kotod, teszel egyelore egy 250k ohmos trimmert es addig csavargatod amik kb. 4.5 voltot mersz a kollektoron.
Termeszetesen feszultseg ala helyezed a kis vegfokot. Utanna lemered a trimmer erteket es egy ellenallassal helyetesited. Ez egy egyszeru kis vegfok amely legalabb megharomszorozza a tavolsagot (remelem). A C8 szandekosan hagytak ki. A kristalyoszcillatortol az antennaig vedd fel a kapcsolasi rajzo. Hany voltal mukodik az ado?? Az IC-en van az a 40MHz es papir szelet azt vedd fel es alatta latszik az IC tipusa. A kis vegfokot az eredeti panele kell felszerelni.
Hali
Az IC típusszáma TX2BD. Az adó 3V-ról működik Azt mondod hogy az eredeti panelre szereljem fel a "leendő"végfokot? Az necces lesz. Buta kérdés,de miért?
Nem szabad kivul szerelni mert a hoszu szalak megzavarjak a mukodest.
Az a par alkatresz elfer ott belul valahogyan. Ide oda fursz egy par lyukat es mar is meg van. Nezd meg a panelom, hogy az antenna honnan csatlakozik ki es oda szereld az alkatreszeket. Ahogyan nezem ott van boven hely. A TX2BD adatait nem kaptam meg de nem is erdekes. Hasonlo ado vevo rajzok itt a forumon vannak felteve keress ra.
Hát..ahol az antenna kimente van ott elég zsúfolt (szerintem)az adó közepén van egy nagy üres hely..talán oda
Na akkor oda szereld szepen lefektetve a tranzisztort meg a tobbi alkatreszeket.
Amennyiben az antenna egy kondival csatlakozik az adoban levo tranzisztorhoz akkor azt a kondit hasznald a C2 helyett. Lenyegeben a kis Boostert az antenna es az ado utolso tranzisztora kozee kell szerelni.
Amennyiben nem no latvanyosan a tavolsag akkor a tapfeszultseget meg kell novelni legalab 6 voltra az Booster kollektoran (a tobbi resze 3 voltal mukodik)vagy a 100 ohmos ellenallast csokkented 10-20 ohmra.
Idézet: „Amennyiben az antenna egy kondival csatlakozik az adoban levo tranzisztorhoz” A kondival való csatlakozás akkor jönne létre ha C8 a helyén lenne.
Akor oda tegyel egy 20-30 pikos kondit (keramia), (ugy latszik kisporoltak).
Egyszer ugy a levegoben a panel felett epitsd osze a dolgokat es probalgasd a tavolsagot. Ha nem tetszik akkor a tapfeszultseget meg kel novelni az utolso fokozaton 6 voltra.
Ez elhamarkodott kijelentés volt..
Az antenna egy 2.2 Ohm-os ellenálláson és 2db sorba kapcsolt kerámiakondin keresztül csatlakozik a bázishoz.
Te , ennyi faradsaggal rajzold le az antennatol visszafele az oszcillatorik a kapcsolast.
Te az a 2.2 ohmos valami azok kis tekercsek ahogyan nezem a kepen.
Vedd fel a rajzat.
Tekercsek?
Az adón egy árva tekercset nem látok.. |
Bejelentkezés
Hirdetés |




.

