Fórum témák

» Több friss téma
Fórum » Redőny vezérlés
 
Témaindító: Antal Miklós, idő: Jan 31, 2006
Témakörök:
Lapozás: OK   4 / 11
(#) pjg válasza reloop hozzászólására (») Ápr 27, 2012 1 /
 
Igazad van, így lesz jó.
(#) pjg válasza krysn95 hozzászólására (») Ápr 27, 2012 /
 
A Com -ot és az L-t kösd össze. A barnát és a zöld/sárgát a ~1 és a ~2 -be.
(#) krysn95 válasza pjg hozzászólására (») Ápr 27, 2012 /
 
világos de így a relé kattanést sem hallom, szóval megpróbálom uyganezt a bekötést azzal a különbséggel hoyg a nullás is bekötöm oda ahol eddig is volt.

Ellenvetés?

így sem kattan a relé, szóval így sem kap áramot.
Mit gondoltok arról , hogy ezen a bekötésen még annyit módosítok, hogy a con ból a fázist átkötöm az L be is.
Tehét íghy lesz :
N ben nulla
L ben fázis
~1 ben motor vzeték *1
~2 ben motor vezeték *2
con fázis
(#) reloop válasza krysn95 hozzászólására (») Ápr 27, 2012 /
 
Kérlek várd meg amíg lerajzolom.
(#) pjg válasza krysn95 hozzászólására (») Ápr 27, 2012 /
 
Így jó!
(#) reloop válasza pjg hozzászólására (») Ápr 27, 2012 /
 
Csatlakozom

Redőny.jpg
    
(#) krysn95 válasza pjg hozzászólására (») Ápr 27, 2012 /
 
ééééés igeeeen!!

Siker!

Kimondhattalanul hálás vagyok! nagyon szépen köszönöma segítségeteket é s a profizmusotokat!

Nagyon kellemes hosszú 7végét midnekinek!
(#) pjg válasza krysn95 hozzászólására (») Ápr 27, 2012 /
 
Neked is!
(#) heszt hozzászólása Aug 27, 2013 /
 
sziasztok,
röviden a probléma: zsaluzia motoros mozgatása olyan nyomókapcsoló-párral van megoldva,
amely addig tart zárva amíg nyomom, föl-le mozgatásra alkalmas és egymást kizárja, vagyis
egyszerre nem tudom nyomni a föl-le-t(tönkretenné a motort)
A kapcsolót tehát nyomva kell tartani amíg az árnyékolás egy nyílászárón teljesen föl/lemegy,
ezt szeretném kiváltani egy olyan egyszerű megoldással, hogy pl. 3s-ig nyomva tartom a kapcsolót és
akkor az behúz egy relét és onnan már "magától" megy. Végállás kapcsolók vannak, azt nem kell lekezelni.
Leginkább egy kicsi diszkrét alkatrész lenne megfelelő, már ha létezik ilyen; egyrészt mert
szeretném beletenni a kapcsoló fali dobozába, másrész meg 11db kéne belőle...
Ötlet? Előre is köszi
(#) hegman válasza heszt hozzászólására (») Aug 27, 2013 /
 
Szia!
ELCO EP-nek vannak a nyomó alá építhető időzítői erre szerintem jó lehet, töltsd le a katalógust.
pl.:SMR-T/230V
4457+ÁFA
(#) bakos13gab válasza heszt hozzászólására (») Aug 27, 2013 /
 
Vegyél egy olyan kapcsolót, ami billenős és úgy is marad. A Somfy UNO sorozatában van ilyen és a prodaxnak is volt egymást kizáró (kifejezetten zsalúzia) kapcsolója.
(#) laszlo100 hozzászólása Szept 3, 2013 /
 
Sziasztok! Kérdésem hozzátok! Most kellene kiépítenj egy motorosredőny betápját. Gondolom fázis, nulla, föld. A Kapcsolótól a redőnyig mennyi vezeték kell? Egy teljesen alap kiépítésben , Köszönöm László.
(#) kaqkk válasza laszlo100 hozzászólására (») Szept 3, 2013 /
 
4 eres vezeték tuti elég , elvileg a redőnymotor nem kér védőföldet , "csak" a 0 és a fel le irányhoz tartozó fázisvezeték kell ,de az újabb motorok már tartalmazzák a vezérlőelektronikát és a rádióvevőt is (somfi) tehát ők csak a fázis és a 0 vezetéket kérik .
(#) laszlo100 válasza kaqkk hozzászólására (») Szept 3, 2013 /
 
Köszönöm válaszod ! László.
(#) lax hozzászólása Ápr 24, 2014 /
 
Hello

Tanacsot szeretnek kerni. Elorebocsatom, hogy nem ertek az elektronikahoz. Szeretnek egy PC altal vezerelt redony megoldast, el is jutottam valameddig. Ezt a rele vezerlot hasznalom ami usb-vel van rakotve a PC-re. A redonyoket csomotor mozgatja amirol negy vezetek jon le: fel, le, nulla, fold. Egy csomotor vezerlesehez ket relet hasznalok fel, egy "fazis" es egy "irany" relet ezen a modon (a nulla nincs a relebe kotve). Osszesen 5 motorom van ami igy van bekotve, ez fizikailag igy nez ki..
A problema, hogy a motorokban akkora feszultseg indukalodik mozgas kozben, hogy az kb. a tizdeik inditas leallitas utan leallitaskor ugy megzavarja a rele vezerlo mikrokontolleret, hogy hirtelen minden rele kiold. Zavarja az usb komminikaciot is ami nagyon erzekeny az elektromagneses interferenciara. A rajzon lathato egy "bazi nagy izzo" amiek a bekotese az adott motornal megoldotta a problemat. Az izzo elhasznalja a felesleges energiat ami a motorbol jon vissza es nincs elektromos iv a motor kikapcsolasanal.
A relevezerlo oldalan javasoltak, hogy hasznaljak varisztort induktiv terhelesnel ezen a modon. Be is kotottem ezeket a varisztorokat adott motorhoz mindket relere ahogy itt lathato. Sajnos a varisztor nem segitett a probleman az izzoval ellenteteben.

Lenne valakinek valami tanacsa hogyan tudnam kiszurni az induktivitasbol eredo tulfeszt ami okozza az elektromagneses interferenciat?
A hozzászólás módosítva: Ápr 24, 2014
(#) proli007 válasza lax hozzászólására (») Ápr 24, 2014 /
 
Hello! Próbálj meg a működtető kontaktusra egy 100nF/275V (X2) és 100ohm soros tagot tenni. Valaha a REMIX gyártott ilyeneket M9001 típusszámmal. Irányváltóra elvileg nem kell, mert azt lehet feszültségmentes állapotban is kapcsolni. (Nekem anno működöt a dolog, persze nem redőny volt az áldozat, hanem sorompók.) Ma nem tudom ki gyárt ilyen egybeépített R+C tagot.
(#) lax válasza proli007 hozzászólására (») Ápr 28, 2014 /
 
Hello

Koszi a tanacsot. Beszereztem a cuccokat:
0.4W METAL RESISTOR 100R 1%
X2 CAPACITOR 100nF 275VAC 10%
Egybeepitett R+C tag-ot nem talaltam sehol. Pontosabban egy helyen volt "szikraoltó RC tag" de tul draga, 1000 Ft.
Az mindegy, hogy milyen sorrnedben kotom be oket? Ugy gondoltam elobb az ellenallas majd utanna a kondenzator. Masik kerdes, hogy a mukodteto (fazis) rele ele kossem ezeket az alkatreszeket vagy utanna:
Rele utan
Rele elott
Valamint meg felmerult bennem az, hogy a varisztort benthagyjam e es ha igen akkor pontosan hol.
Koszi megegyszer!
(#) proli007 válasza lax hozzászólására (») Ápr 28, 2014 / 1
 
Hello!
- Az mindegy milyen sorrendbe kötöd sorba. De a 0,4W-os ellenállás, nem a legjobb választás. Mert ide egy impulzustűrő ellenállás a megfelelő választás. De legalább is egy "melák méretű". Mert 50Hz-en egy 100nF-on ugyan kis áram folyik, de ennek feladata a tranzies impulzusok lenyelése. Egy kondi váltakozóáramú ellenállása Xc=1/(2*Pi*f*C) amiben a frekvencia benne van. Csakhogy az "f" frekvencia a kontaktus bontásakor, nem 50Hz, hanem a sokszorosa. Vagy is én inkább a 2W felé mennék. Mert a tranziens áramot, sé a feszültség impulzust is el kellene viselni az ellenállásnak. (Ezért jó egy gyári, mert ott tudják mire vállalkoznak.)
- De nem a hálózatot kell szűrni relé előtt vagy után, hanem a kontaktuson létrejött induktív lökést kell csillapítani. Avagy a kontaktusra célszerű tenni az RC tagot. A VDR-t pedig közvetlen a motor sorkapocsra.
- Hogy mennyire hatásos valami vagy sem, azt pedig a gyakorlatban kell/lehet kipróbálni.
(#) lax válasza proli007 hozzászólására (») Máj 2, 2014 / 1
 
Hello
Kicsereltem az ellenallast 2W-osra:
http://www.hqelektronika.hu/product/res_100r_2w
Igy fest jelenleg a doboz:
http://magex.hu/~laxis/temp/redony/vezerles-RC.jpg
Ugy nez ki mukodik a megoldas, koszi a segitseget.
(#) proli007 válasza lax hozzászólására (») Máj 3, 2014 /
 
Hello! Szívesen. Ez az ellenállás legalább már "valaki". Reméljük a megoldás tartósan is jó lesz.
Amúgy én anno mikor ilyesmit szereltem-készítettem, akkor az áramkört egy fémlemezre fogtam fel. A fémlemezt földeltem. A vezeték helyeket közvetlen a sorkapocs mellett kifúrtam, és ott vezettem át a bekötő vezetékeket. A lemez hátoldalán futottak az "erősáramú szerelések, elülső felén a gyengeáramú rész. Tápegység külön kalickában hálózati szűrűvel ellátva volt kialakítva. Gyenge és erősáramú vezetékek, még véletlenül sem futottak egy egy nyomvonalon vagy egy csatornában (utóbbi egyébként érintésvédelmi előírás is).
(#) SzabóRobi hozzászólása Szept 11, 2014 /
 
Üdvözlet az uraknak!

Segítséget szeretnék kérni. Hozzájutottam egy Jolly JM 40/10 motorhoz olcsón, ami egy redőnybe volt szerelve, de minden kábel levagdalva róla, és egy számomra értelmezhetetlen kis fekete dobozon átvezetve, mely dobozban egy elektronika van.
Szeretném megkérdezni, hogy milyen módon kell életre kelteni ezt a szerkezetet.
A segítséget előre is köszönöm!
A dobozban EZ van.
(#) Kokany82 hozzászólása Jún 1, 2016 /
 
Sziasztok.
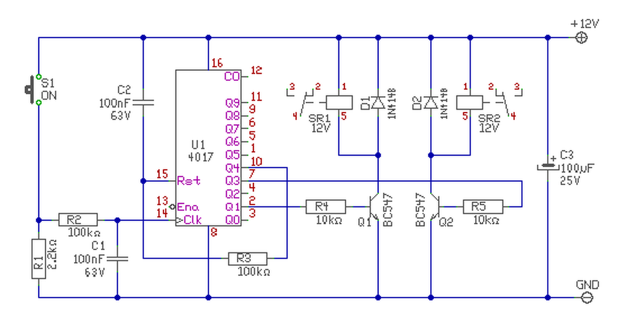
Szeretnék egy kis segítséget kérni, két relét szeretnék egy nyomógombbal, úgy hogy alapban mind a két relé nyugalmi állapotban legyen.A első gombnyomásra az egyik kapcsoljon be .A második gombnyomásra kapcsoljon ki, majd a harmadikra a másik relé kapcsoljon be és így tovább.
Valójában kb úgy működjön, mint a mikróban a tányérforgató elektronika. Jó lenne, ha egyszerű alkatrészekből össze lehetne állítani pl tranzisztor, ellenállás, stb, de az sem lenne baj, ha pic, vagy valamilyen vezérlővel lenne megoldva. A lényeg, hogy lehetőleg kis méretű legyen.

A segítséget előre is köszönöm.
A hozzászólás módosítva: Jún 1, 2016
(#) proli007 válasza Kokany82 hozzászólására (») Jún 1, 2016 / 2
 
Hello! Tessék. De a méret rajtad áll, nem rajtam..
A hozzászólás módosítva: Jún 1, 2016
(#) Kokany82 válasza proli007 hozzászólására (») Jún 1, 2016 /
 
Helló. És ez a igy működik ahogyan leírtam? Szóval,a relék nem matadnak bekapcsolva?
(#) proli007 válasza Kokany82 hozzászólására (») Jún 1, 2016 / 1
 
Úgy működik ahogy kérted."A első gombnyomásra az egyik kapcsoljon be .A második gombnyomásra kapcsoljon ki, majd a harmadikra a másik relé kapcsoljon be és így tovább."
Kivétel a végén, az "és így tovább", mert azt nem igazán lehet értelmezni. De feltételeztem, hogy a negyedik nyomásra mind két relé el van ejtve, és kezdődik elölről.
(#) Kokany82 válasza proli007 hozzászólására (») Jún 2, 2016 /
 
Köszönöm a gyors segítséget, amint lesz időm össze is rakom.
(#) bakos13gab válasza SzabóRobi hozzászólására (») Jún 2, 2016 /
 
Ez a kis fekete doboz valószínűleg a távvezérlő doboza. A motor, ha 4 vezetékes, akkor simán úgy működik, hogy földet, nullát adsz neki, illetve a fekete és barna vezetékek a két irány. Vigyázz, mert bekötve mindkét vég potenciálra kerül és egyszerre nem szabad mindkettőre fázist kapcsolni. A kis fekete doboz meg egy kiegészítő távirányítást ad. Ez jó eséllyel 433 MHz-es lesz, ilyen távirányító jó hozzá, ha azt nem adtak mellé.
(#) bakos13gab válasza bakos13gab hozzászólására (») Jún 2, 2016 /
 
Ismerek 1-2 fajta ilyen kütyüt, de ezt még nem láttam. A Makrai trafóból ítélve valamilyen hazai csoda lesz. Lényegében ennek felelhet meg: Bővebben: Link
(#) parker75 hozzászólása Jún 15, 2016 /
 
Sziasztok!
Öt darab kapcsolós redőnymotort kellene működtetnem két kapcsolóról 3/2-es elosztásban.
Ennek a normális működéséhez relézni kell , vagy elég ha bekötögetem a kapcsolókba a motorokat?
Ha relézni kell akkor tudtok-e javasolni relé típust, illetve bekötési rajzot?
Köszönöm.
(#) bakos13gab válasza parker75 hozzászólására (») Jún 16, 2016 /
 
Motorfüggő, de gyanítom mechanikus motorok, akkor relézni kell. Igen, van kész megoldás rá.

Bővebben: Link

Vagy magad készítesz 230V-os relékkel vagy ahogy jól esik.
Következő: »»   4 / 11
Bejelentkezés

Belépés

Hirdetés
XDT.hu
Az oldalon sütiket használunk a helyes működéshez. Bővebb információt az adatvédelmi szabályzatban olvashatsz. Megértettem