Fórum témák
» Több friss téma |
Konkretan melyik SDR-re gondolsz?
Szia! Én általánosságban beszéltem az SDR vevőkről, dokidoki írt egy konkrétról.
Szia.
Igen, egyetértek veletek. Az ominózus SA, nem egyszerű, de nem is egy ördögi szerkezet, nincs benne több több hangolászni való mint egy jobb vevőkészülékben. Az Úr többi nagyfrekis cikkében kifejezetten mikrohullámú úgymond notune építési leírásokat ad, ez esetben csak a panelok, és az alkatrészek a főbb meghatározó buktatók. Néztem az oldalad, és láttam ott a Analizátort, el is kapott a sárga irigység , de már a képen lévő YIG is majdnem nyálcsorgást okozott Az biztos, hogy egy olyannal biztosabb lenne a siker. Írja is a cikk, hogy a széles-sávú vco-k kiválthatóak lennének tokozott vcokkal, vagy yig-el. Nézegettem is gyorsan még akkor a ebay-en, de 12-18ezer alatt nem találtam YIG-et, mely a kívánt tartományban ment volna. Nos, a beállítása a cikkben lévő analizátornak viszonylag egyszerűen le van írva, majdhogynem beállító műszerként saját magát lehet használni, persze az elkészítéséhez jópár trükk ismerete szükséges, meg ezen felül frekimérő, és korrekt jelszint detektor megléte alap. Most még a frekimérőhöz kell vadásznom megfelelő előosztót, hogy menjen legalább 3.5-4 GHz-ig. Van elég baj, ha keres magának az ember.
Szia. Ismerem Matjaz spektrumanalizatorat, ahogy neztem a rajzot, ez az ove. YIGbol nem is nagyon talalni 0-Hz-tol kezdodot, ezert ket YIG frekvenciajanak a kulonbsegere kell menni. A gond az erositesnel es az iranycsatolonal kezdodik, mivel hogy a PLL fele is kell jel, es a kevero fele is, es minel kissebb amplitudo hibaval. Matjaz is eloszeretettel alkalmaz iranycsatolot ilyen celra. Hasznalhato meg aranyos es nem aranyos R oszto is ilyen celra, neten vannak kapcsolasok szamitasokkal egyutt, csak nem tudom mennyire mennek 2GHz savszelesseggel. Neten lehet talalni tombvazlatot YIGes spektrumanalizatorra is.
ha el tudod kuldeni a VCOkat, szivesen megmerem pontosan az alapharmonikus jelet, es a felharmonikusokat is, igaz csak 10MHz savot tudok egyszerre nezni, de a harmonikusoknal ismerve az alapfrekit oda lehet tekerni a gepet. Es fazis zajt is tudok merni ha szukseges. (es ha erdekel )Amugy lehet kapni neha olyan VCOkat amelyek 1600MHz-2000 MHz-ig mennek. Ezekbol is ketto kulonbsegere 400..500 MHz max. frekis jelgeneratort lehetne epiteni. A stripline, microstip szurokkel es tracekkel az a baj, hogy ha nem pontosan olyan dielektrikumu a panel mint amilyent hasznalt, akkor nem fog mukodni, vagy nem jol. Azert szerintem O is kimerte a dolgokat fejlesztes kozben. Nem tudom nezted-e, de azt hiszem 0.8mm-es panelt hasznal! Nagyon nem mindegy. Az 1mm-essel is lehet mar baj. Ebayen van 3.5 Er-es panel is, esetleg a 0.8mm-es-nek az Er-jevel ossze kellene hasonlitani, es ha kozel van arra epiteni. Udv. A hozzászólás módosítva: Júl 8, 2014
Igen, az Ő munkájáról lenne szó. A YIG-ből szerintem sincs olyan hogy nullától indul, de nem is kellene, mert 2-4GHz kellene tudna, mert az IF az 2.1GHz, így ~ a fő vco ettől indul, és addig megy pluszban ameddig tud, illetve amekkora maximum bemenőfrekvenciát akar az ember feldolgozni.
Használ a kapcsolásban Ő is R-osztót emlékeim szerint csak 2 helyen, a többi az iránycsatoló. Köszönöm a felajánlást, még kezdeti terv és beszerzési szakaszban van a dolog, de ha eljutok a megépített vco-ig, és valami nyavaja lesz vele, akkor élnék a lehetőséggel. Igen, néztem tokozott, vcokat, mint amilyen az öreg mobilokban meg itt-ott vannak, de viszonylag kicsi az átfogásuk, pár száz megahertz... A kísértés ennek az építésével azért kapott el, mert viszonylag egyszerűen lekezeli és meglehetősen nagy spektrumban a jelet, és a második KF-ig a nagyfrekis rész nagyon egyszerű. Igen, a másik ok, meg az, hogy kétoldalas, 0.8mm FR4 Er4-4.5, gyakorlatilag mezei panelokra épül fel szinte minden nagyfrekis része. (persze, most ilyen se kapható mindenhol) Ha netán meg sikerül venni majd alapanyagot,akkor meg a minősége a vco építésig ki se fog derülni... , Szóval kicsit lutri. VCO lesz a lelke és a főpróbája az egésznek, ott kiderül minden, hogy van -e értelme folytatni az építését. Írja, hogy viszonylag rossz ez a panelfajta vco-nak, de a varikapok azok még rosszabbak, ezért ez esetben nem oly vészes. Arra nem tér ki, hogy miképpen tervezte őket, mert akkor tudnám ellenőrizni... ill a rosz gif képek helyett újratervezni. De sprintben már készen vagyok velük, szerintem nagyságrendileg jobb lett mint a képek a cikkben.
Ha jol emlekszem hasznal HEMT-eket a VCOkban, azokat honnan szerzed be ? Vagy mas MMIC-vel probalkozol ? Most vettem olyan MMIC-t, hogy 2..4GHz tartomanyban 17..16dB korul erosit, es elegge alacsony zaja van, tipusa: MGA-71543. En ezzel a tipussal epitem majd az erositot, iranycsatolot. Sok sikert, remelem sok jo fejlemenyt fogunk olvasni. Ha elkeszul, a veget talan erdemes digitalisra attenni. Majd remelem nekem is lesz idom nekifogni a YIG-es generatornak, majd irom a tapasztalatokat
![]() Ha esetleg nem ismerned, letezik ADF4350, 4.4 GHz-ig megy, VCO, PLL, csak nem tudom hangolhato-e ugy, hogy folyamatos jelet adjon. Digitalis muszer epitese eseten jol johet. A hozzászólás módosítva: Júl 8, 2014
Igen a vcokban a rezgéskeltő BPF420, utána egy-kettő ATF35176 HEMT erősít, BPF van a gigatechnikben, ATF361 is van ott, ha az nem felelne meg, akkor veszek egy marékkal az ebayról, de gyűjtöm a levetett műholdas fejegységeket, azokban is leledzik jóféle csemege. De többség nem csereberélhető büntetlenül, mert más bias-t kívánnak valamennyi kísérletezés és kezdeti kudarc bele van tervezve. Van MMIC is alkalmazva, Írja a szerző, hogy nehezen beszerezhető, de az típus is van a gigába... Csak el ne fogyjon mire a vásárlással odaérek.
Köszönöm, igyekszek jól nekifeküdni a megvalósításnak, mert régi vágyam ez, és jelenleg nem vezet más út erre. Ha minden simán megy, akkor a teljes szett - mindennel megépül. Igen, terveim vannak a szerkezet panorámavevővé és SDR applikáció csatlakoztatásával is továbbfejleszteni. Sok sikert Neked is a terveidhez.. Ha haladok az ügyben, és a lelke működni kezd valamilyen formában, akkor jelezni fogom, hogy van remény az utánépítésre, Ha van érdeklődés az átrajzolt microstrip tervekre akkor feltehetem szemrevételezésre.
A terveket ha publikus mindenkepp tedd fel szerintem, de ha tudod pdf-ben.
Oké, kinyomtattam creatorral pdf-be. Egy lay fájlban van, de külön munkalapon, így négy lapra kerültek. Mindegyik panel duplázva van a lapon, nincsen tükrözve, vagyis a lapon nézve - felülnézet látszik, a nyák másik oldala teliföld, ott nincs az eredetiben sem rajzolat.
Külön tetszik a leírásban, hogy a nagyfrekis furatgalván kiváltása egy 2-2.5mm luk, földoldalról rézfóliával befoltozva, és feltöltve forraszanyaggal, ez állítólag extrém kicsi földelési induktivitást eredményez. Ez az ötlet egyszerűen zseniális. (le is nyúltam)
Koszi hogy feltetted. Lehet hogy en is epitek majd egy VCO-t, bar nekem egy keskeny savu, nagy Q-ju kell majd 2GHz-re.
A hozzászólás módosítva: Júl 9, 2014
Nincsmit, a wide_vco-s pdfben a harmadik terv az 1850-2200MHz intervallumban kellene működnie. Hátha alkalmas, mert diszkrét elemekből ettől csak nehezebben megvalósítható. Bár jó alapon, légszereléssel is lehet csodát tenni, egy kis végső hőkezelés, légtömör tokozás, argon vagy nitrogén töltet, és a stabilitás is remek lesz. Házilag ez sem lehetetlen.
Szia. Mindenkepp tervezek egyet majd ansoft-ban is, csak a win7-re nem ment fel, es most egyelore idom sincs. A szelessavu iranycsatoloval fogom kezdeni, aztan meglatjuk. 0.8mm-es panelt nem kaptam, igy rendeltem 2.5 Er-es 0.5mm-es panelt.
Szia.
Sajnos én sem látok könnyen hozzáférhető 0.8mm FR4-es kétoldalast... Majd lesz valahogy valahonnét. A 0.5mm másfajta panelhoz mindenképp egyedi tervezés - méretezés fog kelleni. Én még nem mélyedtem bele az ilyen tervezőszoftverekbe, mert pilótavizsgás a használatuk, nincs jogsim rá... De lehet, hogy egyszer el kell kezdeni a használatuk megtanulását. Idézet: „A stripline, microstip szurokkel es tracekkel az a baj, hogy ha nem pontosan olyan dielektrikumu a panel mint amilyent hasznalt, akkor nem fog mukodni, vagy nem jol. Azert szerintem O is kimerte a dolgokat fejlesztes kozben.” Már az előzőekben említettétek a nyáktervek átrajzolását végzed. Ekkor a NYÁK fizikai jellemzői is eszembe jutottak a nagyfrekis környezetben , hogy viselkedik. A NYÁK nagyfrekis mérésekről tesztelésekről pedig a SERENADE jut eszembe. Ez egy kifejezetten STRIP- LINE tervező, szimuláló program. Nagy Gyula több cikket is írt a stripline technika alkalmazásról Rádiótechnika Évkönyvekben: 1998,2004,2006,2007,2009,2010 Lehet kisebb frekvenciák környezetében tárgyal bizonyos dolgokat, de az elvek hasonlóak. Serenade program segítségével tervezett RF panelek A hozzászólás módosítva: Júl 10, 2014
Idézet: „van a gigatechnikben” Laci bácsinál van/volt saját építésű, fejlesztésű eladó SA is kb.:2.5GHz-ig ment. Ha már emlegetted mint alkatrész beszerzési forrást. (valószínűleg mérésben , építésben is tud segíteni ) A hozzászólás módosítva: Júl 10, 2014
Ansoft-ban, ha elhanyagoljuk az elektromagneses szimulalast (doboz, stb), akkor egy szurot megcsinalni nem nehez, csak ki kell valasztani a panel tipusat, vagy beirni a jellemzoit, es a megfelelo szurot rahelyezni, aztan elvegezni az S parameteres szimulalast. Az elektromagneses szimulaciora anno en sem jottem volt ra egy egesz honap alatt, mert elegge szegenyes a help e tekintetben (nem tudom miert) viszont mindenfele erositoket terveztem, csak nem volt amivel merni, es emiatt bukott egy ket projekt, maradtak a gorbek
![]() Az erositok tervezese mar tobb tudast igenyel. Kell az adott tranzisztor S2P modellje is, es el kell tudni igazodni a Smith Cart-on is. A hozzászólás módosítva: Júl 10, 2014
Igaz ez is csak akkor ha nagyon jo illeszteseket szeretnenk vegezni, es pl. alacsony zajra megyunk. Ha a tranyo ki/bemeneti impedanciaja az adott frekin kozel 50 ohm, es nem kell a minimum zajra menni, akkor nem kell ennyire belemaszni a dolgokba.
Meg egy dolog ezzel kapcsolatosan, hogy sehogy sem tudtam volt kiszedni a panel tervet Ansoftbol. Igy at kellett rajzolnom eagle-be, es ez eleg turelem igenyes munka egy komolyabb projektnel. A hozzászólás módosítva: Júl 10, 2014
Igen, voltam már náluk régebben, és néha találkozok velük, R.találkozók alkalmával... Biztos vagyok benne, hogy szinte minden segítség megtalálható Náluk. Mostani beszerzési alkatrészlistából lesz pár tétel tőlük. De rettenetes a kísértés, hogy mindent az Ebay-ról vegyek meg.
Sejtem, hogy nem lehet annyira az ördögtől való a használatuk,
Csak jóval több elméleti és gyakorlati tudás kell mint amivel rendelkezem. Sok időt elrabol, hogy felleljek olyan anyagokat, dokumentációt amikből kellő elméleti tudást szerezhetek. Sajnos nem tanultam ebben az irányban, így olyan alaptudás hiányzik, mellyel megérthetek pld. a témában lévő diplomamunkát vagy app.-note-ot. Sok tervező szoftver olyan adatot követel tőlem, amelynek a létezéséről sőt a jelentőségéről sincs információm... Vagy olyan adatot ad eredményként, amivel nem tudok mit kezdeni, ez néha a kedvemet szegi. Sok mindent ismerek és értek a témában, de ez csak felszínes tudás még, sok tanulnivalóm van még, de a baj, hogy csak addig terjed a motivációm amíg az adott feladat megoldódik. Így mivel hobbi ez, csak autodidakta módon tanulok, és kerülöm a göröngyös utakat, szereztem rossz tapasztalatot hasonló programokkal, küzdöttem a csökönyösségükkel... Ha végképp megkerülhetetlen a használata valamelyiknek csak akkor foglalkozok velük.
Lassan de biztosan de haladok az SA-val, igaz nem a nagyfrekis résszel, hanem azzal ami van is itthon.
Sziasztok. Nagyszeru. Elindult a fejlesztes nalad is
Megjott a YIG, es ma nekiestem bemerni, nem is olyan egyszeru a helyzet, mivel semmilyen informaciom nincs sem a tapfeszultseg, sem a hangoloaramra vonatkozoan. 10mA fole nem engedtem elso korben a tranzisztor aramat (YIG oszci), es 369mA tekercs aram alatt semmilyen jelet nem produkalt, mar azt hittem hogy rossz. Ahogy a tekercs aram eleri a 700mA kornyeket, erosen leesik a tranyo arama, es a tapfeszultseget novelni kell, hogy ujra elinduljun az oszcillator. Egyertelmu hogy a tranyo tapjara is aramgenerator kell. A meresek alapjan ugy tunik, hogy 12mA tranzisztor aram mellett 369 --718 mA tekercsarammal at lehet fogni a 2.16 GHz - 4.16 GHz tartomanyt.Bővebben: Link
Szia.
Igen, sőt ha minden jól megy jövő héten meglesznek az RF panelok is. És indulhat az alkatrészbeszerzés. Remek, ... Nem kis bátorság kell egy ilyen beröffentéséhez, adatlap meg miegymás nélkül. Ahogy látom, az összfogyasztás nem éri el a 3 Wattot, fűtés nélkül. Gondolom, van valami applikációd arról, hogy kell egy ilyet korrektül üzemeltetni, mert a oszci tápja és a hangolófeszültség ill. áramgenerátora komoly hatással van a jelminőségre.
Semmilyen konkret applikaciom nincs
Ezzel a labortappal ugral az egesz, a kepen is latszik, de nem csoda, meg 100nF sincs a tapfeszultseg labon. Szerintem egy jol stabilizalt tap es arra aramgenerator, meg egy muveleti erositos aramszabalyzas a tekercsre megteszi, es az FM tekercsre meg majd kerul a PLL amely szinten aramgeneratort fog vezerelni, ez vegzi majd keskeny savban a munka nehezet. Igen, a disszipaciot elnezve realisnak tunik a meresi eredmeny. Az FM tekerccsel nem is foglalkozom addig amig el nem keszul egy vezerles a fo tekercshez. Faziszajt tudok merni, az a legkevesebb az egeszben. A hozzászólás módosítva: Júl 17, 2014
Akkor Előtted is áll némi reszelgetés még, mígnem összeáll a projekted.
Egesz biztosan, de ezert csinalom
![]() Hany fokra szokas ezeket futeni ? Mar latom is a futes bekapcsolas lehetoseget a vegleges valtozaton :] A hozzászólás módosítva: Júl 17, 2014
Érdeklődéssel figyelem a fejleményeket, remélem összejön egy jó nagyfrekvenciás oszcillátor.
Hány fokra érdemes fűteni? Yig oszcillátorokról nem tudok semmit, de lehet hasonló a hőmérséklet-frekvencia viszonyuk mint a kvarc oszcillátoroknak. A kvarc oszcillátorok frekvenciaváltozása nem lineáris a hőmérséklet emelkedésével, van a görbében egyenes szakasz (szakaszok), ahol a hőmérséklet változáshoz nem, vagy csak minimális frekvencia változás társul. Ide szokták pl. az OCXO-k hőmérsékletét beállítani. Ez a hőmérséklet kvarconként eltérhet, de tipikusan 70-80°C. A legjobb ha fel tudsz venni egy hőmérséklet/frekvencia grafikont, miután a többi frekvencia módosító bemenetet sikerült stabilizálnod. Abból ki fog derülni mi az adott oszcillátor ideális hőmérséklete.
Szia Feri ! Koszi hogy leirtad a hokompenzalassal kapcsolatos ismereted. 80 fokot olvastam en is valahol, ilyesmire emlekszem, de konkret doksim nincs errol sincs. Opciokent epitenem csak be, olyan esetekre amikor hosszu ideig kell nagyon stabil maradjon egy jel. Viszont ha van PLL akkor nem is ertem a futes lenyeget (ha csak nem extrem korulmenyek kozott akarom hasznalni az oszcillatort), mondjuk az sem lenne rossz ha PLL nelkul elegge stabil lenne az oszcillator pl. futessel.
Kozben kiderult egy indok amiert futest kell alkalmazni a YIGnel. Alacsony frekin hidegen (szobahomerseklet) nagyon ronda jelet ad. Kicsit felfutve szepen javult a jel alakja.
Sziasztok. Pucuka hívott át ebbe a topicba a problémámmal, és kicsit beleolvasva a témáitokba, igaza is volt...
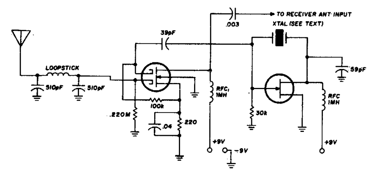
![]() Kis segítségre lenne szükségem rádióvevők építésében jártas kollégáktól (amint látom, itt pedig csupa ilyen van...). Egy tudományos kísérletsorozaton dolgozom, amiről nem mondhatok el túl sokat, az a lényeg, hogy különböző anyagok különböző állapotaiban kibocsátott sajátfrekvenciáit, ill. az ezen a frekvencián kiadott jel erősségét kellene tudnom mérni egy spéci mérővevővel, azaz ilyen mérővevőt kellene építenem. A mérő antennája egy kis méretű, széles sávú keretantenna lenne (magyarán egy tekercs) amely a mérendő anyagtól csupán pár mm-re helyezkedik el. A mérendő AM modulációs frekvencia tartomány kb. 20 kHz-től kb. 1300 kHz-ig terjed, a mérési lépcső 0,1 kHz, a mérendő jelerősséget dBuV-ban kellene megkapnom. A frekvencia léptetésnek, mérésnek, kiértékelésnek automatikusnak kell lennie, azaz a vevő frekvencia vezérlését és a jel mérését/feldolgozását egy PIC-kel kell megoldanom, tehát olyan IC, vagy áramkör kellene, amelynek valamilyen PIC által kezelhető kommunikációs portja (I2C, UART, RS232, stb.) van. Nézegettem Silicon Labs Si4734 DSP rádió IC-jét, de végül is rájöttem, hogy nem megfelelő nekem. Azután Medve javasolta az SDR megoldást, utánanéztem, találtam is hozzá itt topicot, ott pedig eléggé sok kapcsolást, linket, ismeretet. Kutattam a neten is persze és végül is ennél a megoldásnál kötöttem ki. Ez a megoldás PC hangkártya független, és nekem erre van szükségem, de van hozzá PC program, méghozzá egy eléggé komoly program, pont olyan paraméterekkel, amilyen nekem kell. Igazából funkcionálisan sokkal többet tud, mint ami nekem kell (csak AM moduláció, 20-1300 kHz), de végül is ez nem baj. Az egyetlen gondom ezzel a kütyüvel, hogy az alsó frekvencia határa nem eléggé alacsony, mert, ha jól olvastam, akkor 1 MHz-nél indít, nekem pedig 20 kHz-től kellene a vétel. Nem tudom, hogy erre van-e valamilyen megoldás, amelyet bele lehetne variálni a kapcsolásába. Találtam még pár napja egy VLF kvarc-konvertert, azt elé illesztve gondolom ez a gond megoldható, de inkább majd erre is Tőletek kérnék tanácsot. A konverter rajzát csatolom. Szóval e témában kérnék Tőletek tanácsot és nagyon megköszönném, ha valakinek lenne ötlete a jó megoldásra...
A 20k..1.3MHz tartomanyra talan egy 12..16 bites ADC alkalmazasa lehet a legjobb (?) es legegyszerubb megoldas. Leheto legkissebb zajt ad hozza a jelhez. Viszont ez mar nem PC hangkartyas megoldas, az adatbevitelt a PC fele, es az adatfeldolgozast meg kell oldani.
Adatbevitelt valamilyen USBvel rendelkezo mikrovezerlovel meg lehetne oldani. Adatfeldolgozashoz matlab, vagy octave, esetleg GNU radio (ugy hogy fileba irod az adatot es a GNU radio bemenete egy file lesz). Ilyen esetben kevesbe vagy kotve egy adott radio szoftver lehetosegeihez. Olyan kontrollert kell valasztani amelyikben van DMA, mert ezt a nagysebessegu adatatvitelt nem valoszinu hogy maskepp meg lehet oldani. Megtekintesre ajanlani tudom pl. stm32f4discovery demo panelt, van rajta USB (pontosan nem tudom melyik verzio), van DMA, 192k RAM, stb. Talan a benne levo ADC is alkalmazhato lenne, de ennek jobban utanna kell nezni. A hozzászólás módosítva: Aug 4, 2014
|
Bejelentkezés
Hirdetés |




, de már a képen lévő YIG is majdnem nyálcsorgást okozott
) 







