Fórum témák
» Több friss téma |
Már írtuk párszor de megpróbáltad már megterhelni a negatív kimenetét a tápegységednek?
A 79**-es széria kisebb (abszolútértékben nagyobb) feszültséget ad ki a kimenetén terhelés nélkül. Ezt én is tapasztaltam. Azt hittem hogy rossz, de ha megterheled, akkor beáll a feszültség.
Mivel terheljem? pl rákötök, egy bármilyen ellenállást és akkor mérjem meg a feszültséget?
Terheld meg mondjuk pár mA-rel, vagyis mondjuk rakj a kimenetre egy 500 ohmos, vagy 1k-s ellenállást, vagy valami kis izzót vagy akármit, és mérd meg a feszültséget. Szóval valamivel meg kell terhelni, és akkor beáll a normális feszültség, ha nem, akkor elkötés van, de ezt kétlem
először brutális voltam, mert egy 5w-os gépkocsi izzót kötöttem be. Volt csodálkozás, mert alig izzot fel az izzószál és csak 2,2V-ot mértem.
Aztán beraktam az izzó helyére egy 470 Ohm-os ellenállást (csak ilyet találtam hirtelen) és így 13,05 V volt a negatív feszültség. Terhelés nélkül a pozitív viszont 12,95 V. Miért nagyobb mindkét feszültség a 12 V-nál? A stabilizátornak nem az lenne a feladata, hogy 12 V-on tartsa a feszültséget? Tamás
Szisztok!
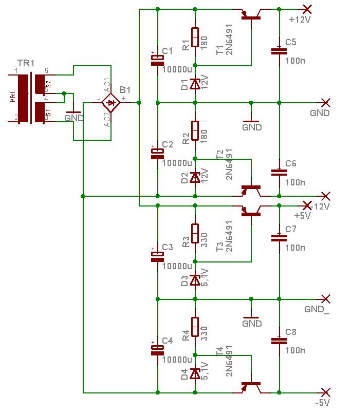
Következő lenne a problémám, szükségem lenne egy +/-5 és +/-12 voltos tápra. szereztem is hozzá kapcsrajzot, de nem vagyok benne biztos h az tényleg működne. kérlek mondjatok róla véleményt. Előre is köszi!
Elvileg működnie kell csak a trafó szekunder tekercse nem mind1 h milyen én is most akartam csinálni egy 9voltosat csak az a baj h 4szál jön ki a zek tekercsből és ha a két belső szálat összecsavarom akkor rövidre zárom a trafót tehát itt az a lényeg hogy a szekunder tekercsen a két tekercs független legyen egymástól és akkor kell összecsavarni a 2 belső szálat ami fogja adni neked a 0-t. De ezt meglehet oldani IC-vel is csak ahhoz kell egy LM7805 LM7905 és LM7812 LM7912 szal 4 IC. Amugy mondom itt a trafó a lényeg (ha valamit nem jól irtam javítsatok ki)
Roland!
Ez a rajz igy egy nagy baromsag, bocs! Mukodeskeptelen... Eloszor is: az ateresztotranzisztorok el fogjak szivni a referencia-zener uzemi aramat. Ketto: a 10000µF-os puffer arra utal, hogy nagyaramu tapot szeretnel. Azonban ezek a TO-220-as ataresztok nem fogjak biri a disszipaciot! Az 5V-os agban irtozatos lesz a disszipacio! 5A-nel mar 150W! Harom: a negativ agban hibasan vannak berajzolva a zenerek ill. az elofeszito ellenallasok. Fel vannak cserelve. Negy: az OSSZES tranyo hibasan van berajzolva. Szoval ez az egesz egy orultseg. Adj egy taslit helyettem annak aki ezt rajzolta/tervezte.
Köszöném szépen a fel homályosítást, taslit átadom.
Viszont a problémám még mindig fentáll, de módosult, mégpedig úgy, hogy +/- 22V és +/- 14V kellene. a transzformátor 2x25 100VA-es toroid. Ha valaki ki tudna segíteni 1 kapcsolásirajzal annak nagyon örülnék.
En szivesen megtervezem ill. berajzolom neked, csak add meg legyszi hogy milyen terheloaramokat szeretnel az egyes agakon!
Udv.!
Nagyon szépen köszönöm! A +-22Vos ágat 2A a +-14V-os ágat 4A ra kellene, de jó úgy is hogy 2x a +-14V-os ág és akkor elég minden ágra 2A, ha úgy egyszerűbb.
szia,
Az a gond, hogy egyik esetben sem eleg a trafo nevleges teljesitmenye. A csak 2*22V-2A az megoldhato. Ahhoz pont jo a trafo, hiszen 120VA-es trafo kell hozza. (Hiszen a pufferfeszultseg 2*30V, es ezt kell 2A-el megszorozni.) Nemsokara csatolom a rajzot!
Hello!
trafóból van nagyobb teljesítményű is (300VA), ugyan úgy 2x25V. Az már jó lesz neki, nem?
Szimmetrikus tápegységet készitek.Jol jonne valamilyen altalanos tapegysegrol vagy toroid transzfomatorokrol.
Esetleg valakinek liras vagy dokumentácio?vagy valami link??? elore is kosz,remelem valai tud segiteni...
Sziasztok!
Nekem olyan problémám lenne hogy kellene egy 2*70w erősítőhöz egy 36+-v szimmetrikus tápegység! Namost én nem értek az ilyenhez! Ki tudná ezt nekem megcsinálni? Persze korrekt áron..... és hogy mennyiből is lehetne kihozni??? előre is köszi András
Szia Andras,
Trafo 7500Ft Puffer 1000Ft Graetz 250Ft Egyeb 1000Ft Szoval summa kb. 10000Ft az anyagdij. Ehhez meg hozzaajon a munkadij es postakltsg..
Huhhhh......
Ez elég pénzes dolog Hát nem tom.... lehet hogy csak leteszek erről a trafórol Nem baj, de azért köszi! Én kb 4-5 ezerre számoltam..... köszi András
Ha nem ujjat veszel hanem használtat kijön annyiból.
Továbbá: http://www.hobbielektronika.hu/cikkek/egyeniranyitok_-_tapegysegek.html
szisztok! van 1 trafóm 2 sec tekercsel, ebből szeretnék szimm tápot csinálni, de az egyik AC24V a másik pedig AC26V, ez mennyire számít durva eltérésnek, és mit tudnék vele kezdeni?
Hááát ez szerintem elég durva!
De tök egyszerű! Letekersz abból a tekercsből ami nagyobb feszt ad, szerintem - bár nem tudom mekkora a trafó - elég lesz kb. 10 menetet lehajtani belőle. Aztán megméred, és vagy hajtassz még, vagy visszatekersz belőle! Amiket én szoktam tekerni szimmetrikus trafókat, azoknak a fesz. eltérése max 0,1 Volt! Hali
Attól függ, mire akarod használni.
Ha stabilizálatlanul pl. erősítőbe, akkor érdemes kb. ugyanakkorára belőni a feszt. Ha szabályozható stabil táp lesz, akkor egyik oldal egy kicsit többet fog disszipálni, egyébként nem gond.
köszi a segítséget, asszem letekerés lesz a vége.
Sziasztok! Havertól szereztem egy trafót!
Namost ez középkivezetéses A két szélső kivezetésen van 50volt! Azt kellene kihozni belőle hogy 36v fesz.-t agyon le és ebben már benne legyenek a pufferkondik is! És az lenne a kérdésem hogy az egyik tekercsből ha letekerek x menetet akkor nem fog-e gond lenni??? És hogy mennyit hagyak rajta hogy egyenirányítva lesz graetz hiddal(ez is ugye valamennyi fesz.t elvesz..... és hogy a kondik mekkorák legyen farádra és voltra hogy végeredményben +-36 volt stabil tápfesz legyen rajta!!!??? A segítségeteket előre is köszönöm!
Ha a két szélső közt 50V AC van, akkor az 2x25V AC a középső és a szélsők közt.
Ha ezt a 2x25V AC-t egyenirányítod és szűröd, akkor kb. 33-34V DC lesz. A kondi legalább 40V-os legyen, a kapacitása meg attól függ, hogy mekkora lehet a terhelésen lévő DC fesz hullámossága.
Értelek! Csak én ugy akartam csinálni hogy az eggyikből letekerek valamennyit és ezt egyenirányítva és szürve +-36v tápfeszt. kapjak! Metr ha akkor 40v-os 1000µF-os kondit rakok rá akkor nem tom hogy mennyi lenne a tápfesz?! Majd ki kisérletezem! Lényegében az lenne a kérdésem hogy ha az egyik szélső kivezetésből letekerek valamennyit akkor nem lesz gondja a tápnak? Mert ha jól nézem ebből már valamennyi le van szedve
Ha letekersz belőle, akkor még kevesebb lesz a fesz.
25V AC-ból lesz 33-34V DC. Erre kell a 40V-os kondi. Ez nem elég? Ha szimmetrikus a tápfesz, akkor a + és a - oldalra is kell egy ilyen kondi, amik tulajdonképpen sorosan kapcsolódnak. Ha a két szélső közt akarod a 36V DC-t, akkor le kell tekerni belőle, de akkor csak egyutas egyenirányítással tudsz előállítani szimmetrikus tápot, ami nagyon hullámos lesz. Ha csak az egyikből tekersz le, akkor a középsőhöz képest nem lesz már szimmetrikus, így a feszek sem fognak megegyezni, de nem lesz baj. Ha nem akarod használni a középső kivezetést, akkor meg nincs értelme szimmetriáról beszélni. Ekkor csak egyutasan tudsz +- tápot csinálni, ami csak igénytelen fogyasztó esetén javasolt. Csinálj egy rajzot, mert lehet, hogy nem ugyanarról beszélünk.
A képen meg tudod nézni hogy milyenre is gondoltam! Nekem tulajdonképpen erősítőhöz kellene a trafó és stab. kockák nem kellenek bele! Mert azt mondták hogy egyenfesz. kell neki pufferelve, kondikkal! 2x50w erősítőt akarok vele meghajtatni! És a középkivezetés nem kell, mivel nekem +-36v fesz.kell
Na, neked pontosan ez a kapcsolás kell.
De ehhez kell a középső kivezetés, mivel az a föld! Ahhoz képest beszélünk + és - feszről!
És akkor ha a gnd is kivezetésre kerül akkor ha nem is használom a két szélső ágon ugyanúgy meg lesz a + és a - tápfesz! ugye?
Köszi a segítséget majd asszem holnap vagy holnap után már össze is dobom a tápegységet! És akkor ez jó lenne ehhez a 2x50w erősítőnek?
De használnod kell a gnd-t, mert ahhoz képest van csak értelme a + és - fesznek, ezt értsd meg!
Ha jól látom, ez vmi STK erőlködő lesz, azoknak tipikusan szimmetrikus táp kell. Attól szimmetrikus a szimmetrikus, hogy a középső nulla (gnd) ponthoz képest ugyanakkora a fesz + és - irányba is. Van kapcsrajzod az erőlködőhöz? Nézzük meg azon, hogy mit hová kell kötni. |
Bejelentkezés
Hirdetés |





Namost ez középkivezetéses A két szélső kivezetésen van 50volt! Azt kellene kihozni belőle hogy 36v fesz.-t agyon le és ebben már benne legyenek a pufferkondik is! És az lenne a kérdésem hogy az egyik tekercsből ha letekerek x menetet akkor nem fog-e gond lenni???
És hogy mennyit hagyak rajta hogy egyenirányítva lesz graetz hiddal(ez is ugye valamennyi fesz.t elvesz..... és hogy a kondik mekkorák legyen farádra és voltra hogy végeredményben +-36 volt stabil tápfesz legyen rajta!!!???
A segítségeteket előre is köszönöm! 

