Fórum témák
» Több friss téma |
Sziasztok. Nem tudnátok olyan kapcsolást, amely úgy kapcsolna a szivattyút, hogy ha egy tartály feltöltődik vízzel, akkor azt egy bizonyos szintig szivattyúzna ki?
És akkor milyen relé kellene hosszútávon, hogy kapcsolgassa a 230-as szivattyút?!
Hello, üdv a fórumon!
Nem igazán lehet eldönteni, hogy tölteni, vagy üríteni szeretnéd a tartályt. De talán nézd meg ezt az ábrát, és el tudod dönteni mit szeretnél. Mint láthatod, a kettő között csupán annyi a különbség, hogy fordítva működik a relé. (egyiknél akkor húz meg, mikor eléri a minimumot a vízszint, másiknál, mikor eléri a maximumot a vízszint. A működőképesség, alapvetően a motor és a relé teljesítmény viszonyától függ. Minden esetre olyan relét kel választani, ami a szivattyú induktív terhelése mellett is, simán kapcsolja a szivattyú áramát. Akkor tartósan tudja majd üzemeltetni a berendezésedet. Ha megkeresed egy adott relé katalóguslapját, ott minden adatot megtalálsz.. Sőt, még az elvárt kapcsolási számot is meg szokták adni. Minden esetre két záróérintkezős típust kell választani, mert fázis és nullát is illik bontani. Sőt, a hálózaton egy életvédelmi relé sem haszontalan egy szivattyús rendszerben. üdv! proli007
Hello.
Igen a cél az lenne, hogy kiszivattyúzzam a vizet, de valójában egy gödörből kellene kiszívni azt, ami garázs lejárónál van, mivel ha nagyon esik, akkor az rendesen megtelítődik, így mindig kikéne azt szívni, ezért akarom automatára fixálni azt, hogy ne kelljen vele foglalkozni. Csak az lenne a kérdésem, hogy milyen szonda kell bele, hogy ne legyen korrózió, meg érintésvédelmi szempontból hogyan jöjjek ki ólcson, mer fi relére nekem most nem telik? Amúgy egy kis orosz búvárszivattyút kapcsolgatnám. Előre is köszi!
Szia!
Szerintem egy úszókapcsoló is jó lenne a szivattyúvezérlésedhez.
Ma sikerült kipróbálni a vezérlést, eddig annyi eső esett, hogy nem volt hova szivattyúzni
Tökéletesen működik, a szigetelések is rendben vannak, mert 2 hete kint van és semmi baja. Nem lett a legszebb, sajnos mindig közbe jön valami. Pl a trafó nem szabvány méretű, egy régi állítható feszültségű dugasztápból való így nem stimmeltek a panelen a furat távolságok, aztán a relé is foglalatba való, így azzal is szenvedni kellett, de nem mentegetőzöm tovább, néhány kép:
Szia!
Nem tudnád elküldeni a kapcs. rajzot, meg hogy milyen relé van benne ? Előre is köszi!
Néhány hsz.-el ezelőtt fent van a rajz.
Egyébként nagyon primitív kapcsolás, sőt még túl is van bonyolítva, de működik. A relé Nekem 350W-os a szivattyú, így a 3A-es elbírja. A többi fantázia kérdése. Nálam pl az úszó egy 40-es pvc cső, ebbe pont belefér egy kindertojás, abba egy mágnes (rendesen összeragasztva), a cső külsejére meg egy reed.
Jóféle Káma szivattyú az, nekem is az van a locsoló rendszerben. Kicsit hangos de kegyetlenül strapabíró és erős. Most írogatok egy locsoló rendszeres cikket, abban egy 2 tranzisztoros érzékelők kapcsolgatják a reléket. Mennyiért vetted a kapcsolót, és ami fontosabb, ez gyárilag vízálló, vagy csak fröccsenő víz ellen védett?
Tényleg hangos, de a jó ég tudja mióta megvan és működik, ráadásul fater is úgy kapta az egyik ismerősétől, ott is lehúzott pár évet
A zöld billenőkapcsolóra gondolsz? Teljesen mezei, azt hiszem 260 pénz volt, rá a gumi(Szilikon?) védőfedő v.mi 80 pénz. Gondolom csak fröccsenő víz ellen védett, igaz oda is lehetne ragasztani, de eleve csak 12V-ot kapcsol. Meg lett hekkelve egy rugóval, (megvan a helye a kapcsolóban) így nyomógombként funkcionál. A doboz meg egy sima falon kívüli kötődoboz, viszont van benne gumitömítés (IP44) és elég masszív darab.
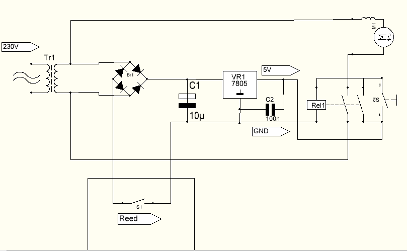
Ne haragudj, megint a rossz rajzot tettem fel.
Annyi a hiba (ami sejthető is), hogy a szivattyú 230-as betápja nyilván nem a trafó szekunderéről van lekötve, hanem még előtte, a hálózati fesz.-ről.
Én azt hittem drágább volt. Nekem is valami hasonló kéne csak épp nálam a hálózati feszt kéne kapcsolni vele. Mert hiába vezérelés, néha manuálisan is be kell indítani, és akkor a legegyszerűbb közvetlen tápfeszültséget adni nekik, de szóba jöhet a relé tápjának kapcsolása is, de csak mint lehetőség.
For Sword
Akartam szólni,de nem haragszok, mer látom, hogy siettél, amúgyis köszi. De most lenne egy hülye kérdésem. Hogy most a reed relé ahogy emelkedik a vizszinttel, úgy kapcsol, és akkor az kapcsolna a rajzodon az S2-es kapcsolót (az s2, az maga a reed relé kapcsoló?) ? Mer most így nem értem a fizikáját.
Az S1 a reed, ezzel még a trafó szekunderéről jövő váltóáramot kapcsolod. Mivel viszonylag hosszú és kis keresztmetszetű a vezeték, ami lemegy az úszóig, ahol a reed rögzítve van, a veszteségek minimalizálása miatt így célszerű. Az S2 pedig a nyomógomb, amivel indítod. Ezzel csak addig adsz tápfeszt. a relének, amíg meghúz, onnantól pedig öntartó kapcsolás révén, a zárt állapotú reed veszi át a feladatát.
Apropó: a rajzon csak 2áramkörös relé van, ilyen volt a progiba, ez ne zavarjon meg. sprofan: A célra megfelel, ez 230-as kapcsoló (ráadásul 2 áramkörös), csak a glimm nem világít, mivel előtét nélkül is 40V kéne a begyújtásához . Majd teszek bele egy ledet, csak nem találtam még elég vékony és hajlékony drótot hozzá.
Szerintem janus888 nem tudja, hogy a Reed valójában csak egy érintkező egy üvegcsőbe zárva, ami akkor zár, ha mágnest közelítünk felé.
Valószínű, hogy ez zavarta meg.
For kadarist!
Hello! A reed relét ismerem, csak a rajz alapján arra lehetett következtetni, hogy neki két kapcsolója van, csak így számomra egy kicsit érdekes volt, hogy ez most milyen reed.
For janus888
Szia! Ez csak zár. Semmi extra.
Igen, csak a rajzprogramban nem volt reed relé,
csak pár száz kapcsoló, ezért írtam mellé.
Csinálgatom a magam kis locsoló rendszerét ( végül is ez is vízszint vezérlés, nagyon is). Már csak pár alkatész kell és kész vagyok a felével. Sajnos már 3 hete könyörgök két darab diódáért a boltban de csak nem akarják megrendelni nekem...
A relés panel felel az időzítésért, van még egy panel ami akkora amint ez, azon vannak az érzékelők jeleit feldolgozó részek, aztán az a táp a bal oldalt az csinálja neki az 5V-ot, de kell még 1 ebből is, mert 12V-ra is szükségem van de egy trafó nem elég nagy ahhoz hogy elbírja mind a két ágat. (másik meg hogy én mindenbe kapcsoló tápot pakolok)
Komoly
Nekem beadta a kulcsot. Sejthető volt, hogy az úszó környékén gond lesz, no de 4 hetet kibírt, tökéletesen működött, aztán random kikapcsolgatott. Persze, mert beszivárgott a víz az úszóba. Egy másik kindertojásba ( ) tettem a mágnest, körbe hungarocellel, hogy ha befolyna egy kis víz se süllyedjen el, aztán körbe sziloplasztoztam. Egy egész napig működött... Úgyhogy jön a b terv: találtam egy rossz búvárszivattyút, arról veszem le az úszókapcsolót és kötöm a vezeték végére, remélem ez már üzembiztos.
Nálam egy érzékelő 2 tranzisztorból, 1-2 ellenállásból és 1 reléből áll. Üzembiztosan kegyek a kicsike, ha gondolod előkotrom a kapcsolást és felteszem.
Köszi, de megoldom így. Az elektronikával semmi baj, egyszerűen a mechanikus része nem bírja a vizet...
A gyári úszókapcsolóval működnie kell. Azért kíváncsi vagyok, hogy működik nálad a dolog, hátha egyszer még hasznát veszem.
Nem véletlenül ilyen a tranzisztorok elhelyezése, ugyanis így sokkal zavarmentesebb, ugyan olyan érzékenység mellett. Más elrendezésnél ha csak a tranyó bázisára megy a víz már egyből kapcsol, nem tudtam jobb megoldást rá mint ez. De most már így marad, működik tartósan és ez a lényeg.
Most így utólag eszembe jutott valami, a szivattyúnak a tengelye mentén közvetlenül a lapát alatt van egy gumi tömítés. Megnéztem valami rúgós rászorítású dupla falú gumigyűrű féleség. Na nekem abban a rúgó elrozsdásodott és kikopott. Így hogy nincs semmi ami lefogja a motort sokkal nagyobb ereje van, viszont a víztelenítő kamrában folyamatosan spriccel a víz a tengelytől és folyik ki belőle a lyukon. Úgy oldottam meg hogy a rúgó helyére ideiglenesen betömtem egy darab kábelt ami kb. jó is de csak kis időre. Ha módomban állna kicserélném az egész gumi tömítést de ki se jön a helyéről akárhogy mozgattam. Van erre valami ötleted?
Hello!
Nem egy szimeringről van éppen szó? Mert az eltávolítható, és cserélhető is. üdv! proli007
De, pontosan ez az. Próbáltam kiszedni de nem igazán jött. Erővel meg nem akartam bár már amúgy sem sok van hátra neki mert be van repedezve a gumi. Ha lemérem a tengely méretét és a befoglaló méretét, annyi elég a boltosnak nem? Vagy kell a vastagsága is? (azt nem tudom lemérni csak ha szétvágom, de nem szívesen teszem amíg nincs másik.)
Hello!
Kell mind a három méret, bár ezek elég szabványosak, tehát nem biztos, hogy nehéz lesz kiválasztani. (Már amennyiben nem valami extra, mert a szivattyúkhoz külön típusokat is gyártanak.) Minden esetre, előfordulhat, hogy a boltban ismerik hogy milyen kell bele. A gumiban általában belül van egy L alakú fém gyűrű ezt kissé összeroppantva, már kiemelhető a szimering. Én vízpumpa fogóval szoktam kivenni legegyszerűbben. (de nem szivattyúknál) Belenyúlok a fejével, megfogom az L alsó szárát, és a logikával kissé ellentétesen kifelé-lefelé feszítem. Akkor egyszerűen összenyomódik, de kifordul. Persze a tengelyt el kel a közepéből távolítani. üdv! proli007
Rendben kipróbálom amit mondtál, remélem sikert könyvelhetek el
Bár csak szerdán jutok a közelébe de megírom mi a helyzet.köszi!
Nagy nehezen kiszedtem a helyéről, jó móka volt pláne hogy bele volt ragasztva
Holnap megyek és veszek másikat a boltban, köszönöm a segítséged!
Helo, van egy szennyviz tartalyom amelyet automatizalni szeretnek.Olyan rendszer kellene amely automatan bekapcsol ha megtelt es urites utan ki.Elakadtam az automatizalasnal, ha keszitett mar valaki hasonlot megkerem irjon.
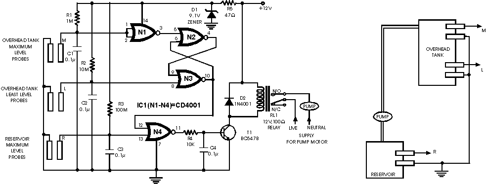
Itt egy rajz ! Valami ilyenre gondoltál?
|
Bejelentkezés
Hirdetés |









) tettem a mágnest, körbe hungarocellel, hogy ha befolyna egy kis víz se süllyedjen el, aztán körbe sziloplasztoztam. Egy egész napig működött... Úgyhogy jön a b terv: találtam egy rossz búvárszivattyút, arról veszem le az úszókapcsolót és kötöm a vezeték végére, remélem ez már üzembiztos. 



