Fórum témák
» Több friss téma |
Fórum » Sztereó DAC
Témaindító: meszattila, idő: Ápr 10, 2007
Témakörök:
ITT feltehetnél egy hirdetést, hogy keresel ilyen IC-t. Valamelyik HighEnd-es gurunak lehetséges, hogy van ilyen a tarsolyában...
Egyelőre fogalmam nincs, mert kapcsoláshoz keresnék alkatrészt, nem fordítva
kapcsolásból találtam néhányat, majd linkelek, mindenképpen egyszerű kell.De az audiodiy fórumon emlegettek még pár hasonló IC-t, szóval mindenképp utánanézek. Norberto: köszi azt is megnézem.
Akad nálam egy SMD 8414,ami át van alakítva normál DIL formátumra.
Ez pontosan mit jelent?
Rá van forrasztva egy "segéd" nyákra? Utánanézek a 7végén pár kapcsolásnak és majd kiderül, hogy kell e nekem. Köszi!
Üdv mindenkinek! Szeretnék építeni egy külső Dac-ot. Meghallgattam több gyárit is. Ami tetszett abban egy PCM1780 -as Texas áramkör volt. Ebből beszereztem 2db-ot. Ezt szeretném megépíteni. És ehez keresnék kapcsolási rajzot, tükrözütt panel rajzot.
Előre is nagyon köszönök minden segítséget!
Sziasztok!
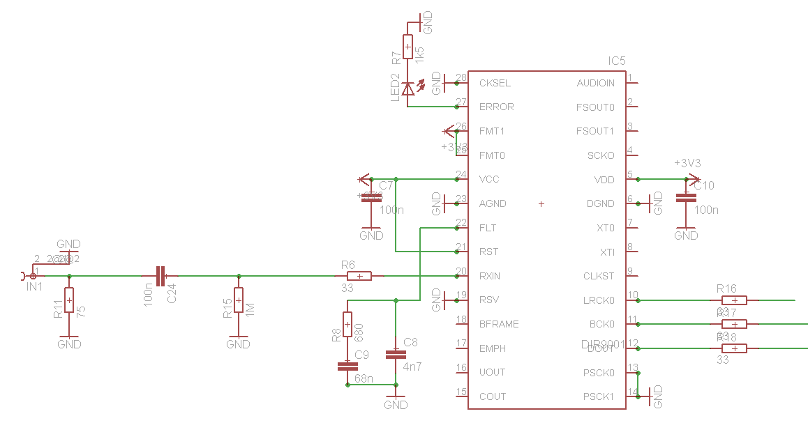
Megépítettem ezt Bővebben: Link a DAC áramkört, de még nem sikerült felélesztenem. (Annyit változtattam a kapcsoláson, hogy elhagytam a 74HC00-t, mivel nálam csak koaxiális bemenetről menne, nem kellene váltogatni) Az a probléma vele, hogy már eleve a DIR9001 kiementén (DOUT) nem jelenik a jel. (Szkóppal nézve, semmi sincs azon a lábon, viszont az LRCK, BCK lábakon megvannak rendesen a jelalakok). És abban kérném segítségeteket, hogy van-e esetleg ötletek, hogy mit kellene megnézni, hol kellene keresgélni hogy mi lehet a hiba? Előre is köszönöm! Üdv: Laci
Szia!
Az ic minden üzeméről ad tájékoztatást, ez segíthet kideríteni mi a gond. Ha feltételezzük, hogy a nyák és a forrasztások rendben vannak, nincs sehol zárlat, táp is oké, akkor: 1 kapcsolj a bemenetre működő digt jelforrást. Ha az ERROR PIN (27) magas, a pll nem záródik , nincs adatvétel. Ilyenkor a bemeneti részt, jelfogadót kell megnézni, ill. a filter lára kapcsolt RC+ C tagot, valahol ott lesz a hiba.
A NYÁK minden bizonnyal rendben van, a forrasztásokat is többször ellenőriztem, megpróbálok még akkor a bemeneti RC tagnál keresgélni.
A mellékelt képen látszik, hogy hogy oldottam meg a bemeneti részt, szerinted ez így ránézésre rendben van? Az jutott még közben eszembe, hogy mint az a rajzon is látszik véletlenül elkövettem egy nagyobb hibát, hogy az analóg és a digitális GND-ket összekötöttem, előfordulhat szerinted, hogy emiatt nem tud rendesen működni a DIR, nemtudom mennyire lehet érzékeny az esetleges földhurokra, ilyesmire?
Nem egetverő probléma, hogy összekötötted a két GND-t, ettől még ő müködni fog. Inkább a leegyszerűsített jelfogadóra tippelnék, hogy kihagytad a buffer áramkört. Ez pl. a Crystal icknél nem kell, mert egy speciális differenciál bemenete van, de itt LV TTL szintű bemenő jel kell / adatlap szerint is/ , tehát kevés a bemeneten a jel. Kb. néhány 10 mV.
Tehát akkor így kellene megpróbálnom NAND kapuval a bemenetén?
Igen , erre gondoltam. Sőt én trafós leválasztót is tennék a galvanikus elválasztás miatt, mivel a földeletlen cd, dvd lejátszó fém házán 80-100 v feszültség sem ritka. Ez gondot okozhat csatlakoztatáskor.
Régi cd lejátszóból lehet ilyen trafót kiszedni, vagy megoldható egy ferritgyűrűvel is.
Kipróbáltam 74LS00-val (sajnos csak ez volt itthon) de nem működött a dolog, mert az LS00 kimenetén nem jelent meg semmilyen jel.
Szerinted az lehet a gond ,hogy az IC LS00, nem HC00, vagy inkább a bekötésével? (aszerint a rajz szerint kötöttem be amit feltöltöttem tegnap) Megnéztem az ERROR lábat is, H szinten van mindig, tehát valami hibát érzékel a DIR...
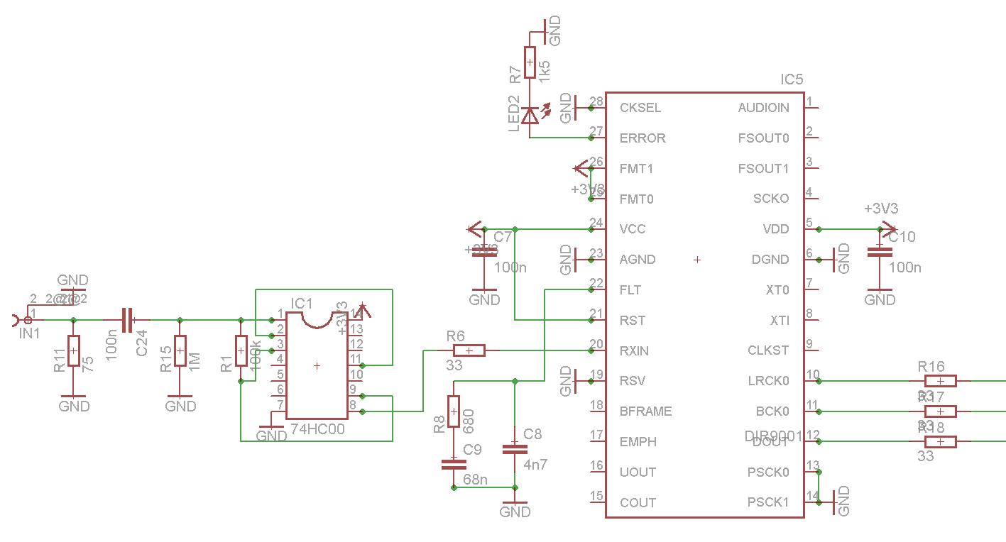
Az LS ide nem jó, ha csak nem 5 voltról járatod, a hc viszont 2 V. felett alkalmazható. Csatalom az eredeti jelfogadó kapcsolását, így kellene megoldani.
Köszi a rajzot, holnap kipróbálom mit csinál így.
Persze, azt elfelejtettem írni, 5V-ról járattam az LS00-t. 5V-ról viszont jó lesz az is ide, igaz? (legalábbis amíg nem veszek HC-t) Közben most látom, hogy a rajzon amit küldtél 74HC04 szerepel, akkor jobb lenne ha azt tennék bele a 00 helyett?
A leválasztó trafót ferritgyűrűre hogyan lehetne kivitelezni, kb. mekkora ferrit kellene, és hány menet menjen rá?
(régi CD lejátszóm jelenleg nincs amiből tudnék bontani)
Az nem számít, hogy 00 vagy 04. A ferrit átmérője 7-10 mm, ne legyen nagyobb. Lomenél vettem marékszámra anno. Az áttétel viszonya kb. 1:1-1,2 , menetszámát szkóppal lehetne beállítani, de szerinten 10-20 menet körül lehet max.
Hello!
Az lenne a kérdésem, hogy hogyan lehetne megoldani azt, hogy egy MAX5556 ot S/PDIF re tdjuak kötni? Köszi elörre is István
Helló
Egy cd rom olvasóhoz szeretnék dac áramkört építeni! Ki is néztem kis segítséggel egy kapcsolást ezt: Bővebben: Link ttl kimenete van a cd rom olvasónak! De a 2 ic nem kapható jelenleg a chipcad-nál, és máshol sem szerezhető be mind a kettő egy helyről! De nem is ez a nagyobb gondom hanem az smd tokozásuk! Kinéztem kettő helyettesítő chipet ezeket: CS4398CZZ, és CS8416CZZ(chipcad)! Nagyon jó tulajdonságokkal rendelkeznek de ezek is smd és ráadásul a kisebbik fajtából(az egyik 28 pin tssop)! Az lenne a kérdésem hogy hasonló tulajdonságú, furat szerelt, Magyarországon is beszerezhető helyettesítőket nem e tudnátok nekem ajánlani! Előre is köszönöm a segítségeteket! Helló
Üdvözlök mindenkit az oldalon! Ez a kapcsolás nekem is szimpatikus. Működik már neked? Szivesen megépíteném én is! A PCB tervet honnan vetted? Ha magad tervezted, esetleg megosztanád velünk?
Ez egy viszonylag egyszerű kapcsolás, és az alkatrészek is beszerezhetőek. Előre is köszi a választ!
Sziasztok!
Van egy mechanika döglött Technics SL-PG300 cd lejátszóm, és valahogy meg szeretném oldani, hogy a benne lévő jóféle DAC hasznosítható legyen SPDIF->analóg átalakításra. Hülyeség, de nem lehet a lézer adatcsatlakozó helyére kötni egy spdif kábelt? Bővebben: Link Ő benne a lélek ha jól értelmezem. Esetleg ennek a bemeneti lábára kötösgetni. Sajnos ilyenekhez még annyira sem értek mint máshoz, ezért valaki eligazíthatna.
Olvasgattam kicsit a témában, és egy apró fény azért kigyúlt az agyamban, hogy teljesen hülyeséget mondok.
Tehát ha jól tudom, akkor kellene egy SPDIF receiver ic, mondjuk CS8414. Ha felemelném a technics paneljáról a megfelelő lábakat,és megépíteném a CS8414 alapkapcsolását, összekötném őket, akkor működne?
Csináltam róla egy fotót, ha ettől jobb valamivel.
Van itthon egy szintén mechanikás dvd lejátszó, abban egy PCM1605E, amennyire én értek ezekhez, szerintem ez tud spdif jelet fogadni.
És igen jó lehet a minősége, ha a számokat nézem. Bővebben: Link Ebből lehetne valamit alkotni?
Szia.
A Technics da ickkel nem érdemes foglalkozni, / nekem is volt SL-PG300 -am / az egyik leggyengébb cd játszó, amit valaha is hallottam. A komoly cuccokba Philips, Burr Brown vagy Analog Devices ic-ket használnak , mert ezek a legjobbak, de még a nagy Sony is a Philipset rakja a millás cd-jébe, nem véletlen. Inkább tehát a PCM 1605 -ös javasolnám , mint MN6475-öt , mert a kölönbség Ég és Föld. A MASH rendszer egyébként is a cég saját fejlesztése és azt más nem is használja, minden más gyártó a multibit/ bitstream átalakítót alkalmazzák. A pcm1605-höz kell egy S/PDIF jelfogadó ic, ez lehet a CS8416 v 8416, bár én evvel az icvel nem építenék , de ez egy az egyben tudja hajtani a da ic. Az eredeti analóg kimeneteket sem érdemes meghagyni " tehát, hogy felemelem az ic néhány lábát és oda kötöm be " , mivel ezek a gyári áramkörök a végletekig le vannak egyszerűsítve, ezért a hangzásuk is ennek megfelelőn igen gyenge. Érdemes szétnézni néhány diyaudios oldalon, ott elég jó kapcsolásokat lehet találni ebben témában.
Szerintem elfogadható a technics hangja, főleg amíg csak egy pár HS280-am van amin megszólalhat.
Sajnos a pcm ic egyik lába ottmaradt a panelon amikor kiműtöttem. Esetleg lenne olyan kapcsolásod, ami viszonylag egyszerű, nem kerül sokba, és spdif bemenete van? A creative audigy se hangkártyámat akarom leváltani, sistereg, és újonnan torzít is az egyik oldalán a magas.. Ja, néztem valamikor a maxim honlapján található DAC ic-ket, szám szerint azt a kettőt.Bővebben: Link őt néztem ki, az adatlapon lévő kapcsolás elég egyszerű, és csak egy spdif vevővel kellene kiegészíteni, és sample-t is lehet tőlük rendelni (így nem baj ha kudarcba fullad a dolog )Egy ilyen receiver ic mennyibe kerülhet? Lomexnél nem találtam.
Én a TDA1543 -at ajánlanám cs8412-vel, evvel már korábban építettem egy külső dac-ot, és igen szép hangja volt mellesleg. Tudok hozzá adni nyákot is, mivel anno kettőt gyártattam belőle, így kb. az alkatrész ára ki is merül a crystal cs8412 vételével. Ha nincs már ilyen ic , akkor egy sol28 - ról dil28 as bővítőpanelra lenne szükség(CS8414-el), ami még így is megérné szerintem.
Köszönöm a felajánlást, de nem élek vele.
Én az átalakító panelt úgy gondoltam, hogy marok hozzá egy kis nyákot, amire könynen rá lehet ültetni az ic-t, és oda lehet forrasztani hozzá kábeleket. Bővebben: Link CS8416 kapható a chipcadnál, de kb annyiba kerül, mint amennyit én az egész projektre szánnék. A MAX5556 nagyon egyszerű, semmi se kell hozzá, csak a receiver és a tápfesz, ráadásul küldenek belőle maximék. (már ha jól értem a rajzát) Őket össze lehetne drótozni? CS8416-hoz van valami komplett kapcsolás? Az adatlapjában csak blokkdiagramos izé van, amit a vékonyka tudásommal értelmezhetetlennek nyilvánitottam.
Üdvözlök mindenkit.
Mit szólsz a DIR9001 reciverhez a PCM1793 dac-al? Texas-os termékek! És küldik mind kettőt? Egy oldallal ez előtt rakta fel a Laci. Ez egy olcsóbb árfekvésű projekt lenne!
Jól hangzik, csak kapcsolás, esetleg panel akad hozzá?
![]() Ja, Bővebben: Link ez adataiban jobb az általad ajánlottnál, vajon ez is jó lenne? Szerk: Bővebben: Link Ezt találtam, kellemesen egyszerűnek tűnik. Az opamp kell a kimenetre, olyan alacsony a szolgáltatott jel? És vajon mi az az erősítő ic a tápban? Nekem csak spdif jelre kell, akkor gondolom elhagyható az elejéről a nand. |
Bejelentkezés
Hirdetés |




kapcsolásból találtam néhányat, majd linkelek, mindenképpen egyszerű kell.



)



