Fórum témák
» Több friss téma |
Fórum » Sztereó DAC
Témaindító: meszattila, idő: Ápr 10, 2007
Témakörök:
Nem szeretném ezt itt megvitatni, biztos, hogy van olyan ami másnak jobbnak tettszik.
Sziasztok!
Egy DAC SPDIF bemenetére szeretnék egy bemenetváltót a TV és a PC kimenetéhez. Ezt egy relével oldanám meg, de hallottam olyat, hogy a relé digitális jelhez nem megfelelő. Ez igaz?
Akkor nem megfelelo, ha optikai S/PDIF lenne. Miert ne lenne jo egy digitalis jelhez a rele?
Állítólag jitteresedést okozhat, és a 75 Ohmos illesztéssel kapcsolatban is problémákat okozhat.
A relé, mechanikailag kapcsol, talán jobb érintkezéssel, mint a koax csatlakozó, szóval szerintem ennek a fele sem igaz. Valami aktív áramkörös megoldásnál, már igaz lenne.
Használd ezt a relét: SCHRACK RALD-5WK vagy más nagyfrekis relét és nem lesz gond vele. Jitteresedést pedig nincs a relétől, annál inkább az aktív eszközöktől.
Néhány mérési eredmény PCM1792-vel és X-fi Xtreme music-al (mármint a bemenet). Látszik, hogy az eredményeket erősen befolyásolja a bemenet, de sajnos ennél jobb nincs.
24bit 44100Hz 24bit 96000Hz A hozzászólás módosítva: Dec 8, 2013
Nem semmi adatok! Kíváncsi vagyok, hogy hangra milyen lehet.
Zseniális! Korábban azt hittem, hogy a hangkártya moddolt kimenete jó, de már úgy gondolom, hogy az semmi, csak zajgenerátor.
Még az énekes bélmozgását is hallani lehet.
Üdv!
Az lenne a kérdésem, hogy egy DAC chip tápellátását jobb-e smd (pl. SOT-223) feszültség stabilizátorral megoldani mint a szokásos TO-220-al. Dual WM8740 DAC-om van, és a 2db DAC chipért 1db TO-220 5V IC felel. Állítólag az eredeti kapcsolásban a tápellátás úgy van kialakítva, hogy van először 1db 8V TO-220 és annak a kimenetére van rákötve 2db, csatornánként 1-1 SMD 5V IC. Állítólag ha "nagy" stabbal van táplálva a chip, lomhább lesz a hangja. Ez számomra kicsit voodoo, bár ki tudja.
TL431-es sönt az összes analóg tápágba, és szárnyal majd.
És ezt hová kössem be? A stabIC-k után vagy helyette?
Nekem valahogy nem szimpatikus megoldás a söntöt használni a tápnak.
Sziasztok.
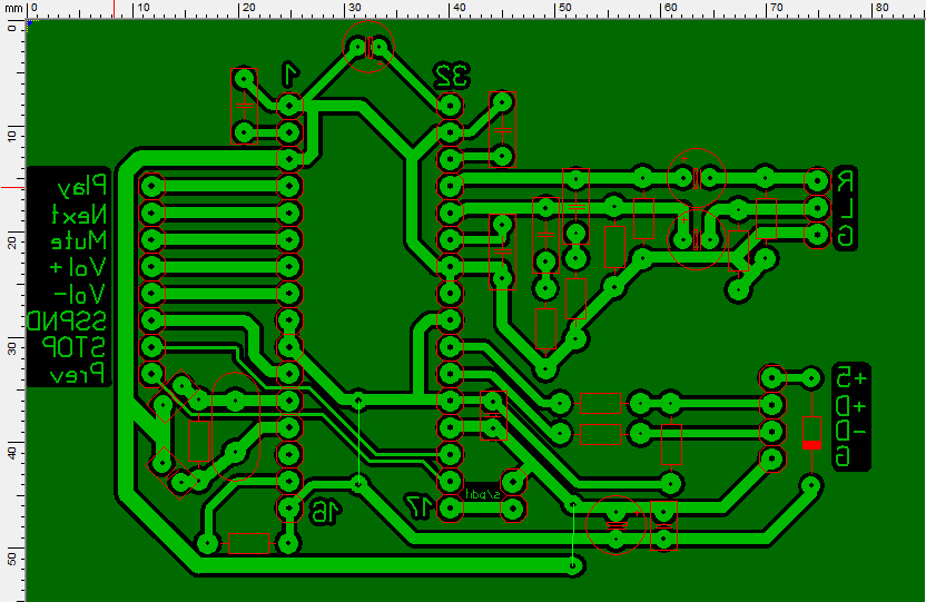
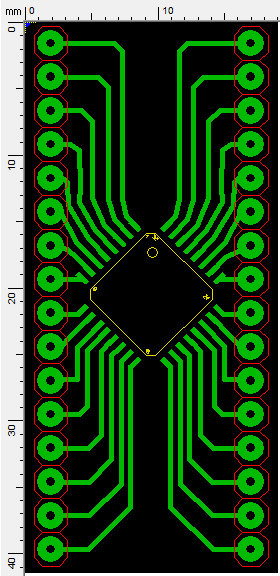
Építettem egy USB-s hangkártyát PCM2707c-vel, de sehogy sem tudom életre kelteni . Usb csatlakoztatás után a windows csak egy hibaüzenetet közöl, hogy nem lehet felismerni az eszközt. Az IC-t egy átalakítóval használtam fel ( mellékeltem a nyáktervét ). Nyáktervet én szenvedtem össze, és szeretnélek titeket megkérni, hogy nézzétek át, hátha ti megtaláljátok rajta a hibát, ha nem a nyáktervvel van a gond, akkor tippeknek is örülnék, hogy mit lenne érdemes megpróbálnom .
Az oszcillátornál mit raktál R1-nek? Próbáld ki nélküle.
Nekem se volt szimpatikus, mert fűt, meg viszonylag sok alkatrész kíván, de amint kidobáltam a 78xx stabokat és lecseréltem TL-re, azóta azt használom mindenhova..
D+ és D- vezetéket cseréld fel, attól szokott ilyet játszani.
A TL-hez képest a 78-ak lomhának, kevésbé részletezőnek és pontosnak tűnnek nekem.
Ha mérnök szemmel nézem a dolgot, a TL-nél a táppal sorban cska egy söntellenállás van, a 78xx-nél viszont egy tranzisztor.
Rendes kondenzátorozás mellett ennek nemigazán lehet jelentősége, főleg valóban hallhatóan.
Bővebben: Link
Egy érdekes olvasmány a témában.
Itt egy konkrét cucc eleve rosszul kialakított LM317 miatti zavarairól van szó, de nálam ennél alapban merföldekkel jobb a helyzet és FIX kimenetű IC-ket használok, így ilyen gond nincs a kimeneti ellenállással.
Én személy szerint menekülök a soros stabilizátorok elől, ha audio felhasználásról van szó. Valahogy eleve a koncepciója nem tetszik a dolognak. Mindenki a minél kevesebb alkatrészről beszél a jelútban, erre föl beteszünk egy PN átmenetet..
Mert nem a jel útja, csak az alkatrész tápja. A PN átmeneten még mindíg jobb szabályozva, mint a soros ellenállás.
A soros ellenálláson viszont csak azt szabályozzuk, hogy mennyi feszültség essen rajta. Amúgy meg a linearitása szerintem egy bizonyos terhelési tartományon belül csak attól függ, mennyire gyors a visszacsatolás.
Próbáltam nélküle, amúgy 1Mohm-ot, próbáltam azt is, hogy a kvarcot közelebb forrasztottam az IC hez. Kondikat is cserélgettem ( C1-C2 ) 10-22-33pf, de semmi.
D+ D- -t is már cseréltem fel, de semmi. Tápot is próbáltam labortápról, azzal sem lett jobb.
Igen, de én nem szabályzott 50Hz-es tápról dolgozok, így nem elés csak ennyit szabályozni. Nem brummos, nem zajos, így szerintem tökéletesen megfelel a stabkocka, csak megfelelően kell vezetékezni, ami nem mindíg sikerül elsőre, ezért készül a DAC 3. verziója.
Hát a nyákot nem tudom ellenőrizni, mert a lay-al nem tudok mit kezdeni.
Nem lett a legszebb nyákom, de kiméregetve nincs rajta szakadás.
Kvarc meg a kondik csak a kísérletezés miatt vannak most így, de mikor be voltak ültetve sem viselkedett másképp. A hozzászólás módosítva: Dec 24, 2013
Elég sok helyen vannak nagyon közeli vezetősávok, furatok, rövidzár is lehetséges. Amúgy miért van az IC külön nyákon, miért nincs rajta a panelen? Ha a vezetősávok között ki van töltve a rész fóliával az jó, de az a rész ilyenkor legyen földre húzva, mert most csak lóg a levegőben és az nem jó nagyfrekvenciás közegben.
A hozzászólás módosítva: Dec 24, 2013
|
Bejelentkezés
Hirdetés |




Még az énekes bélmozgását is hallani lehet. 









