Fórum témák
» Több friss téma |
Sziasztok! Van egy olyan gondom, hogy egy szűrőre lenne szűkségem ugyanis, itt nálunk Vajdaságban nehézkes az RTLKlub vétele. Ez azért van mert a közszolgálati tv az RTS1 túl erőssen sugároz, a Szerb tv a VHF5 csatornán van míg az RTL a VHF6-on....a zavar ugy jelenik meg hogy az RTL-ben folyamatosan úgymond vízszintesen úszik a szerb adó, esetleg valakinek valami 5lete hogyan lehetne elnyomni valami szűrővel a szerb tv adását. Válaszaitok előre is köszi!
hi szerintem hogyha szűrőt raksz közé akkor lehet hogy megszűri de az akkor rtl is rossz lesz
Irányban nem különböznek? Ha igen, akkor úgy kell beforgatni az antennát, hogy az iránykarakterisztika minimuma az RTS1 felé mutasson, vagy legalább közelítsen hozzá. Szűrőből nagyon meredek kellene, wobblerszkóp nélkül nehéz behangolni.
Nemtudom hol laksz, de mi Adáról annakidején az RTL Klub-ot az UHF 57-es csatornán néztük kb. szeged felé fordítva az antennát. A zavarás is pontosan ugyanezen csatornán érkezett, de majdnem 180 fokos szögből, így az antenna mögé helyezett fémlap gyönyörűen működött "szűrőként". Én egy 200 literes vashordó levágott fedelét használtam. Ugyanez a megoldás volt a kábeltévé szolgáltatónál is használva akkoriban, manapság már műholdról veszi a jelet.
Szabadkától 35km-re lakom Bácskossuthfalván, a csávolyi adó jelét veszem egy erre a frekire készített Yagi antennával és egy egyszerű piaci erősítővel amely kb. 2euro volt. Lehet az erősitő is hibás?( rossz minöségű)
Hali !
Itt van a sugárzási térkép : Bővebben: Link ha forditanál az antennádon és szerencséd van a vhf-ben a 2-es csatornán is ad Pécsen az már elég messze van a 6-ostól nem fogja zavarni. A szűrő szerintem sem fog működni. (A térkép szerint Csávoly-ból a 7-es cstornán adnak.)
Valahol volt egyik ujságban egy cikk, hogyha a két adó nem egy irányból (vagy nem ellentétes irányból) ad, akkor két egyforma antennával kiüthető a zavaró jel (a két vett jel kioltja egymást), a venni kívánt adó jele pedig még erősebb is lesz. Ha megtalálom a cikket, beszkennelem és elküldöm email-ben. Gondolom nem probléma, hogy szerbül van.
Az erősítő szerintem ebben az esetben nem ront semmit, bár valószínűleg nemis segít. Egy jó antennát nem lehet kiváltani gyengébb antennával és erősítővel.
Hello!
Szükségem lenne egy aluláteresztő szűrőre, amelynek a letörési pontja kb 1,5 GHz nél van, és 2,4 GHz-en már jelentős a csillapítása. (Gyári adatokat nem néztem, de majd 1 GHz van a két frekvencia között, gondolom egy kevésbé jó meredekségű szűrő is megfelelhet.) Tudom hogy lehet venni ilyet, de házilag kivitelezhető lenne komolyabb műszerpark nélkül? Meg hogy egy ilyen szűrőnek mekkora az impedanciája? El lehet készíteni 50 ohmosra, vagy illesztőtagok kellenek?
Csinálj koax kábelből szűrőt. A λ/4 (×0.66 rövidülési tényező RG58 kábelnél) hosszú, végén nyitott koaxkábel, igen jó szívókör 2.4 GHz re, és két ellenállásból T szűrőt.
Megteheted azt is, hogy strip line technológiával a nyákra rátervezed a tápvonalas szűrőt.
Hello!
Nem teljesen értem. Vagyis nem biztos A T szűrő ellenállásokból hova kerül? Meg az hogy néz ki? Az is szívókörként működik nem? Lerajzoltam:A nyákos verziót inkább kerülném, komoly kihívás nekem a nyák gyártás, vagyis inkább gányolásnak nevezném amit el szoktam követni nyák címen :hide:
Igen ilyesmire gondoltam, hogy egy T szűrő alsó tagja legyen a lenti végén nyitott koax. De csinálhatsz akár sávszűrőt is, ahogy az UHF tunerekben van de azt már számolni kellene, négyszögletes üregben egyik végén az árnyékoláshoz forrasztott λ/4 -es rezonátor, másik végén egy trimmer. A rezonátorok között hurokcsatolás.
Köszi a segítséget, a koaxost fogom megépíteni, leginkább az egyszerűsége miatt, és mert nem kritérium az ultramagas csillapítás. Arra gondoltam, hogy a negyedhullámú koaxot egy T SMA elosztóval kötöm be a tápvonalba, így a legegyszerűbb. (De nem a legolcsóbb
)
Jó, és a másik végét csipkedéssel tudod hangolni
Sziasztok!
Az lenne a kérdésem, hogy a csatolt hibrid szűrő-t tudom használni esetleg alul-áteresztő szűrőként? Hogyan tudom használni? Valaki eligazodik ezen a lábkiosztáson ?Zsolti
Nem, ez egy aktív lyukszűrő. Akinek hiányzik a műszerébe annak kincs, egyébként nem ér semmit.
Az LC mérő témában felmerült szűrő kérdés/beszélgetést folytatnám itt. (Bővebben: Link)
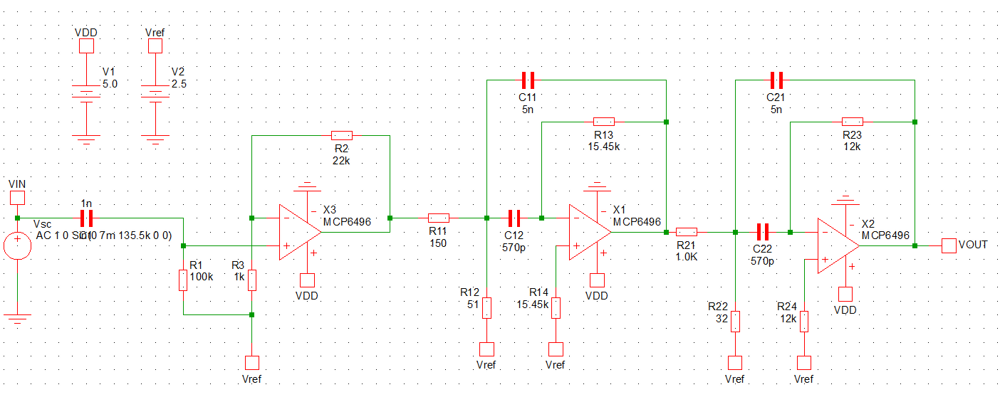
A párhuzamos és soros szűrő értelmezésénél elakadtam, jól értelmezem-e, hogy a jelútba párhuzamosan vagy sorosan beiktatott frekvenciafüggő alkatrészre épülő szűrőről van szó? Avagy soros/párhuzamos rezgőkör felhasználásával készített szűrőről beszélünk? Mi a szűrő célja, (azaz pl. aluláteresztő, felüláteresztő, sávszűrő, lyukszűrő)? Milyen impedanciák között kell dolgoznia, kb. milyen frekvenciatartományban, és kb. mekkora jelszintekkel? Kb. ezeknek a kérdéseknek a tisztázása után van értelme egy szűrő tulajdonságairól beszélni, vagy több szűrő tulajdonságait összehasonlítani. Az sem baj ha van rajzod róla, pl. az RLC szűrők nagyszerűen modellezhetők áramkörszimulátorban. Ha a modell tartalmazza a veszteségeket jelképező ellenállásokat is, akkor a valósággal nagy mértékben egyező eredményt ad a szimulátor is. Persze lehet a gyakorlatban is méregetni - mikor melyik a gyorsabb vagy célravezetőbb. SávszűrőSziasztok,Van ez az oldal, ahol lehet aktív sávszűrő paramétereket kiszámolni: Bővebben: Link. Proteusban berajzoltam ezt az áramkört egy TLC2272-vel, de nálam teljesen más frekit adott ki a szimuláció, kb. 94 kHz-nél van a csúcs. Hol lehet a hiba?
A kalkulátor ideális OPA-val dolgozik, a szimulátor meg lehetséges, hogy figyelembe veszi a valódi paramétereit az erősítő eszköznek...
Igazad lehet. Tina-ban is ugyanezt a diagramot adja. Kicseréltem csak az OPA-t LM258-ra, és már meg is változott az f0, lement 63 kHz-re, MCP6022-vel meg 57.7 kHz.
Nem gondoltam volna hogy ennyire függ az OPA-tól. Bár így akkor nem tudom hogy lehet tervezni, mert gyakorlatilag nem sokat ér a számítás. Szerk.: bár, lehet ilyen frekin már beleszól az OPA sávszélessége (Gain Bandwidth Product). Bár az MCP6022-nek 10MHz, ami azért már elég kéne legyen pl. 135 kHz-hez (szerintem). A hozzászólás módosítva: Pé, 13:18
Valóságban megépíteni szánt kapcsolásba nem tervezünk 15 pF kondenzátort és 1,6 MOhm ellenállást...
Igazából mindegyis, mert már a számolás - szimuláció sem stimmel.
![]() Pár éve még számolgattam Butterworth szűrőt az egyetemen, de már eléggé elkoptak az emlékek.
Próbálj meg nagyobb kapacitásokat használni, kicsit jobb lesz. Az opampok GBP-je kicsi. Ez azt is jelenti, hogy ezen a 138 kHz-en már jóval kisebb a feszültségerősítésük, tehát nagyon nem ideálisak. Sokkal gyorsabb , nagyobb GBP-es opampot kell használni. ( Nehéz ilyet találni. )
Az ilyen ideális opamp helyettesítésére szummátort kell használni, persze csak a szimulátorban. Ez egy egyszerű algebrai összegző, vannak bemenetei, ahol meg lehet határozni az adott bemenetre vonatkozó erősítést, meg az offsetet( ha kell ), a kimeneten szintén meg lehet határozni az erősítést és az offsetet. A bemeneti ellenállás végtelen, a kimeneti zérus. Szóval ez egy ideális alkatrész.
Köszönöm!
Közben találtam egy elég jónak tűnő tool-t: Analog Devices Analog Filter Wizard
Na közben számolgattam, olvasgattam, és valóban. Az elvártakhoz jóval nagyobb szávszélességű (legalább 6MHz, de inkább nagyobb) OPA kell. Viszont ezek elérhetőek, nem is drágán, pl.: MCP6291, 10 MHz.
|
Bejelentkezés
Hirdetés |




A T szűrő ellenállásokból hova kerül? Meg az hogy néz ki?
)
?









