Fórum témák
» Több friss téma |
Fórum » TDA1557Q
Ügyelj arra, hogy mind a két hangfal jól legyen bekötve!
Ha egyik meg van fordítva, akkor már az a helyzet, hogy egyik szív, másik fúj, így kioltják egymást. Üdv.: Jax
Csináltam egy videót a hibáról, megnéznéd / megnéznétek? Szabályos időközönként csinálja, ahogy a videón látszik.
Köszönöm a segítségek!
Most mondani nem tudok rá semmit, megnézni se tudom, még melóhelyen vagyok, de majd letöltöm!
Mondom, elsőnek próbáld meg próba nyákon.. (3-400 Ft egy kis 5*10-es panel) Üdv.: Jax
Na megint én. Annyit kiderítettem, hogy ha telefonra kötöm a bemenet, akkor nincsen ez a jelenség. De így sem mondanám tisztának a hangzást. Sajna nyákot most nem tudok csinálni. Basszus az nem sok, pedig másodjára már 1µF-es kondikat raktam a bemenetre. (és a hangfal polaritások is jók!). Az az érdekes még, hogy amikor elsőre össze raktam, forrósodott nagyon az IC a 80x60-as bordával. Most pedig csak meleg.
Remélem nem estél ugyanabba a hibába, amibe én is, mikor először építettem ezt a végfokot.
Egyszer, csak az egyik bemenetre kötöttem kb 2-3 Ohm-ot, amivel túlterheltem, és néhány tranzisztor meghalt az IC-ben. Működni működött, csak iszonyatosan felmelegedett az IC, míg a borda a mínusz fokok közelében járt. Így megöltem Icukát, vehettem egy újat.. Fontos! Ne szigeteld el a bordától! Ha tettél az IC és a borda közé csillámot, vagy valami szigetelést, akkor azt vedd ki! Sőt, még azzal jót is teszel, ha valami kencét nyomsz rá, aminek 100°C felett van az olvadás pontja. Vagy esetleg disznózsír, az kb 80°C, még tűrhető. A hővezetés miatt van rá szükség, beeszi magát a pólusokba, nagyobb a hűtendő felület. (pl PC proci) Nyákot nem kell csinálnod! Elmész, és veszel a boltba kész próba nyákot. Az már előre kivan fúrva, és ki van maratva, nincs más dolgod, beforrasztod, és bevezetékezed a lábakat. Egyébként előfordulhat az is, hogy földhurok képződik, mert ugye a PC táp is földelve van, mint a számítógéped. Ennyi elég neki.. A földhurok sajnos elég bosszantó kis dög. Földhurok Én sajnos sokat nem tudok róla mondani, de itt kitárgyalják. Nekem is volt bajom már földhurokkal. Minden elektromos kütyü földeletlen, ahogy az általában szokott lenni (DVD lejátszó, TV, gyári erősítő, VHS) kivéve a számítógép. Na itt nálam az volt a gond, hogy én úgy építettem a hangrendszerem hogy bármit, bármivel tudjak használni. Sajnos minden kőkorszaki cucc, az erősítőm is még abból az időből való, amikor még villanymotorral lehetett állítani a hangerőt, ha távirányítót használtál. Szóval nem egy könnyű dolog volt, de egy RCA elosztóval, és két scart-al nagyjából mindent megoldottam. Akár DVD-ről, akár számítógépről, sőt, akár még a TV-ből is kitudtam erősíteni a hangot, így akár a discovery-t, házimoziként néztem, négy házi építésű hangfalról.. (összesen kb 500W) Ehhez viszont kellett egy VHS lejátszó, a TV adás dekódolásához, és a hangok előerősítéséhez. Itt jött a baki, mert az antenna koax kábele földelt, amin bejutott a föld a videóba, a videón keresztül pedig a TV-be; a DVD-be (scart); és persze az erősítőbe is a bemeneten keresztül. Erre persze az átokfajzat állandóan nyomta, és eléggé idegesítő volt... Végül, egy galvanikus leválasztással meg lehetett oldani.. (a koaxot elvágni, és néhány 100nF-os kondit bekötni mind a földre, mind a rézdrótra..) Persze csak akkor búgott, amikor a gépre rá volt kötve a rendszer. Ha telefonba dugtam, nem volt másik föld, így ott nem búgott. Szóval arra szeretnék rávilágítani, hogy lehet hogy a PC tápod, és a számítógéped segítségével földhurok képződik, és ez okozza a gerjedést. Viszont ha véletlenül az egyoldalas terheléssel Icuka tranzisztorait megölted, akkor dobhatod az IC-t. Nekem, amikor így sikerült halálra kínozni, hasonló volt a jelenség. Nem volt elég tiszta, jó hangja, az IC nagyon forrósodott, és hatalmas áramokat vett fel. Innen tudtam, hogy meghalt szegény. Nem akarlak riogatni, de gyanús, hogy elszállt az IC. soha, semmilyen körülmények között ne köss kisebb impedanciát egy végfokra, az előírtnál, illetve mind a két oldalt terheld, ha Sztereó végfokról van szó. Mondom, nekem így sült ki az előző, úgyhogy, erre most már nagyon vigyázok. Egy tanács még! Mérd meg a nyugalmi áramot és az áramfelvételt. Ha a nyugalmi áram 150mA, és ahogy csavarod felfelé a hangerőt növekszik, egészen 1-1,5-2A-ig, akkor jó. (1-1,5A-nél már torzít) Ha viszont a nyugalmi áramod nagyobb, pl 600mA, és teljes kivezérlés mellett 3-4 A-t is felvesz, akkor dobhatod. ![]() Az adatokat a saját dobozom építése során szerzett tapasztalat alapján írtam. Vagy van róla VIDEÓ is, ha érdekel! ;) (Kedv csinálónak, és ízelítőnek)
Köszi a leírást. A videó link nem jó
![]() Most már sikerült elviselhető szintre hozni. 1-1 500K-s potit raktam a bemenetre. Kicsit furcsállom, mert 100%-ra állítva a potit sem túl halk, így is 10-15%-ra kell állítani szoftveresen, hogy ne jöjjenek a szomszédok. Előtte 10K-s volt ott, emiatt voltak azok a zajok. Már nagyjából tiszta, nem is melegszik. Basszus alig, mint már írtam. (de azért így sem rossz) Párhuzamosan az 1µF kondikra raktam 10µF-et, de nem változott, legalábbis nem vettem észre.
Hát igen.. A poti sokat számít. De az a 2 500K-s poti, nagyon nagy, csökkentsd le 50K-ra!
A basszust, nem értem miért nincs. Elvileg a bemeneted jó, 1µF-tól 10µF-ig ajánlott belőni, mert akkor erősíti a mély hangokat is. Próbáld meg a TDA2030 as topicból ide csődíteni az embereket, vagy dobj egy üzenetet reloopnak, ő nagyon vágja a témát! Nekem is ő segített sok mindenben ![]() Akkor belinkelem még egyszer, hátha bejön. JAXTECH 2.6 és JAXTECH HDT LED SHINE 8.16
Egyébként a videó, a fészbúkon van, úgyhogy ha nincs fészed, nem adja be! Ha van, akkor meg jelentkezz be, és be adja. Nekem is beadta.
Üdv.: Jax
Szia! Figyelek azért! A légszerelés és a PC-ről táplálás miatt egyszerűen nem lehet tisztán látni, ezért nem reagálok
Szia!
A videót nem látom! "Ez a tartalom jelenleg nem elérhető" a kiírás belépett fészbúk esetén ![]() Ezzel a linkverzióval viszont jó: Bővebben: Link
Na ha ez most fészbúk lenne, lájkolnám
![]() Akkor légyszi az én kérdésemet is nézd meg! ![]() ( (#1262583) hozzászólás ) Üdv.: Jax
Igen, tudom mi volt a gond!
Elfelejtettem publikussá tenni! Most már láthatjátok, engedélyezve van! ![]() Üdv.: Jax
Egy szaporább jel felfutása C3-on és T2 bázis-emitter diódáján keresztül rövidzárat kap. Bővebben: Link
Folyik az áram, ahogy csak bír amíg a kondi fel nem töltődik. Ha ezt becsatolod a jel földjébe, egyenes következmény a torz hang. Ilyesmiben gondolkodnék a helyedben.
C3-mal illik pár kohm ellenállást sorba kötni.
Értem! Akkor ez sok mindent megmagyaráz.
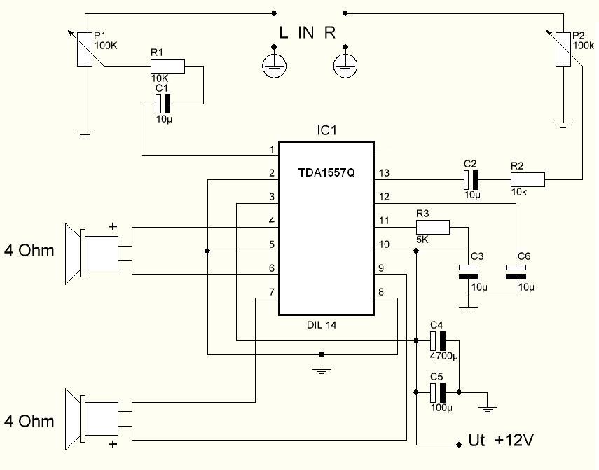
Sajnos nincs lehetőségem változtatni, ezt az áramkört kell meggyógyítanom, mert ezt küldtem be a pályázatomra. Van esetleg valami ötleted, mivel tudnám ezt kigyógyítani? Mondjuk egy diódával a bemenetre? Sajnos próbáltam már a sorba kötött ellenállást, de jó nem sült ki belőle. Elé kötöttem 10K ellent, azzal alig torzított, és alig villogott, amikor meg ráadtam + 1K-t, nem torzított, de nem is villogott. Próbáltam sztereóból monósítottan megépíteni, de szintúgy... Egyik kollégám mondta, hogy kössem a 1557 kimenetére, egy Sztereó - Monosítóval. (2×10K + 2×4,7µF sorban és a kondik pozitívja találkozik) Üdv.: Jax
Ezzel a LED-del messzire sodródunk a téma címétől, ezért csak röviden. A 10k kísérlet mutatja a LED áram rámegy a jelre. Nem villog - nem torzít. A villogódnak a tápkondiról adj testet. A C3-mal minden esetre tegyél sorba ellenállást 100 ohm - 4,7k között.
Az nem probléma, ha a bemenetre nem potit teszek, hanem fix ellenállásokat?
Nem, nem probléma, csak annyi, hogy nem fogod tudni szabályozni, maximum külső hardverrel!
Végül maradtam a potiknál, mert az ellenállás nem vált be, kicsi volt. Nem hallgattam rád, beraktam az 1M Ohm-os potikat. Nem rossz így, olyan 200K körülre van állítva. Ha telefont kötök a bemenetre, akkor szinte hibátlan a hangzás (alap sistergés azért néha elő jön sajnos), de ha gépre van kötve, akkor szörnyű sistergés van folyamatosan. Kis ellenállással pedig elő jönnek ugye azok az impulzusok, amikről videót is csináltam. Szóval nem tudom mit csináljak, jó lenne, ha gépről is tudnám hallgatni a zenét.
Mondom, szerintem föld hurok lehet a gond.
Vagy a tápod nem elég stabil. Vagy a vezetékekből szedi a zavart. Nehéz megmondani. az impulzusokat nem értem, azt nem tudom mi okozhatja. Az a baj tudod, hogy ha pár napig nem írsz be ide, akkor nem válaszol senki. Én mindig így jártam.. A TDA2030-as topic-ban jeleztem, és akkor néztek be ide is. Üdv.: Jax
De nem búg, hanem sistereg
Ok, szólok nekik.
Hát.. nem tudom, valahonnan zavart szed össze.
Próbáld meg azt, hogy árnyékolt 2 eres vezetéken húzod be a jelet! Illetve a bemeneten max 11kOhm legyen! Én kipróbáltam 101KOhm-mal is, de azzal már sistereg nekem is! Lehet ezért lenne jobb a kisebb poti. Amúgy most már jó a link! JAXTECH 2.6 és JAXTECH HDT LED SHINE 8.16 Az volt a gond, hogy nem tettem publikussá. Most már az! ![]() A dobozt, egy TDA1557Q-val hajtom, akkuval, a legbiztosabb táp.. (12V/9Ah--> akár 60 óra üzemidő, teljes kivezérlés mellett kb 8-10 óra)Terveztem még a dobozba egy akku töltőt, ami 14,2V-ra tölt, és max 800mA-el tölt. Illetve egy 5V-os stabilizátort, hogy USB-n tölthessem a telefonom, vagy épp MP3-mat. Mivel akkus, ezért átterveztem egy akkuőrt, hogy 10,8V alatt pirosan jelez, hogy tölteni kell, 11, 2 felé narancs, vagyis használható még, 12 felett zöld --> feltöltve. Mellette meg ami nem látszik, a töltést is ellenőrzöm egy LED-del, hogy mikor töltődik 14V fölé az akku. De ezeket csak röviden, mert nem ide tartozik! ![]() Üdv.: Jax
Szia! Rászántam azt a negyedórát, amibe a videó láthatóvá tétele került. Abból annyi látszik nem stabil az áramkör. Valószínűleg azért mert nincs jól megépítve, vagy az alkalmazott táp nem tudja az erősítőt megfelelően kiszolgálni. Ha jól értelek, légszerelésben készült. Erről jó volna egy fotót megtekinteni.
Fontos, hogy a test és a táp között rövid vezetékkel ott legyen a pár ezer µF-os szűrő kondenzátor. Milyen tápot használsz?
Szia!
Köszönöm a segítséget. Mellékeltem a képet, ne nevessetek rajta, szebbre csak akkor szerettem volna megcsinálni, ha normálisan működik. Mint írtam a számítógép 12V-os csatlakozójáról megy ![]() Ami az érdekes, hogy ha telefonra kötöm a bemenetet, akkor szinte tökéletes, ha számítógépre, akkor pedig az általad megtekintett jelenség hallható (ha növelem az ellenállást, akkor ez megszűnik, de további zavarok jönnek). A 2200µF kondi ott van, mint látható. Köszi mégegyszer!
Az az elképzelés, hogy a jelet és a tápot ugyan abból a számítógépből vegyük sajnos sokszorosan megbukott
A hangkártya kimeneti test és a 12V-táp negatív pontja ugyan össze van kötve egymással, de az összekötő vezetékrendszeren folyó áramok okozta feszültségesés a két említett pont között jelentős. Akár hogyan kötöd össze a PC zaj bejut az erősítő bemenetére. Megoldás lehet független táp alkalmazása, vagy hangfrekvenciás leválasztó trafót kell a bemenet elé kötni. A huzalozásról készült fotó tanulmányozását későbbre halasztom. Ha telefonról működik nagy baja nem lehet. Tudom a mély hangokat kevesled.
Na igen, tulajdonkép földhurok ez is nem?
Mellesleg ha azt nézzük, nálam is nagyon kevés a mély hang, a telefon hangszínével viszont olyan mélyet tudok bele varázsolni, hogy ha kimegyek az utcára is, úgy hallatszik az a piciny doboz, mintha egy nagy HIFI szólna bent.
Sziasztok!
Megoldottam a villogó zavarjelét! Mivel ezzel, vagy ilyennel, mások is szenvednek, gondoltam leírom, hátha tudok segíteni. Egyik kollegám adta a tippet, hogy válasszam el a végfok bemenetétől a villogót, ezért fogtam egy egyszerű műveleti erősítőt, és neminvertáló lábára bekötöttem. A kimenet és az invertáló láb közé egy 10K-s ellent és az invertálóláb, és a test közé is egy 10K-s ellent tettem, így gyönyörűen előerősíti a jelet a villogómnak, és nem zavarja meg a végerősítőt! ![]() Műveleti erősítőnek egy NE5532 típusú IC-t használtam! Üdv.: Jax
Üresjáratban, és normál hangerőn hallgatva mennyi a fogyasztás? Ideiglenesen sem jó egy 20W-os táp neki?
Szia!
Háát most egy pillanatra elgondolkoztattál, mert már nagyon régen építettem ezt a végfokot. De bevillant, az üresjárati áramfelvétel, max 150mA, és ahogy csavarod rá a zenét, úgy egész 1,5A-ig ugrik (De ezt úgy kell számolni, hogy a műszer átlagol, tehát a csúcsáram elérheti lazán a 4A-t is!). Tehát üresjárat 150mA max, és teljes kivezérlés mellett, sima multiméterrel max 1,5A. Nekem volt egyszer, hogy megsütöttem az egyik IC-met (egyik oldalt terheltem, azt is csak 2 ohm-mal) és onnantól kezdve, üresjáratba 500mA-t, teljes kivezérlés mellett 4-4,5A-t mértem. (Így küldtem az alkatrésztemetőbe) Ha az első adatokat méred, jó az IC! ![]() Táp? Végül is bármilyen táp jó, ami 12-15V-ot képes leadni, de az a legjobb ami min. 60W körül mozog, mert ugye 2×22W-ról beszélünk. Ezt ajánlott mindig túlbiztosítani, hogy 100%-ig kihasználhasd a végfokod. Itt egy példa: Nézz szét a régi, gyári végfokok között. Nekem pl egy 2×20W-os STK463-mas IC-vel ellátott gyári Visonikom van. 2×20W, mégis 250W-os a tápja, ezért szól nagyobbat mint a 2×100W-os Philips HI-FI aminek persze a súlya feleakkora. Én ezt a végfokot akksiról táplálom, így akkora áramot adok neki, amekkora kell neki, ezért szól nagyon szépen. Tápegységnek, egy 230/14V-os 36W-os (3A) toroidot használok. Mivel ekkora árammal nem tölthetem az akksit, lekorlátoztam 0,85A-re (9Ah). El megy azzal is, ha kikapom a körből az akksit, de nem tudnám kihasználni a végfokot. Egy mondatban ideiglenesen jó, de nagyobbat rakj majd elé. (És bocsi a sok dumáért )Üdv.: Jax |
Bejelentkezés
Hirdetés |











)




