Fórum témák
» Több friss téma |
Hali!
[/quote]Mellesleg én a MUTE és a STAND BY lábakat nem kötöttem sehova se és Így is szól! [quote] Csak a félreértések elkerülése végett, nehogy valaki rosszul értelmezze: Bekötötted, csupán nem használod, vagyis nem tettél rá kapcsolót. (Ha nincs felhúzva tápfeszre, akkor nem szól, de a kapcsolásban, amit felhasználtál, be van kötve.)
Üdv Uraim! Végig olvastam a fórum,bármennyire hihetetlen is! Sok infót sikerült megtudnom, viszont 1-2 dolog nem világos! Lehet, hogy elkerülte a figyelmem! Szeretnék egy ilyen erősítőt(sztereót) építeni, először csak kit-ből mivel még elég amatőr vagyok!
Ha 2 tda7294-et párhuzamosan kötök elég 1 táp a meghajtásához(24x2/300 toroid trafo,graetz híd,pufferkondik)??? Az urbánnál láttam sztereó kit-et,de nincs róla semmi infó,tudtok róla valamit???Elég hozzá 1 táp?? Ha esetleg az az elvetemült ötletem lenne,hogy 2 td-t hídba majd párhuzamba kötök milyen táppal kell építenem?? Bocs,ha kicsit hosszú lett,de vannak még sötét foltok! Előre is köszi a segítséget! atubus
Szeteróhoz is lehet persze egy tápegységet használni.
Ezeket a tda7294eseket nem tudod párhuzamosan kötni,csak hídba úgy viszont min 8ohmmal lehet terhelni. Ha híd-párhuzamos kapcsolást akarsz akkor TDA7293-ast kell venned,de szerintem előbb építs egy 7294est kitből majd utána csinálj bonyolultabbat mert ahhoz nem kapsz kitet
Köszi!
Akkor egyenlőre marad az urbán féle sztereó kit! Csak az a baj hogy nincs róla semmi a honlapon! Ez most akkor 2x70W-ot tud(két ic van benne)?? Vagy hogy van ez?? Vmi infót azért felrakhattak volna róla! Nem vett/látott közületek valaki ilyet?? Úgy rendelném,mert vidéki vagyok, de így nem tudom érdemes-e. Köszi! atubus
Jah,amúgy ebben a topicban olvastam a híd-párhuzamos kapcsolást tda7294-el! Azt hiszem többen is megcsinálták! Legalábbis úgy emlékszem! Lehet tévedek!
"Lehet tévedek!"
Igen,lehet hogy tévedsz! A TDA7293as IC 11-es lába használható a párhuzamos kapcsoláshoz. Ez a 7294 esen nem működik. Nézd meg a datasheet-eket. (bár lehet hogy én is tévedek)
"A MARSHALL kombók ezzel az IC-vel többféle teljesítménnyel készülnek 400W-ig. Hogy lehet ez, ha itt csak 70W a megadott teljesítmény. A magyarázat abban rejlik, hogy ezeket az IC-ket master slave üzemmódban párhuzamosan lehet kapcsolni akár hármasával is. Az is megoldható, hogy a párhuzamosan kötött végfokokat még hídba kössük. A nagyáramú végfok terhelése 4 vagy 8 ohm lehet. A gerjedés-mentesítés belső kompenzációval megoldott."
Ezt írják az urbán honlapján! Most már aztán tényleg nem tom mit higgyek!
"A MARSHALL kombók ezzel az IC-vel többféle teljesítménnyel készülnek 400W-ig. Hogy lehet ez, ha itt csak 70W a megadott teljesítmény. A magyarázat abban rejlik, hogy ezeket az IC-ket master slave üzemmódban párhuzamosan lehet kapcsolni akár hármasával is. Az is megoldható, hogy a párhuzamosan kötött végfokokat még hídba kössük. A nagyáramú végfok terhelése 4 vagy 8 Ω lehet. A gerjedés-mentesítés belső kompenzációval megoldott." Ezt írják az urbán honlapján! Most már aztán tényleg nem tom mit higgyek!
Amit írtál mind igaz de a 7293asra ,de ha egy 2*70wattos/4ohmos erősítőt akarsz akkor jó lesz az urbán féle csomag
Értem! Akkor az urbán nem egy embert átver, mert ezt mind a 7294-hez van írva! Köszi a segítséget, remélem sikeres lesz az építés!
Hali! csak annyit, hogy ezek kinai klónok nemigazi Mrschl ok! Legtöbbször a nevezett alkatrész a bajuk!Nem véletlen, mert a bemenőjel száz milivolt és voltos nagyságrendű, főleg mikor a húroka a hangszedő felett rácsap a gityós ez a pillanat amikor az ic elszáll!
sajnos elég sokat kellett cserélni.Szubjektíve éppen ere a célra nem való, zenét hallgatni kiválló úgy 40 w.-ig /egy ic-re gondoltam/Üdv!
Üdv! Nem akarok gitárkombót építeni! sztereó végerősítőt szeretnék építeni, zenehallgatásra! Azért kösz az infót!
atubus
Ilyen előfordul az urbán elektronikánál.
Régebben árultak kitben egy 2*40wattos erősítőt amely leírásában részletesen elmagyarázták mitől is 40Wattos.Csak nem tették hozzá hogy elméletben ennyi ,mert gyakorlatilag kb 25Wattot tud
Sajnos sok helyen előfordul! Hungarikum!
Sziasztok!
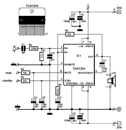
Tudna nekem valaki segíteni? Most szeretnék építeni egy tda7294-es végerősítőt. Kérdésem az lenne, hogy ha a fémdobozt ugye a földre kötöm és az ic-t csillámlemez nélkül fogatom fel a hűtőbordára akkor nem lesz gáz? Mert csak egy végfok lesz a dobozban. Kettőnél tudom, hogy kell csillám, de egynél?
Gáz lesz mert az ic hűtőzászlóján - tápfesz van.
Köszönöm a segítséget! Már csak azt szeretném kérdezni, hogy hol lehet ilyen csillámot beszerezni mert minden félét találtam csak ilyen tipushoz nem.
előre is köszönöm
Én tuti a bordát szigetelném el a dobozztól mert szerintem úgy jobb. TDA elég sokat fűt a csillám meg valamennyit ront a helyzeten. Borda aláteszel egy lemaratott panelt, TDA alá hővezető paszta és felcsavarozod a bordára. Nekem is így lesz a végfokomba csak nekem 4 lesz benne és hídalva kettő-kettő. Ebből már két modul kész kettőt meg majd nemsokára, de már minden meg van hozzá csak hát ez a fránya lustaság.
Köszi.
Én is igy fogom igazad van ez a legegyszerűbb megoldás.
Végre egy jó nyák a TDA-hoz...
hali!
valószínűleg már valaki feltette ezt a kérdést,de nincs sok kedvem 67 oldalt átnyálazni hány Ampert vesz fel az IC? (TDA7294) A biztosítékok szempontjából lenne fontos... gondolom erről is van írás a 67 oldal egyikén,de milyen előfok lenne hozzá jó? (mp3 lejátszó gyengeségéből fakadóan ) köszi.
Lustaság fél egészség.
Szabályzat: III. A fórumnak van egy hasznos, ámde valószínűleg rejtett szolgáltatása (kevesen találjuk meg és még kevesebben használjuk) minden oldal tetején, melyet "keresés"-nek hívnak . Legyünk menők, legyünk trendik, használjuk csakazértis! VII. Mielőtt kérdést teszünk fel a többieknek szétnézünk, hogy azt esetleg más előttünk már nem tette-e fel illetve hogy született-e rá válasz. Senki nem szereti sokadszorra leírni ugyanazt csak azért, mert valaki lusta szétnézni írás előtt. XI. A hozzászólást nem kezdjük azzal hogy "nincs kedvem végigolvasni az előző X oldalt, ezért inkább megkérdezem hogy …". Legyen kedvünk. Másoknak is volt kedve és vették a fáradságot hogy beírják a válaszokat, úgyhogy olvassuk el vagy használjuk a keresőt vagy ne várjuk hogy udvariasan 10-edszerre is beírják ugyanazt csak azért, mert mi lusták voltunk.
Hy.
Na megépítettem az erősítöt igaz még nem probáltam ki. De remélljuk műkszik. Nem tudod, hogy hogyan kell bekötni a clipet?
Szia!
Clip a datasheet szerint csak a 7294S-ben és a 7293-ban van.
Hali.
Nekem 7293-as ic van benne. Te tudod, hogy hogyan kell bekötni?
A 7294-en melyik láb? Nem találom az adatlapján.
Jó lenne ha lenne benne mert akkor nem kéne építeni hozzá pluszba.
Végülis sztem inkább megépítem külön. Egy tranzisztor az egész szal nem bonyolult, a régi castone-ból loptam a rajzot és tuti hogy működik mert a quad-oma az van.
Meg is találtam. Köszi. Az volt a baj h nem S-est néztem. Nah mindegy, de ahogy nézem ami a castone-ba van az egyszerűbb szal marad az.
|
Bejelentkezés
Hirdetés |







hány Ampert vesz fel az IC? (
) köszi.
Jó lenne ha lenne benne mert akkor nem kéne építeni hozzá pluszba. 



