Fórum témák

» Több friss téma
Fórum » Tesla tekercs építése
 
Témaindító: finenet, idő: Júl 17, 2006
Lapozás: OK   102 / 227
(#) nikolatesla válasza BULL1988 hozzászólására (») Dec 23, 2010 /
 
A GU81-es jövőre nyáron lesz.
Amiről képek voltak abból eddig max 35cm-es szikra jött ki mert nem tudtam még rezonanciába hozni. Nincs jelenleg kondim illetve pénzem alapanyagra.
A Skoryé is épül csak nincs huzal meg keresek olyat aki marat nagyon olcsón mert...
Az alkatrészek meg vannak hozzá meg a táp is.
Majd ha teljesen készen lesz a nagy ami amx 2kW-lesz teszek fel képeket mindenféle képen! Abból olyan 1méteres szikrákat akarok kihúzni 2db 1000-res MOT-al.
Most már csak kondi meg egy jó primer hiányzik azonkívül minden van már.
Jelenleg a primer 7menet 3fázisú kábel.
A GU81-eshez jóformán minden van csak idő nincs. [OFF]
Most elég sokat kel tanulnom a felvételire aztán jöhet az is. :yes:
(#) BULL1988 válasza nikolatesla hozzászólására (») Dec 23, 2010 /
 
Akkor csak alakulnak a dolgok! Képeket ne restelkedj felrakni!
(#) nikolatesla válasza BULL1988 hozzászólására (») Dec 23, 2010 /
 
majd lesz az is!
Csak egyenlőre normális fényképező kellene mert a telefon ilyen fura fekete csíkokat ad mikor megy.És ha le fotózom csak a csíkok vannak. Most szét van szedve az egész majd ha lesz kondi el szedem.
Nemrég kb 1hanaója próbáltam ki egy mikró kondival,hogy megy-e? És ment olyan 1cm-es kis korona volt aztán a kondi olyat szólt mint az ágyú!
Majd veszek valahol propilelitén(vagy milyen) fóliát és nekiállok még egyszer.
Teneked, hogy megy?
(#) BULL1988 válasza nikolatesla hozzászólására (») Dec 23, 2010 /
 
Én írtam már régebben is, hogy valami gyíkja van a vttcmnek. Kétszer raktam össze, de valami miatt nem megy. A motok biztosan jók, mert kipróbáltam őket előtte és utána is, az egyenirányítás 15 darab by255-ös szolgáltatja, megméretem őket, azok is jók.... Nem tudom, pedig több kapcsolást is kipróbáltam (egy mot, két mot, stb).... Vizsgaidőszak után előszedem, mert most el vannak rakva.... Igazából az utóbbi időben nem nagyon nyúltam nagyfeszhez. Egy pár hete szórakoztam a zvssel meg a szabályozható trafómmal. És működik pufferelés nélkül....
A fényképezéssel én is hadilábon állok, majd megpróbálom még egyszer, de csak ha lesz időm....
(#) nikolatesla válasza BULL1988 hozzászólására (») Dec 23, 2010 /
 
Az furcsa.
ZVS meghajtót én is építeni fogok egyet a Marx-hoz vagyis a sorkimenőhöz.
Majd jövő nyárra minden el fog készülni mert addigra lesz pénz is rá.
PL509-es VTTC-t csináltam valamelyik nap de a cső nagyon nem bírta a majdnem 100%-os kitöltési tényezőt kb 1kV-os anó fesznél. A szikra ~2-3cm volt és hangja sem nagy volt. Majd hamarosan nekiállok am 2csöves kis VTTC-nak is csak majd nem vezérlet ki annyira a csövet kb 60%-os kitöltési tényezővel lesz.
(#) BULL1988 válasza nikolatesla hozzászólására (») Dec 23, 2010 /
 
Lehet egyszer én is nekiállok egy ilyen kisebb vttc-hez, de annyira nincs kedvem szekundert tekerni, hogy azt el sem tudom mondani.... De van egy olyan érzésem, hogy ezzel nem vagyok egyedül....
A zvs-t meg szerintem sorkimenő nyúzáshoz megéri megépíteni......
(#) nikolatesla válasza BULL1988 hozzászólására (») Dec 23, 2010 /
 
Én nekem semmi bajom a szekunderrel. Kivéve a kicsi vékony huzalúval!
A nagyot mikor tekertem semmi baj nem volt mert 0,45mm-es huzal nem szakad el egyhamar.
Majd jövőre lesz terve egy nagyobb ami már rendes tervezés után fog megépülni,nem úgy mint most,hogy csak tekerek egy szekundert és majd csak jó lesz.
A VTTC-hez meg 15menet kellet 0,3mm-es huzalból 3cm-átmérőre!
Ha kel fel teszem a rajzott holnap.
De már megyek mert lassan fáradok!
Jó éjszakát!
(#) BULL1988 válasza _BiG_ hozzászólására (») Dec 23, 2010 /
 
Nagyon jól néz ki ez a cső! Ilyen régit nem is lenne szívem használni, amennyit átélt.... A gondolattól is kiráz a hideg! Nagyon tetszik még, hogy az egyenirányítást is csövekkel oldottad meg, egy ilyen konstrukciót kellene szépen bedobozolni, valami régies stílusban és elmehetne egy régi fekete-fehér horrorfilmbe..... Honnan szerzed az ilyen régi csöveket?
(#) BULL1988 válasza nikolatesla hozzászólására (») Dec 23, 2010 /
 
A vastag huzallal nincs is baj, de mire lekentem több rétegben műgyantával.... Lépcsőházban este 11 után csinálni, nem valami kényelmes dolog....
A rajz érdekelne, hátha más is kedvet kap hozzá.
(#) nikolatesla válasza BULL1988 hozzászólására (») Dec 23, 2010 /
 
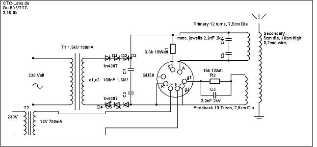
Itt van pár nagyon egyszerű VTTC kapcsolás.
Ezek közül mind működik.
A PL504-es teslánál ~2-3cm a szikra.
A GU50-es teslánál ~4-5cm a szikra.
(#) Big Blaster hozzászólása Dec 23, 2010 /
 
Azt meg tudja mondani valaki, hogy a VTTC-knél általában miért csak egy tüskét használnak a tető kapacitás helyett? Szinte az összes képen ilyet láttam, de nem tudom hogy miért? Ezeknél nem jó a tórusz vagy a gömb alakú tető kapacitás?
(#) Collector válasza Big Blaster hozzászólására (») Dec 23, 2010 /
 
Én használok. Egyébként meg azért nem szokás, mert a csöves teslák alapból képesek jóval nagyobb frekvencián működni, ott meg a szekunder tekercs saját kapacitása elég, mint szekunder oldali kondenzátor.
(#) _BiG_ válasza BULL1988 hozzászólására (») Dec 25, 2010 /
 
Szervusz!

Ez a cső egy vitrinből van egy elektronikai boltból. Mint "szobadísz" üzemelt, de én megvettem, mint nem biztos, hogy működőt. De szerencsére működik

A két kenotront meg egy börzén szereztem, illetve összesen három darab van, még kéne egy ilyen egy graetz-hez, csak amikor újra összefutottam az eladó emberkével, nem volt nála belőle.
Szereztem most V1-0.03/12-est (12kV 30mA) és V1--0.02/20-ast (20kV, 20mA). Nem ilyen célra, hanem kisebb nagyfesz tápba.

A bedobozolás nem rossz ötlet, csak hadilábon vagyok a régi foglalatokkal, illetve azzal, hogy nincsenek. A kenotronokra is sorkapocsból gányoltam csatlakozást.
Szerencsére a 75TH-n rajta volt az eredeti foglalata.
Meg eléggé sok meló lenne most hirtelen. Majd tán egyszer valamikor.
De az is lehet, hogy nem ilyen szerepe lesz ennek a régi csőnek.

Kellemes ünnepeket!
(#) _BiG_ válasza Big Blaster hozzászólására (») Dec 25, 2010 /
 
Szervusz!

Nekem nem vált be a tórusz, kipróbáltam.

Szerintem azért nem jó, mert csökkenti az kisülési hajlamot, így a szekunderbe benyomott energia visszaáramlik a primerbe és kinyírja a csövet. Bezavarja a rezgést és akkora rácsáram indul, hogy szétég a rács.
A szikraközösnél azért nem akkora gond a visszajutás, mert a szikraköz eldisszipálja, meg annak nem árt, ha kicsit melegebb. A cső meg leéghet.

Üdv!
(#) Big Blaster válasza _BiG_ hozzászólására (») Dec 25, 2010 /
 
Aha értem. Megfontolandó amit írsz. Akkor gondolom a gömb ugyan ezért nem feltétlenül jó.
(#) Collector válasza _BiG_ hozzászólására (») Dec 25, 2010 /
 
Idézet:
„Szerintem azért nem jó, mert csökkenti az kisülési hajlamot, így a szekunderbe benyomott energia visszaáramlik a primerbe és kinyírja a csövet.”

Ezért kell a kitörési pont, de ez nem csak a csöves TC-nél gond, hanem a félvezetőseknél is. Sok esetben még szikraközös tekercs sem képes egy jól méretezett, tökéletesen homogén toroidból kicsapni.
Egyébként kinéztem magamnak ezt a DRSSTC-t:
Bővebben: Link
40N60 IGBT félhíddal megy, ezt az IGBT-t lomexbe is lehet kapni 2500 forintért, és 1 méteres szikrákat csinál. Lehet, hogy ha lesz időm, belekezdek ebbe.
(#) Hodinka válasza _BiG_ hozzászólására (») Dec 25, 2010 /
 
Idézet:
„Bezavarja a rezgést és akkora rácsáram indul, hogy szétég a rács.”

Ennyire azért nem lehet rossz.Nekem a VTTC-nél a tetőkapacitás kifejezetten javított a helyzeten.Majdhogynem kétszer akkora kisüléseket eredményezett,ráadásul nem is volt szabályos toroid forma.
(#) Hodinka válasza Collector hozzászólására (») Dec 25, 2010 /
 
Idézet:
„40N60 IGBT félhíddal megy, ezt az IGBT-t lomexbe is lehet kapni 2500 forintért”

Hát igen,ez nem is lenne gond,ha csak egyszer kellene megvenni őket,de a kísérletezés és hangolás során ugyebár sok minden megtörténhet.
(#) Collector válasza Hodinka hozzászólására (») Dec 25, 2010 /
 
Ja, úgy mint "áhh elbírja ez a 400V tápot is".
Ha elolvassa az ember, mik szoktak lenni a leggyakoribb problémák, akkor jó eséllyel örök életű lesz az IGBT. Az örök élet itt 1 évet jelent
(#) Hodinka válasza Collector hozzászólására (») Dec 26, 2010 /
 
Szekundert újat tekernél neki,vagy a meglévők egyikével próbálnád ki?
(#) Collector válasza Hodinka hozzászólására (») Dec 26, 2010 /
 
Mindenképpen új kell neki, mert nagyon kicsi a szekunder a szikra méretéhez képest. 3x-os zománcszigetelésű huzal kell, méghozzá epoxy gyantával szigetelve.
(#) Hodinka válasza Collector hozzászólására (») Dec 26, 2010 /
 
Akkor viszont lesz vele munka,de az 1méter,az 1méter akkor is.Meg kell érte dolgozni...
(#) Big Blaster hozzászólása Dec 26, 2010 /
 
Azt hiszem sikerült végre egy működőképes kondit gyártanom, ami nem üt át pár másodperc alatt. A kapacitása kb. 7 nF. ZVS-el töltöttem fel. Csináltam egy kis videót az első kísérletekről. Megnéznétek, hogy a látottak alapján elég lehet-e teljesítmény egy pici Tesla tekercs meghajtásához?

Bővebben: Link
(#) Collector válasza Big Blaster hozzászólására (») Dec 26, 2010 /
 
Erről a kombináltfogós módszerről inkább tegyél le.
Itt nem kell nyúlkálni, meg érintgetni semmit, párhuzamosan rákötöd a meghajtóra a kondit és raksz rá egy szikraközt.
(#) Big Blaster válasza Collector hozzászólására (») Dec 26, 2010 /
 
OK, értettem. Ígérem többször nem fordul elő.

Egyébként nem bírtam magammal és csak összeraktam egy próba kapcsolást a Tesla tekerccsel. Szikraköz most sem volt, szóval egy PVC csőre szerelt elektródával kellett nyúlkálnom a primer tekercs egyik végéhez.

Pici koronát láttam a csúcs körül és a közelben lévő fénycső kicsit világított. Viszont egyszer csak észre vettem, hogy a szekunder tekercs áthúz a PVC csőre, amin a primer tekercs van. Miután szétszedtem az összeállítást láttam meg ennek okát: Én barom a primer tekercs két végét úgy rögzítettem, hogy pici csavarokat csavartam a PVC cső falába és azok szárára tekertem fel a huzal végeit. A csavar végek persze kikandikáltak a PVC cső belső oldalán. Na ezekhez a csavarvégekhez húzott át az ív. A szekunder tekercs huzaljáról persze itt-ott leégett a lakk.

A szekunder tekercs szerencsére nem szakadt meg, így holnap megpróbálom valamennyire rendbe rakni a huzal szigetelést. Meg csinálok egy normális primer tekercselést és természetesen szikraközt is.


Úgy érzem, hogy fog ez működni. Nem várok alkarnyi szikrákat, de ha pár centis kisülések lesznek, annak is fogok örülni. Aztán elkezdek készíteni egy nagyobb tekercset.
(#) nikolatesla válasza Big Blaster hozzászólására (») Dec 26, 2010 /
 
Milyen szekundered van?
(#) Big Blaster válasza nikolatesla hozzászólására (») Dec 26, 2010 /
 
Kicsike.

30 mm átmérőjű PVC csövön kb. 15 cm magas tekercselés 0,2 mm-es huzalból. Kb. 700 menet körül lehet.

Tudom, hogy nem a legideálisabb. Igazából csak azért készítettem, hogy kipróbáljam a tekercselő gépemet, meg azt, hogy egyáltalán mennyire tudok egy közel 1000 menetes tekercset elkészíteni ilyen vékony huzalból. Szóval gyakorlás képen készítettem, de ha már megvan, akkor gondoltam, hogy megpróbálok csinálni belőle valami működőképes dolgot.
(#) belganarancs válasza Big Blaster hozzászólására (») Dec 26, 2010 /
 
Wow.. :eek2: Mármint a kombinátfogós akció..
(#) Massawa hozzászólása Dec 27, 2010 /
 
Akit még érdekelnek a styroporgyürük, ime egy helyi forrás:

WINKLER
(#) BULL1988 válasza Massawa hozzászólására (») Dec 27, 2010 /
 
Ilyeneket a fővárosban rengeteg helyen lehet kapni, pl hobby művész, stb.... De ugyanúgy meg lehet találni vidéki városokban is.... Én még nem csináltam ilyenből tetőkapacitást, de aki csinált annál nem olvadt meg a hungarocell a kitörési pont alatt? Vagy el lehet annyira simítani az alufóliát rajta, hogy ne legyen egy kis kidudorodás sem (így kitörés esetén mászkál a szikra)? (vagy aki próbálta az gondoskodott a kitörési pontról is....)

Nézegettem ezeket a kisebb csöves teslákat, pl PL509 csővel és nagyon megtetszettek. Főleg, hogy nem kell hozzájuk nagyfesz trafó, így ha megépítem őket, akkor egy kisebb dobozba is elférnek és egész tűrhető nagyságú szikrahosszal rendelkeznek.... Valószínűleg összedobok majd egyet.
Következő: »»   102 / 227
Bejelentkezés

Belépés

Hirdetés
XDT.hu
Az oldalon sütiket használunk a helyes működéshez. Bővebb információt az adatvédelmi szabályzatban olvashatsz. Megértettem