Fórum témák
» Több friss téma |
Fórum » Tina
Hello!
Miért ne lenne jó? Részegységenként simán le tudod próbálni a dolgokat. De ahhoz, hogy szimulátorral megvizsgálj valamit, teljesen ismerni/érteni kell az áramkör működését. Plusz a szimulátor lehetőségeit, "lelki világát" és az áramkör lehetséges viselkedését/válaszát is előre ismerni kell. Különben nem tudod hogy mit, milyen módon kell tesztelni, és az eredmények kiértékelését sem tudod megoldani, ha előre nem tudod mit vársz tőle. A szimulátor csak "szimulál" ahogy mondani szoktam, gondolkodni nem fog helyetted. Viszont szempillantás alatt elvégzi azokat a sorozat számításokat, amit egy nap alatt számolnál ki, vagy komoly műszerparkra lenne szükség méréséhez. De ellenőrizheted egy egy alkatrész szúrásából adódó működési változást is. De nem egy-egy komplett áramkört, hanem annak részleteit érdemes szimulálni. Mit értesz "öreg" alatt? Mert én nem rég lettem 60. Ha érdekel valami, tanulni soha nem késő, ha le tudod gyűrni a lustaságot, amire a számgép nevel.. üdv! proli007
Szia!
Komoly, hogy 60 éves vagy? Szeretnék így gondolkodni annyi idős koromban, mint Te! (De lehet, hogy csak én vagyok pesszimista!) A hozzászólásaidból nem gondoltam volna, hogy ennyi a korod! (Jó értelemben véve!) Én még "csak" 40 éves vagyok... A TINA-ra visszatérve... Hát igen, mint ahogy írtam még sosem használtam, semmilyen szimulátort, így nem is ismerem őket. A TINA teljesen ismeretlen a számomra. Az is gondot okozott, hogy mit hogyan kell mérni benne. (Nem találtam a műszereket, vagy ha megtaláltam akkor vagy nem csinált semmit, vagy nem úgy csinálta, ahogy vártam...) Megfogadom a tanácsod, és részegységenként fogom szimulálni a dolgokat, ha megértettem nagyjából a program működését. De, mint ahogy korábban írtam, nem tudom/tudtam, hogy mire is lehet számítani egy ilyen program esetében. Balga módon azt hittem, hogy bármit le lehet vele modellezni.
A háromból két kérdésre megtaláltam a választ, leírom hátha hasznos lesz valakinek:
2, az sch és a pcb file-t egy könyvtárba kell menteni. Ha ez megvan akkor ha változtatok az sch-ban akkor utána tools>pcb design és lehet folytatni a már megkezdett pcb projectet 3, "draw/modify shapes" eszköz kiválasztása után duplakatt majd a shape-type mezőben kiválasztani a "copper pour area"-t. Ezután megadható, hogy melyik net-tel lesz közös a felület. Ezután újra meg kell adni a NYÁK szegélyeit, szóval biztos van valami más módszer is, de ez működik az biztos.
Sziasztok,
hogyan tudnék új alkatrészt felvinni a TINA-ba (TINA8 industrial)? Konkrétan a CD4060-as hiányzik, de gondolom hasonló módon lehet bármilyen más alkatrészt is hozzáadni. Többször elhangzott itt a fórumon, hogy spice macro-ként lehet új dolgokat csinálni, de az igazat megvallva nekem homályos a dolog. Illetve a 4060-hoz nem is találtam makrót a neten. Vannak a TINA-hoz utólag telepíthető alkatrész könyvtárak? (Ilyet sem találtam) köszönöm a segítséget.
Szia. Adj egy földet az elem negatív sarkára. Illetve nem tudom, hogy a telep feszültsége nálad mennyi, én 5V-ra állítottam be.
Szia!
Fel tudnád tölteni újra a leírásod? Nagyon hálás lennék. Előre is köszönöm!
Nem tudja valaki, hogy hogy lehet csinálni 1 közös magra több tekercset?
Szerintem sehogy, több trafót kell betenni a modellbe.
Sziasztok!
A mellékelt kapcsolásra miért mondja a tina, hogy "Illegal Circuit" ?
C3-al tegyél be párhuzamosan egy veszteségi ellenállást. Azt nem tudom, hogy mi a baja, de így nem ír hibát.
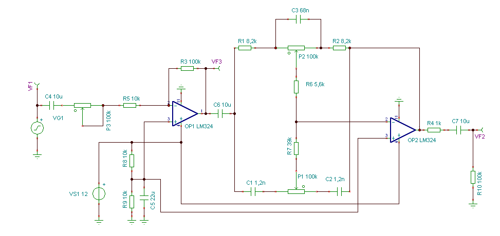
Sziasztok! Szeretném szimulálni ezt a kapcsolást hogy müködik e hangszinszabályzo.
p3 potméter 3 lábát hova kel kötni.
Hello!
- A középső lábát, valamely szélsőhöz kellene kötni. - De a féltápfeszültséggel a kapcsolás nem lesz jó. Hiszen a 342 neminvertáló lába nem mehet a negatív tápra, csak kettős tápfeszültség esetén. Ha csak egy 12V-ot használsz, akkor féltápra kell ezeket kötni. Így viszont az első fokozat bemenetén (potival sorba) kondi kell, mert egyenáramon is lesz erősítése a fokozatnak. De nem különben a második fokozat esetében sem, mert P2-vel is állítani fogod az erősítést. A 6V DC munkaponti feszültséget felerősítve pedig a kimenet kiakad a tápra. - A kimenetre is feszültség mérő, és elválasztó kondi kell, mert ott is 6V DC lesz. üdv! proli007
Hello!
Miért pont én? Nem Te akarsz szimulálni? A bemeneten az R5-nél kicsit durva lesz az 1k. Mert az erősítés így 1..100 között lehet állítani, miközben a a fokozat bementi ellenállása is 1..100k között változna. Ennek értelme nem sok lenne. üdv! proli007
Szia!
Ragmár fel jpg formába nem tudom megnyitni. Köszönöm
Hello!
Te jó ég! Mi az hogy "ragmár"? Nem peszéni matyar? Mert akkor értem. De a szótő, az, hogy "rak" ebből lesz a "rakd már fel.." üdv! proli007
Szervusz!
"Logic ICs-MCUs/Counters" utolsó eleme a 4060-as. (9.3) István
[off]
golem Nem vagy gyenge. Nem, hogy nem tudsz fogalmazni még lusta is vagy és illegális cselekedetre vársz megoldást. Bocs, de ezt nem tudtam kihagyni.
Neked bizonyára minden program legális a számítógépeden...v
Szia!
Nekem a 8.0 krekelt változat igy tudok menteni meg szimulálni.
Én is tudok az enyémmel menteni, de az alkatrész listám nagyon kevés. Sok minden jól jönne még.
Sziasztok!
Kipróbáltam a Tina TI 9-es verziójának ingyenes változatát, eddig nagy megelégedettséggel használom. Ez már kihasználja a többmagos processzort, azonban mindkét mag csak 50-50%-os terhelésen megy THD mérés alatt. Tudtok segíteni a beállításban? Köszönöm.
érdekel A TINA 8.Nem biztos,de úgy emlékezem,hogy Töled kaptam cca,1 éve.Sajnos a biztonság imásolatot is baj érte! ÉN vagyok a 80 éves felhaszáló.
Kérlek segíts és küldjed a prg-ot. Emlail.szepe.dezso@gmail.com Tisztelettel :SzD. |
Bejelentkezés
Hirdetés |




?






