Fórum témák
» Több friss téma |
Fórum » Tina
A Texas Instrumens-től régebben ingyen letölthető Tina6 verzió nem tartalmazott korlátozást a megnyitásokra, de viszonylag szegényes alkatrészköyvtára volt (az alap dolgokon túl csak néhány texas alkaterész), talán egyedüli korlát az áramkör max mérete - de az hobbi célok esetén nem igazán jelentett problémát. Tehát ezt teljesen legálisan lehetett használni!
Úgy tudom, hogy jelenleg letölthető a Tina8 a Texas weblapjáról, nem próbáltam, de lehet, hogy érdemes lenne megnézni, hátha nem annyira korlátozott mint a sima demó változat.
Én a Tina Ti-t használom, ez ingyen letölthető és őszintén szólva azt sem tudom miben rosszabb, mint a nagyverziók. Én mindent meg tudok vele csinálni, amire szükségem van. Hát nyáktervező nincsen benne. istenem.
Ha valakit érdekel a Tina 8 industrial version teljes akkor írjon emailt és elküldöm.
Torrent oldalról származik,én nagyon alap dolgokra használom és semmi korlátozást nem találtam benne. Irjatok és küldöm!
Hello!
Akor elküldenéd? Elöre is köszi! ***@***.** E-mail címet sose írj ki nyilvánosan, hacsak nem vagy olyan mazochista, hogy szeretnéd a postafiókod spam-ekkel megtölteni! E célra van az adatlapon az e-mail cím mező. Frankye
Sziasztok!
Szeretnék egy kis segítséget kérni tinázásban! A tinához már valamennyire konyítok, rájöttem, hogy lehet benne pic-et szimulálni is. Összeraktam a tesztpanelt és beraktam a progit, de akármilyen módban indítottam semmi A progi az valószínűleg jó, mert innen van a oldalról Próbáltam több módban is indítani, de semmi... A segítséget előre is köszi! (jah 7-es tinám van) Lehetőleg kerüld a felesleges dupla-sorközöket! Frankye
vgerp: Azt nem tudod esetleg, hogy hogyan kell használhatóvá tenni? Mert nekem nem megy. Minden indításkor "authorizálni" kell, utána kiírja, hogy meg vagyok fertőzve. A te verziód is ezt csinálja?
Uraim!
Kérem, hogy az illegális program-feltörési tevékenységet, és hasonlókat a fórumon mellőzzétek! Köszönöm.
Segítségeteket kérném.
Tyna nevű programban szeretnék szimulálni de a legtöbb IC nek nincs meg a gnd valamit a vcc lába és nem tudok táp feszültséget kötni. Ebben kérném segítségeteket. Előre is köszönöm
Szia.
Azoknál az alkatrészéknél melyeknek nincs táp lábuk, a program atomatikusan táppal látja el. Csatlakozó alkatrészekhez pedig a forrásoknál találsz pl. h-szint ,digit. feszültségforrás stb.
Bocsi tényleg nem kerestem rá úgy hogy Tina csak mert gondoltam aki nyitott egy témát az Tynátár mivel a programnak az a neve nem pedig tina
lehet esetleg valahogy törölni a fórumot hogy ne legyen fent kétszer ugyan az?
De a program neve Tina, és nem Tyna.
ahogy én leszedtem úgy TYNA akkor nem tudom mért van ez na lényegtelen tényleg bocs én így tudtam.
Tényleg létezik TYNA
http://tyna.gersteinlab.org/tyna/
Üdv!
Megvan nekem a Tina 8.0. Azt szeretném kérdezni, hogy hol lehet átálítani, hogy ne fodítva gondolkodjon? Az áramirány fordítottja ahogy mi gondolkodunk. Magyarul a LED záróirányban világít. üdv: Dávid
Sziasztok
A feszültség, áram kapcsolatát az elenállson próbálom szimulálni, a feszültségforrás zárus fázisszögu. Nem értem miért jelenik meg egy 90 fokos fáziskésés mikor lefuttatom a váltóáramu analízist. analysis/ AC anlysis menüben hogy lehet kiválasztani, a megjelítendo mennyiséget, például az ellenálláson fellépo teljesítményt? .tsc letoltolink
átnéztem az alábbi használati útmutatót, de nem sikerült megoldani a problémát:
TINA használati útmutató
Hello engem is érdekelne a Tina 8 kérlek küld el:
Üdv
Sziasztok, leszedtem a TINA demóját érdekelne hogy van értelme foglalkozni vele, vagy inkább maradjak a Circuit Makernél? Olyan ember véleménye érdekelne legfőképp aki sokat használja.
sziasztok!
nekem egy olyan kérdésem lenne a Tinával kapcsolatban, hogy - lehet én vagyok hü**e, de nem jöttem még rá, és egyáltalán biztos sem vagyok benne - szval a Tinával lehet szimulálni rádiós adatátvitelt... konkrétan egy autóriasztó adóját - vevőjét szeretném szimulálni....
sziasztok
ez a fórum nagyon haldoklik, nem tudtok más fórumot ahol a TINA a téma?
Sziasztok!
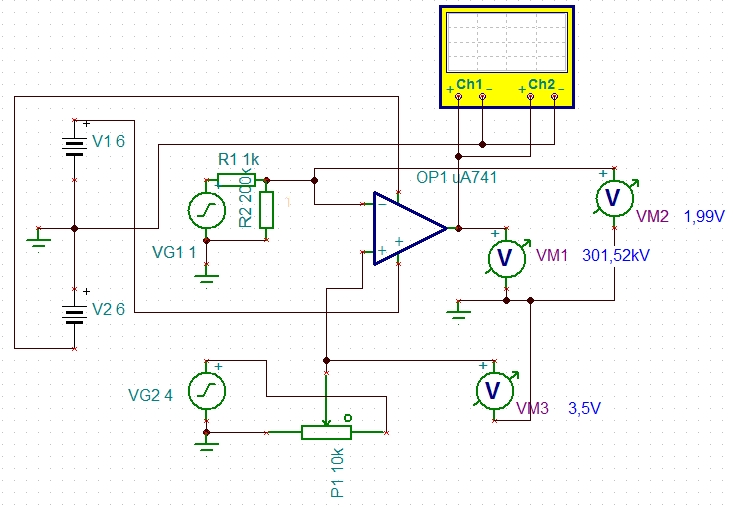
Próbálok szimulálni egy komparátoros dolgot, de KV-os nagyságrendű feszültség jön ki a műv. erősítő kimenetén. Tud ebben valaki segíteni? Köszönöm, Üdv!
Szia!
A "Spice Macros" -ból válassz műveleti erősítőt, de ott találsz komparátorokat is, ha már komparátorra vagy kíváncsi! Üdv. P István
Szasztok,
Egy LED -et próbálok táplálni 220V váltóáramrol. Lefuttatom az AC analysis/ calculate nodal voltage módot, hogy megmérjem mekkora áramot kap a LED, sajnos a szimuláció nem akar működni. Itt a kapcsolás letöltőlinkje: http://ul.to/u5re0g A valóságban működik.
Szia!
Transient analysis-sel próbáld. Legegyszerűbb az Interactive módban: lenyomod a TR gombot, led világít utána a Nodal Voltage/Meters gombot és 49 mA-t mér az ampermérő. Üdv. P István
Köszi a választ!
A Transient analysis-sel működik, viszont az AC analysis/ calculate nodal voltage gombot csak akkor tudom megnyomni ha leaállítom a transient módot és a csatolt képen látható eredményt adja. Lenne még egy kérdés, valahogy be lehet állítani, hogy a váltóáramu műszerek effektív értékeket mutassanak, mert most ha egy áramkörben van wattmérő , voltmérő és ampermérő csak a wattmérő dolgozik effektív értékekkel. B. U. É. K ! |
Bejelentkezés
Hirdetés |




Tina




