Fórum témák
» Több friss téma |
Fórum » NYÁK terv ellenőrzése
Köszönöm szépen ManGroove! És akkor ezzel a nyáktervvel működni fog a mérő?
Szia!
Volt még egy hiba az 555-nél, a 50K poti nem jól volt bekötve, ezt is javítottam. Átnéztem a huzalozást, kapcsolás technikailag ennek jónak kell lennie. Én szívesebben használok fektetett ellenállásokat, de nem akartam belenyúlni az általad tervezett panel elrendezésébe. ARRA FIGYELJ, HOGY MOST AMIT FELRAKTAM, AZ A BEÜLTETÉSI OLDAL FELŐLI NÉZET! Üdv!
Megoldottam joshua nyák-ját, (pár órás munka:bonk
, átkötések nélkül. Csak abban segítsetek , hogyan kell feltenni képet, vagy más fájlt? Privátba írjatok, hogy ne terheljük a fórumot. Előre is köszi.
Azt hiszem sikerült megoldanom a javított nyák-ok feltételét joshua-nak. Remélem másnak is tetszik a pár befektetett óra eredménye.
"Bérmunkát vállalok PIC programozásért cserébe."
A "Sin" felirat zárlatot csinál. Nekem speciel nem tetszenek a görbe vonal vezetések. De természetesen ezek teljesen szubjektív dolgok.
A joshua „Fordulatszámmérő.lay”-t én így fejeztem be. A „Sin” felírat már nem csinál zárlatot. Mivel nálam nincs átkötés, megszüntettem körbe a GND vastag vonalat, átdolgoztam a +5V vastag vonalát is. Hogy szemre, kinek mi tetszik, az egy dolog. Görbe vonalakat nem csináltam, csak íveseket. Bennem még a nyákkészítés régi szabályai vannak (Dr. Szalay Miklós: Nyomtatott áramköri lapok amatőröknek 1984), melyekkel én egyet is értek, és alkalmazom is. Szerintem, a szubjektív megítélésen kívül a vonalvezetésnek nagy a jelentősége nagyfrekvenciás áramkörnél. Ez nem az, de így mindig csak egy szabályt alkalmazok.
- a nyák vonal lehetőleg egy irányba haladjon, ne legyen elágazás, mert a hibakeresésnél követhetőbb az áramkör - kerüld az éles sarkokat, derékszögű találkozásokat - ha nem muszáj, ne legyen átkötés - növeld a vezetősávok, forrpontok méretét a még megengedhetőre Jó lenne, ha joshua is jelentkezne.
Köszönöm szépen bujan, hogy te is segítesz, de szerintem maradok ManGroove tervénél... De azért tényleg köszi!!!
Hello!
Még kezdő vagyok terveztem egy nyákot egy két ledes villogóhoz (kapcsolási rajz mellékelve) És arra szeretnélek titeket kérni, hogy ellenőrizzétek már le nekem, hogy jól csináltam e! Köszi előre is
Szia!
Kis hibák voltak a nyáktervben amit kijavítottam. Azokat pihent szemmel te is biztosan felfedezted már. Apró észrevételek az elvi rajznál is vannak. De ez az áramkör működőképességét nem befolyásolja. 1: Az 555-ös kimenete olyan, hogy nem kell felhúzó ellenállás a kimenetére. Egyedül akkor van értelme, ha az 555-ös IC a tesztek idejére kikerül az áramkörből. 2: Mivel az a 4017-es számlálónak mindég csak egy kimenete aktív "H" szintű, ezért egy áramkorlátozó ellenállás is elég a közös katódok és a test közé. Ezzel bizonyos esetekben helyet lehet spórolni. S, hogy a kérdésedre is válaszoljak! PL.: Ezzel az lerendezéssel MAX 10*10 LED-et lehet vezérelni. A kapcsolás 50 LED-re mutat példát. Remélem nem vettem el a kedved a kísérletezéstől ezzel a bonyolultnak tűnő kapcsolással. Sok sikert a kapcsolás megépítéséhez!
sziasztok!
valaki tudna nekem ehhez a kapcsolási rajzhoz egy nyákot tervezni? link: http://www.aaroncake.net/circuits/alarm1.asp előre is köszi! mraton
Szia!
Az nem annyira bonyolult kapcsolás, hogy akár papíron ne lehetne "megtervezni". Mert ha jó végeredményt akarsz, akkor legjobb ha magad készíted el. :yes: Csak nekifogni nehéz! De ha megvannak a szükséges alkatrészek akkor hidd el, hogy kis gyakorlással elég jó eredményt lehet elérni. Ha papíron már van egy jónak mondható huzalterv, akkor akár Spint-Layou (5.0)-tal is gyorsan megtervezhető a PCB. Persze ha kell akár én is szívesen segítek. Csak szeretnélek az önálló munkára bátorítani.
Szia!
Természetesen majd én is megpróbálnék tervezni, de nekem ez lesz az első, és kicsit bonyolultnak tűnik. Ha tudnál nekem segíteni, azt nagyon megköszönném! mraton
Persze! El is készül egy változat.
[OFF]Az
Idézet: a nyákot, forrasztási oldalról ábrázolja. „alarm1_pcb_.gif”
Azt az asp-t valaki átkonvertálná jpg-be???
Tessék.
Csak a kis kép volt asp. Ha rá kattintasz, a nagy méretű az már gif.
ezermillió köszönet
egyébként hogy riaszt ez a cucc ?
Sziasztok!
Segítséget szeretnék kérni egy nyák terv ellenőrzéséhez. Mellékeltem az én tervem és a kapcsolási rajzot. Előre is köszönöm a segítséget! Tomi44
Szia!
Szerintem a tápot felcserélted. Nézd csak meg még egyszer! A LEDeknek a az anódja megy a táp pozitív felére a kapcsolásban, ellenben a nyáktervben ott a negatív van. Mivel a tápot felcserélted, így a tápkondikat is meg kell fordítani, ill. a többit leellenőrizni. Beültetésnél figyelj majd a diódák polaritására, és a tranzisztorok helyes beültetésére! A bal legfelső sorában az micsoda? Ami ott van bal oldalt 2-es csatlakozó, az rövidre van zárva, ha az lenne a bemenet. Esetleg feliratokat is elhelyezhetnél rajta, hogy minek mi az értéke.
Hát igazság szerint nekem az a rész nem túl világos hogy pl hova megy a bemenet mert a kapcsolási rajz se olyan egy értelmű legalábbis nekem nem. Ha van egy kis szabadidőd megkérhetlek arra hogy segítesz nekem ezt a tervet megcsinálni működőképesre? Köszi
A bemenetnél, a középső pötty a meleg pont, ahol jön az analóg jel. Ami körülveszi kör, az az árnyékolás, testpont.
Kijavítgattam, a tranzisztorok beültetésénél majd nézd meg, hogy melyik láb melyik, és a diódáknál is. Mindent rátettem a nyákra, szinte eltéveszthetetlen. A táp bal alul van. A bemenet bal felül. A potméternek a lábainál 1mm-es furatok kellenek, a többinek mehet a 0.8mm-es. Egyszer én is elkezdtem ezt csinálni, csak véletlenül az összes ledet fordítva tettem bele, így meg sem moccant, lehet, hogy most nekiállok még egyszer, így, hogy van nyák is Jó munkát!
Én is csináltam egy ilyen "izé"-t, még nincs kész, de nemsokára kész lesz...
A rajzon való, eligazodás: Ez egy sztereó mérő, Bal oldali csatlakozók: - Fenti: Bal hang bemenet, - Középső: Bemenet, föld, - Lenti: Jobb hang bemenet, Jobb oldali csatlakozók: - Fenti: Táp + - Lenti: Táp - Remélem segítettem... Amúgy ennek >>ITT<< a helye...
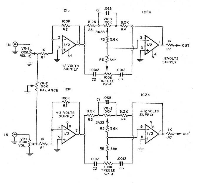
Sziasztok!
Megcsináltam egy hangszínszabályzónak a kapcsolási rajzát.Átnéznétek nekem,hogy van e benne hiba? Ja és még annyi kellene,hogy elmondanátok nekem,hogy hogyan kössem be a Balance potit majd?
Futólag átnéztem de nekem nagyon zavaros a nyákterv! A kapcsolási rajz szerint a 4-es lábra megy a -12V a nyákterv szerint pedig az IC-k 1-es lábára megy. Az IC körvonalát jelölő piros keret egyik sarkában lévő háromszög jelöli az 1-es lábat.Van benne vezetősáv ami lóg a levegőben (az alsó 39k egyik végén) a jobb oldalon fenn lévő 1k lába hozzáér a GND-hez. Nézd át még párszor!
Meg is van miért volt rossz helyre kötve.A képen látható nyákrajzról néztem és rossz oldalról.Kijavítottam a hibát. Megnéznéd nekem ismét?
Szia
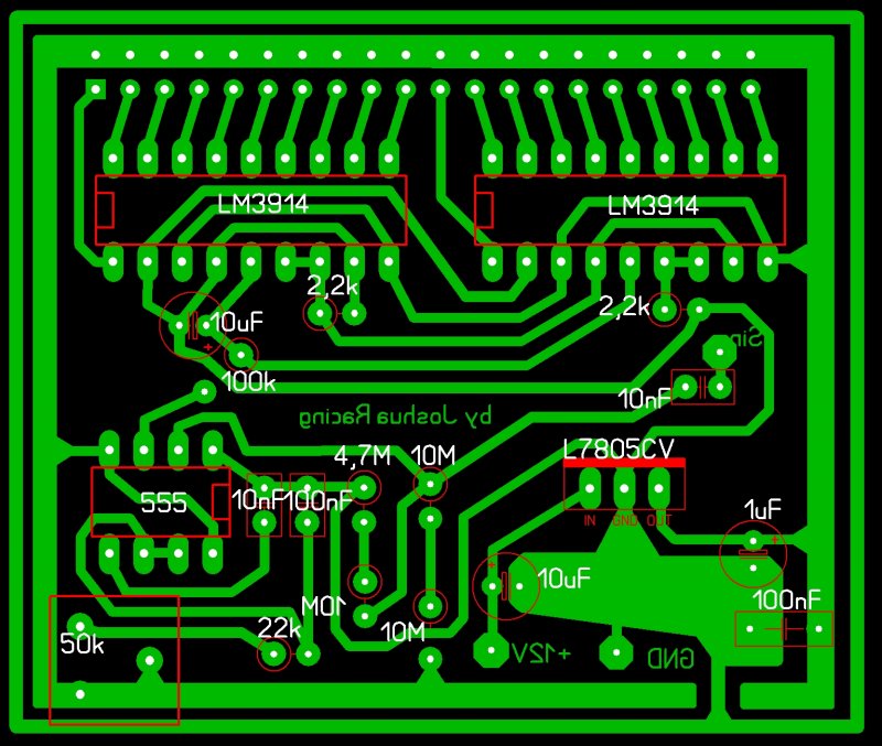
Bocs, hogy belevauzok, de szerintem olvasd el Alkotó mester leírását a sprint layoutról. (T.i. a tervedben zölddel beírt alkatrész értékek rövizárlatot okoznak. Tedd át alkatrész oldalra, ami nálad piros és B1) A vezető sávokat meg kiegyenesíthetnéd és az egészet összébb tolhatnád. Egyenlőre ennyi. Jó lesz az, csak gyúrjál még rajta! Alkotó, Sprint Layout ismertetője
Szia!
Így? "Szerintem az nem baj,hogy kékkel van."
A kék a felső réteg színe a zöld az alsó rétegé. A piros színt az alsó rétegen használt alkatrészek körvonalának jelölésére, értékmegjelölésre stb. a sárga színt ugyanerre használják de a felső rétegen. Van még egy két hely ahol majdnem összeérnek a vezető sávok (van elég hely hogy szét tudd húzni) Valamint ahogy vicsys is írta összébb lehet még nyomni a nyákot csak egy példa: a bemenetnél lévő 1k és 100k ellenállásokat kicsit jobbra az IC alá helyezed (a másik bemenetnél az IC fölé a csatolt képen a pirossal körrel jelölt területre.
Ne add fel! Alakul ez!
Összébb húztam ahol tudtam és akartam.
Akkor működőképes most már a nyákrajz? Meg erre "Ja és még annyi kellene,hogy elmondanátok nekem,hogy hogyan kössem be a Balance potit majd? "a kérdésemre tudnál válaszolni?
Azt nem tudom vállalni hogy 100%-ra átnézzem neked a rajzot ezt neked kell megtenned! Amit még mindig nem javítottál ki: az alsó 68nF-os kondi bal oldali forrpontjához majdnem hozzá ér a 39k ellenállástól az IC felé menő fólia (a kettő között kb 0,03mm távolság van) ha nyomtatni és vasalni akarod akkor ez nagyon kevés!
A balance potméter bekötése: a három láb közöl a szélsőket a bemenetekre kötöd ( egyiket az egyik a másikat a másik bemenetre) a középsőt pedig a GND-re, ahogy a kapcsolási rajzon is látod. |
Bejelentkezés
Hirdetés |




, átkötések nélkül. Csak abban segítsetek
, hogyan kell feltenni képet, vagy más fájlt? Privátba írjatok, hogy ne terheljük a fórumot. Előre is köszi.















