Fórum témák

» Több friss téma
Fórum » NYÁK terv ellenőrzése
 
Témaindító: Paso, idő: Okt 4, 2005
Lapozás: OK   23 / 203
(#) calibra válasza kiskacsa2009 hozzászólására (») Ápr 20, 2009 /
 
Szia!

Elvileg működhet,de építsd meg aztán majd kiderül

Üdv!
(#) tallerbator hozzászólása Ápr 25, 2009 /
 
Sziasztok!

Készítettem egy kábel teszternek a NYÁK rajzát és azt szeretném tudni, hogy jól csináltam-e meg? Mellékelem a NYÁK rajzot illetve a kapcsolási rajzot. Nem pontosan a kapcsolási rajz alapján csináltam meg, módosítottam rajta egy kicsit.

Előre is köszönöm!
(#) kaqkk válasza tallerbator hozzászólására (») Ápr 25, 2009 /
 
Egy hibát találtam : a meghajtó panelon a ledek közös kivezetése nincs a gnd-re kötve , így egyik sem fog világítani
(#) niedziela válasza tallerbator hozzászólására (») Ápr 25, 2009 /
 
Lehetne mit javítani a sávok vezetésén !
Nem kell egy sávot 6x megtörni ha annak amúgy semmi funkciója. .....stb
(#) tallerbator válasza kaqkk hozzászólására (») Ápr 25, 2009 /
 
Hoppá tényleg nincs rákötve a GND-re
niedziela: a sávok azért vannak megtörve ennyiszer mert az autoroute funkciót használtam ott ahol a vezetősáv belseje fehér színű így szokkal egyszerűbb volt megtervezni.
(#) niedziela válasza tallerbator hozzászólására (») Ápr 25, 2009 /
 
Tudom mit használtál, ezért olyan amilyen
(#) titi válasza tallerbator hozzászólására (») Ápr 25, 2009 /
 
Hali!
A csatlakozó egyik lába nincs bekötve!
(#) tallerbator válasza titi hozzászólására (») Ápr 25, 2009 /
 
Köszönöm pont az előbb vettem észre és javítottam ki. két helyen is.
(#) brato válasza tallerbator hozzászólására (») Ápr 25, 2009 /
 
A felsorolt hibák nincsennek javítva, csak a vonalvezetést rendeztem egy kicsit neked.
(#) tallerbator válasza brato hozzászólására (») Ápr 25, 2009 /
 
Köszönöm, akkor kijavítom benne a hibákat és majd holnap megcsinálom a NYÁK-ot.
(#) maTaKee hozzászólása Máj 13, 2009 /
 
Üdv!
Most dobtam össze ezt a NYÁK rajzot, és szeretném ha valaki le ellenőrizné nekem, hogy jó-e?
(#) Rádió Kezdő hozzászólása Máj 20, 2009 /
 
Sziasztok!
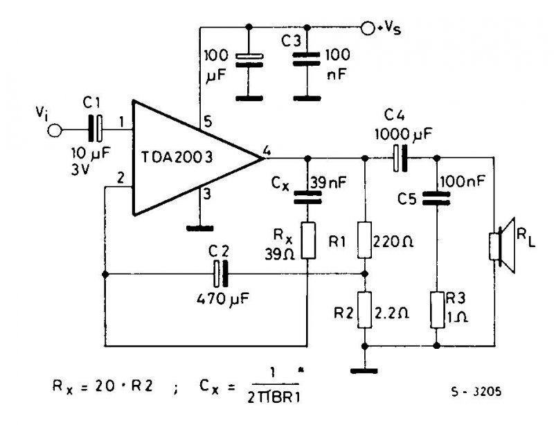
Szeretnék építeni egy 10W-os erősítőt, egy adatlapban találtam egy kapcsolást, ami alapján készítettem el egy nyákrajzot, és azt szeretném kérni tőletek, hogy nézzétek meg, hogy jó-e.
Mindent előre is köszönök...

Üdv

Ui.: Én sztereóban építeném meg
(#) niedziela válasza Rádió Kezdő hozzászólására (») Máj 20, 2009 /
 
Nem jó :no:

Kimenet nem soros C5 - R3 -al.
Kondi is fordítva van...stb
39nF létezik, nem kell 10nF összerakni !
Jó lenne a lay fájlt feltenned, könnyebb lenne átnézni.
(#) san398 válasza Rádió Kezdő hozzászólására (») Máj 20, 2009 /
 
Nagyon zavar a sok + és - jel a hangszóró és a bementet jelölhetnéd másként is, nehogy a bemenetre kapcsold a tápot véletlenül! A bemenetre 10µF kell az adatlap alapján nem 2,2µF bár lehet hogy az is jó, nem vagyok erősítő témában jártas! A Te általad plusznak jelzett hangszóró kivezetésnek a 100nF és az 1000µF között kellene lennie, az 1ohm-nak meg a földhöz kellene kötve lennie.
(#) niedziela válasza niedziela hozzászólására (») Máj 20, 2009 /
 
Hirtelen variáció

2003.JPG
    
(#) Rádió Kezdő válasza niedziela hozzászólására (») Máj 21, 2009 /
 
Sziasztok!
persze felrakom a .LAY javított változatát, és még az a kérdésem, hogy 39nF helyett mit használjak 33nF vagy 47nF?
válaszotokat köszi...
Üdv.

Ui.: mekkora a te nyákod?
(#) niedziela válasza Rádió Kezdő hozzászólására (») Máj 21, 2009 /
 
62x55mm ha jól emlékszem.
39nF szerintem létezik !
(#) Rádió Kezdő válasza niedziela hozzászólására (») Máj 21, 2009 /
 
Amúgy meg a két erősítőt úgy szeretném elhelyezni, hogy a ráférjen a 8.5 cm-s h.bordára...
+ még valami, hova kéne, és mekkora potmétert kell bekötni a hangerő változtatásához?
(#) niedziela válasza Rádió Kezdő hozzászólására (») Máj 21, 2009 /
 
Ehhez az erősítőhöz nem kell ekkora borda
Két izmosabb hűtőzászló elég.
Hangerő potit az előfok és a végfok közé tedd, azaz ennek a bemenetére.

(#) Milan90 válasza Rádió Kezdő hozzászólására (») Máj 21, 2009 /
 
39nF helyett nyugodtan használhatsz 33nF- ot, ennél kisebbet már ne! Ha 47- et használsz, nem lesz olyan jó a magas átvitel.
Az, hogy a C5 és R3 közvetlenűl az ic 4- es lábán van, vagy a C4 után, az teljesen mindegy, mert az a nagy kondi azon a frekvencián, ahol a C5 és R3 már számít, olyan, mintha ott sem lenne.
(#) Rádió Kezdő válasza niedziela hozzászólására (») Máj 21, 2009 /
 
Ennek kell előfok?
A számítógépről jönne az adat.
egyébként milyen előfok kellene?
Válaszotokat köszi!
Üdv!
(#) niedziela válasza Rádió Kezdő hozzászólására (») Máj 21, 2009 /
 
Ha PC -ről jön a hang akkor nem kell előfok.
(#) niedziela válasza Rádió Kezdő hozzászólására (») Máj 21, 2009 /
 
Idézet:
„úgy szeretném elhelyezni, hogy a ráférjen a 8.5 cm-s h.bordára...”


Ha a borda hosszára gondolsz


2003.lay
    
(#) kiskacsa2009 hozzászólása Jún 12, 2009 /
 
Sziasztok!
Legyen valaki oly szíves, és nézze át ezt a nyáktervet!
És még valami:ezt hogyan lehet még bővíteni ledekkel??
(#) Joshua hozzászólása Jún 26, 2009 /
 
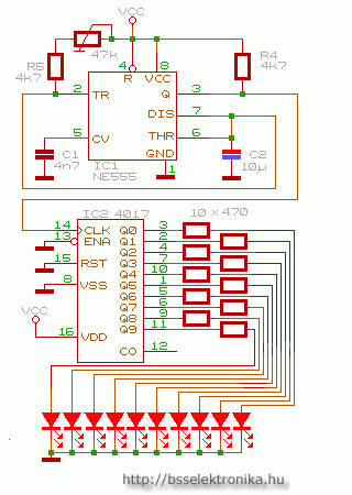
Hali! Valaki lenne szíves megnézni a NYÁK tervemet h jó lesz-e? Csatolok hozzá kapcsi rajzot is. Ez egy fordulatszámmérő. (LED-es) Előre is thx annak aki szakít rám egy kis időt!
(#) heroldbalu válasza Joshua hozzászólására (») Jún 26, 2009 /
 
Hello én így ránézésre ennyit tudok, csak szembetűnő
nem feltétlenül csak nekem valahogy mindig böki a szemem az átkötés.
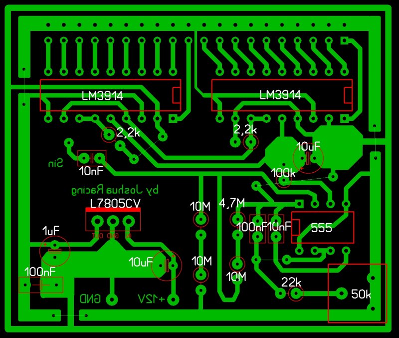
(#) Zoli_bácsi válasza Joshua hozzászólására (») Jún 26, 2009 /
 
Helló!

Amit azonnal észrevettem, hogy a 7805 fordítva van benne. Ha szembe fordítod, hogy az írást el tudd olvasni, akkor balról jobbra: IN GND OUT.

Néhány átkötést pedig meg lehetne szüntetni. Arra figyelj, hogy az alkatrészek, átkötések vagy 0 fok, vagy 90 fokban helyezkedjenek el, ne pedig átlóban. Első ránézésre a nyák 'Így sikerült', nem pedig "így szerettem volna". Félreértés ne essék, egyáltalán nem bántásként szánom. A topológia, az esztétika szerintem fontos dolog a tervezésnél, huzalozásnál. *.lay állományt fel tudod rakni? ellenőrizném a nyáktervet.
(#) Joshua válasza Zoli_bácsi hozzászólására (») Jún 26, 2009 /
 
Persze fel tudom tölteni .lay ben is. Am meg a 7805-ös azért van fordítva mivel az elején megterveztem és meg kellett tükröznöm az egészet... Ha tudsz javítani rajta és visszaküldenéd javítva megköszönném...
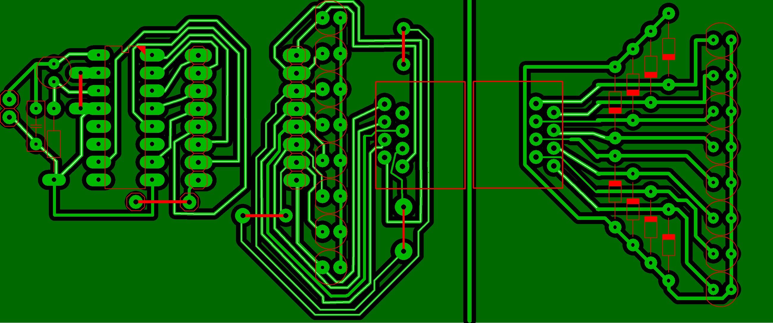
(#) Zoli_bácsi válasza Joshua hozzászólására (») Jún 26, 2009 /
 
Látom, hogy a nyák felőli oldalról terveztél. Én a beültetési oldalról szoktam tervezni. Mivel nekem a megszokott tervezési módszerem a beültetési oldal felől történik, nem igazán tudom, csak ellenőrizni.
(#) Zoli_bácsi válasza Zoli_bácsi hozzászólására (») Jún 26, 2009 /
 
Kicsit módosítottam, megszüntettem néhány átkötést. Végül is, visszatükröztem és már is megkaptam a beültetési oldalt Nekem így könnyebb volt módosítani.

Üdv!

Következő: »»   23 / 203
Bejelentkezés

Belépés

Hirdetés
XDT.hu
Az oldalon sütiket használunk a helyes működéshez. Bővebb információt az adatvédelmi szabályzatban olvashatsz. Megértettem