Fórum témák
» Több friss téma |
Sziasztok!
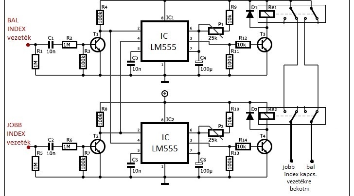
Az alábbi komfortindex (az irányjelző kart megpöccintve hármat villan az index, nagyon kényelmes körforgalomból való kihajtáskor, illetve sávváltásnál, a magasabb felszereltségű új autókba már gyárilag beépítik) vezérlést egy német oldalon találtam, a leírás alapján a megépítése nem jelent gondot számomra és a bekötése sem. Ám van neki egy time set kivezetése, fogalmam sincs, mit lehet vele csinálni, valamit állítani kell vele, de mit? Illetve még volt csatolva hozzá két file, fogalmam sincs, hogy mi lehet. Megköszönném, ha valaki megfejtené és segítene, hogy hogy is kell valójában ezt feléleszteni és programozni...? Remélem, valakinek sikerül és sokan megépíthetjük majd. előre is köszönöm a segítségeteket: E.
Értem... akkor ez azt jeleni, hogy ha fizikálisan össze is rakom a cuccot, a "feje" üres lesz?
Tehát gyárilag nincs benne semmi? Bocs, ha hülyeséget kérdezek, de csak egyszerű tranzisztoros dolgokat építettem idáig, ICben is max az 555 volt, amivel dolgom volt :s Ja és quartzot nem látok sehol...
Ez csak kiegészíti, megmarad minden az eredeti állapotban, pusztán egy behúzva tartott indexkapcsolót szimulál a relének x ideig, ennyi az egész...
Akkor még várok itt egy kicsit, hátha valami hozzáértő idetéved, ha nem, akkor bedobom oda... köszi az infókat
Szia!
Ha nem érdekelnek a mikrokontrollerek akkor csak építsd meg az áramkört, és megkérsz valakit, hogy belenyomja neked a programot. Ha érdekelne akkor pedig remek alkalom, hogy megismerd. Ez elégy egyszerű áramkör, a LED villogó után akár ez is jöhetne.
Szerintem elég lenne egy 4017 es ami leszámolná a 3 villanást és azután resetelné magát és kikapcsolná az indexet.
Igaz, vagy egy monostabil multivibrátor 555 IC-vel.
Akkor beáll kapcsolt állapotba, illetve, ha ellenkező irányba pöccinted megfordul, és az indexelés végén nem "számol" rá hármat, nem annyira egyszerű a helyzet...
Tudtok valakit, aki bele tudná ezt égetni nekem némi aprópénzért?
Habár nincs értelme vacakolni vele, ha nem érdekel az MCU lelkivilága.
Akkor inkább ebből építs kettőt és meg is van. Csak 2db tranyóval kell kiegészíteni, hogy meg legyen oldva a két oldal "lereteszelése", azaz ha jobbra indítod, de gyorsan balra átváltassz akkor ne villogjon még jobbra 3-at.
És az, hogy lesz megoldva, hogy a végére ne számoljon rá még hármat?
Mivel a monostabil multivibrátor időzítése az első 3 villanás után végetér így nem fog tovább villogni, mint ameddig be van kapcsolva az index. De 3 villanásnál rövidebbet se fog indexelni, kivéve ha megszakítod a másik irányba indexeléssel. Ugyanez viszont az MCU-s változatnál is fennál.
Nos én már csináltam egyet.
Most fáradt vagyok magyarázni a működést, de a 2 jumper arra van, hogy ha +t vagy - kapcsol a kar. A két poti a 2 index utánvillogási ideje. A BLO NF-es zavarszűrő. Ha az indexet bekapcsolja valaki akkor indul a mono és elengedés után adott ideig húzza a relét. Ha az index tovább le van nyomva, akkor azon keresztül megy a villogtatás. Ha jól emlékszem. Már rég csináltam. (1 éve)
Komolyan mondom ennek semmi ertelme. Nekem mar idotlen idok ota olyan auto(i)m van(nak) aminel ha csak felig huzod le a kart akkor addig indexel ameddig el nem engeded, de nem "ragad be". Ha jobban lehuzod akkor beragad es akkor ugy mukodik ahogy egy hagyomanyos index kar. Nekem sohasem volt problemam savvaltaskor vagy egyeb hasonlo helyzetekben ezt a felig lenyomott allapotot hasznalni. Idegbajt is kapnek, ha elkezdene okoskodni es tovabb indexelne mint ahogy szeretnem
Vagy kevesebb ideig brrrrr
1 - Attól, hogy neked nem kell még lehet értelme.
2 - Nem nekem kell.
Ez tetszik köszönöm
Úgy gondolom, ez ha lekapcsolod az indexet mindenképpen villog még egy adagot.
Volt egy topic már nem emlékszem melyik,ott már egészen bonyolult "egyszerű" kapcsolásokat tárgyaltunk de igazán korrektet csak nagyon bonyolultan lehet készíteni.
Ha nem magas szintre hanem impulzusra töténik az indítása a monostabilnak , akkor csak a felfutó élre indul. Tehát ha indexelsz a bekapcsoláskor elindul az
időzítő de le is jár az időzítés mire kikapcsol az index , de ha csak pöccintesz a karon akkor az időzítő fogja kapcsolni az indexet .
Háát igen ,csak a karon a VILLOGÓ feszültsége van ,ergó másodpercenként pöccintesz (ha nem te ,akkor az automata) Tudom át lehet variálni az indexkart dehát kérdés megéri-e.
semmi variálásra nincs szükség ! Egx dióda és egy kb10mikrós kondi kell és már renelkezésedre is áll egy
felfutó jel ami a megszakítások között is folyamatos marad (az elektronika nem süti ki a kondit ilyen rövid idő alatt ) Én valamikor így csináltam zenélő indexvisszajelzőt !
Helyes az észrevétel ! Mindkét irányra kell egy monosabil
és egy relé . Ami megoldható egy 556 -al és méretben sem nagyobb az előző hsz ben lévő pices megoldásnál . (senkit nem akarok lebeszélni a picről ) csak egy alternatívát ajánlotam .
Lerajzolnád ezt a kapcsolást konkrétabban, mert én megépítettem, de nem egészen úgy működik, ahogy kellene. Például irányváltáskor nem törli a másik oldali jelzést, hanem mindkét oldal egyszerre kezd működni. Már mindent kipróbáltam, de nem jövök rá mi nem stimmel. Előre is köszi!
Sziasztok!
Bekapcsolom az elakadásjelzőt menet közben Kirakom balra, vagy jobbra az irányjelzőt Az elakadásjelző kapcsoljon ki és menjen balra vagy jobbra az index annak függvényében, hogy merre tettem ki természetesen ![]() Ha visszateszem alaphelyzetbe az irányjelzőt az elakadásjelző kapcsoljon tovább Az csak plusz lenne ha mindezek felett a komfortindex is bele lenne építve Erre tud valaki megoldást? Köszönöm!
sziasztok,érdeklődni szeretnék,hogy a pic-es megoldást meg építette e már valaki?
Ha igen akkor azt,hogy lehet megoldani.hogy a relét is vezérelje? Én találtam egy kapcsolást 555-el,de a pic-es változat jobban érdekelne.Bővebben: Link
Sziasztok.
Egy komfort index építését kezdtem el, de szeretném egy PIC, vagy AVR-el elkészíteni 555-helyett. Amiért ez nem egyszerű, az a működésének a különbsége. a szokásos autókhoz képest. Az index relé egy eléggé összetett időzítő panel (sok mást is csinál) Az index kapcsoló az irányjelzésre csak 1 szál drótót használ. 12V ha balra, és 8V jobbra (valóságban csak 1 ellenállás iktatódik be, ami a modul bemenő ellenállásával osztót képezve 8V-ra állítja a bemenetet. Tehát a cél? Egy Komfort index (3 vagy 4 ütem a kiválasztott oldalra meg a szokásos megkötések) Kimenetén 12V és 8v kellene a modul számára. Erre szeretnék tippeket ha lehet. 555-el működne, de nem akarok vezetékezni, és gondoltam magába a modulba építeném be. és hát ugye nem túl sok a hely benne. Ha valaki panel szinten le is gyártaná, (természetesen fizetném a munkáját) az külön könnyités volna Köszönöm előre is
Sziasztok!
Találtam a neten egy komfort irányjelző áramkört. Megépítettem, de nem teljesen úgy működik ahogy kellene. A kar pöccintesére szépen villan hármat. A probléma ott van amikor fixen jobbra irányjelzek. Miután visszakattan alap állapotba megvillan háromszor a bal oldal. Ez miért lehet szerintetek?
Nem az elektronika tehet róla, hanem a kapcsoló kicsit túllendül az alaphelyzeten és egy pillanatra zárja a másik irányt, ezért van ez a jelenség.
A hozzászólás módosítva: Márc 8, 2013
Ha a bemeneti 10nF-ot megnövelem az segíthet?
Attól tartok nem, de próba szerencse.
Szerinted mi lenne a megoldás? Az indexkart egy hónapja vettem. Én inkább valami zavarjelre gondolk, mert néha a gyújtás ráadásakor is bevillan, pedig hozzá sem érek a bajuszkapcsolóhoz. Bal irányból visszacsapva nem villanta meg a jobb oldalt. Nem lehet érzéketlenebbé tenni a bemenetet? Ezért gondoltam a nagyobb kondenzátort.
|
Bejelentkezés
Hirdetés |




Vagy kevesebb ideig 

