Fórum témák
» Több friss téma |
- Ez a felület kizárólag, az elektronikában kezdők kérdéseinek van fenntartva és nem elfelejtve, hogy hobbielektronika a fórumunk!
- Ami tehát azt jelenti, hogy a nagymama bevásárlását nem itt beszéljük meg, ill. ez nem üzenőfal! - Kerülendő az olyan kérdés, amit egy másik meglévő (több mint 17000 van), témában kellene kitárgyalni! - És végül büntetés terhe mellett kerülendő az MSN és egyéb szleng, a magyar helyesírás mellőzése, beleértve a mondateleji nagybetűket is!
Köszi, már sikerült megoldanom a problémát
Sziasztok
Olyan kérdésem lenne, hogy 12V 800mA -ből tudnék csinálni 18V 600mA-t?
Nobel díjjal?
Energia megmaradásának törvénye.
Hello!
Miért ne működne? Az IC áramfelvétele, kb. 10mA. Ehhez még hozzá jön a kondi töltési-kisütési árama. Ha 1kohm-ot teszel bele, akkor azon több feszültség esik, mint szükséges. Tehát a zénernek nem marad áram, vagy is nem stabilizál. De ha az 555 kimeneti feszültsége nagyobb mint a Fet küszöbfeszültsége, működni fog az áramkör. De ha a motor áram miatt a 20V feszültség változik, akkor az visszahathat az IC tápészültségere. Aztán ez vagy jól sül el, vagy nem. De egy zéneres stabilizátor előtét ellenállását, úgy kell méretezni, hogy az ellenálláson átfolyó áram nagyobb legyen, mint ami terheli a zénert (itt az 555 áramköre), plusz jusson a zénernek is áram (általában minimum 5mA). Ha pedig nincs terhelőáram, akkor a zéner nyeli le a terhelő áramot is, de az ekkor ne legyen több, mint amit a zéner maximálisan elbír. (De utána olvashattál volna, mert van róla külön topik. Plusz mérni és gondolkodni is illik, nem csak bekötni egy ellenállást, aztán csodálkozni, hogy most megy - most meg nem.) üdv! proli007
sziasztok szeretnék segitséget kérni :
valaki tud olyan üzletet ahol OLCSÓN hozzáférnék a következökhőz: digitális hőfokszabályzó 300 °C-ig érzékelővel és digitális időzítő 1-60 percig előre is köszönöm
Sziasztok.
Van egy ilyen motorom amire az van ráírva h 24V 110W és Ankersp. 18V. Ezt motort meg szeretném hajtani egy 12V-os autoakkumulátorral, de elvileg 24V-os a motor az ankersp 18V nem tudom mit jelenthet német szótárba valami csörlőt ad ki egy hasonló szónak. A lényeg h szerintem ez egy 24V 110W-os motor és dinamó egyben. Pwmmel szeretném a fordulatát szabályozni, azt viszont nem tudom h mennyire tesz jót neki hogy csak 12V-ot kap. Talán az jobb lenne neki ha 24V-ot kapna nagyobb fordulat és vélhetően kisebb áramfelvételt produkálna. Arra gondoltam hogy a pwm kimenete úgy is kb 4khz környékén van ezért egy számítógéptápból kiszednék egy nagyfrekis trafót és azt 1:2-re tekerném és úgy menne a motorra. Hülyeség lenne? A pwm csatolva.
Az Ankerspannung állórész (armatúra)-feszültséget jelent.
Hello!
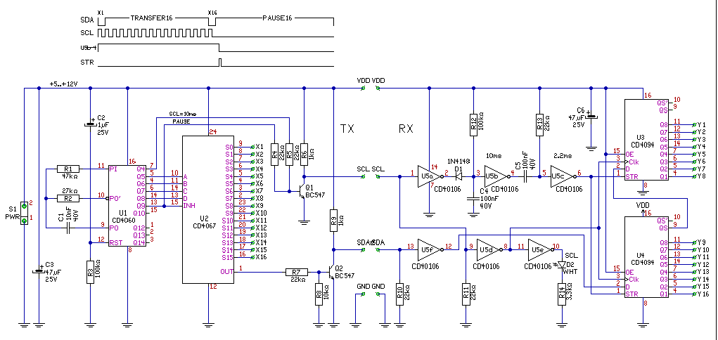
Közben lerajzoltam, hogyan lehet sorosan átvinni 16 bit információt (PIC nélkül). Biztosan nem fogod megépíteni, de lehet tanulságnak jó lesz. - A CD4060 egy ütemadó, és az ezt követő bináris számláló. Ennek kimenete szolgáltatja az órajelet, valamint a multiplexer címző jeleit. - A multiplexer a számlálónak megfelelően szép sorrendben kapcsolgatja az OUT kimenetére, a bementi 16 bit információját. - A multiplexer, mindig az órajel lefutó élére vált át, a beolvasás, pedig az órajel felfutó élére történik. (Mikor az adat már stabilan áll a kimeneten) ez biztosítja a helyes írás olvasás ütemét. A Q9 alacsony szintje mellett, pörög a multiplexer, magas szintje esetén az OUT kimenet fixen alacsony szinten áll. Ekkor az R4 ellenáláson keresztül kinyit a Q1 tranyó, és nem engedi a kimenetre az órajeleket. - Az adónak két kimenet van, az SCL az órajel kimenete, az SDA a soros adatjel. Ezt kell a vevőhöz átvinni. (Meg persze a tápfeszt.) - Az adó két kimenetét kis impedanciával, két tranyó hajtja meg, ami invertál is egyben. (Ha messzebbre szeretnénk vinni az információt, akkor a kimeneti vonalakat meg lehetne erősíteni egy-egy 555 meghajtóval.) - Minden 16 bit kivitelét, 16 bitidejű szünet követ. Egy bitidő, közelítőleg 10ms idejű, így egy teljes adatátvitel, kb. 320ms alatt fog létrejönni. Vagy is másodpercenként háromszor. - A vevő figyeli az órajeleket/szünetet és szinkronizálja a működést. És minden órajel felfutó éle, indít egy újraindítható monostabil multit. (Ezt alapvetően az U5a-U5b inverter képzi.) Amíg az órajelek ütemesen érkeznek, a D1 rendszeresen kisüti a C4 kondit. Ha megszűnik az órajel sorozat (mert szünet következik) akkor az R12 feltölti a C4 kondit, és U5b kimenete alacsony szintre vált. Ebből a váltásból a C5/R13-al egy impulzust képzünk, ez lesz a Shift regiszterek Strobe beíró jele. - A multiplexelt adatok, az órajel ütemében lépnek be a Shift (v. toló) regiszterbe. Tekintve, hogy a regiszter csak 8 bit hosszúságú, kettő van egymás után felfűzve. De vezérlő lábai azonosak. - A regiszter, a D adatbementet az órajel felfutó élére bemásolja az első tárolóba, miközben minden tároló ban elhelyezkedő adatot "egyel hátrébb tolja". - Ha a 16 adat beolvasásra került, akkor a regiszter kimenetein megtalálható az információ. De hogy a kimenetek a regiszter működése közben ne változzanak (ahogy az adatok hátra tolódnak), van az áramkörben egy "háttér tároló". Ez őrzi meg az információt a beolvasás alatt. - Ha a 16 órajel végigfutott, akkor kb. 10ms múlva érkezik meg a Strobe jel, ami a regiszter aktuális állapotát, átmásolja a háttértárba. - A háttértár kimenetét ki lehetne kapcsolni (magas impedanciás lenne, de erre nincs szükség, ezért az OE bemenet fixen magas szintet kap. - Sajnos a regiszternek nincs törlő bemenete (elfogyott a lába) ezért bekapcsoláskor a regiszter véletlenszerű állapota fog a kimeneten megjelenni. De ha ez Led-eket kapcsol, akkor nem gond, mert ez az állapot, kb. 0,5 sec ideig áll fenn, majd megjelenik a helyes adat. - Tekintve, hogy a regiszterben az adatok az órajel ütemében "hátra tolódnak" a multiplexer által bevitt első bit, az utolsó regiszter bitjében lesz található. - A busz vezetékeket "jelformálja" az U5f/U5d Schmitt niggeres inverter, ami egyben vissza is fordítja a tranyók által invertált jeleket. - U5e inverter egy Led-et hajt meg az órajel ütemében, itt követhető nyomon, hogy van-e adatátvitel, vagy sem. Na nem gondoltam, hogy ilyen hosszú lesz, de most már mindegy.. üdv! proli007
Hello!
A motorhoz inkább nem szólnák hozzá, de szerintem ez egy állandó gerjesztésű v. párhuzamos motor. Ha 12V-ot kap, abból gond nem lehet, maximum lassabban fog forogni, gyengébb lesz, és kevesebbet fogyaszt. (De arra ne vegyél mérget, hogy nagyobb fordulaton kisebb lesz az áram.) Ha az állórész állandó gerjesztést kap, akkor nagyobb tartományban szabályozható nyomatékosan a motor. De a gerjesztés kimaradására védelem kell, mert ha kimarad, a forgórész árama a csillagokba nőhet. (Legalább is így emlékszem..) Ha 12V-ból 24V-ot szeretnél készíteni, akkor nem elég egy trafó a PWM után (pontosabban nem így). Akkor egy 12V/24V DC-DC szabályozható konverterben gondolkodjál. (Van hozzá topik) De a Fet meghajtása ezen módon, ahogy a rajzod van értelmetlen. A PWM a Fet-et kapcsolóüzemben viszi, viszont itt a kimeneti feszültség, a Fet küszöbfeszültségével alacsonyabb lesz. Vagy is füstölni fog. Tehát a forrást kell a GND-re tenni, és a terhelést a nyelőbe. Az R3 ellenállást, pedig minimum 47ohm-ra cserélni. Mert különben megint füst lesz. Mivel ez a rajz úgy is felejtős (kivétel ha megelégszel 12V-al) válassz másik DC-DC rajzot (ami egyébként sokkal komplikáltabb lesz) üdv! proli007
Sziasztok!
Babatta világításhoz kellene nekem egy fesszabályzó 12v 45W teljesítményhez. Már az egyenirányítás megvan csak az a baj hogy az üresjárati fesz 70V-ot is eléri, eztt a 7912 és a tip 2955 nem bírja. Ezzel a megoldással 2Volt veszteségem is van. ha van valakinek ötlete az legyenszíves segíteni. Köszönöm.
Helló.
Én ezt a motort sorba kötve próbáltam ki, bár nem tudom így mennyire jó neki, de sorba kötve az állórészről nem fog eltűnni a gerjesztés legalább is akkor a forgórészről is elmegy. A rajzot javítottam, illetve a fetet cseréltem IRL540-re ebből lesz vagy 3db párhuzamosan 1 bordán. A dc-dc átalakítóval annyi gondom van hogy eddig ahogy nézegettem 12V->24V-os átalakításról nem volt szó, igaz van egy topic róla de abban ac-dc átalakítás van. A másik nagyobbik gond hogy ez ilyen motornak nem ártana egy 10A-es betáplálás biztosítása és dc-dc konverterekben nem láttam ilyet amiről kapcsolási rajz lenne. (Angol tudásom meg elég szegényes sajnos.) Viszont ha a motornak nem baj hogy 12V-ról megy akkor lehet jó lenne csak a pwm kapcsolás magában + kerestem egy túláramvédelem kapcsolást. Még egy olyan kérdésem lenne hogy ha 12V-ról működtetem akkor fele lesz a fordulatszám de a teljesítménye is nem? Vagyis ha leterhelem akkor a motor úgy kompenzálja az alacsonyabb feszültséget, hogy több áramot fog felvenni ami a szénkeféknek, a kommutátornak és a tekercsnek sem tesz jót vagy rosszul gondolom? A kapcsolásból hiányzik amúgy még egy párhuzamos dióda a motorral illetve egy kondenzátor.
Hello!
Ha a motor álló és forgórészét sorba kötöd, akkor az már egy "soros főáramkörű motor", teljesen más tulajdonságokkal. De ennek előfeltétele többek közt, hogy az állórész azonos áramot viseljen el, mint a forgórész. De mint mondtam ez nem az én asztalom, javaslom inkább menj át ebbe a topikban, ott vannak az "értők". Plusz Rozsda, aki már készített ennél nagyobb jószágot is. Viszont van DC-DC átalakító is (de most meg nem mondom merre) mert mindegy, hogy erősítő vagy motor.. Viszont annak veszteségei is vannak, ha 24V lehet jobban jársz 24V-os aksival.. üdv! proli007
Helló mindenkinek. Egy FER-P26/16 típusú porvasmagnak az Al számát valaki meg tudná mondani? Előre is köszönöm!
Helló nem tudna nekem esetleg valaki segiteni abban , hogy kell beprogramozni egy pic 16f877 mikrocsipet ugy hogy megadott időközönként más és más diódákat világitson ki? Előre is köszi
Szia!
Szerintem ebben a fórumban nézz szét, és kérdezősködj.
Sziasztok!
Lenne egy koax ovál hangszóróm,aminek a magasától szeretnék megszabadulni és csak a mélyet hallgatni. Kérdésem az lenne hogy simán leforraszthatom a magas részét? Megmarad 4 Ohm nak? Előre is köszi!
Ott van a fajlagos induktivitás: "Al (nH): 4600"
Gyártói adatlapra Google "P26/16-F" pdf. Gábor, a HG9IEG hívójelű rádióamatőr állomás kezelője.
Nagyon szépen köszönöm a segítségeket!
Remélem sikerül kiviteleznem.
Hát rákötöttem a 7V-ot de valami nem jó.Már sok órája rajta van de az áramfelvétek összesen 100mA.Lehetséges hogy maghalt az akku?Egy fél éves kezelésmentes akku.6V10Ah.
Áhh, ez egy frankó kapcsolás... Értem is a logikáját, és fel tudom bővíteni akárhány személyesre.
Gépész vagyok, és nem ismerem az összes elektronikai szimbólumot, de... a tirisztor az a 3 lábú dióda lehet, mert csak azt nem ismerem Gondolom, ez is tök olyan, mint egy tranzisztor, hogy ha az első és középső lábára adok jelet, akkor a középső és a harmadik láb közt vezet. De ha megszűnik a jel, akkor ez továbbvezet? (mármint öntartó így ez a kapcsolás?). Esetleg a tirisztorok helyett lehet-e mondjuk ilyen kisebb fajta bc107/bc108-as tranzisztort beszerelni? És az iylen kis tranzisztorok, meg tirisztorok mekkora feszültségeket tudnak kapcsolni? Félek, hogy a 12, vagy a 4,5V kinyírná.
Közel jársz, de tranzisztorokkal nem lesz öntartó.
Javaslom pl a BRX49-es kis tirisztort (max 400V/0,8A), TO-92 -es tokozású, szóval elég pici (De bármely tirisztor jó ide :BT149D ) A tirisztor addig öntartásban marad, amíg a terhelés van rajta (csak egyenáramnál, a terhelés esetünkben 1-1 LED, és a közösítő diódákon keresztül a relé). A relé lehet miniatűr DIP relé is (IC tokozású). A lényeg hogy BONTÓ érintkezős kell. Ha ilyen mini relét használsz, akkor diódáknak 1N4148-at is tehetsz, ha nagyobb teljesítményűt (nagyobb áramerősséget vesz fel a tekercse), akkor 1N4001. A LED-ek előtétellenállását természetesen a tápfeszültségtől függően kell kiválasztanod (segédprogramok az oldal tetején). Ha tudok valamiben segíteni, nyugodtan írj!
Pc táp +12V(citrom(+) és a +5V(piros(-) ágáról.7,12V van jelen ott.De a feszültség nagyon lassan nő.Egy óra alatt talán egy századot.És csak 100mA az átfolyó áram.
Aha akkor ott ne várjak ampereket...
Most már mindent értek, köszi! Van a padláson egy 1000 éves kibelezett tv, ami már tranzisztoros volt. (25 éve
) Abban biztos találok diódákat. Relét, meg tirisztort meg majd veszek. Bár ha a dióda sem nagy pénz, akkor nem vacakolok a kiszerelésével. Köszi a típuskódokat is, mert így van miből kiindulnom.
Hello!
Köszi! A Serial-ból majdnem Ariel lett, de így sem rossz. üdv! proli007
Vagyis ha leterhelem az 5 vagy a 12V-os ágat akkor lesz áram?Ez egy komoly táp ami nem csak 5 vagy 12V-ot hanem :+3,3V+5V-5V+5VSB+12V1+12V2+12V3+12V4-12V
Szóval az összes létező fesz figyeli.Pl amíg az 5VSB nincs terhelve addig nem terhelhető atáp se mert a fesz megvan de nincs áram. Szóval akkor az 5 vagy a 12V-ot terheljem hogy a 7V is terhelhető leygen?És akkor ha pl a 12V-ot leterhelem egy 10W-os izzóval az már majdnem egy A akkor majdnem egy A lesz a töltő áram is?
Hello!
Ha 1A-el terheled az 5V/GND ágat, akkor a 12V/5V között is 1A-el terhelhető. De ez csak egy suszter megoldás. A 12V-ot nem kell terhelni, azt majd terheli az aksi. (Ha betűvel írod az áram értékét, akkor betűvel ki kell írni az áram dimenzióját is leírni. Alig értettem miről van szó.) üdv! proli007
Bocs hogy betűvel írtam.Szóval akkor az 5v-ra 1A terhelés és szépen töltögethet.Egyébként egy pillanatra kipróbáltam egy 12V/21W-os izzót az 5V-ra és elkezdett nőni az akku fesz szépen.De ez sok keresek egy 6v-os izzót.Meg megmérem az áramot az index izzóval.Köszi a segíséget.
|
Bejelentkezés
Hirdetés |




Energia megmaradásának törvénye.








