Fórum témák
» Több friss téma |
Sziasztok! Szeretnék építeni egy, vagy több 230V/+/-50V és 350-400W os kapcsolóüzemű tápegységet. Már a topic 60%-át átnéztem de döntésképtelen vagyok. Olyan kapcsolást keresek ami nem túl bonyolult, vagy ha bonyolult nagyon megbízható. Lehet önrezgő és IC-s is. Melyik a jobb? Valaki tudna rajzzal és véleménnyel róla szolgálni? Előre is köszönöm!
Cimomapata rezonáns 1.1Verzió
Nagyon egyszerű, tudja a kraftot bőven, kiválló a hatásfoka, kicsi, és már sokan megépítették.
Sziasztok!
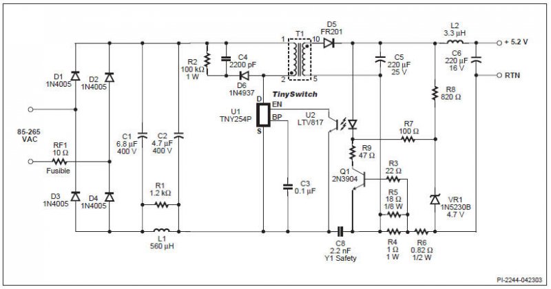
Bocsanat, de az egesz topicot nem akarom atolvasni hogy van-e problemamra megoldas, felteszem inkabb a kerdest: Adott egy Siemens kb. 5-6 eves ruhaszarito gep (ingyen volt... , ami nem megy, nem csinal semmi. Szetszedve hamar eljutottam a vezerlö panelig, amin nincs sok minden, egy vezerlö IC, vagy 5-6 rele, meg egy kis kapcsoloüzemü tap, TNY255P IC-vel. A problema biztos hogy valahol e körü van, mert a panelon talalhato gratez-hid utan meg mertem 230V egyent, a tap masik oldalan viszont semmi nem jött ki. Probakeppen adtam neki 12V-ot, es csodak csodaja elkezdett villogni egy led... ![]() Gondoltam rossz az TNY255, rendeltem is egyet, kicsereltem, es meglepetes ert mivel a betapnal talalhato 47 Ohm 2W-os ellenallas (biztositokent funkcional) elszallt... Kicsit forrasztgattam, es arra jöttem ra hogy ha a kis trafot kiforrasztom, akkor minden rendben van meg. Mi több, ha csak a primer oldal van bennt, akkor is "kiakad"... Szerintetek mi lehet a gond? Trafozarlat??? Az a baj ez egy specko kis "vacak", szinte semmilyen parameteret nem ismerem, labormüszereim sajna nincsenek. Csatolva az IC adatlapjabol vett kapcsolas, a szoban forgo masinaban is nagyon hasonlo van. Elöre is köszi mindenkinek!!!
Érdemes körbenézni a cuccokat. A primeren a trafó körül található általában egy gyors dióda (itt a rajzon is van), valamint egy zéner, illetve varisztorok. Több dolgo is kimehetett, ami zárlatot jelent.
A trafót érdemes átnézni, ha tudod mérd meg az induktivitásokat. A MYRRA gyárt ilyen flyback trafókat, 5-12V-os tekercsek vannak rajtuk. Első lépésben hasonlítsd össze az induktivitását egy gyárival, így kiderül, ha mondjuk zárlat van benne (ha bármelyik tekrcsrész zárlatos, akkor csak a szórt indutkivtiást méred, ami nagoyn kicsi flyback trafóknál). Idézet: „mert a panelon talalhato gratez-hid utan meg mertem 230V egyent” Na ez itt a gond! Ott kb. 320V-nak kéne lennie, első körben cseréld ki az utána lévő puffer kondit, valószínűleg az lesz a ludas.
Sziasztok
Most csinálok egy Cimo féle tápot mértem a háromszöget az teljesen jó És az IR2153 5-láb is jó a jel, de a 7-lábon a foton is látszik, furcsa kiugrások vannak, mintha tüskés lenne, de hozzá kel tennem, hogy még csak az IC volt tesztelve nem volt rá kapcsolva a hálózatra Vagy ez még jó?
A 7-es lábat mihez képest méred?
Mert azt a 6-os lábhoz képest kell mérned (felső FET source, azaz a félhíd kimenete)! Jó lenne ha a szkópnál megadnád a mérési feltételeket (nem csak a referenciát, hanem a függőleges és vízszintes osztás mértéket), de a legjobb általában az ha a szkópot a kezlőkkel együtt fotózod le, valamint lefotózod a kísérleti összeállítást. Ugyanis ezek alapján nem tudom megmondani, hogy amit mértél az micsoda.
Szia
Igazad van, akkor fotózok tovább Amit kértél mind lefotózom
Sziasztok.Lassan készül az akksitöltö de valami nemhagy nyugodni...Nemrég volt az első hoszabb tesztje a tápnak(5perc)és a trafo eléggé felmelegedett.A szekundert egy 12v/50w-os izzóval terheltem.Az 'áram' trimmer majdnem a minimumon volt.A mag egy régi tv-böl kiszedet keresztmetszete kb 3.25cm2.A számolások alapján a primer nekem 10menet 3db0.6-os huzalbol a szekunder meg 1 menet(14V egyenirányitás után).A táp 75khz-en megy.Szerintetek mitöl melegedhet?Esetleg menetszámnövelés a primeren segithetne?Valami ötlet?
Szia! Az 1.1-es verzió ez? Teljesítményben meddig lehet lemenni? 400W-ot ki lehet valahogy csikarni belőle? Valamint az a tény hogy én PC táp vasmagból szeretném a trafót készíteni, az kivitelezhető-e?
Szia
Akkor készítetem fotókat ahogy kérted Remélem látni a lényeget
Szia
A régi tévékben, ha jól tudom, akkor 25-40Khz zümmögtek a magok A mag melegedet vagy a huzal A mag akkor lehet, hogy nem nagyon szereti a 75Khz De lehet, hogy kevés a primer menetszám Nekem a melegedés 60°C-tol számit Lehet, hogy rosszul tudom azért másokat is hallgassunk, meg aki jártasabb ebben
Hát az igaz hogy a tv-ben nem megy 75khz-en a mag de azért szerintem határesetként kikellene hogy birja a 100khz-et is.....Én a menetszámra gyanakszok de nemvagyok biztos benne ezért kérek segitséget az okosabbaktol....Remélem segitenek.
Nem, az az 1.0 verzió. Az 1.1 verzió kapcsolása és nyákterve itt van a fórumon, legalább ötször szerepel, csak ügyesen kell keresni.
Megfelelő melegedéssel kinyerhető a 400W. Persze attól függ hogy az a 400W mire kell? Folyamatos vagy szakaszos terhelést jelent? Többen mondták hogy az x wattos erősítőjükre kell (persze ekkor a zenei teljsítményt nevezték meg, egy erősítő átlagos felvett teljesítménye pedig tizede).
A 7-es lábat, ahogy mondtam a 6-os lábhoz képest mérted?
Szia
A 7. és 6. láb közt értem Vagy nem így gondoltad?
Szia
Most néztem a felső oldali FET source forrasztottam egy vezetéket hogy le huzam negatívra, de elszakadt a vezeték De most visszaforrasztottam így jó lett a jel
Valószínűleg nem stimmel akkor még a rezonáns működés, én nem láttam még ilyet.
Normál esetben a fet bekapcsolásakor közel nulla áramnak kell lennie, vagy éppen nulla feszültségnek, így a 6-os pontnak nem szabad elmászkálnia. Ez a túllövés a 6-os ponthoz képest negatív feszültsébe megy? Nem túl alacsony kicsit a kapcsolófrekvenciád? (ahogy néztem 27us periódusidőd van, ami 37kHz)
Akkor minden rendben, csak a mérési körülmény nem stimmelt.
Ez igen, ez már gyönyörű szép kapcsolójel!
Akkor most folytatom meg tekerem a magot
Aztán teszt Remélem jó lesz
Melyik tv -ből kiszedett vasmagról van szó? Táp trafó, vagy sorkimenő?
A táp trafó vasmagja talán megy 75 kHz -en, de a sorkimenő vasa szerintem nem. Azok sorfrekin (15625 Hz) mentek a tv -kben.
Szia! Igen, nekem is erősítőhöz kéne. Egy D osztályú erősítő IC menne az első tápról (később ki tudja mi)
Oda 2X 160W vagy 300W van írva. A tápból nem tudom hogy mit vesz fel. De nem szeretném alul méretezni. A tápot megkeresem a fórumban.
Sziasztok!
Trafó tekerésénél a réz vastagságnál itt is lehet számolni 2,5A/mm^2-el? Szóval durván egy 280W-os táphoz kell 0,5mm^2 vastag rézvezeték?
Megtaláltam a rajzot, és a többit hozzá. A kapcsrajzon 300W van írva. Mit kll és hogyan módosítani ahhoz hogy ez 400W legyen?
Valamint ha másfajta trafónak valóm lenne, tudtok segíteni a menetszámokkal? A táphoz műszereim vannak, így gyakorlatilag a fórumra támaszkodva összejöhet ez a táp :yes: Előre is köszi.
Lehet, de nem érdemes. A hagyományos trafókban elég hosszú drót van, és ott a drót ellenállására kell méretezni. Itt ezekben nagyon rövid drót van (egy primer kb 1 méter egy ETD34 magon 400W-nál), így az ellenállása elhanyagolható (mondjuk a FET rDSonjához képest).
Ezek után elmondható, hogy a huzalkeresztmetszetet tipikusan melegedésre méretezzük. 10A/mm^2 az kb 20°C melegedésnek felel meg, ami egy nagyon jó kiindulási alap. Persze ez attól is függ, hogy mennyire jól tud szellőzni a huzal.
Ahogy sejtem egy TAS5615 vagy TAS5630-ról lehet szó.
Na szóval azt modnod 2x160W, az zenei teljesítmény (10% torzításra vonatkozik). Az erősítő valójában 2x125W-ot ad le "torzítatlanul". Ez azt jeleneti, hogy a csúcsáram felvétele 500W (mindkét oldal egyszerre, a jel csúcsán, legroszabb eset...). Tegyük fel, hogy mindkét oldalt olyan toríztásig hajtod, ami még csak épphogy észrevehető (vagyis 6dB crest factorig). Ekkor az erősítőd átlagos áteljesítményfelvétele 150W lesz. (feltételezzük a 80% feletti hatásfokot, ha nem hajtod torzításba akkor még 50W sem lesz) Szóval egy ETD34 mag tökéletes lesz, 100kHzen átviszi lazán az 500W-ot a csúcsokban. A rezonáns tagokat úgy tervezd (skory-féle táblázat...), hogy a maximális kivehető teljesítmény 600W legyen mondjuk, így még a csúcsokban sem fog esni jelentősen a tápfesz. IRF740 és UF5404 (kondikkal párhuzamos dióda, vagy bármely más 3A-es) bőven elég lesz, rövidtávon rövidzárvédett lesz. Borda nélkül is el fogja bírni az erősítő átlagos teljesítményét. Röviden cimó 1.1 tökéletes lesz...
Sziasztok!
Ir2153-hoz mekkora induktivitású trafó az ideális? Illetve a kapcsolófrekvencia mekkora legyen? Az induktivitás és a kapcsolófrekvencia között van valami összefüggés? Mondjuk minél nagyobb a frekvencia annál kisebb induktivtású trafó kell?
Mágnesező vagy szórt indutivtásra gondolsz?
A szórt induktivitás a rezonáns körben az egyik rezonáns tag, lásd skory táblázat. Egyrészt tőle és a berakott rezonáns kondiktól függ a rezonanciafrevencia, valamint a kivehető teljesítmény. A kapcsolófrekvenciát önmagában csak az IR RC-oszcillátora határozza meg. A mágnesező induktivtisára két elehtőség van, vagy jó nagy, vagy meghatározott értékű. A jó nagy azért van, hogy a terheletlen állapotban lévő meddő áram minél kisebb legyen. De ha egy meghatorozott értékre (lásd skory táblázat) veszed a mágnesező induktivitsát, akkor a dead-time alatt pont feltölti a FETek kimeneti parazita kapacitását (és esetleg egy berakott extra kondit). Ezt nevezzük ZVS-nek, vagyis Zero-Voltage Switching-nek. A berakott extra kondi pedig a ZVS kondi. Nagyon kis mágnesező induktivitás esetén olyan nagy a meddő áram, hogy az a veszteségi ellenállásokon már jelentős veszteséget okoz, így túl nagy ZVS kondi nem ajánlott.
Én úgy szeretném tekerni a trafót, ahogy cimopata cikkében a középső ábra mutatja, vagyis szoros csatolásban. +a vasmag két E mag és ami átmegy a csévetesten ott van kb 1,5mm légrés. Jó lesz ez így nekem, vagy módosítsak valamin? Még csak a primert tekertem fel 38 menet lett. A csévetest aljától pont a tetejéig.
Nem lesz jó. (legalábbis az igényeidtől függően)
A szoros tekeréssel csökken a szórt induktivitás. Ezzel nő a kivehető teljesítmény, és így csökken a feszültségesés, de érdemes kiszámolni a rövidzári áramot, bírni fogja -e még a FET és a dióda. Szükség esetén kiegészítő túláramvédelem kell. Ilyen szoros csatolást vagy kW környéki rezonáns trafóknál szoktak, vagy 100kH felett működők esetén. De nem 280W-nál és nem kb 70kHz-en (IR2153 egyrészt a nagy DT miatt 100kHz felett nem ajánlott). 1,5mm légrés az baromi sok, flyback trafóra jó lenne, de nem rezonánsnak. Kiszámoltad mekkora lesz a meddő áram? És ez a meddő áram üresjáratban fog neked veszteséget okozni, állandóan. Amit én használok FETet 250pF kimeneti kapacitással, ahhoz 100kHz-en 600ns DT-vel kb 0,1mm légrés lenne ideális. Van még egy rohadt nagy gond, mégpedig e kettő dolog kombinációja. Azzal, hogy így eleje-végig tekerted és légrésed van, légrés fölé tekertél. A légrés fölé tekert menet nem ad annyi induktivitást, mint a vas fölé tekert, és benne örvényáramok (Eddy-áramok) keletkeznek, amelyek szép kis veszteségeket okoznak benne. (egyrészt az Eddy-áramok miatt nem lehet a flybackek frekvenciáját és teljesítményét nagyon felvinni) |
Bejelentkezés
Hirdetés |




, ami nem megy, nem csinal semmi. Szetszedve hamar eljutottam a vezerlö panelig, amin nincs sok minden, egy vezerlö IC, vagy 5-6 rele, meg egy kis kapcsoloüzemü tap, TNY255P IC-vel. 






Oda 2X 160W vagy 300W van írva. A tápból nem tudom hogy mit vesz fel. De nem szeretném alul méretezni. A tápot megkeresem a fórumban.
Valamint ha másfajta trafónak valóm lenne, tudtok segíteni a menetszámokkal? A táphoz műszereim vannak, így gyakorlatilag a fórumra támaszkodva összejöhet ez a táp :yes: Előre is köszi. 




