Fórum témák
» Több friss téma |
Fórum » Csöves erősítő készítése
Ne feledd betartani a fórum viselkedési szabályait, és a topik megmaradásának feltételeit. [link]
A téma átmenetileg fagyasztva lett, hozzászólni nem tudsz!
Ez eddig világos, viszont ezt az ellenállást rajta is kell hagyni, Cirokl albumában láttam ha jól emlékszem, hogy a dobozba is bevolt kötve mindkettő kimeneten.
Igazad van, Nem vettem észre hogy a katalógus az áramot a két csőre érti.
Nekiállok és újraszámolom az egészet rendesen, ahogy leírtad. Még sosem számítottam ezelőtt munkapontot, ezért is tettem fel ellenőrzésképp a végeredményeket.Köszönöm a segítséged! Az anódfesz felőlem lehet nagyobb is ti mit javasoltok?
Igen rajta kell hagyni. Úgy kell megválasztani az értékét, hogy ne változtassa meg nagyon a terhelő impedanciát.
Mekkora értékűt kell akkor rárakni ? Minél kisebbet ?
Végülis, ha fix rácselőfeszt alkalmazol, akkor jó a 140-150 V-is (A osztályban pláne), automatikus rácselőfesznél én inkább 230-250 V között gondolkodnák, és nem tiszta A osztályaban, csak közeliben. Kapcsolást kéne kiválasztani.
Egy csőfélre adja meg az adatlap az anódáramot, de nyilván csak a megengedett disszipáción belül alkalmazható, tehát a hozzátartozó anódfesz csak 100 V körül van (tápcsöveknél eléggé gyakori így megadni az áram és feszültség adatokat).
Automatikus rácselőfeszt szeretnék, és jó a 250v-os anódfesz nekem. Ebből a táblázatból számoltam először, de megtaláltam a svetlanásat az jobb. Link Ebben benne van az ajánlott beállítás is.
Meghajtást pedig ECC88-al szeretném megoldani. Vagy ha van valakinek egy bejáratott jó kapcsolása, nekem az is megfelel.
Értem már. Látom a tápra írja a 135 V-ot, amiből a 125 mA-el a 250 ohmos katódellenálláson leesik 31,25 V, így az anódfesz 104 V lesz és ezzel 125 mA-el pont bent van a 13 W megengedett disszipációban (meg még a trafón is esik valamennyi).
Mindenesetre nemigen láttam olyan trafós kapcsolást, ahol ezt a beállítást erőltetnék. Ezt nézted már?6ASGPP
Ezen az adatlapon megadják a PP erősítőnek ajánlott tápot, katódellenállást, illesztést.
6AS7G adatlap
Itt rá tudod tenni a vonalzót a monitorra a munkaegyenes végett (többet már nem linkelek. :hide: .
6AS7G adatlap2
6AS7G, 6080, 6N13, ..6SZ33.., csak az a baj , hogy közös búrában vannak. Esélyed sincs válogatásra. Legfeljebb szerencséd.
Sziasztok.
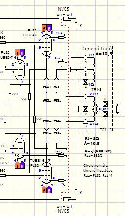
Elakadtam a számolásban, szükségem lenne egy kis kiigazításra.....munkapont számításhoz, beállításhoz, megértéshez szükségeltetik. Adott egy PPP (circlotron). Ua=310V Végcsővek: PL82: Pmax_dissz=9W; Ra=Raa=3k(170V) és 4k(200V) ez van az adatlapon megadva, gondolom akkor 10k(300V) A kimenő trafó áttételét ismerem csak, más adat nincs meg! Á=10,5; Rt=8ohm legyen! PPP-nél elvileg Raa/4-el kell számolni. A munkaegyenes felvételhez az egyik pont az Ua=310V. Ezt értem. A másik pont az, amikor a végcsővet (elvileg) rövidrezárom, és az így átfolyó áram. Ilyenkor a trafóra kerül az Ua, így a max. áramot én így számolnám ki: Imax=Ua/Raa(trafóé). A tarfó Raa=10k/4, azaz 2,5k. Akkor Imax=310/2,5k=124mA. Ezekkel az értékekkel berajzoltam a munkaegyenest. Innen hogyan tovább? Mi látszik ebből? Milyen áram tartozik az "A" osztályú beállításhoz, és milyen az "AB"-hez? Jelenleg 10mA van beállítva csővenként, az kb, 3W disszipáció csővekként. Méréskor természetesen nőtt a kivezérlés hatására a nyugalmi áram, ezért úgy gondolom, hogy ez "AB" osztályú beállítás lehet. Valszeg 30mA max nyugalmi áram beállítást viselhet el, mert akkor a Pdissz=9W. Mármint ha jó a számítási elméletem. Ezeket az infókat innen szettem össze, mivel csak kb. 2 hónapja ismerkedtem előszőr a csőves erősíítők lelki világával. Amit javasoltatok itt a fórumban, azt át is olvastam, sőt elolvastam visszamenőleg az összes hozzászólást is Kb. 1,5 hónapba telt, de megérte, sokat tanultam Tőletek. Ezért fodultam hozzátok....Amúgy sokat segített Köbzoli és CHZ, nekik külön köszönet! Remélem nem mentem az agyukra.....már nincs "pofám" őket nyaggatni ezekkel a kérdésekkel. Képeket az elkészült erősítőről nemsokára teszek fel. Elégedett vagyok a hangjával, Nekem így tetszik, ahogy van. Semmi búgás, 50Hz, brumm. Pedig nincs a fűtés kiközepelve, sem megemelve. Duál mono felépítés, kialakítás, két független föld, stb. Csak a csővek fűtése közös. Képek hamarosan... Üdv Mindenkinek! Várom az észrevételeket a számításommal kapcsolatosan.
Sziasztok!
Remélem tud valaki segíteni nekem. Dénes Péter elérhetőségére (email) lenne szükségem. Előre is köszi
A 6AS7GA nem kifejezetten tápcső, a búrán belül egyformák a triódák, ezt jól szemlélteti a belinkelt 1947-es adatlap (meg van adva PP audio erősítő alkalmazáshoz a beállítás). A többi csőnél is megoldható a válogatás türelemmel, sok csőből. A 6C33C nehezebb eset (de nála is lehet válogatni csőfelenként is, mert a fűtés külön van), azonban nála a fél trióda is olyan erős, ami ritkaság (45 W disszipáció, és a 250 V-os anódfesz korlát sincs fél csőnél). Félcsövenként jól válogatható, és nagyon meg lehet kergetni úgy is. A 6C41C esetében "nem tudjuk" mi van a búrában (mert abban is két független trióda van párhuzamosítva, mint a 33-asnál) mert ott a fűtés sincs különválsztva (na ezt nehéz audio célra válogatni ez miatt).
Saját menü/felhasználók ---> keress rá a nevére.
Szóval akkor inkább minél nagyobbat ?
A tubeguru.hu honlapon megtalálod.
Sziasztok.Lehet-e használni a 6sz19p triódát meghajtócsőként?Gondoltam,mivel szép hangú cső talán jó lenne meghajtóként is.
Miért ne lehetne? Én is azzal hajtom a GM70-et (azzal fogom). Viszont ezt egy kisebbel (pl E88CC) meg kell még hajtani…
Lehet használni. De milyen csövet kell hajtania? Nem mindegy, mert a 6SZ19 hajtása is nehéz (trióda, kis erősítéssel) Konkrét kapcsolás, elképzelés kellene.
Nem 6E5P vel? Ejnye...feladva minden eddigit?
6sz19p-t e88cc srpp vel? vagy sima fesz erősítővel?
Elbontottam a 6P1P-EV-t nekem valahogy vérszegény minden beállításban egyszem csőként A osztályban, még akkor sem volt elég az én hangfalaimon, az én fülemnek, amikor a katalógusadatokat 10-20 százalékkal átléptem.
Érdekes de az a 3W és a mostani 6E5P 3W ég és föld, bár itt NVCS alig kell, de rögtön hallani a különbséget, kis hangerőn is. Pedig a meghajtórész maradt 6N2P-EV. Szóval az akác keretbe a végén 6E5P került, aminek indult is. A trafók belülmaradásának érdekében még 2db trafó bekerült így már egy trafóház belül, 1 trafó a fűtésnek 4db trafó a sztereo erősítő nagyanódtápja, és még a két kimenő. Még bele kell szuflítani egy anódtápkésleltetést, és kész.
A 6P1P hogy volt üzemeltetve? Trióda vagy sugárteródaként?
Mindkettő, természetesen triódaként egy kissebb Ra ra, de triodaként sem tetszett, sokat sugártetrodának vallattam, Ig2 jelentős tud lenni, azaz egy 22k soros ellenállás utáni 100mikros kondit képes meghúzni 10-15 V esésre. Sugártetródaként kell ezt használni, ha már az...Triódának ott van a 6sz19p
![]() A 6E5P hozta a formáját mindenféle fesszel-árammal-túlterhelve-alulterhelve visszacsatolatlanul is jó hangú triódában természetesen, mert ez csak tetroda lenne amúgy. A 6P1P olyan EL84 hangú cső, talán egy kicsit jobb, de ezt nem merném kijelenteni. Főleg mert egy erősítőben a cső az ami alegkevésbé számít. Inkább a kapcsolás, a táp, a csatolók, a kimenők, a többi alkatrészek, (innét a vicc része, mert nem látod, hogy mosolygom) aztán a hálózati kábel, a csatlakozók, a fakeret, a sasszi, a szomszéd macskája, és aztán a cső. Illetve még a bolygók együttállása is fontos szerintem.
Ha már ilyen komoly cucc, csak sima trióda jöhetett szóba
Szia.VT 225-ös csövet szeretnék vele hajtani triódába kötve.Próbáltam hajtani 6e5p-vel fantasztikus hangja van csak úgy tűnik nem elég neki mert simán max hangerőn tudom hallgatni és nem észlelek torzitást fülre.
Úgy tűnik többre képes a vt 225 nincs tartalék erősitése.6n2p SRPP tudja torzitásig,de nem igazán az a hang amit szeretnék hallani.6n1p SRPP nagyon tetszik de ez sem tudja torzitásig hajtani,maradt még próbára 6sn7 gt amit nem próbáltam,de ebbe szerintem nem fogok csalódni.Ezt a csövet triódában nagyon dicsérik és gondoltam,hogy megérdemelne valami jó meghajtást.Esetleg valami javaslat? |
Bejelentkezés
Hirdetés |


Nekiállok és újraszámolom az egészet rendesen, ahogy leírtad. Még sosem számítottam ezelőtt munkapontot, ezért is tettem fel ellenőrzésképp a végeredményeket.
Kb. 1,5 hónapba telt, de megérte, sokat tanultam Tőletek. Ezért fodultam hozzátok....





