Fórum témák
» Több friss téma |
Fórum » Sztereó DAC
Témaindító: meszattila, idő: Ápr 10, 2007
Témakörök:
DC fűtés nem volt tervezve, szerencsére még elfért..
Rendben, megbeszéljük.
Sziasztok,
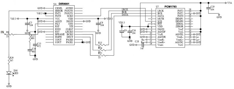
meg vannak az IC-k. DIR9001, PCM1793 A csatolt kapcsolási rajz jó lesz nekem?
És te hol tartasz? Van már nyákterved, alkatrészeid, elképzelésed a tápra...?
Már csak nyákot kéne maratni, de mivel eddig filceztem, egy néhány másik nyákot meg kell csinálnom fotózással, hogy normális legyen, meg belerázódjak (bár nem hinném, hogy valami gondom lenne vele, csak a két oldal miatt lesz érdekes
)… Időm meg egyelőre nincs A nyák tervezése elég sok időbe tellett, de megérte, mert nagyon komoly lett! Az alkatrészek is megérkeztek, tényleg már csak a nyák van hátra - meg egy kiadós teszt.
Lenne pár kérdésem (hozzád is klemo86):
PCM1793-nál az analóg és digit GND-ket 1 közös pontba húzhatom? Valamint a két IC összes földje is mehet egybe? Táptéma: 2 IC van, az egyiknek csak 3v3 kell, a másiknak 3v3 és 5v is. Egy graetz után mehet 3 fele, vagy mind a 3 tápnak külön graetz jobb lenne? Simán Lm317 és lm7805 jó ide, vagy komolyabb tápot csináljak? "A minél rövidebb vezeték" dolog az adatvonalakra vonatkozik főleg ugye? A bemenethez nem kellene valami leválasztó trafó szerűség (egy vasmag pár menettel)?
Az analóg kimenete, ha jól látom szimmetrikus.
Ezt hogy alakíthatom át hogy egy átlagos (RCA bemenet) erősítőre rá tudjam kötni? Csatoltam egy nyáktervet. Kimenetek még nincsenek rajta. Vélemény?
Az analóg testeket és a digitális testeket kösd csak össze, ezek közé meg tegyél egy 10μH-s fojtót… Én nem csináltam csak egy egyenirányítót gyors diódákkal, és onnan mennek a stabok. AMS1117-eseket használtam. Nem baj, ha a kimenetükön is van 1-1 10μH-s induktivitás. A koax bemenetre nem árt egy 1:1-es leválasztótrafó, úgy nehezebb ellőni
A szimmetrikus kimenetet művícével hozd össze…
Leválasztó trafót esetleg készen, boltban, lehetőleg olcsón
kaphatót tudsz esetleg? Vagy milyen magra lehet tekereni ilyet? Nekem van pár alaplapról bontott kis toroidom, látni már láttam is a neten ilyesmire készített magot, ilyen célra, de vajon jó is?
Én egy BNC-s ethernet kártyáról (vagy modemről) bontottam ilyeneket, azok teljesen jók. Illetve ha jobbat akarsz, akkor a Sprague gyárt ilyet, de azt meg is kell fizetni
A hálózati kártyás dolgot már nézegettem, akkor ezek szerint az jól működik? Csak mert én adatlapot találtam az egyik ilyen kis trafóhoz, és ott volt egy képlet, ahol különböző frekvenciákra lehetett kiszámolni a csillapítást, és az SPDIF 1,5MHz-ére, egész nagy jött ki az adatlapi példához képest, amit ethernetre írtak...
75Ω-nak 75Ω, sok helyen láttam már ilyet… Nekem is ilyen lesz egyelőre, aztán ha találok valami jót, még próbálkozok. Addig is védi az IC-t…
Ha tudod RMAA-val mért ki, kíváncsi lennék az eredményre... nekem a hangkártyámhoz a digitális ki/bemeneti modul fejlesztésénél segített az rmaa... digitális ki és digitális be között megnézni az átvitelt meg zajt... lehet majd én is kipróbálom, az említett kártyához csinálok hálókártya trafóval koax ki meg bemenetet, mert ami van az csak optikai...
Sziasztok!
Valaki tudna ajánlani alacsony zajú tápot DAC számára? Az LM317-nél jobbat, vagy szerintetek ez is elég lenne?
Mind alacsony zajú, ha jól megszűröd
![]() Ha nem hiszel benne, itt egy példa, ami a finnyás cuccoknak is kiváló! Link
Köszi, ez megnyugtatott!
Egyébként az alábbi megoldásra gondoltam, értékek még nincsenek csak a kapcsolás, de tettszik az is amit linkeltél.
Szerintem marad is így (bár most láttam hogy két kondit rossz helyre kötöttem, a két feszültségbeállító ellenállás közös pontja valamint a föld közé, ezt javítom majd), ez lesz az első DAC-om, majd a következő másfajta lesz.
Van egy jó kis R-Core trafóm arró fog üzemelni, a kimeneten az I/V opampjai OPA604-ek lesznek, valamint nichicon elkók, KW széria (audi grade) és nichicon polyester fólia kondik, valamint ha sikerül beszerezni akkor néhány silver mica. Nagyjából ennyi.
Én Nichicon MUSE-okat teszek, azokat a zöldeket, az elég komoly, és LM4562 műveletik a végén - prémium cucc, vehettem volna többet, de ahhoz elég drága volt, hogy csak úgy betárazzak belőle
Sajnos csak látásból ismerem a MUSE-okat, de tervezem a későbbiekben hogy abból is beszerzek néhány darabot, meg talán Elna Cerafine-ból is.
Sajnos egyenlőre csak ezt a beszerzési forrást találtam: Bővebben: Link Esetleg Te tudsz máshonnan? Az opampodat nem ismerem de utánanézek.
Ez az LM4562 az adatlap alapján valóban jobb mint az OPA604.Tudnál esetleg egy kapcsolást felrakni az I/V-ről?
Van nekem egy pár orosz IC-m is, ami fehér kerámia hordozón aranyozott lábak, meg a tetején is valami aranyozott szálak futkároznak, sajnos nem tudok oroszul, majd előkeresem és rakok fel képet róla hátha valaki tudna segíteni hogy mik lehetnek.Nehogy véletlenül valami jó műveleti erősítő legyen.
Sziasztok! Hozzájutottam, egy RME 96/8 nevezetű belső hangkártyához, ami bár nem külső DAC
de remélem a moderátorok nem veszik zokon, hogy itt teszem fel a kérdést... Szóval:Ahogy hallgatom, bavallom nekem a 3eFt-os Cmedia kártyámnak(bár ezt se sokkal többért vettem most ) a hangja természetesebbnek tűnik, főleg azé a változaté, ahol még tranzisztoros erősítőfokozat sincs, hanem direktbe a CMI ic kimenete van a fejhallgató jack-re kötve, de még a tranyós változatnak is(ennek is tetszik a hangja, csak a puritán változat még tisztább hangú) természetesebbnek ható hangja van mint ennek a kártyának...Viszont ez teljesen jól meg tudja hajtani a 32Ohm-os fejhallgatómat, sehol a torzítás, ami néha a CMEDIA-nál bejön... Szóval az lenne a kérdésem, hogy milyen műveleti erősítőt tudnátok ajánlani ami egyrészt képes 32Ohm-os terhelés kezelésére, másrészt szépen szól... ebben valamelyik JRC tipus van most nem tudom melyik, de valószínűleg teljesen szabványos lábkiosztású dual opamp... Mert valahol találtam, hogy valaki lm4562-re cserélte a műv erősítőt, viszont annak az adatlapja azt írja, hogy annak a kimenete 600ohm-os terhelésre van tervezve... Szóval gondolom vonali kimenetre...
Sziasztok!
Leirnatok nekem hogy az i/v konverternek mi a szerepe? A mellekelt pdf 53.oldalan van egy deemp rele. Az mi celt szolgal? Tovabba az elso erositotag visszacsatolasaban levo kondenzator(ok) szerepe erdekelne. Ezek a kondenzatorok nem befolyasolhatjak negativan a savszelesseget es a linearitast? Tudom,nagyon kezdo vagyok. Koszonom elorre is a segiseget,nagyon kivancsi vagyok ezekre a dolgokra!
Az i/v konverter az áramkimenetű DAC chip kimenőjelét alakítja át az utána következő fokozat/erősítő számára "fogyasztható" feszültségjellé... A deemfázis lényegében egyfajta magasvágó tag, másnéven utóelnyomás. Olyan CD lemezek lejátszásához szükséges, amik zajcsökkentés céljából előkiemeléssel lettek elkészítve. A kondik a 20 kHz feletti, az átalakítás következtében keletkező "maradékokat" távolítják el a műveleti erősítők segítségével, amik ugyan nem hallhatóak, de az erősítőt mindenképpen megterhelik jelenlétükkel, és más terzításokkal szerencsétlen esetben akár a hangfrekvenciás jelbe is "visszaüthetnek"...
Szia!
Koszonom a valaszt! A deemp aramkor vajon mikor lep mukodesbe? Ez automatikus lehet? A CD jatszon nincs ilyen kapcsolasi lehetoseg. A muveleti erositok kapcsolasa korrekt? Modositani szuksegtelen? A kicsatolok cserelve lettek oldalankent ketto db parhuzamosan kapcsolt Siemens MKL 6,8mikrosakra. A 47ohm es a 470piko alkatreszeket megszuntettem a kimenetrol. Megszuntettem a tulmintavetelezest. Helyileg szurtem a tapot a dac ic-nel Philips LL 33mikros kondikkal. Ebben a formaban jelentos javulast ertem el. Tovabba megrendeltem az LM4562 erositoket. Szerinted erdemes meg valtoztatni valamin?
Egy alcsatorna-információs bit tartalmazza a lemezen az előkiemelés meglétét, a lejátszó ezt dekódolja és szükség szerint bekapcsolja az utóelnyomást... A műveleti erősítős szűrőáramkör nyilván az eredeti, túlmintavételezett állapothoz volt tervezve, lehet, hogy így nem teljesen hatékonyan dolgozik... A 47 ohmot én nem vettem volna ki, rossz esetben gerjedhet a műveleti erősítő nélküle, de a 470pF eltávolításával teljesen egyetértek.
Az áramkör egyébként mintaszerű, az általad említett műverőt sajnos nem ismerem, az én DAC-jaimban csöves I/V-k dolgoznak :yes:
Koszonom a segitseget,maris sokat tanultam toled!
A deemp aramkort ugye a mai cd-k nel mar nem alkalmazzak? En is benne hagytam a 47ohmosat elso lepesben de gyorsan kivettem meghalgatas utan,mert erossen vagta a frekvenciat. Elmeletem szerint a vegerosito becsatolokondijaval osszedolgozva(ami ugyan soros de a kimenete 120kohmal a foldon van)vagta a magas frekvencias tartomany kozepso reszet. Kiszerelese utan a jelenseg megszunt,igy mar csak a 470pikos kondi hianyanak elonyei volt halhato,alacsonyabb torzitas es a legmagasabb frekvenciak is megjelentek a hangkepbe.
A 47ohm szerintem inkább a kábelkapacitással/az erősítő bemeneti kapacitásával alkothat aluláteresztő tagot... Sok sikert a "kékebb vérű" műveleti erősítő alkalmazásához!
A deemfázis dolgot nem felejtették azért el a DAC chip fejlesztők, ha jól emlékszem némelyik CS sorozatú chip tartalmazza eleve ezt az áramkört, természetesen a mindenképpen szükséges aluláteresztő szűrővel együtt... |
Bejelentkezés
Hirdetés |





)… Időm meg egyelőre nincs
A nyák tervezése elég sok időbe tellett, de megérte, mert nagyon komoly lett! Az alkatrészek is megérkeztek, tényleg már csak a nyák van hátra - meg egy kiadós teszt. 








