Fórum témák
» Több friss téma |
Nem tudok trabi trafót szerezni, marad a tekercseltetés!
Te milyen tekercset ajánlasz?
Itt van pár. Bár mondjuk ezekért pénzt kell adni.
Szia
Ez pontosan mit is jelent? " feszültség 500 Ω--nál: 4500 V," Ez egy coral v.p. leírásában találtam. Jól gondolom ha egy 500 Ω-os ellenállással rövidre zárom a kimenetét akkor is 4500v van? /bocs rossz-üzenetre nyomtam rá, és véletlen magamnak tettem fel a kérdést/
most szórakozok én is egy saját kis motyóval, már egyszer lehurrogtatok de én mikrokontroller párti vagyok
![]() szóval lényeg 130khz en megdöngetek egy kis kapcsitáp trafót 20% os kitöltéssel ezzel töltök egy motorindító kondit, amit utána a kis izmos tirisztor rásüt a trafóra, sajéát trafómon 5 mm es a szikra egyenlőre valamit még okoskodnom kell. de a autó gyujtótrafóval próbáltam és beugrik a szikra a csöcsbe, az legalább 4-5 cm szóval az má durva
Hi
Mutatnál egy rajzot ami 130Khz-n rezeg, Kedvem támadt kísérletezni. :yes:
Szia Swedhart. Már megcsináltam a nyákot de még nincs beültetve. A kapcsolásodhoz .Tudod azzal a trafóval lesz ami nem litze huzallal van tekerve. majd referálok ha kész hogy sikerült .
üdv
Igen ez volt a gyanúm nekem is /bár elég furcsán írtam le "500 ohm rövid zár"
)/ Bár igazán érdekelne, hogy ezt hogyan tudják meg valósítani. Mert ezek szerint a szekunder kimenete és a tényleges kimenet közt még van valami/ de mi Itt a link ahol olvastam: http://allattartas.hu/?mod=termeklap&id=30735
Szia, pontosan, 500 ohm a szabvány szerinti terhelés, ami mellett kell megfelelnie a biztonsági előírásoknak.
Mindamellett ezt az értéket csak a világ fele értelmezi biztonsági előírásnak (amikor ugye azt nézzük, hgy nem lehet bizonyos érték fölött a feszültség), a világ másik fele a villanypásztor jóságát bírálja el általa, azt mondván, hogy 500 ohm megfelel egy kis növényhozzálengedezésnek, és azt nézik, hogy ekkor mennyire nem esik le a feszültség. De azért az "írás" a biztonságról szól.
Szia
A kérdés még mindig az hogy hogy valósítják meg
Szívesen, de abból te még nem fogsz 130kHz-t kihozni mert még programozni kell
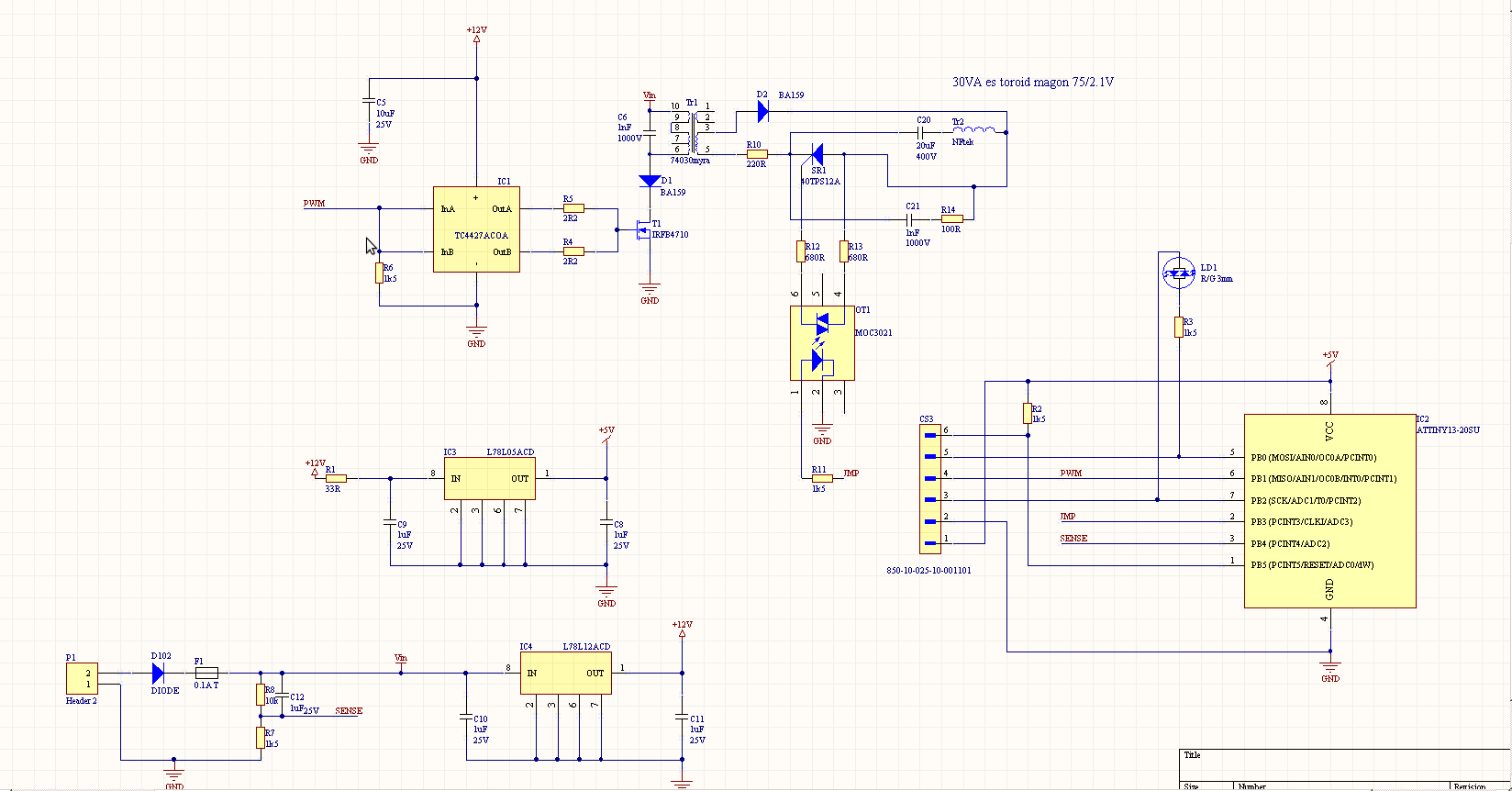
![]() De tulajdonképen 555 el is tudsz ilyen frekit csiholni. Én a TC4427 fet meghajtót szoktam előszeretettel használni és egy irfb4710- et hajtok meg vele ami egy myra 7030 as kapcsitrafót ráncigál, fontos hogy ilyen trafó legyen már mint kapcsitápos ( pl pc tápból) mert ezek bírják ezt a frekvenciát Arra figyelj, hogy a kitöltés 0-20-30% ig állítható legyen mert könnyen ellőheted még eme izmos fetet is ha túl nagy kitöltéssel indítasz, és nem bírja a tápod lemegy a fesz 10V alá a fet meg nyekk... Azért lentebb láthatod mit alkottam , még nem teljes de már szikrázik ![]() Majd lesz benne akku figyelés és a leden látható hogy sül ki az akku, na meg akkutöltés, de az még nincs benne, viszont 2db 555-el az ügyesebbek már tudnak kreálni ezt azt belöle
Hello
A pdf-ben olvashatsz róla mit kell tudnia egy "bolt polcáról levehető" villanypásztornak. Én is egy háztáji (autó gyujtótrafós) megoldást építettem.
Szia!
Köszönöm! Sok hasznos infó van benne.
Szia Swedhart.
A FET meghajtása milyen kitöltésre van beállítva nálad ? Már rakom be az alkatrészeket a panelba.Ránézésre kétszer akkora a panelom mint a tied .Pedig a 12V stabilizátort nem is raktam rá.Ha kész akkor jövök a képekkel majd. De felmerült bennem pár kérdés a kapcsolásban szereplő alkatrészekről.Csak azért mert nem találtam a vackaim között pont olyat . Mivel FET a vége a meghajtásnak , mi indokolja a multivibrátorban alkalmazott tranzisztor típust? Katalógusban nézve 800mA collektor áramot tud . Szerintem kisebb is elég volna . A fet meghajtó tranzisztor collektor ellenállása 200 Ohm kb 60mA enged át a tranzisztoron talán itt még lehetne spórolni az áramszámlán.Hálózati üzem esetén nem lényeges csak ha akkumulátoról megy akkor már számít . üdv Wegg
Nos az elejéröl ez a fetes kapcsolás egy 12v-rol hajtott 9w os fénycsö mehajto bol lett meritve ott a fet valami BUZ tipus a tranzisztor tipusát az indokolja hogy van kb 1000db nekem belölle a kitöltés 20% max és azért adom közszemlére hogy ha van ötlet a tökéletesitésre nyitott vagyok beszéljük meg itt értem az áram felvételt .
Szia.
Szia
Mint az előzőekben jeleztem hogy megépítettem a kapcsolásodat . És működik igaz hogy volt egy kis problémám mert sehogy se akart . A diac előtti kondi a 10µF zárlatos volt pedig új volt !Az általam használt tranzisztorok BC237 es volt . Először beállítottam a multit 130khz 20% ra .Aztán ráakasztottam a fetes véget 1µF aztán 10µF és csattogott .de nem volt valami meggyőző. Igaz poti helyett dekádot használtam .És amikor változtattam akkor olyat produkált hogy elvarázsolt a kis szerkezet teljesítménye. Szóval Gratula neked jól össze hoztad a kapcsolást .Igaz egy két dolgot változtattam rajta de alapjaiban a te kapcsolásod ketyeg. Tegnap foglalkoztam vele jobbára . De még tanulmányoznom kell kicsit Minden esetre ígéretes a ferrit trafós kapcsolás.Az áramfelvételt 40mA -140mA ig tekergettem ismerkedtem vele. Már csináltam inverterest ,220/220, és a Swedhart félét .De már tovább gondolom a Ferrit trafóst .555-el hajtanám Kiszeretném próbálni IC -vel is .Majd jövök még a képekkel meg a tapasztalattal. üdv wegg
Sziasztok!
Építettem egy inverteres vp-t. egy zárt ferint magos tekercset raktam rá és a szikra hosszú/1,5-2cm/ de elég erőtlennek látszik, vákonyka. De viszont ha be terhelem 30kohm műterheléssel a kimenetét akkor is ki akassza a glimes mérőkét. 18k -nál kezd a fesz esni kb. 8 kV. A tűínpulzust sikerült nagyon vékonyra álltani ,lehet hogy tök jó az egész csak úgy tűnik a szikra vastagságától hogy nem?
Szia .A kapcsolást ha feltennéd meg fényképet az jó lenne .Milyen µF értékű kondenzátort töltesz . És mekkora feszültségre ?Ha nagyobb értékű kondenzátort raksz a végére akkor a szikra vastagsága is vastagabb lesz energia dúsabb.
Nálam is van készülőben kétféle kialakításban pásztorka.Én is felteszem majd hamarosan . üdv
Szia
20 ľF -ot töltök és kb 80V-al a trafó 1:150-hez de szerintem ez mind1. A kérdés az hogy ha a tű impulzus nagyon vékony akkor is kövérnek-e kell lenni a szikrának? És persze a ferint magot is belekalkulálva/elvben jól átviszi a jelet/ Arra gyanakszom hogy ez így jó, csak bizonytalan vagyok, ezért érdeklődőm. a feszültség szinte mindig állandó a gyújtótrafós már rég leseggelt a műterheléstől ez meg csal üti a 10Kv-ot. /kb glim saccoloval/
Szia itt a gond nem elég 80v ahoz 400v kell .Üdv Tamás
Amit én készítettem ott kb 270 Voltra tölti fel 1sec alatt .De volt már olyan is ami csak 160Voltra töltötte az 1µF-ot és az is jól működött.A tűimpulzus alatt a tirisztor gyújtó impulzusát érted ? Azért a rajz az többet segítene a gondolkodásban .A kondenzátorod bőven sok próbád kisebb értékűvel.Lehet hogy nincs elég ideje feltölteni . Ha csökkented a µF értékét akkor emelkedni kell a feszültségnek.Arról beszélek amit rásüt a trafóra a tirisztor.
Saját építésű a "saccolód" vagy gyári ?De ki lehet számolni hogy mennyi mJ és látni fogod a különbséget a különböző feszültség és kondi értékek estében.Itt is fent van a fórumon valahol de a google is segít.
Szia!
400v? 1:150 60kV nem sok egy kicsit?
Szia
Meg mérem pontosan a töltési feszt! Mert eddig csak saccolgattam. Most szereztem egy ÚÚJ műszert.
Üdv mindenki, szeretnék építeni egy "villanypásztort" aminek van szikrája(kb.:0,5-1cm). Látványelem lenne. 12 V-rol lenne hajtva. Gondolom pár passzív alkatrész és egy 220->12V-os trafó. Valami jelszaggató kellene 50Hz körül.
Előre is köszi a válaszokat.
Mármint mit hogyan valósítanak meg?
Egy külön tudomány induktivitásmentes nagyfeszültségű ellenállást konstruálni, de aki nagyfeszültségű mérésekkel foglalkozik, az ezt tudja.
Biztos nem sok és legalább 2k-s ellenálláson keresztül kell tölteni a kondit mert kisütéskor zárja a szekunder oldalt a tirisztor.
Szia én már sokat agyaltam nagyfesz mérőfej készítésén de egy nem nagyon tudom,hogy kell, kettő men tudom milyen ellenállás kell hozzá,mert néha jó lenne tudni kb mennyi fesz jön ki az adott készülékből.Jó lenne már ezzel a részével is foglalkozni.üdv.
|
Bejelentkezés
Hirdetés |





)/ Bár igazán érdekelne, hogy ezt hogyan tudják meg valósítani. Mert ezek szerint a szekunder kimenete és a tényleges kimenet közt még van valami/ de mi







