Fórum témák
» Több friss téma |
- Ez a felület kizárólag, az elektronikában kezdők kérdéseinek van fenntartva és nem elfelejtve, hogy hobbielektronika a fórumunk!
- Ami tehát azt jelenti, hogy a nagymama bevásárlását nem itt beszéljük meg, ill. ez nem üzenőfal! - Kerülendő az olyan kérdés, amit egy másik meglévő (több mint 17000 van), témában kellene kitárgyalni! - És végül büntetés terhe mellett kerülendő az MSN és egyéb szleng, a magyar helyesírás mellőzése, beleértve a mondateleji nagybetűket is!
Biztos nem számoltad el a primer menetszámot? Ha a nagyobbikon többmint 2000 menet van azon meg 1000 se akkor szerintem ott valami nem jó.
nem-nem nem 2730 menet, elnézést, onnan kimaradt egy szóköz a kettes a négyzetcentiméterhez tartozik. csak 730 menet
Üdv!
Megnézné valaki aki tud oroszul, hogy azonos a lábkiosztása a 741 IC-vel? Köszi.
Sziasztok!
Van egy 220/15V-os trafóm.Az lenne a kérdés:hogyan lehet megállapitani,hány amper-rel terhelhetem meg? Valamilyen táp-ban volt de nincs rajta semilyen adat. Üdv Becsey
Hello!
Nemrég találkoztam ezzel a két fogalommal: -Asszimetrikus táp -Szimmetrikus táp Valaki röviden elmagyarázná ezt a kétféle tápot? Mármint,hogy ezek mit takarnak?
A szimmetrikus táp a kijelölt viszonyítási ponthoz (test, föld stb.) képest pozitív és negatív feszültséget is előállít. Nevéből adódóan, mindkét irányban ugyan akkora névleges értékben. Példa: -35V_test_+35V
Megméred a szekunder huzal vastagságát. Első sorban ez adhat támpontot. Másodsorban a vas keresztmetszet.
Szimmetrikus, tehát van neki egy negatív, és egy pozitív pontja, amelyek egyenlő értékűek, viszont ellentétesek, a földhöz képest (+/-24V). Asszimetrikus, tehát nincs simmetriában páldául 24V
Kössz.Egy tekecs méetező pogiba behelyettesítve a kapott étéket 20-30%-al aluméetezve kb.használható
a végeedmény?
Szia!
Ez a szimmetrikus: Bővebben: Link Ez meg az aszimmetrikus: Bővebben: Link. Míg az előbbiből 3 szál vezeték jön ki, addig az utóbbiból csak kettő.
Üdv!
Azt szeretném kérdezni hogy ha 3v egyenáramú elektromos motort akarok relével kapcsolni akkor kell valami védelem a kapcsolt motoros oldalra is, például dióda vagy csak simán köthetem? És a relé kapcsolt motoros oldalát tetszőleges polaritással köthetem? Köszönettel: chocob
Hali!
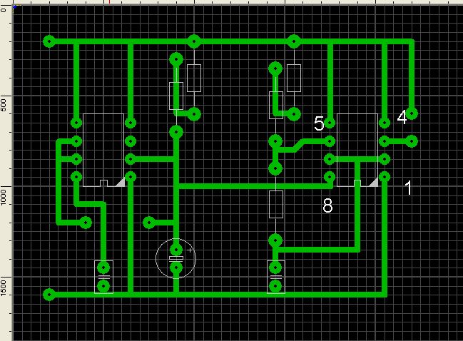
Elkezdtem gyakorolni a nyáktervezést, és szeretném a segítségetek kérni. Egy sziréna kapcsoláshoz terveztem nyákot, az lenne a kérdésem, hogy szerintetek jó-e. (A potmétereket ellenállásokra cseréltem, mert nem szükséges az állítási lehetőség)
Nemtudom, hogy te hogy vagy vele, de én szeretek helytakarékosan tervezni. Tehát végülis ez sem rossz, csak túl sok az üres hely. De kezdésnek nem rossz
Teljesen rossz az IC számozása !!
Hali!
Én még új vagyok az oldalon és az elektronikában is, szóval van pár dolog amit nem igazán értek. Sok helyen olvasom hogy tranzisztor ellenállás stb. Valaki tudna linkelni egy oldalt ahol leírják a nyomtatott áramkörhöz szükséges alkatrészek működését, használatát, vagy ha valakinek van ideje üziben is elküldheti, vagy akár könyvet is mondhattok. Köszönettel: Gardas
Köszönöm szépen, akkor úgy csinálok minta GPS, újratervezés
Sziasztok!
Valakinek van-e valamilyen ötlete arra, hogy: 220V-ról transformátor nélkül szeretnék egy aprócsak áramkört és egy relét kapcsolgatni.
Sziasztok!
Kaptam egy Samsung mobil akkumulátorját. A kérdésem az az, hogy annak lehet készíteni egy "töltő" berendezést, ami a feszt is figyeli, visszajelzi ledd-el. Az akkuba 3.7V megy..
Rádiókon,erősítőkön is látok olyat,hogy egy Jack aljzat amibe a fül-,fejhalgató megy,és ha bedugom nem szól a hangszóró
Erre keresek kapcsolást Szempontok: -egyszerű legyen -olcsó
Ez egyszerű!
Semmi kapcsolás ez csupán a csatlakozó! Van benne pár érintkező és mikor bedugod azok eltolod tehát zárja a hangfalt. Azaz a hangfal kimenet ezen keresztül megy át. Szóval van egy kis Jack csati amiben van 2pöcök. Bedugod a dugót és ezeket a pöcköket a dugó eltolja az érintkezőtől így megszakad az áramkör és csak a füles fog szólni.
Hát ha a szigetelést meg tudod rendesen oldani, akkor egy lágyindító konditöltő ötletéből elindulhatsz. (ellenállás+kondi>elenállás>diódahíd>pufferkondi>relé)
Sziasztok!
Valaki egyszerűen el tudná nekem magyarázni, hogy hogyan lehet egy növekményes P-csatornás MOSFET-nek A osztályú munkapontot beállítani egy földelt source-os kapcsolásban? A neten mindenhol csak a nagy hieroglif -szerű képleteket találom. Köszönöm előre is! |
Bejelentkezés
Hirdetés |







