Fórum témák
» Több friss téma |
Még nem tudtam A-t mérni.
Egyébként egy multiméter van otthon. Azzal hogyan tudom az áramerősséget megmérni. Ja, és egyébként járó motorral kikapcsolt vízbontásnál kb. 14 V volt mérhető az aksin, bekapcsolva 12,8-13,5 V között valahol. Már esteledett és nem jegyeztem fel. Iparkodtam kicsit. Megaztán hosszan nem akartam helyben járatni a motort, mert a hűtővízcsőrendszerem blokkra csatlakozó műanyag csőcsonkja eltört a hazafelé vezető úton. Az akkum lerázódott a helyéről és félig bedőlve eresztette magából a savas löttyöt az alkatrészekre... szóval kaptam az "áldást" rendesen... sebaj... fő az optimizmus...
Szia!
Mekkora árammal hajtod a bontót? A desztillált víz valóban desztillált, vagy ioncserélt? Az utóbbi nem jó. Milyen méretű a bontód? Amit a képen látok rajta, az a fehér lerakódás, az ugye a cella folyásából eredő megszáradt elektrolit nyoma? Más. Már irkáltam itt is, hogy a bontókban a lemezen a gáz kimeneti luk (inkább térnek kellene lennie!) lényegesen nagyobb kell, hogy legyen, mint az alsó, ahol az elektrolit bemegy. A hirtelen gáztermelés következtében az egy kis ideig természetes, hogy az alsó csövön visszafelé áramlik az elektrolit és némi gáz is megy vele, de amikor kialakul a megfelelő áramlás a bontón belül, akkor ez megszűnik. Azt is tudni kell, hogy a NaOH oldat lényegesen jobban habzik, mint a megfelelő tisztaságú KOH oldat. De az is lehetséges, hogy amit kaptál NaOH oldatot az nem elég tiszta. Más. A PWM kapcsolást megnéztem, nekem egy kicsit túlzottnak tűnik. Az IRF3205 egy darabja is elvisz 20A terhelést, tudom, a 8 mOhm akkor megmarad, mint nyitott ellenállás, minél többet teszel párhuzamosan a kimeneten, nyilván ez az érték arányosan csökken (2 db = 4 mOHm, 4 db= 2 mOHm ). A meghajtásukat én a 2121-el csináltam volna, mert ott lehet áramhatárolást is beiktatni, a kimenete pedig közvetlen meg tudná hajtani a FET sort, mert 1-2 A amit tud. Annyi biztos elég lenne neki. Mivel nem értek igazán hozzá, ezt csak a magánvéleményem, ne tekintsd szakmainak!
Szia!
Megnéztem a képeket! Szedd szét az összekapcsolt csöveket két külön vezetékre áramlási veszteséged van akkor ha két egyforma átmérőjű csövet egyesítesz!! Én is így csináltam először ráadásul én 2db 6mm-es csövet vezettem egy 10mm-es csőbe és nem volt jó!!! Most hogy külön külön megy be és ki nincs gond és soha nem áramlik visszafele a folyadék. A bekevert "lötty" helyett vegyél sima mosó szódát ~350Ft/kg és azt keverd be nem barnul és minimálisan habzik. Vagy étkezési szódabikarbónát. Abból én 1,5liter vízbe fél tasakkal(50g/tasak azt hiszem) raktam és az is jó.
Ja és még egy kérdés minek is kell annyi MOSFET az elektronikába? Azt amit én kaptam itt és megcsináltam 1db működteti 20-22A folyamatos terhelésnél sincs semmi gondja. Amit mutattál szerintem egy kamionhoz 24V 120A felvételhez is jó!
Ez kb olyan mintha egy 500 W-os erősítővel hallgatnál a SOKOL rádió hangszórót.
Köszi Gyula,
* Egyébként arra hajtottam, hogy ha nagy áteresztőképességűre csinálom, akkor az elektronikán nem kell hosszútávon sokat (semmit) mókuskálnom, ha a cellák különbféle kiviteleit próbálgatom majd. A csöveket szét szedem és kétszer két cső lesz párhuzamosan, ha már így készült el a lemezformám ás a bontó kompletten. Kipróbálom a javasolt adalékokat, köszi mégegyszer Gyula. Üdv. Robi. * Kicsit finomabban a megnyílvánulással !
Köszi Tojcsi! (bocs, jobb lenne ha tudnám a keresztneved...)
A vizet leellenőrzöm mert nem vagyok benne biztos... A 2121-es meghajtást le tudnád rajzolni (vagy valaki aki ezt olvassa) ebbe a rajzba amit föltöltöttem? Egyébként a fehér színű foltok nem "kiválások", hanem a papírsablon felragasztása és lekaparása után még rajta maradt ragasztós papírmaradékok. A bontóm mérete egyébként a lyukkal nem számolva kb. 140x140 mm méretű négyzetlapokból összeállított - 0000 + 0000 - 0000 + 0000 - Majd megnövelem 160x160-asra és a gáztért nagyobbítom...stb. Köszi, Üdv, Robi.
Szia!
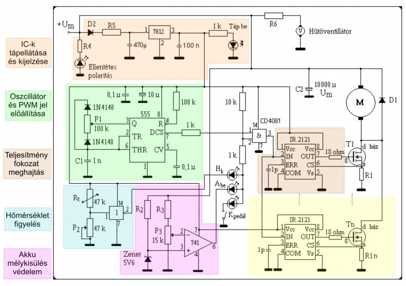
Na jó. Módosítottam az adatlapomat. Van már nevem is, legalább is keresztnevem! Ha valaki keres, akkor talál is, csak ez olyan dolog, mint az oskolában az egyik tanárom mindig azt mondta, hogy nem kell a könyvet betéve tudni, csak azt kell tudni, ha valamire kíváncsi vagy, azt hol találod! (Vicc volt!) Akkor komolyabban. Tettem fel egy kapcsolást, ami szintén a neten is megtalálható, van benne 555, IR2121, 741. Szerintem mindent tud. Sajnos nem én voltam olyan okos, hogy megtervezzem. Ez viszont tényleg egy villanyautóhoz való egyszerűbb elektronika! Mindent tud, amit kell. Azért egy valami hiányzik belőle, ami fontos lenne, mégpedig a beállítható áramkorlátozás. Van benne, de fix, egy maximum, amit persze kalibrálni lehet. Az R1 ellenállás értéke határozza meg. Ha azon 0,3V feszültséget meghaladó jel keletkezik (szándékosan írtam, hogy jel!) akkor letiltja a kimenetet, mindaddig, amíg nem csökken a megadott érték alá. Aztán kis okos is, mert vigyáz az akkura, nem engedi mélykisülésbe vinni, mert kb. 10,4V környékén is kikapcsolja a kimenetet. Az oszci meg, csak a teljesítmény FET nem kap vezérlést! Azért felhívom a figyelmed arra, hogy a CS bemeneti láb elég gyorsan veszi észre a 0,3V -ot, ez annyit jelent, hogy bekapcsoláskor ha teljesen feltekered az impulzus szélességet, akkor azonnal le fogja tiltani, mert a hirtelen nagy áramcsúcs biztos eléri ezt az értéket az R1 ellenálláson! Azért no para, mert a 3-as lábon lévő kondi értéke is meghatározza a hibaérzékelés gyorsaságát. Erre találták ki. A 4081 és a 741 egyébként teljesen elhagyható, LED-ek sem kellenek bele, vagyis le lehet teljesen pusztítani a sallangoktól és akkor is fog működni. Ez csak egy komfortos változata egy PWM-nek, de jó. Az csak egy ötlet, hogy az állítható áramhatárolást talán meg lehet úgy oldani, hogy az R1 ellenállással párhuzamosan kell kötni mondjuk egy 10 Ohmos potit és azzal még sorba a föld felé egy ellenállást, mondjuk az is lehet 10 Ohm. A poti közepét vinni a CS lábra (6). A potival sorba kötött ellenállás megakadályozza, hogy teljesen ki tudjad iktatni az áramfigyelést, mert legfeljebb a duplájára tudod felvinni, mint egyébként az R1 értéke megenged. Ha nem érthető, akkor majd lerajzolom! A 140 x 140 mm-es 21 lemezes bontónál nem hiszem, hogy nagyobbra lenne szükséged, kivéve, ha kamionba kell! A lemezen a felső lukat csináld csak nagyra, ha csak fúrni tudsz, akkor lehet több luk is az is megfelel. Én a helyedben csak KOH oldatot használnék, persze nem akarok senkinek betenni, de sok-sok mérés szerint ez a legjobb. Akkor most jó javítást a hűtőrendszereden, a kifolyt akkusavat nagyon mosd le, lehetőleg lúgos, mondjuk szappanos vízzel, az semlegesíti a savat. Jobban mar, mit a KOH! Üdv.: Sanyi
Szia Robi!
Elfelejtettem reagálni erre az árammérési dologra. Talán sokkal egyszerűbb, mint sokan gondolnák! Ha van egy digi multimétered és mondjuk mér 10A-ig, vagy 20-ig, akkor az már nagyon jó. Na nem arra, hogy valóban ennyi áramot mérj vele folyamatosan, hanem arra, hogy például tudjál készíteni egy kis sönt ellenállást. Alapanyag lehet egy vastagabb rézdrót, pl. 1,5 - 2 mm átmérővel. megfogod a multiméteredet és rendesen árammérő állásban áthajtasz rajta mondjuk pont 10A értékű áramot, de úgy, hogy azt a bizonyos darab rézdrótot is sorosan kapcsolod vele. Jó, ha nem a gyári mérőzsinórt használod, hanem vagy közvetlen a műszer csatlakozójába dugod a terhelést, vagy valami nagyon vastag drótot használsz mérőzsinórnak, mert a gyárinak hatalmas az ellenállása és pontatlan lesz a mérésed. A következő lépé akkor lenne a legegyszerűbb, ha lenne egy másik műszer is kéznél, mert a rézdróton kellene ugyan ekkor feszültséget mérni, mégpedig úgy, hogy a legkisebb DC méréshatárban (kb. 200mV szokott lenni) megkeresed azt a dróthosszat, amikor valami arányos értéket mutat. Mondjuk 10 A esetén 10 mV-ot. Akkor már csak az ellenérzés van hátra. Kiveszed a körből a multimétert (mármint az áramkörből, vagyis az átfolyó áramot nem ezen engeded keresztül) és különféle terhelésekkel méred a már megállapított dróthosszon a feszültséget a már említett állásban. Ha minden igaz, akkor nagyon kis hibával lehet mérned igen nagy áramokat is, tizedes pontossággal. Hát ennyi. Üdvözlettel: Sanyi
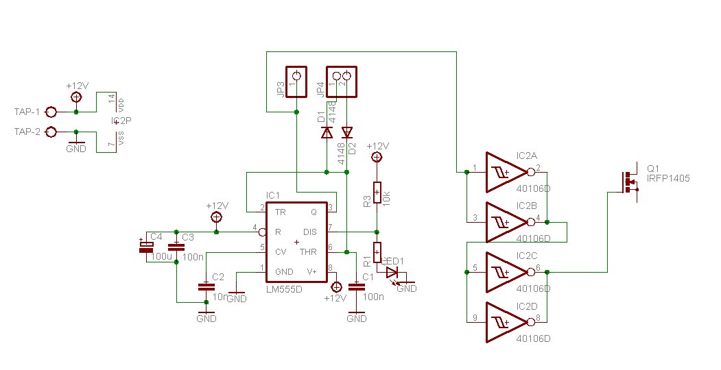
2 vizsga közt van egy kis időm, csináltam egy kis PWM szabályzót. 50A 50V-ig lazán menni fog (nem is rossz egy 3x3 centis kis áramkörtől
persze borda kell azért a fetre) . Szkópon megnéztem, és gyakorlatilag 1%-99%-ig lehet állítani a kitöltést, azonban maximumon és minimumon is vannak tüskék, tehát nem tökéletes PWM, de teszteléshez megfelel.
Ez nagyon aranyos...
Kellene egy kapcsrajz, de nem felületszerelt elemekkel. Megoldható? Köszi...Üdv, Robi.
Hát most a rajzon úgysem látni, hogy mi SMD.
A CMOS Schmitt triggernél nem fontos így bekötni, csak nem szerettem volna szabadon hagyni 10 lábat.. Igazából ezt csak tesztelésnek raktam össze, pl. a stabkockát is lehagytam róla.
Szia!
Azt kérdezném hogy a teljesítmény átviteli csatlakozás nem gyenge? Én ahhoz amit rajzot kaptam 6mm2 vezetékkel csatlakozom a panelon az a ~3mm széles "csík" szerintem nagyon kevés. Ezért raktam az én panelomra egy 1,5mm-es vezetéket a "csík" fölé hogy átvegye a terhelést. Előrébb van kép is róla. 12V 10A az egy 1,5mm2-es réz vezeték kell legalább ha kiszámolod annak a "csíknak" a keresztmetszetét ...... Azt hiszem amperbohóc körökben van táblázat is az átfolyó áram és keresztmetszetről próbálok egyet szerezni!
Az a rész át van futtatva ónnal, de a tápvezetéket közvetlen a lábakra fogom forrasztani. Vagy mégsem a nyákban lesz a fet, hanem kiveszem, és külön felrakom egy bordára.
A szemből ütközést én sem próbálnám.Ha nappal,jó látási,stb viszonyok között egy szembejövő autó vezetője nem vesz észre lámpa nékül 300 méter távolságból,ott baj van.Igaz,lámpával már 800 méterről is észrevenne-de minek?Ha 300 méteren nem tud reagálni a jöttömre(90 km/h)akkor 1 km-ről is nekem jön.Persze a logika szerint,ha 10x erősebb a világításom akkor már 3km-ről észre vesz és ez biztonságosabb mint 300 méter(csak el ne olvassa egy döntéshozó)márha van 3km hosszú kanyar nélküli útszakasz bukkanó mentesen.
Sziasztok mindenki, szerintetek van már valaki magyarországon aki csak hho -ra jár ? Úgyértem hogy nem tankol benzint sem gázolajt. Pusztán hydrogenre.
Nincs. De Spanyol Zoltán 500 millióért csinál egyet, azt mondta.
Nekem elég furának tűnik hogy saját találmánynak tartja a HHO égetését
Sőt. A hidrogént és az oxigént is ő találta fel. Addig nem is léteztek
sziasztok,
Megvan a második éles teszt, ez elsőnél elfüstölt a PWM-en az egyik vezető sáv 150km után ![]() A másodiknál már ment hibátlanul, LADA 1500s, benzines üzemnél elég jól elvett fogyasztással, nem is ment rendesen. Most erőből 130-140közt is előztem 4-esben, aztán lazán betoltam 5-ösbe Szóval 100-130 közti átlaggal, tudom nem szabályos a 44-es úton, de 6.5 literes(100-on 2/3 benzin 1/3 etanol) fogyasztásom lett 160km megtétele után. Megpróbálok szabályosan is menni majd, de olyan harapós lett a HHO-tól ![]() Most el lesz tőle megint véve a kaja, kicsi előgyújtást is kap és így leszek rá kíváncsi, de készül az új dual HHO is külön - külön PWM-mel. Ötletet tudna valaki adni, hogy tudok a 2mm-es lemezből 1mm-t csinálni? üdv Idézet: „Ötletet tudna valaki adni, hogy tudok a 2mm-es lemezből 1mm-t csinálni?” Hengerléssel szokás csinálni. De otthon nem fogsz tudni olyat, mint amilyen a gyári 1mm-es.
Ha bingo fuel "reaktor"-al hajtanám a fűrészemet nem tenné tönkre?
Sziasztok!
Engem is érdekel a téma. Egy kapcsolási rajzot a meghajtó áramkörről és 1-2 képet a celláról, vagy valami leírást ami alapján elkészítetted kérhetnék tőled? köszi szépen előre is! Üdv:Infinity80
Szia!
"jobb helyeken" ha találsz még ilyet, akkor lehet visszavenni is a méh-ből! vagy ha nem lehet, akkor keresel egy értelmesebb eladót és elmondod neki hogy neked vékonyabb lemez kellene, megoldható-e valahogy, hogy kicseréld? -cserébe adsz neki egy hosszabb kávéra valót.. ![]() Remélem sikerült segíteni. Üdv:Infinity80
Szia,
A mostani kb így néz ki, picit módosítottam a lemez kialakítást, talán hatékonyabb. Egyenlőre - s s s + s s s - s s s + s s s - PWM az oldalán, a NYÁK pár vastagabb réz huzallal meg van extrában erősítve. A következő lemeztervek úgy készülnek, hogy a PWM-ről a + szál se dróton menjen majd ![]() Most a max áramfelvétele 30 perc "fűtés" után 25A körül van, ezt tudom szabályozni, nem melegszik túlságosan. Gáztermelést még minidg nem mértem, de intenzitásban van olyan mint egy akvárium pumpa ami 1.5liter / perc-cel termel, de nem mindig egyenletes sajnos, de a Youtube videók alapján normális a jelenség...
Szia,
Ezt az "Inverteres" dolgot (ill. szikradúsítót) már jó ideje én is szeretném.Tudnál segíteni a kapcsrajzzal légy szíves. Köszi, Üdv, Robi.
Sziasztok!
Azt szeretném kérdezni, hogy nincs -e valakinek felesleges saválló lemeze?
Sziasztok!
köszi a képeket! Kár, hogy a kapcsolási rajz lemaradt! Üdv:Infinity80
szia,
kb erről van szó, bár pár ellenállást és plusz kondikat is raktam bele, ahogy gondoltam, számoltam, de úgy tűnik bejött ![]() http://www.alt-nrg.org/pwm-v2.html Péter
Szia!
Köszi szépen! Én most még csak később fogom tanulmányozni ezt és az ilyen kapcsolásokat, ugyanis tépek le mindent netről amit csak lehet, amíg el nem tünik! Illetve most perpillanat a váltóáramú bontás érdekel a legjobban, csak ehhez nem árt egy brutális inverter, ezt is keresem, illetve azt, hogy mi lenne a legjobb. Egy egyenáramú cellám már volt, azaz meg is van, bár az autóban nem volt tesztelve és nem volt vezérlője sem, de elég szépen müködött, csak 25-30A-rt fogyasztott és csak néhányszor pár percig használtam, mert a kábelei sajnos erősen forrósodtak. -Persze ettől nem adtam fel, csak másképpen közelítem meg a dolgokat, illetve ha másik megoldás nem lesz akkor kapni fog egy komolyabb hűtést a cella. Illetve nekem nem volt ilyen szépen összecsavarozva, hanem egy zárt edényben volt.-Nem is tudom, hogy volt, vagy van ennyi türelmed vágni, fúrni és tömítést is gyártani hozzá..? A másik dolog meg az hogy nekem eddig türelem miatt nem volt ilyen szépen kialakítva, viszont sokat gondolkodtam, hogy valahol nem is baj, mert egy zárt edényben azért csak könnyebb keringtetni (hűteni) a vizet, viszont a tied meg így helytakarékosabb. Neked hány lemezből áll a rendszer? Üdv:Infinity80 |
Bejelentkezés
Hirdetés |





persze borda kell azért a fetre) . Szkópon megnéztem, és gyakorlatilag 1%-99%-ig lehet állítani a kitöltést, azonban maximumon és minimumon is vannak tüskék, tehát nem tökéletes PWM, de teszteléshez megfelel. 












