Fórum témák
» Több friss téma |
Fórum » SIM-kártya olvasása, írása
Van pl. olyan lehetőség, hogy:
- adatkábellel kötöd a telefont a PC-hez - infrán keresztüli kapcsolatot létesítesz a 2 eszköz között - BlueTooth-on keresztül kapcsolódsz a PC-hez - WiFi-n keresztül kapcsolódsz a PC-hez Ezek közül a legszimpatikusabbat (és számodra is elérhetőt) kiválasztod, és a PC-n megfelelően beállított programmal az összes adat lementhető a telefonról...
Hello! a legegyszerűbb az ,amit Norberto mond! nem kell semmit építeni,csak veszel egy infra portot, bluetooth adaptert vagy adatkábelt (kölcsön is kérhetsz), letöltöd a mobiledit! nevű progit (mobiledit! weboldala), mellyel minden szinte minden adatot le tudsz menteni nagyon egyszerű módon a telóból.felesleges simkártyaolvasót építened.
Én pl a Dejan féle hardot és ezt a progit használom az ilyensmire.
kössz a segítséget.. még nem tudom melyiket választom.. de ahogy nézelődtem a neten.. találtam direkt, usb-s Sim kártya olvasót valami 2500Ft.. még az is simán megéri..
Hali
En pont ugy szeretnek kezelni egy szimet szamitogeprol mint a mobiltelefonrol,tehat beszelni smst irni lehessen vele. Valaki esetleg nem talakozott ilyesmivel? Udv: P.L.
a modernebb windowsos telókhoz (smarthpone) de szerintem a többi okos készülékhez is van ilyen progi. (az enyém régebbbi 2001-es évjáratu motorola, ezen csak sms-t irni-fogadni tudok,+ egyéb okosságok.)
Sziasztok.
Szereztem egy Ilyen (legelső) Smart kártya olvasót. A probléma az, hogy már 2 napja keresgélek drájver után sikertelenűl. A pontos típusa: Fujitsu-Siemens SCR USB SOLO S26381-K322-V1 A hivatalos oldalon csak SOLO2 V2 höz van meghajtó. Valakinek esetleg nincs meg a CD-je? Kösz!
Sziasztok
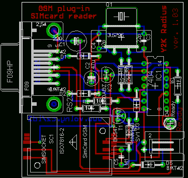
Épp most tervezem a nyákot a csatolt kapcsoláshoz. Sajna egy olyan problémába estem bele hogy ugye a kapcsoláson 2x4 lábas SIM foglalat van ábrázolva. Én a HQ-tól egy ILYET vettem. Gondolom jó hozzá csakhát ez 2x3 lábas. Tudnátok nekem segíteni hogy melyik lábat hova kössem be? Nagyon köszönöm
hali
A "simreader_sch.gif" bekötési rajzodon is 3-3 láb van csak bekötve... ennek megfelelően tedd. De ha a kész panelre helyezed "simreader_brd.gif" akkor pont kiadja a helyét, hogy melyik láb kerül hova. Szerintem egyértelmű
Igen, jó lesz.
Mindössze 5 lábat kell használni. (12346) Pl. ITT megtalálod a lábkiosztást. Én anno EZT építettem meg, elsőre nem indult, le kellett csökkenteni az adat vonali tranzisztor kollektor ellenállását. Legegyszerűbb, ha a foglalatba egy kártyát teszel, megfordítod, és máris látod, mi hova. Valaki esetleg tudna válaszolni az előbbi hsz-aimra?
Köszi szépen ilyenre volt szükségem.
Amúgy keresgéltem de sajna én nem sok mindent találtam
Megoldható-e, hogy egy adott telefonszámot emiláljak?
Vagyis, hogy "tetszőleges" számról hvást indtsak mintha egy másik számról telefonálnék. sms-nél bármilyen feladót be lehet állítani, de kérdés, hogy pl sim kártya klónozással vagy egyéb módon lehet-e "más nevében (számával)" telefonálni? (nem megcsinálni, hanem kivédeni akarom, hogy ne tudjanak ezzel visszaélni. Olyan rendszert kell csinálnom ahol egy hívás azonosítja az ügyfelet, de csak akkor jó megoldás ez, ha nem lehet vele visszaélni könnyen). Gondolom a sim kártya klónozás a fentiek egy biztonsági rése lenne?
Hello
Nekem lenne egy olyan problémám amin talán ti tudtok segíteni. Ez a probléma nem más mint hogy hoztak nekem egy pannonos kártyát és nem tudják a pin kódot. Melyik az erre legalkalmasabb kapcsolás valamint számítógépes program amivel ezt meg tudnám nézni? Segítséget előre is köszi!
Olyat még nem láttam ami a PIN kódot kiolvasta volna.Ezzel nem azt akarom mondani hogy nem létezik ilyen.
A kártya mellé szolgáltatótól függően odaadják a PUK kódot is vagy nem!Ha nincs meg a PUK kód és még aktív a kártya akkor be kell vinni a szolgáltatóhoz és a PUK kóddal kinyitják
Üdvözlök mindenkit!
Azzal a reménnyel regisztráltam ide, hogy sikerül megoldást találni egy problémára. Létezik-e olyan segéd áramkör, mely képes lenne egy mai 3 voltos telefon SIM kártya felhasználásával emulálni a régi 5 voltos kártyát. Az autókba még vannak beépített telefonok, amelyek csak 5 voltos kártyával működnek, viszont ilyen, jelenleg is működő kártyákat lehetetlen találni. Az áramkör elhelyezésére természetesen hely van és megfelelő vezetékezéssel és érintkezőkkel a normál SIM kártya foglalatba beköthető. Ezirányú tapasztalatom nincs, de egy telefon szervíz azt mondta, hogy a 3 voltos kártyával hiába éled fel a telefon és jelez térerőt is, a 3 voltos kimenete miatt a készülék nem képes azonosítani a kártyát, emiatt nem talál szolgáltatót. Szerinted illetve szerintetek van-e realitása egy ilyen átalakításnak, mellyel illeszteni lehetne a mai kártyákat. Kösz: Tibor
sziasztok segitsetek van egy fujicu simens Usb.Solo.S26381.K322.V1 tipusu . smard kard readerom és nemtalálok hozzá drivert
kpszőnőm előre is a segitségeteket .[b]
Szia.
Itt a drajver es egy kezelo program is hozza. Esetleg ha van barmifele mas okosabb, tobbet tudo kartya kezelo programod, szivesen vennem, ha megosztanad.
Hell nemjo hozá a driver
sajna de azért kőszőnőm a figyelmeséget
Szia.
Jo kell hogy legyen! Ez all benne: Idézet: „ Supported Devices: - S26381-D310-V1: SCR internal USB for FSC PC (same size like D109) - S26381-K319-Lxxx: Keyboard KBPC-C2 (Smarcard righthand) - S26381-K320-Lxxx: Keyboard KBPC-CID (Smartcard + Biometrics) - S26381-D313-v1: SCR internal USB for FSC PC (small Version of D310) - S26381-K322-V1: SCR USB Solo: External USB Smartcardreader”
bocs énvoltam a a hűje
jolett nagyon szépen kőszőnőm a segitséget . ja és ezzel miket lehet csinálni amugy evel a kártya olvasoval végűlis mire alkalmas ? kőszi a választ
hell K322-V1: SCR USB Solo: External USB Smartcardreader kártyámat bemakarja a saját progija sem felismerni azt irja not smardkard reader és a tőbbi progi is de az ezkőzkezelő lása miért? esetleges válaszokat megkőszőném
kőssz előre is
Sziasztok!
Nem tudja valaki , hogyan lehet SIM kártya IMSI számát kiolvasni? Fontos lenne.
Sziasztok.Egy olyan problémával fordultak hozzám hogy hozzam vissza a sim kártyárol kitörölt sms-eket...Megépitettem a phoneix interface-t és a data doctor recovery programmal probálom megoldani a problémát de nemjutok semmire....Beolvassa a simet a telkönyvet az sms-eket stb de mikor mindennek a végére ér akkor nem mutat semmit...Mintha be sem olvasott volna semmit.Valaki foglalkozott már ilyennel esetleg?Vagy nemjo software-el probálkozok esetleg a sim levan zárva és ilyen jellegü dolgokat csak az FBI stb tud kiolvasni a karibol?
Üdv! segítségre lenne szükségem!
Szorult anyagi helyzetemben egy sim kártyát használok telefonáláshoz és netezéshez. sajna már a telefonban is és a t-mobilos kütyümben is kezd kinyúlni a sim foglalat. A leg egyszerübb lenne ha le lehetne klonozni a sim kártyát. erre van valami megoldás? egy ismerősöm szerint omnikey 3021 tipusú smart kártya olvasóval meg egy faxa progival illetve egy már forgalomból kivont sim kártyával meg lehet oldani. ez igaz? mit ajánlanátok? előre is köszi
Be is tenné a kaput, ha klónozni lehetne. Annyira nem lehet, hogy bank kártyaként is lehet használni.
Viszont, ha olyan telód van, amihez van adatkábel, akkor összekötve a számítógéppel egy data suite féle programmal (az elnevezés gyártóktól függően változik) megteheted, ilyenkor a telő modemként funkcionál.
Szevasz!
Létezik ilyen eszköz: http://www.aliexpress.com/product-gs/483982261-2-In-1-USB-TF-Sim-ca...s.html Használati utasítása azt írja: Nem vállalnak garanciát arra, hogy az olvasandó kártya nem hibásodik meg (mondjuk ilyesmikre reflexből odaírják) Nem használható type5-ös (vagy valami hasonló a kitétel) kártyához. Tény, hogy a behelyezett kártyát érzékeli és már a kiolvasáshoz is kéri a PIN kódot. Miután sok éves a kártya már elfelejtettem, itt elakadt a dolog, nem mintha bármi szándékom lett volna vele az érdekességen kívül. Ja, és adnak hozzá egy üres kártyát.
Akkor hurrá! lemásolom a kártyádat, és holnaptól a te kontódra a te telefonszámodról fogom hívni az ausztráliai barátomat. Úgy-e nem gondolod komolyan hogy ez így megy? Az így okozott károkat ki térítené meg? El ne hidd senkinek, hogy ezt csak úgy meg lehet tenni.
A SIM kártyának van egy része, amihez hozzáférhetsz, Ez a telefonkönyv, és az SMS tárolására alkalmas terület. Ezt írhatod, olvashatod is. Azt a területet amely az azonosítókat tartalmazza írni nem lehet, kiolvasni is csak speciális módon, amihez nem juthatsz hozzá. A SIM kártyák előállítása a szolgáltatóknál pénzverdét meghaladó biztonsági körülmények között történik, és ott sem tudják a kártya biztonsági kódjait, kulcsait. |
Bejelentkezés
Hirdetés |







sajna de azért kőszőnőm a figyelmeséget
jolett nagyon szépen kőszőnőm
a segitséget . 