Fórum témák
» Több friss téma |
Fórum » Labortápegység készítése
Az előbb kíváncsiságból kipróbáltam, hogy mennyit bír egy TO220-as tokozású BD243. 189-190 fokos tokhőmérsékletnél megadta magát. Kis bordán volt, kb fél óráig kínoztam, tehát szépen lassan ment fel eddig.kb 28V-ot kapott, és 780mA ment át rajta a végén. Gondoltam leírom, hátha számít valamit.
Sziasztok!
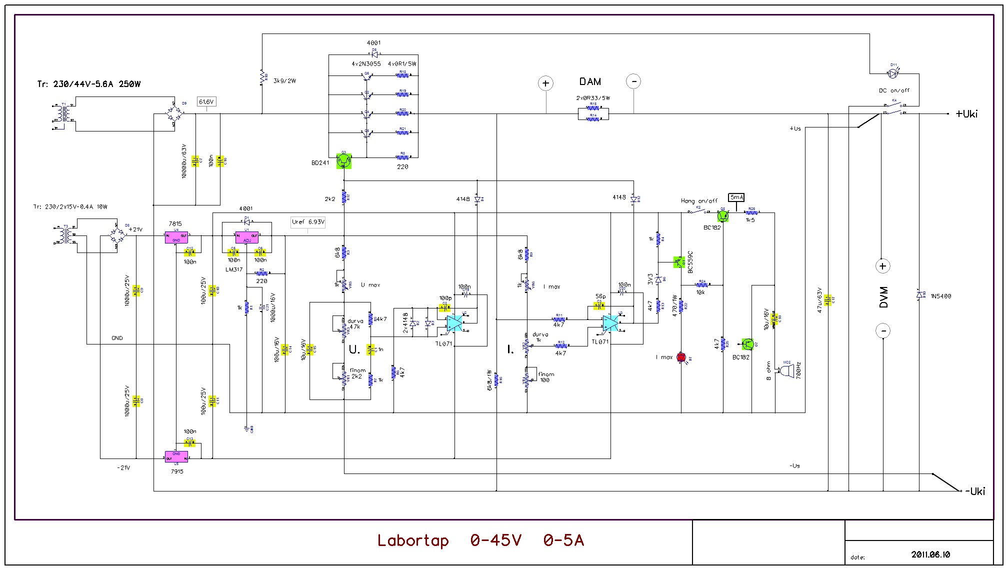
Egy apró kis észrevételt szeretnék megosztani Veletek az "Alkotó féle" v.1.4.2 labortáppal kapcsolatban. Az eredeti kapcsolás (RT 94 11-12 lapszám...vagy még inkább az Elektor Magazinban megjelent kapcsolás) nem tartalmazta a DC-off kapcsolót ill. a "Z1-Z2" zenert, ezek utólag kerültek az áramkörbe(nagyon logikusan). Viszont DC off állásban a kimeneti feszültséget jelző műszer is 0-át mutat, viszont ahhoz hogy újra állítsunk a feszültségen, és hogy lássuk is. ismét be kell kapcsolnunk a DC-on-ra, ilyenkor ugye még mindig rajta szokott lenni az éppen éleszteni kívánt áramkör, de hogy ne tegyük azt tönkre kihúzzuk a tápegységből a táp csatlakozót megszakítva a tápellátást. Kihúz-bedug-kihúz-bedug....(ez mondjuk este az asszonnyal nem is rossz ötlet) de nem lehetne ezt másképpen megoldani?(az a bizonyos nem túl elegáns megoldás miszerint a kapcsolót közvetlenül a kimenetre tenni?...ez csak gondolat)És ha már itt tartunk, valahogy nem lehetne az árammérő részt is úgy kialakítani, hogy a beállítás idején látni lehessen a beállított kimenő áramot a kijelzőn (akár egy nyomógombbal...ez is csak egy gondolat) ...tudom...probléma problémát szül, de mégis... üdv:Tonybacsi!
Üdv.
Elhatároztam, hogy megépítem Alkotós féle 50V 5A-es tápot de egy problémám van vele hogy nincs most fölöslegesen 250W-os trafóm de mit szólnátok hozzá ha kapcsolóüzemű tápot kapna? A kimenő feszültség minősége milyen lenne?
Fából vaskarika. Ha van egy kapcsolóüzemű tápod, akkor minek az "Alkotó féle" táp.
Mert a kapcsi táp szeret izgulni (tüsi)
Ahhoz képest ma már szinte semmilyen készüléket sem gyártanak analóg táppal. Sőt. Ismerősömnek vett a cég belső munkákhoz egy profi szimmetrikus labortápot, az is kapcsolóüzemű.
Itt a hangsuly a
Idézet: -n van.„profi” Gondolom joval tobbe kerul, mint azt egy foldi halando meg tudja fizetni HOBBY szinten. Inkabb fogyaszon egy kicsit tobbet. Hiszen a kapcsolouzemu csak hosszu tavon eri meg amikor is a mukodtetese olcsobba valik a megsporolt aramkoltsegen merhetoen.
Én maradnék a hagyományos, "nagytrafós" tápnál. Egyrészt üzembiztosabb, másrészt ha normálisan le van biztosítva, gyakorlatilag tönkretehetetlen. Ha mégis tönkremenne, egyszerűbb a javítása. Ma valóságos divat lett minden berendezésbe kapcsolóüzemű tápot berakni, azonban ez messzemenően a sorozatgyártás gazdaságosságát szolgálja, ami többnyire a minőség rovására megy. Azt javaslom, nézz be egy-két PC-táppal foglalkozó fórumba, folyamatos problémákat jeleznek, még a csúcskategóriás tápoknál sem ritka a meghibásodás.
Az alábbiakhoz én annyit tennék hozzá, hogy ugye labortápról van szó, laboratóriumban van, az asztalon, ahol azért van hely, ott marad, nem visszük el semerre, kit zavar a mérete, avagy a tömege. A fogyasztása sem túl lényeges, hiszen csak élesztéshez, teszteléshez használjuk, nem sokáig, addig viszont fontos, hogy valóban egyenáramot adjon.
Persze mindenkinek igaza van, de.
Ha a "profi"-t analógban csinálod meg, az szintén nem lesz olcsó mert az már nem az 1 IC+3 tranyós kategória. Ha ma már a telefontöltőtől a hegesztőig mindenhez jó a kapcsolóüzem, kétlem hogy valakinek az otthoni barkácsoláshoz ne lenne jó. Ha nem akarja az ember telepakolni tápegységgel az asztalt akkor megpróbál univerzálisat készíteni, amit gyakorlatilag bármire tud használni (persze ilyen nincs). Csak egy két példa: a 30V/3A-es labortápról egy akkus fúró el sem indul (hozzám kb. kéthavonta hoznak egyet kipróbálni akksi nélkül). A 24V-on 6A-t fogyasztó halogénlámpát a vezérlésével szintén nem tudtam volna kipróbálni egy ilyen tápról. A kisebb teljesítményű vagy pl. autós végfokoknak +/-25-35V-os feszültség kell amihez szintén nem jó egy ilyen táp és még sorolhatnám. Ezt én így látom, más biztos máshogy.
Sziasztok!
Nézegettem ezt a "tápegységet" Bővebben: Link, s remélem nem kérdezek hülyeséget azzal, hogy erre nem köthetem rá a hálózati áramot ugye? Ohh már látom ám, hogy hálózati transzformátor kell hozzá. Na akkor inkább ebben kérek segítséget! (kezdő vagyok;]) Köszi
Az igazán professzionális készülékek CSAK analóg táppal készülnek.
"Ha ma már a telefontöltőtől a hegesztőig mindenhez jó a kapcsolóüzem, kétlem hogy valakinek az otthoni barkácsoláshoz ne lenne jó."
Azért mert a tömegtermékeknél ezt alkalmazzák, még nem biztos, hogy ez követendő példa lenne. Szerintem pont hogy jobb készülékeket illendő otthon építeni, mint a gyáriak. Az az igazság, hogy jó a kapcsolóüzem, de csak a gyártónak. Pusztán azért alkalmazzák, mert kisebb készülékházat kell gyártani, könnyebb a termék, kisebb kartondoboz kell neki, olcsóbb behajózni Európába. Más részről típushibájuk a sípoló nagyfrekvenciás trafó és az idő előtt elhalálozó elektrolit kondenzátorok, a zajos DC kimenet, és a 230V-os hálózat felé kiszórt zaj. Így persze megoldott a beépített amortizáció. Azt elfogadom, hogy mondjuk egy inverteres hegesztőnél kényelmes egy másfél kilós vackot hurcolászni, mint egy 30 kilós trafót és itt valóban lehet spórolni az anyagon. Egy néhány wattot evő készüléknél szerintem teljesen felesleges (a felhasználó szempontjából). Nekem harmadik híradástechnikai készülékem adta meg magát, természetesen kapcsolóüzemű táphiba miatt. Ez bizony már így többe kerül, mint az a néhány watt, amit hatásfokban nyertem. De ez csak az én nézőpontom.
Nem egészen. Ma már a professzionális készülékek is kapcsoló üzemű tápokkal készülnek, különösen a hordozhatók. A "tüsik" miatt meg nem kell izgulni, megfelelő szűréssel, árnyékolással eléggé kézben tarthatók a zavarok. A minőség, meg más kérdés, van ilyen, meg olyan is.
Ott írja a leírásban:
Bemenő fesz. (AC) max. 10V max. 20V Kimeneti fesz. (DC) 1,2...10V 10..25V
Én a 2. lehetőséget is megfontolnám. Pl. egy párhuzamos szabályozóval megoldható, hogy üresjáráskor a pufferelt feszültség ne menjen mondjuk 58V fölé. A trafó feszültségesésének (drop) függvényében egy kisebb hűtőbordára szerelt tranzisztor meg pár egyéb alkatrész megoldhatja a problémád.
Esetleg egy ilyen elgondolásban...?!...csak agyaltam kicsit...
Felesleges a második, referenciát előállító stabkocka, ellenállásértékeket módosítva mehet a 15 voltról.
Vagy jobb megoldás, egy referencia ic használata...
Hello!
Én személy szerint nem szimpatizálok az ilyen megoldással. - A kapcsolónak a teljes áramot bontania kell. - A kapcsolónak van átmeneti ellenállása, ami rongálja a tápegység stabilitását. Tehát a feszültség visszacsatolásnak a kontaktus után kellene érkezni. Viszont bontáskor így felborul a visszacsatolás, tehát nem mérhető a kimeneti feszültség a kontaktus előtt. Szóval ez a feszültségszabályozási kapcsolástechnika erre nem alkalmas. - Ha a tesztelt áramkörben kondi van a tápon, akkor a bekapcsoláskor hatalmas áramok folynak a belső és külső kondi között, ami rongálja a kontaktust. Az áramkorlát beállítása, viszont mérhető lenne, mert a VR2 csúszkán mérhető feszültség arányos az áramkorlát korlátozó értékével. üdv! proli007
Szia!
Elsőre valóban feleslegesnek tűnik, viszont így teljesen független a referencia feszültség (ami alapvetően meghatározza a kimenő fesz és áram stabilitását) illetve a C21 1000u/16V-os kondi a készülék bekapcsolás utáni lengéseit, csúcsait segít, ezáltal egy viszonylag gyors, de folyamatosan emelkedő kimeneti feszültséget állít be (természetesen csak az előre beállított értékig). És ott van még az áramkorlát elérését jelző fény és hang áramkör ami szintén "rángathatná" a ref értéket, ha arról kapná a táplálást. Az LM317 azért került a kapcsolásba, hogy - érdemei elismerése mellett - kiváltsa a jó kis 723-at, és hát gondolom az LM-ből jócskán akad mások fiókjában is egy-két darab.( elvégre egy amatőrnek aki otthon hobby szinten nyákot rajzol, tervez, nem mindegy hogy 14db furatot kell elkészítenie, vagy csak hármat...) Valóban sok mindent ki lehetne cserélni még, akár egy feszültség referencia IC-t is lehetne használni de úgy gondolom egy ésszerű határt kell húzni, mind az után építés lehetőségéről, mind az alkatrész beszerzésről és azok áráról.(ezért nem került az áteresztő tranyók helyére pl. MJ15003, ezekből kettő is elég lenne viszont ez közel 700Ft/db, meg hát a 40Ft-os TL071-eket is le lehetne cserélni jobb, kisebb offset-ű típusra ami mindjárt 4-500Ft/db...aki tudja az úgyis lecseréli ezeket) üdv:Tonybacsi!
Én az alábbi módon szoktam megoldani a megszakítást. Fogok egy nyitó, és egy záró kapcsolót, meg egy relét, pár szál vezetéket, meg esetleg hogy a relé ne zavarja a főtápot lehet neki is külön tápja. Amikor K1 kapcsolót megnyomom a relé behúz, és önmagán keresztül kapja a tápot. Amikor K2-t nyomom meg, akkor viszont megszakad a tápja, és a kimeneten nem lesz fesz. Esetleg egy LED nem árt visszajelzésnek. Vélemény?
Szia!
Tudom gondoltam...hogy nem szimpatizálsz a kimenet ilyesfajta lekapcsolásával, viszont az "eredeti" kapcsolóval ellátott kapcsolásban ha esetleg zárlatos lesz 1 áteresztő tranzisztor akkor óhatatlanul is kikerül a teljes puffer feszültség az élesztendő áramkörre, így már nemcsak a tápunk megy tönkre hanem próbapanelünk is.Mindennek van előnye és hátránya is. (ez kb most olyan mint a "relés előszabályzó" és az azzal kapcsolatos viták-kérdések...és ...a végeredmény úgy néz ki jól működik...pedig ott is dolgoznak ám a kontaktusok...hajjaj...mégis jó.) Sajnos tönkre ment a szkópom és még nem tudtam megnézni milyen anomáliákat látni esetleg a kimenet kapcsokon lévő kapcsolós megoldásnál, de az eddig elkészített tápjaimnál nem volt semmi probléma, igaz egy nem túl olcsó 4ák. váltókapcsolót használok ezek egyenként 3A-el terhelhetők, hármat közösítek, egy meg marad a kimeneti fesz meglétére utaló led-re.( kondi ide kondi oda nagyon nagy gáz nem lehet mert pl: nagy erősítésű áramköröket RIAA korrektor, mikrofon erősítő stb. amikor tesztelem, a táp DC-on ba kapcsolásánál nincs óriási pukk az erősítő kimenetén.) [quote] Az áramkorlát beállítása, viszont mérhető lenne, mert a VR2 csúszkán mérhető feszültség arányos az áramkorlát korlátozó értékével. Én is valami ilyesmire gondoltam, de ha minden igaz nem lehet megúszni nyomógomb nélkül...egy árammérő panelt feltételezve persze. üdv:Tonybacsi!
Nem tudom hány éves vagy, hogy képes vagy egy kapcsolót kikapcsolni 0.1 us alatt. Igen gyors vagy, gratulálok. Kb ennyi vagy kevesebb idő alatt kellene kikapcsolni a nyers tápfeszt. Ez még egy tirisztortól is mutatvány,
Üdv.
Kedves Alkotó előválasztó paneloddal kapcsolatosan felmerült bennem egy ötlet ill. kérés. Nagy kérés lenne a nyák, a mellékletben illusztrált módon történő módosítása?Miszerint a nagy üres terület azaz a puffer elkó "pöffeszkedését" szolgáló hely a relékkel való feltöltése.Nem lustaság vagy hozzá nem értés, hanem szabadidő hiánya végett kérném.A "sassal" megtudnám csinálni, de már rég foglalkoztam vele,szóval sokáig kellene bíbelődnöm rajta.Lehet más is preferálná a dolgot.
Szia!
Úgy értettem,hogy annak az egy darab kapcsolónak a három kontaktját párhuzamosítani! üdv:Tonybacsi!
Az elko helyének "kihagyása" szükséges volt az alakkoncepció szerinti építésnél. De elképzelhető más felhasználási forma is ezért átrajzoltam a panelt, most már nincs rajta helykihagyás.
Hello!
Pucuka nem arra gondolt.. Hanem arra, hogy az elméletedben van egy kis hazárd.. - Ha a DC-off ki van kapcsolva, és közben tönkre megy a végtranyó (na, ennek esélye elég kicsi) akkor megvédi a kapcsoló az áramkörödet. Kivétel, ha nem figyelsz és bekapcsolod. - Ha a DC-off be van kapcsolva, és tönkre megy a végtranyó (ennek viszont már van esélye) akkor meg mire kikapcsolod a kapcsolót (de bármi más automatikusan kapcsolná ki), már rég füstöl minden. Szóval a gond ez, és nem más. Az előszabályzóban lévő relék a szabályzó kör előtt van, ellentétben a DC-off kontaktussal, tehát annak átmeneti ellenállása, csak durva hiba esetén befolyásolná a stabilitást. Árammérés.. Valamivel kapcsolni kell nem? üdv! proli007
Hello!
Ez egy általánosan használt öntartó kör. De ha elolvasod a hozzászólásokat, a kérdés nem is ennek fizikai megvalósítása volt a téma, hanem a kapcsolásból adódó ok és okozat.. üdv! proli007
Szia!
Ezek szerint, hogy a kecske is jóllakjon, meg a káposzta is megmaradjon...akarom mondani bent maradhasson a tápkábel...szükség lenne a beállítások idejére egy-egy nyomógombra, mint az árammérő részhez, mint pedig a feszültségmérő részhez(?). (...na jó..akár egy gombbal...) A gond egyébként akkor adódhat ha bármi hiba folytán megbolondulna a labortápunk,akár egy kimeneti rövid zár után, akár ha nagyfrekis zavar van közben, de lehet akár egy feszültség ugrás a primer oldalon, vagy villámcsapás (bár ezeknek az esélye elég kicsi) akkor simán kiereszthetjük a nem látott értéket. Biztos van erre is egy frappáns, elegáns és nem utolsó sorban egyszerű megoldás. Mindemellett hobbielektronika szinten nem okoz gondot a kimeneten egy kapcsoló. (amatőr szinten, amatőr műszerekkel én nem tudtam megmérni a stabilitás romlását...sem...) Félreértés ne essék, nem akarok senkit meggyőzni, csak egy észrevétel volt. (engem meggyőztél sőt el is fogadom, de sajna a probléma továbbra is megmaradt) üdv:Tonybacsi! |
Bejelentkezés
Hirdetés |




megszakítva a tápellátást. Kihúz-bedug-kihúz-bedug....(ez mondjuk este az asszonnyal nem is rossz ötlet) de nem lehetne ezt másképpen megoldani?(az a bizonyos nem túl elegáns megoldás miszerint a kapcsolót közvetlenül a kimenetre tenni?...ez csak gondolat)

gondoltam...hogy nem szimpatizálsz a kimenet ilyesfajta lekapcsolásával, viszont az "eredeti" kapcsolóval ellátott kapcsolásban ha esetleg zárlatos lesz 1 áteresztő tranzisztor akkor óhatatlanul is kikerül a teljes puffer feszültség az élesztendő áramkörre, így már nemcsak a tápunk megy tönkre hanem próbapanelünk is.
szolgáló hely a relékkel való feltöltése.






