Fórum témák
» Több friss téma |
Fórum » Proteus
Esetleg nem lehet crack probléma mert az is okozhatja!
Könnyen lehet hogy Crack hiba van de viszont Patchelni meg sikerült a programot.
Szia.
Időközben újra rámentem a témára, (kikapcsolás) és nem kompatibilitási hiba van, hanem valamivel ütközik a Proteus. A belinkelt mintaprogrammal az volt a bajom, hogy a szimuláció futott szépen, de mikor megállítottam a szimulációt leállt a program ismeretlen hibával, úgy ahogy neked is megáll. A probléma a mikrofon beállításával volt, tehát külsö hiba és nem a program volt a bünös. (mic beállítás: 16,48000 helyett programban beállított: 8,44100) Az, hogy kompatibilis a program a win7 64bit-el, az biztos, mert, 1. Külföldi honlapokon többen írták, hogy megy 64bites rendszeren. 2. Itthon kipróbáltam win7 32biten, winxp 32 és 64 biten is. Mindegyik rendszeren szépen futott. Amit elküldtem exe állományokat másold be a BIN könyvtárba a DLL-el együtt. Telepísd rá a 7.8i-t, de ha nincs meg az sem baj és a progit mindig rendszergazdaként indisd.
Köszi az információt első körben akkor én is megpróbálok utánanézni ezeknek a beállitásoknak.
Sziasztok.
Nincs meg valakinek véletlenül az L293D szimulálható verziója, gondolok itt az mdf fájlra. Sajna a neten nem találtam, de láttam, hogy többen tudták szimulálni.
A 7.7-ben benne van és szerintem működik is.
Ezzel próbáltam ki: Bővebben: Link
Köszi. Valami hiba nálam van, mert a másik gépen megy szépen 7.7-el 7.8 demoval. Még nem jöttem rá,hogy miért keres olyan fájlt ami nem is (létezik) kell, mert ahogy feldobtam a másik gépre szimulálta is, és ott sincs olyan, hogy l293d.mdf.
sziasztok! olyan gondom van, hogy 4-5 db 1 vezetékes hőmérőt atmega16 1 lcd -re - szeretnék szimulálni 7.6 -os proteussal.
Működik, csak nagyon lassú a változás. lehet h valamivel összeakad? vagy ehhez már valami erőmű kell? vagy csak ez ilyen. örüljek,h megy. 1 hőmérővel elég gyors...
Próbáld meg a kapcsolási rajzodat minimálisra lecsupaszítani. Felesleges kapcsolók, ellenállások ne legyenek rajta. Így is lassabb lesz 1 kicsit, de érezhető a javulás.
full minimal design, még egy reset gomb sincs benne
de akkor a feldolgozással van a gond, és ha feltöltöm rendesen az atmega16 ra a programot akkor jól fog futni?
Ezt így telefonon keresztül
nem tudom megmondani. Kétséges esetben (meg ha van rá időm), le szoktam tesztelni breadboardon is.
Egy nagy segítséget szeretnék kérni valakitől.
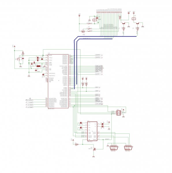
Régen leszedtem egy kapcsolást a netről, ami egy Opel Vectra B fedélzetijének a cseréje egy többet tudó változatra. Szeretném átültetni a kapcsolási rajzot Proteusba főleg a szoftver tesztelése miatt, mivel a programkódot módosítani szeretném. A gondom az, hogy nem igazán értek az elektronikához. Ezt ezen a fórumon már több helyen írtam, hogy egy kapcsolási rajz alapján ugyan meg tudok építeni dolgokat, de hogy aztán mi miért van benne, azt nagyobb részt nem tudom. A kapcsolási rajz eredetileg három külön részből állt JPG-ben. A mellékelt rajz ebből a háromból lett összerakva photoshopban. Furcsa mód egyébként az egész cucchoz mellékelt alkatrész lista - ahogyan én néztem - nem teljesen egyezik meg a kapcsolási rajzzal. Én megpróbálkoztam ugyan az átrajzolással a Proteusban, de elvérzek pl azon, hogy ott a sok egyformának tűnő alkatrész közül melyiket válasszam. Illetve azon, hogy mondjuk olyan LCD-t nem találtam benne, aminek teljesen megegyezne a lábkiosztása a kapcsolási rajzon szereplővel. A kérésem az lenne, hogy nem tudná nekem valaki a mellékelt kapcsolási rajzot átültetni a Proteusba? Proteus verzió: 7.7 SP2
Sajnos az oldal megszűnt azóta. Ezt vagy 2 éve szedtem le. De leszedtem az egész oldalt kompletten. Eagle forrás nem volt sajnos.
![]() Amik még ezen kívül voltak rajzok, abból az egyik csak a tápellátás, és egy másik, ami - néhány kisebb-nagyobb átmenettel, illesztéssel - az autó csatlakozókiosztásához volt. Ezek nagy része az autó jeladóihoz fut. Az ATMega128-on a lábszámozás szerint ezek a következők: 44;46 Vezérlőgombok 6 Gyújtás 7;8;29;32 Rádiótól vett adatok - nem lényeges 4;9;10;12;13;14;15;16;17;55;57;59;61 Ezek a lábak nem lényegesek, mivel ezek futnak a jeladókhoz. 25;26 Erről találtam némi infót a neten. Ha jól értelmeztem, ez egy külön ATMega32-vel szerelt kapcsolás, ami bemenő értékek alapján egy grafikon kirajzolásáért felel. A teszteléshez ez sem lényeges. Közben sikerült kiderítenem, hogy a rajzon lévő LCD típusa: Displaytech 64128A KS0108 vezérlővel.
Én saját tudatlan fejemből a mellékelt cuccot állítottam össze Proteusban. A másik mellékelt fájl a szoftver. Utóbbinak van egy újabb változata is, de nincs lefordítva.
Aki eredetileg közzé tette, azzal megpróbáltam felvenni a kapcsolatot e-mailben, de nem válaszol.
Valaki hozzáértőbb - mint én - lecsekkolná, hogy mit hagytam ki, vagy szúrtam el?
Sziasztok.
Egy kis problémám akadt a Proteus-al. Összeraktam egy h-hidat és az istenért nem tudom működésre bírni, pedig elméletileg mennie kéne. Ha valaki megnézné,hogy mit rontottam el, megköszönném.
Hello, ha ilyet kívántok, akkor legyetek szívesek feltüntetni, hogy a Proteus melyik verziójával készült a rajz. Némi könnyebbség lesz így megnézni.
Hello, bocsi ,hogy nem írtam oda. Proteus v7.7sp2. Amúgy valami beállítási probléma lehet, mert semmilyen h-hidat nem tudok szimulálni, csak még nem jöttem rá, hogy mi a bibi.
Én már használtam ezekből az alkatrészekből, de csak az Ares-ben. Egyszerűen bemásoltam a lib.. könyvtárba és utánna kiválasztottam az Ares-ben.
Szia !
Két kis kérdésem lenne: Hogyan lehet 230V AC-t rajzban előállítani ? Hol találok 230V - 12V -trafót ? Üdv!
Sine wave AC Voltage Source -lesz a generátor
Simple transformer -transzformátor Az egyes elemek értékeit be kell állítani a jobb gomb/edit properities -nél.
Szia !
Köszi a választ, sajnos a gondjaim nem oldódtak meg, mert a VSINE -hoz hiába írok bármit nekem 230V nem lesz belőle. Trafónál meg az a gondom, hogy honnan találjam ki a 230V/12V -os trafó primer és szekunder induktivitást Ha ezeket még meg tudnád mondani jó lenne. Köszi!
Csak gyorsan írtam be a trafónál a próba kedvéért. Primer 500mH és a szekunder 1mH. Így lett 230/10V áttétel. A feszültségnél csúcsot kell megadni, nem effektívet. (230V-hoz, 324V-ot.)
Sziasztok!
Nem tudja valaki miért csinálja ezt a proteus? Csak 16F676-s picnél csinálja ha van benne TMR0. Ha átirom másik 16-s tipusra nem csinálja.
Azt írja a proteus, hogy watchdog timer reset következett be. Tiltsd le a firmware konfigurációs szavában a watchdogot.
Kiegészíteném még azzal, hogy az OPTION regiszter PSA bitjét törölni kell, ekkor a Timer0- hoz lesz rendelve az előosztó.
Üdv!
Proteussal lehet csinálni olyat, hogy a mellékelt kapcsolás bemenetére 20 Hz- 20kHz 2mV-os folyamatosan változó jelet adjak? És a kimeneten az erősítést regisztráljam a frekvencia függvényében valamilyen grafikonon? A fájl 7.7 SP2 -vel készült. |
Bejelentkezés
Hirdetés |




de akkor a feldolgozással van a gond, és ha feltöltöm rendesen az
nem tudom megmondani. Kétséges esetben (meg ha van rá időm), le szoktam tesztelni breadboardon is. 






