Fórum témák
» Több friss téma |
Sziasztok!
Hogyan lehet megoldani egy olyan analóg áramkört, ami egy digitális impulzus határása (clk) kikapcsolt állapotból lassan gyújt fel egy LED-et, majd mikor teljes erővel világit, ugyanilyen lassan el is aludna, és legközelebb akkor kezdődne előről a folyamat, ha újabb impulzus érkezik? A Led elalvását egyszerűnek gondolom, pl. egy kondenzátor feltöltött állapotból lassan kisül, és vele együtt a Led is kialszik! Csak első folyamat ( folyamatos fényerősödés ) a kérdéses! A google-t már átnéztem, eddig hiába. Richie
hi
Egy tranzisztorral kapcsold a ledet, a tranzisztor Bázisára rakd az órajelet, és egy kondenzátort 100µF-500uF, minél nagyobb a kondenzátor annál lassabban "gyullad" ki a led, Túl nagy kondit nincs értelme elérakni 1000uf-tól felfele, mer sokidő mire feltölti. A bázis (és a kondi elé) rakj 10k ellenállást, az ellenállás és kondi értéke befolyásolja a kigyulladás és elalvás sebeségét, 10k ellenálás, 330µF kb 1s. Az ellenállásal ne kisérletezz, ha nincs gyakorlatod az elektonikába! üdv
Működik, nagyon is jól! Köszönöm a rajzot. Egy apróság van még elmaradva, mégpedig a órajel probléma! Ha csak egy impulzust kap, az kevés ahhoz, hogy egy kondit feltöltsön! Ezért azon gondolkozom, ha a jel egy RS Latch-be érkezik, az megtartja addig amíg a kondi fel tud tölteni, viszont azt valahogy resetelnem is kellene. A feltöltött kondi feszültsége kevés ahhoz, hogy átbillentse a Latch-et. Oda is egy tranzisztor kellene?
Az órajel periódusideje legyen szinkronban a kigyulladás, elalvás idejével...
.Ha viszont kötött a clock-freki, akkor egy osztót tegyél rá, amely pl. 20 impulzus után vált ( vagy amennyi éppen kell ).
ahogy ferci mondja egy osztót tegyél rá, (akár bináris számlálóból is, a léptetés órajele a megadott órajel, kimenetek pedig az osztott órajelek)
Nem tudom hogy lehet e változtatni az az órajelet, de az nem árt ha szinkronba lesz.
Igaz, a tárolót kicserérltem számlálóra, az negyedik bit kimenetre! Vagyis 16 impulzusoknként vált, és ki-be kapcsol! Köszönöm a segítséget!
Helló. ÉS hogy lehetne azt emgoldalni, hogy a LED lassn kivillanjon, és aztán lassal elhalványul, de semmilyen órajel e legyen ott. Azt setudom, hogymi az. Tehát egy egyszerű áramkör.
Orajelet mint egy negyszog jelet kepzeld el, azaz felkapcsolod a kapcsolot, majd lekapcsolod - kapcsolas pillanataban nagyon gyors a felfutas ill lefutas. Epitsd meg az aramkort es az \"orajel\" helyett tegyel ra egy kapcsolot ami a tapfeszt kapcsolgatja. Mikor felkapcsolod a kapcsolot akkor a led lassan elkezd derengeni majd egyre erosebben vilagit es ugy is marad amig a kapcsolo be van kapcsolva, majd mikor lekapcsolod akkor ahelyett hirtelen kialudna lassan elhalvanyul mig teljesen sotet nem lesz.
Ha erteni is akarod hogy mukodik akkor meg kell ertened a harom fo alkatresz, a kondenzator, az ellenallas es a tranzisztor mukodesi elvet. Sok sikert, Tamas
Helló,
Számomra is hasznos volt ez a téma, és a válasz tökéletes, de én máshol hasznosítottam. Az autómba akartam a belső világítás helyére ledeset, hogy jobb szebb fényesebb legyen, de azt akartam, hogy felerősödjön, elhalványuljon, ahogy egy izzó. Ez megoldotta a felerősödést, de az elhalványulást nem, tekintve, hogy ha lekapcsolom a lámpát, eltűnik rögtön a táp, így nincs elhalványulás. Ezért én beraktam még egy kondit, a táp és a föld közé, nem túl nagyot (220 mikro), így már erősödik és elhalványul, kapcsolás esetén is. Sok szép projektet mindenkinek
Nem kell bonyolítani ! A tranzisztor bázisa és a gnd közé tegyél egy elkót a bázis és a + közé egy ellenállást
kb 10y és 100kohm de az értékeket nyugodtan változtathatod (ízlés szerint) Amikor feszültséget kap a töltetlen kondi gnd-re húzza a bázist ezért nem világít a led ,de ahogy lassan töltődik emelkedik a bázis feszültség is és egyre fényesebben világít a led , a halványuláshoz + egy kondi kell az áramkör + és gnd kivezetései közé ez lehet nagyobb kb 47-100y
Sziasztok!
Engem már csak az érdekelne hogy mekkora ellenálást célszerű alkalmazni a collektoron? Köszi előre is
Sziasztok!
Engem olyan verzió érdekelne, ahol nincs órajel, csak egy kapcsoló, de amikor bekapcsolom akkor folyamatosan fényerősödés-elhalványulás-fényerősödés... legyen. Hogy lehetne ezt megoldani? Köszi
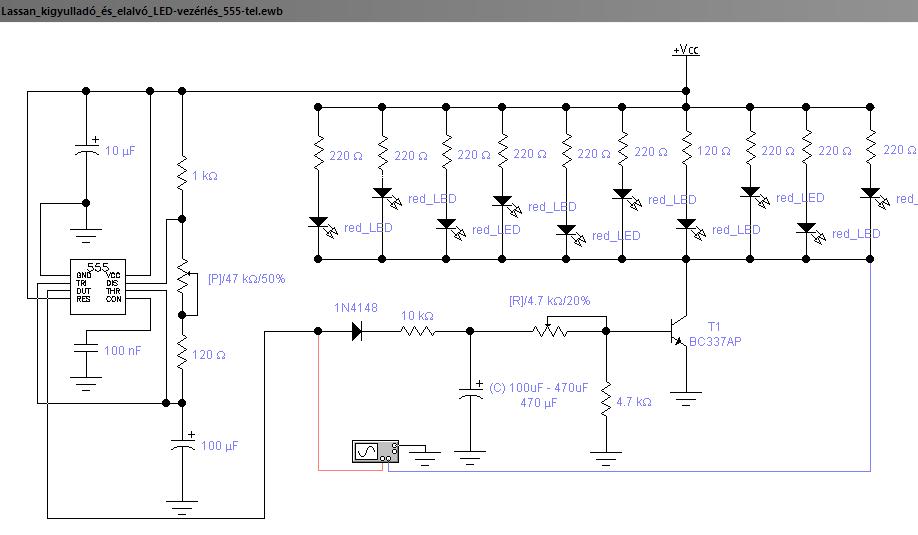
Egy egyszerű kapcsolás. Lásd mellék. S a _végeredmény_! ( Hála krisztianAMG -nak. )
Szevasztok!
Olyan kérdésem lenne, hogy LED-hez valami dugutálisan állítható táp kellene. Arról van szó, hogy pár LED-et szeretnék vezérelni. Ehhez nyilván kell tranyo. Nos, a tranyo bázisát használnám a vezérlésre, de a kollektorára (ahova a táp megy) pedig szeretnék valamit berakni, valami digitálisan változtatható ellenállást, melyet egy külön vezérléssel tudnák állítani. Tudtok ilyen alkatrészt, ic-t?
Szóval lenne 8 led, amit tranyón keresztül pic-el vezérelnék. Ez az egész egy forgó tengelyen lenne, így a fordulatszám függvényében betűket lehetne kirajzolni. A ledek fényerejét nem a bázison keresztüli négyszögjellel akarom állítani, hanem egy független alkatrésszel, amelyet szintén a pic-el lehet állítani. A led fényerejét az átfolyt áram függvényében lehet állítani, így egy "digitális változtatható ellenállásra", vagyis az ezt a funkciót megvalósító alkatrészre gondoltam. Biztos van valami ilyen alkatrész.
A tranyo bázis vezérlésre lesz egy fix időtartam és kész. Ezzel nem fogok tudni játszani. Amivel tudok, az az, hogyha a led be van kapcsolva, akkor mekkora áram folyik át. Ezt akarom még külön állítani.
Olyan, mintha nem lenne a körben tranyo, csak ellenállás és led. Ekkor az ellenállás értékét kell változtatni. Na ezt szeretném, csak valahogy digitálisan.
Nyolc digitalis poti kicsit draga lenne. Szerintem valtoztasd a ledek tapfeszet, oda eleg egy is.
Hello!
Ha tényleg a Led-ek áramát szeretnéd szabályozni külön-külön a nyolc Led-nek, akkor az tényleg egy alkatrész temető lesz. De ha csak az összes Led fényerejét a Led tápfeszültségén keresztül, akkor viszonylag egyszerűen megoldható. pld.. - A PIC egy kimenetét PWM-re állítod, és ezzel kapcsolgatod a Led-ek tápfeszültségét. ekkor a kitöltési tényező változtatni fogja a fényerőt. Gond ott lehet, hogy a Led-ek multiplexer kapcsolgatását, szinkronizálni kellene a PWM jelhez (vagy fordítva), mert interferencia léphet fel. - Ha nem gyors fényerő szabályozást szeretnél, csak "lassút", akkor a PWM jelet lehet integrálni, és ezzel a már egyenfeszültséggel vezérelni a Led-ek tápfeszültségét. Így interferencia nem léphet fel. - Megoldás lehet az is, hogy néhány port kimenetet "feláldozol" (monjuk 4-et) és ebből R/2R DAC hálót építesz, és ezzel vezéreled a Led tápfeszültséget. Így egy 16 állapotú szabályozást kapsz, de szerintem nagyobb felbontás szükségtelen, mert a Led-ek fényerejét amúgy sem lehet túl nagy tartományban szabályozni. üdv! proli007
Hali,
Jó ötletet adtál. A táp részbe még külön be lehetne rakni tranyot és PWM-el hajtani, viszont akkor az interferencia miatt kell bele egy rc tag a folyamatos tápellátáshoz, ahogy írtad. Egyébként elég a led-ek közös tápéllátása, nem kell külön, és kb 3fényerőállás elég, nem kell folyamatosan változtatható. (vagy majd később) Jó ötlet a DAC is! Talán ezt kicsit körülményesebb megcsinálni, több alktrész kell hozzá. Kösz az ötleteket!
Üdv!
Kellene még egy kis segítség! Végülis most jutottam odáig hogy hozzáfogok az elektronikához. A mecha már megvan. Fix táp kell. Csatolok egy kapcs rajzot. Valhogy úgy nézne ki, hogy alul levő tranyókkal vezérelném a ledeket. Felül pedig 1-1 fix ellenállás be ill kikapcsolásával akarom állítani az össz áramot, azaz a fényerőt. A tranyókat pl pic-ről szeretném vezérelni, de a földöz képest sokkal magasabb fesz kell neki, mint 0,6V, ha pl 9V a tápfesz. Szóval az a kérdés, hogy mivel lehetne kapcsolni azokat az ellenállásokat?
Hello!
Nem egészen érthető a kérdés. Vélhetően, mert nem vagy jártas, az analóg elektronikában. Megfogalmazhatnád újra, mit is szeretnél, és miről hogyan vezéreled. Mert ellenállásokat nem biztos hogy kapcsolgatni kell, a tranyó is tud "változtatható ellenállásként" szerepelni. Vagy is a 9V-ból lehet egy szabályozható tápegységet is készíteni, mindenféle ellenállások helyett. Mert ha a terhelő áram változni fog, akkor az ellenállásokon eső feszültség is változni fog. Lehet célszerűbb lenne talán, ha egyszerűen elmondanád mit is szeretnél tulajdonképpen. (Az alsó meghajtó tranyók bázisába egy soros bázis ellenállás kell, mert a PIC nem fog örülni a tranyónak.) üdv! proli007
Üdv!
A bázisokhoz természetesen lenne majd 1-1 ellenállás. Az egész az egy a propeller clock-hoz hasonló kütyü lenne., csak a ledek nem egy síkban rajzolnának ki valamit, hanem henger alakban. Ehhez 10 ledet fogok felhasználni. 10-től fölfele már egész jó karaktereket lehet kirajzolni. A 10 led VEZÉRLÉSÉHEZ lenne 10db tranyo. Eddig oké. Azonban jó lenne progiból állítani a fényerőt 2-3 lépésben. Ehhez a ledek tápjánál kell állítani "valamit". Arra gondoltam, hogy lehetne 2 vagy 3 ellenállás, ameyekhez 1-1 tranyo lenne, hogy be-ill ki tudjam kapcsolni az áramkörben. Ezzel az összes led áramát lehetne állítani, csak a tranyok bázisát azt nem 0,6-al, hanem sokkal magasabb fesz-el lehetne állítani, ami nem fekszik a 0-5V-hoz. (A táp pedig egy 7809-es kocka lenne. 12V-ról működtetve remélhetőleg biztosítja a kelő áramot.) Azt nem vágtam, hogy a fényerőt álító tranzisztorokat hogy ilesszem a pic kimenetre. Közben rájöttem egy talán jó megoldásra. A bázisokat egy ellenállásal felkötöm tápra, illetve egy-egy újabb tranyó kollektorára. Az új tranyok emittere ez megy a földre. Így a fényerőt 0-0,6V-al tudom állítani. Ez így jó lehet?
Hello!
- Az ellenállások sorba és ki-be kapcsolása nem megfelelő. Mert egy bekapcsolt ellenálláson ugyan esik a feszültség, de annak nagysága, attól függ, hogy hány Led lesz egyszerre bekapcsolva. Az pedig lehet 1..10 is. - Vagy is a Led-ekre jutó tápfeszültséget kell szabályozni. Ezzel szabályozható a Led-eken átfolyó áram, közben a Led, az alsó tranyókkal nyugodtan ki-be kapcsolható. - Készítettem neked egy rajzot, hogy a feszültséget (és ezzel közvetve a Led-ek áramát) hogyan lehet szabályozni. A 7809-es stabilizátor teljesen felesleges, mert a feszültséget úgy is szabályozni kell, az meg teljesen mindegy, hogy a "felesleges" teljesítményt egy stabilizátor, vagy egy Fet tranyó fűti-e el. - A karakterisztikán láthatod, hogy hogyan alakul egy-egy Led árama, ha a PIC (DA konverter) kimenti feszültsége 0..5V között változik. (A VS1 modellezi a PIC által szolgáltatott 0..5V feszültséget) A szabályozási körben is van egy Led, de ennek feladata csak az, hogy kiküszöbölje a Led-ek nyitófeszültsége által okozott hibát a szabályozásban. - Természetesen az AD lehet akár a PIC portán elhelyezett néhány ellenállás is, és a vezérlő feszültség kisebb is mint 0..5V vagy x..5V. Végül is csak azt kell kitalálni milyen tartományban kell állítani a Led-ek áramát. üdv! proli007
Üdv!
Köszi a segítséget! Az ellenállás az tényleg nem jó. Gondolkodtam még zéner diódára is, de az sem az igazi. A Led vezérléssel meg direk nem akartam állítani. Köszi a rajzot! Próbálom a működését megérteni a rajz és a leírásod alapján. Ez valami műv erősítős integráló kapcsolás, ami kapcsolgat egy FET-et, de a visszacsatolás részt nem értem. Megpróbálom leszimulálni és megnézni a jelalakokat. A ledek max 20mA-t bírnak.
Üdv!
Bocs, rosszul fogalmaztam. A FET Ugs-t állítva változik a drain áram. Leszimuláltam az áramkört és valóban működik. A szabályozó részt viszont még mindig nem értem! Valami olyasmi lehet, hogy VS1=0V-nál a me. negatív bemenete gyakorlatilag földön van, a pozitív is. Ahogy növelem a neg. bemeneten a fesz-t az elkezdi vezérelni a me kimenetet, illetve a FET-et. Ezáltal egy leosztott fesz jelenik meg a me. pozitív bemeneten. És a VS1 további növelésével már nem 0V-hoz (poz bemenet) komparál a me, hanem a "segéd" Led-nél leosztott fesz. -hez. Vagy hülyeséget írok? A ledekre menő feszültég a "segéd" led körénél levő ellenállásokkal állítható be (persze a táptól is függ). Bocs ha hülyeséget írok, csak próbálom kitalálni a működését. Ha tudnál egy rövid leírást küldeni erre, illetve hogy mely ellenállás mit befolyásol azt megköszönném!
Hello!
- Nem olyan komplikált ez. Alapvetően ha a segéd Led-et rövidrezárjuk, akkor a műveleti erősítő és a Fet egy sima "neminvertáló" feszültségerősítőt alkot. (Csak a kimeneti áram meg van erősítve a Fet-el. és mivel a Fet fázist fordít, a visszacsatolást nem az invertáló bementre kell visszakötni.) - Ennek feszültség erősítése Au=1+(R3/R4)=1,66 lenne. Vagy is ha 0..5V bemeneti feszültséget kapna, akkor a kiment feszültség, ami a Led-ekre megy 0..8,33V lenne. - De amíg a kimeneti feszültség el nem érné a Led-ek nyitófeszültségét, addig nem lenne áram a Led-eken. Vagy is lenne egy "holt zóna" Nos, ezen segít a "segéd Led". Mert amíg az nem nyit ki, addig az R3/R4 osztó nem kap áramot. Vagy is nem 0V kimeneti feszültséggel indul az áramkör, hanem a minimum a Led-ek nyitófeszültsége lesz. És innentől számít majd az 1,66-os erősítés. - Így minimális bemenő feszültségre is már folyik ledáram. Próbáld meg leszimulálni úgy, hogy nincs benne a l"segéd Led", és már látod is mi az eredmény. (Komparálás itt nincs, mert analóg erősítőként működik az OPA. Csak éppen a visszacsatolásban van egy "feszültség eltolás", amit a Led biztosít.) - R6-nak nincs szerepe, csak annyi, hogy ha nincs a bemeneten feszültség, ne "szálljon el" az OPA kimenete a tápra. - R5-C1 csak az OPA gerjedését szünteti meg. - R7 csak azért van, mert az OPA nem szereti a kapacitív terhelést (erre is általában gerjedéssel felel), és a Fet tekintélyes bemeneti kapacitása is ennek számít. - R3-R4 a visszacsatolást,ezzel az erősítést (vagy ha úgy tetszik a konverzió meredekségét) állítja be. A segéddióda meg a szinteltolást. - R1-R2 pedig Led-enként határozza meg, hogy a kimeneti feszültségből mekkora Led-áram képződjön. Vagy is egyszerű Led előtété ellenállás. Ennyi ez és nem több. üdv! proli007
Szia!
Köszi szépen a választ! Kicsit megkavart a kondi a me.-höz bekötve, meg most jut eszembe hogy a fényerő részt nem négyszögjellel állítjuk, hanem fix D/A feszültséggel. Ez az 1db berakott segéd led nagyon király ötlet. Sajnos lassan halad a téma egyéb okok miatt. Jelenleg a mechanikai részt próbálom összerakni. Lehet hogy még összefutunk a fórumon, ha újabb megoldanivaló problémám lesz. Láttam, hogy sok embernek segítettél már itt a fórumon. Ha egyszer majd kész leszek ezzel, akkor tutira szólni fogok! Köszi még egyszer!
Hello!
Oké! Egyébként az R5 és C1 a kapcsolásban integráló tagot alkot, így a vezérlés lehet akár PWM jel is. Legfeljebb a kondi értékét érdemes megnövelni, mert most kb. 1ms az integrálási időállandó. Tehát a PWM frekvenciának illene 10kHz felett lenni. Vagy még egy passzív RC tagot is be lehet iktatni R5 és R6 közé. üdv! proli007 |
Bejelentkezés
Hirdetés |






.








