Fórum témák
» Több friss téma |
Fórum » Erősítőhöz való hangsugárzó védelem (koppanásgátló)
Témaindító: Thom, idő: Márc 14, 2006
Témakörök:
Sziasztok!
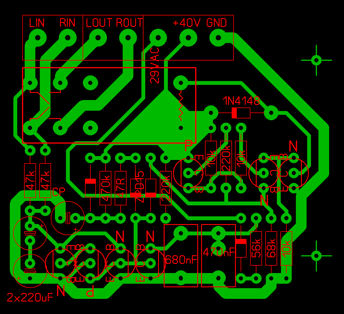
Készítettem Proli007 erősítő védelmi áramköréhez egy alkatrészjegyzéket. Használja egészséggel, akinek szüksége lenne rá. Üdv.: Kistotti
Köszönöm a tanácsokat, átdolgozom a nyákot.
Azt szeretném megosztani, hogy megvettem a kétmorzés 48V reléket, ezek is kapcsolnak 26V-nál. A tekercsellenállásuk 5,8k! Gyártó: RELPOL
Nincs mit!
... Némelyik reléjük egész jó áron van.
Üdv! Mielőtt növelném a vezetősávok és a forrszemek szélességét, érdeklődöm, az elrendezéshez kapott tanácsokat helyesen értelmeztem-e.
Jó lesz így is. De a +40V a reléről miért megy két fólián keresztül tulajdonképpen ugyanoda?
A +40V-nál területkitöltést terveztem.
Középtájon 220k alsó lába libeg. Kötni kéne valahová.
680nF-470nF-BC639 bázis közös pontjára. Ha jól látom. Jobbra lefelé, kb. 45°
Végül csak nem tervezted rá a zénerrel párhuzamos 4148 -at.
Köszönöm mindenkinek a segítséget, az átrajzoláskor lemaradt, pótoltam. A párhuzamos dióda szükség esetén a nyák alá kerül.
Úgyis jó, ha felülről ráforrasztod majd. De most jut eszembe: inkább Schottky legyen ha szükséges, mert azoknak 0,2-0,3V a nyitófeszültségük (vagy germánium dióda).
Tökéletesen működik!
Néhány adat: CP 10uF, táp +/-36V, késleltetés 3mp, leoldás kikapcsolásra mérhetetlenül rövid, leoldás DC hibára (egyik bemenet testen) +/- 1,5V 3mp, +/-36V 0,1-0,2mp, üzemi áramfelvétel ~10mA. A sztereó hídoz a DC figyelő duplázását tervezem. Steel gratulálok, a kapcsolásod kiváló
Keveslem a 10mA-t. Ráadásul ennek egy része az elektornikán folyik, és csak a maradék a relé árama. Jó lenne megmérni, mekkora áram folyik ténylegesen a relén.
Arra gondolok (függetlenül attól, hogy a relé kisebb feszültségről is meghúz vagy sem), hogy az alacsony tekercsáramhoz lényegesen kisebb "meghúzóerő" tartozik. Az ilyen "kaliberű" (G2R-hez hasonló) relékből, a DC48V-osnak 11,5mA a "hivatalos" árama. Ehhez kellene viszonyítani a mért értéket. Azt nem tudom, valójában ez mekkora probléma, illetve okozhat-e működési anomáliákat, de egy vizsgálatot mindenképpen megérne. (Csak a reléd elég zártnak látszik, ezért nehéz lesz belenézni, és ellenőrizni milyen erősen tartja a tekercs a mozgórészt.)
Köszönöm az észrevételt. Megmértem a teljes áramkör áramfelvételét kisebb méréshatárú műszerállásban. Nyitott relé 0,23mA, zárt relé 9,88mA.
Beforrasztás előtt néztem, valahol 16-17V táján ejt el a relé. Gondolom a relé nyelv és a vasmag az elejtésig résmentesen összezáródik. Abban teljesen egyetértek, hogy a névleges feszültségtől való eltérés valahol vissza kell üssön, de még nem jöttem rá miben fog ez megnyilvánulni. Ha adnál tanácsot teszteléshez, elvégezném.
Köszi! Az alapkapcsolás évtizedek óta tesztelve van, abban meg bíztam, hogy a Tina nem ad hamis szimulációs értékeket, mikor módosítottam.
Örülök, hogy jó lett.
Mivel ez egy nagy impedanciás relé, nagyon sok a tekercs menetszáma.
Ez esetleg okozhat önindukciós zavarokat nagyobb elektromágneses, tér közelében, pl. hálózati trafó közelében. Kérdés, hogy belül kellően megoldották-e a mágneses árnyékolást? A másik pedig a kikapcsoláskor jelentkező nagy indukciós feszültség. Lehet, hogy a tekerccsel párhuzamos diódát ki kellene cserélni egy impulzus diódára az 1N4148 helyett. Idézet: „Keveslem a 10mA-t. Ráadásul ennek egy része az elektornikán folyik, és csak a maradék a relé árama” Fordítva: A nagy része a relén folyik, és csak kis hányada az elektronikán. Mindenhol kis áramok vannak, még az időzítő kondit is csak max. 80uA körüli áram tölti.
Üdv! Pillanat forrasztó páka mágneses tere nem befolyásolja a relé állapotát. Hangszó mágnest közvetlen a relé tetejéhez érintve behúz.
Az 1N4148-nál gyorsabb diódám TO-220 tokozású, majd próbálok kisebb méretűt beszerezni. Az indukciós feszültségre milyen hatással lenne a meghajtó tranzisztor bázis-kollektor közé rakott kapacitás?
Szerintem nem kell plusz kapacitás, rontod a billenőkör karakterisztikáját, ráadásul, mikor a kapcsolótranzisztor nyit és letenné GND -re a relét, akkor a báziskör kap egy negatív impulzust és leblokkolnád vele a meghúzást, vissza elengedne a relé (ha egyáltalán behúzna). Szerintem elég, ha imp. diódát teszel a 4148 helyére.
BY299, BA159, BY228, stb... valami rossz kapcs. üzemű tápból, vagy tv -ből ki lehet termelni. Meg esetleg, ha tutira akarsz menni, még a tranzisztor C-E lábai közé is teszel egyet, záróirányban. A hangszóró mágnes nem a tekercsre hatva húzatja be a relé érintkezőjét, hanem maga a nagy mágneses tér hat a relé mágneskörére.
A 4148 nagyon gyors 4ns (!) miért kell ennél gyorsabb?
Én inkább a feszültség miatt, nem a gyorsaság miatt ajánlottam az impulzus diódát, mert sosem lehet tudni egy ilyen nagyimpedanciás relénél, ahol több ezer menet is előfordulhat a tekercsen. 36V -nál ez már egy jó nagy indukciós feszültséget is okozhat kikapcsoláskor.
A 4148 pedig csak 100V -os dióda.
Hello!
Csak egy apró probléma van az elméletben, hogy kikapcsoláskor az ellenindukált feszültség iránya ellentétes. És ekkor a dióda nem zárva, hanem nyitva van. De ha nem szeretitek az 1N4148-at, akkor egy mezei 1N4001..7 is megteszi. Nem kell ide gyors valami. Szerintem kicsit túl ragozzátok ezt a kérdést. üdv! proli007
Nem biztos. Azért írtam impulzus diódát, mert azt az indukált energiát le kell vezetni, az indukált feszültséget rövidre kell zárni. Az imp. diódák csúcsban jó nagy áramot kibírnak.
De végülis, mindegy... ezen felesleges vitatkozni.
Üdv! A mai napot teszteléssel töltöttem. Ki/be, DC letiltás számtalanszor. Nem lesz ezzel semmi gond.
És még jól működik???
Akkor mégiscsak jó az a kapcsolás! Akkor ÖRÜLÜNK!!! ![]() Egyébként itt gondolkodtam rajta sokáig, hogy miért hosszabb neked a bekapcsolási késleltetés kb. 1 másodperccel a Tinában szimulálttól, aztán a végén rájöttem, hogy kisebb a tápfeszültséged, nem 40V, hanem csak 36. Úgy meg lassabban töltődik fel a CP.
Proli! Ez az optocsatolós váltófeszfigyelés nagyon jó! Ezt alkalmazni fogom a most tervezett védelmemben engedelmeddel.
A 3mp késleltetéssel teljesen megbarátkoztam. A célkészülékben LM1036 hangszínszabályzó van, ami bekapcsoláskor több mint 1mp-ig gerjed(?). Így pont jó.
Hello!
Egészségedre. Ez az a hely, ahol érdemes egy 50Ft-os optocsatolót alkalmazni. De akár Greatz-el is lehet egyenirányítani az opto előtt, és akkor 15..20ms-alatt is fel lehet fedezni, ha kimarad a váltó.. üdv! proli007
Sziasztok!
Építettem egy hangfal védelemmel egybeépített hőfokvédelmet. A hőfokvédelem 78°C-nál kapcsol. Úgy tudom hogy általánosságban elmondható, hogy a félvezetők 120°C környékén halnak meg. Mivel ugye erősítőről van szó, ezért a védeni kívánt alkatrészek a bordán vannak. Köztük ott van még a csillám, illetve hővezető paszta. Az is közrejátszik a dologba, hogy a félvezetők nem azonnal melegítik a bordát. A védelem pedig a borda hőmérsékletét figyeli. Szóval szerintetek a 78°C-os borda-hőmérsékletű kapcsolás reális? |
Bejelentkezés
Hirdetés |
















