Fórum témák
» Több friss téma |
Fórum » Hegesztőtrafó szabályozás
Nem tudom új témát indítok -e el?
E régebbi ujságban láttam kapcsolási rajzokat tirisztoros szabályzásu ívhegesztőre. engem nagyon érdekelne a téma ,de sajnos nem találom a rajzokat . Ha valaki tud kérem segítsen. ![]()
Nos íme egy megoldandó dolog!
Adott egy baromi nagy heggesztő trafó fix primer fix szekunder eddig oké.Szabályozni nem lehet mert nincs mit, és így nagyon erős a trafó (majdnem beizzik az egész pálca.Olyan megoldás kellene amivel lehet a trafót szabályozni persze elektronikusan.Nagyon nagy áramot vesz föl a trafó úgyhogy jócskán túl kell tervezni a cuccot. Saccra olyan 20-25A körül zabálhat.
Atnyalaztam neked a HobbyElektronikakat es talaltam egy jo es egyszeru vezerlest. 2002 januari szam 23 oldal! Ha nincs meg akkor szolj es elkuldom valahogy priviben.
Ja es meg van a Radiotehnika 1998/6 es 1998/9 es szamaban is egy cikk...
Valamint : Lóska Péter: Tirisztoros kapcsolástechnika -II. című cikk 8.2. pontja {Rádiótechnika Évkönyve 1975, 42. o.).
Léccike nagyon kellene ha fel tudod dobni az nagyon jó lenne.
Ez király Nemsoká ki is próbálom.
Csak arra nem jöttem rá hogy mit is szabályoz ez pontosan?
No de azon mit ? Feszt - áramot?
Mekkora trafót tud ez szabályozni?
Kösz megépítem, ha esetleg a lakásban a világítást zavarja az még nem olyan nagy baj, bár attól félek, nem tesz jót, TV-nek, PC-nek stb. Keresek valami megoldást zavarszűréshez is.
Valahol láttam régen egy linket egy PIC vezérelt primér oldali szabályzóról ,de most meg nem találom hol van
Ha valaki tudja a linket írja be legyenszíves
Szia!
Úgy tudom,hogy induktív terhelést nem szokás a feszültség nullátmeneténél bekapcsolni,mert akkor van az árammaximum(90fokos késés a feszültséghez képest) Az induktív terhelés kommutációs problémát okoz a kapcsolóeszköznek, ezért másféle gyújtókört igényel. A Co építéssel kapcsolatos fórumra tettem fel olyan rajzot,amely induktív terhelés szabályozására készült.
Nem is (mindig)az elektronikának okoz ez problémát, hanem ha illesztett lenne a fogyasztód túláramvédelem szempontjából, akkor csodálkoznál hogy miért old le,pedig hibátlan a fogyasztó amit kapcsolgatsz vele.
Egyébként ne gondold hogy ezt én találtam ki,az a sok induktív fogyasztó szabályozására kifejlesztett áramkör bizonyára "mérnöki passzió"azért, hogy bosszantsa azokat, akik az "egy diac +egy triac és kész a szabályzó" verzióra esküsznek.
Sziasztok!
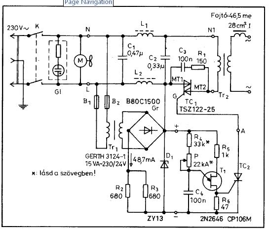
A TSz122-25 Triak mivel helyettesíthető? És a fojtó trafó mennyire fontos elem? Működhet-e nélküle? Ez egyébként egy hegesztő trafó szabályzó áramköre. Köszi a válaszokat!
Értem és köszi a válaszod!
A cikkben erősen javasolják a fémtokos csavaros triakot. Ez mennyire fontos? És még azt írja, hogy alacsony gate áramú típus kell.
Sziasztok!
Van nekem egy 1 fázisú awi hegesztőgép szabályzásom de sajna a rajz nincs meg róla ha valaki felismeri akkor legyen szíves feltenni ide a bekötési rajzot. Üdv:Csaba
Egy kicsit több és jobb képet ,és több féle nézetből próbálj csinálni,hátha több információ jobban segít a felismerésben.
Üdv mindenkinek! Megépítettem a H.E. 2002./1. számban megjelent szabályzót, de semmi: áll néma csend... Szóval az lenne a kérdésem hozzátok, hogy az lehet-e a baj vele, hogy cp106m helyett tyn288-at használtam, ez volt itthon kéznél. Valami ötlet, srácok?
Tirisztort akartál írni, nem?
Nem kötekedni,hanem okosodni akarok: A1,A2,G=triak; K,A,G=tirisztor. Nem jól tudom? Én a CP106M helyére értettem.
Szia!
A rajzon szerepló TC2 (CP106M) segédtirisztorra gondolt Kismüszi.
Mindenkinek danke, aki segített, életre kelt a kicsike. 12 helyett 15V-os zener + UJT csere. Köbzolinak igaza van, hihetetlen milyen szépen szabályoz, egyszerűsége ellenére mesés kis kütyü.
Szia!
Érdekel még a AWI vez.kapcsolási rajz amit januárban kérdeztél? Nekem ismerős ez a panel valahonnan. Mondjuk meg próbálhatod lerajzolni a NYÁK-ról,én is úgy rajzoltam le ami rajzom van.
Hello! Van egy hetra 200sve hegesztőm aminek a trafója Co hegesztőt működtet. Csinálni szeretnék hozzá egy szabályzót mivel Co-nál nem hátrány ha tudom szabályozni. Van neki gyári légréses szabályzója csak azt nem lehet behangolni rendesen.
Előre is köszönöm!
Szia! Van az oldalon! Csak Eggyet kell vissza lapozni
Ezzel csak az a baj hogy egyfázisú hálózatra készült. Az SVE200 3 fázisú.
|
Bejelentkezés
Hirdetés |





Ha valaki tudja a linket írja be legyenszíves


